


江苏省南京市致远中学2023-2024学年物理八年级第一学期期末达标检测模拟试题含答案
展开学校_______ 年级_______ 姓名_______
请考生注意:
1.请用2B铅笔将选择题答案涂填在答题纸相应位置上,请用0.5毫米及以上黑色字迹的钢笔或签字笔将主观题的答案写在答题纸相应的答题区内。写在试题卷、草稿纸上均无效。
2.答题前,认真阅读答题纸上的《注意事项》,按规定答题。
一、选择题(每题1分,共30题,30分)
1.在“探究凸透镜成像规律”的实验中,小明将烛焰放在凸透镜前某一位置时,恰好在凸透镜后20cm处的光屏上出现一个与该烛焰等大的像,下列说法正确的是( )
A.该凸透镜的焦距是20cmB.当物距是30cm时,光屏上呈现倒立缩小的像
C.该凸透镜的焦距大于20cmD.遮住凸透镜的一小部分,光屏上不能成完整的像
2.下列关于声和光的说法中,正确的是( )
A.声和光传播都需要介质B.声传播需要介质,光传播不需要介质
C.光速和声速一样D.光的传播速度是3×108m/s
3.一个雨后的晚上,天刚放晴,地面虽已干,但仍留有不少积水,为了不致踩在小水坑,下列判断正确的是
A.迎着月光走时,地面上亮处是水坑
B.背着月光走时,地面上亮处是水坑
C.迎着月光和背着月光行走时,地面上亮处是水坑
D.迎着月光和背着月光行走时,地面上暗处是水坑
4.寒冷的冬天,裸露在室外的自来水管爆裂,其原因是( )
A.水结冰时,密度不变,体积变小B.水结冰时,密度减小,体积变大
C.水结冰时,密度变大,体积变大D.水结冰时,质量不变,密度变大
5.为了减小测量的误差,使测量结果更精确,下列说法不可行的是 ( )
A.进行多次测量取平均值
B.测量数据不合理时,可进行适当修改
C.更换更精密的测量工具
D.改进测量方法
6.房屋裂缝是目前房屋质量问题的主要表现,裂缝检测主要是裂缝现状检查,是房屋检测中非常重要的内容;裂缝深度可以采用( )进行检测。
A.超声波B.次声波C.可听声D.以上均可以
7.分别由不同物质a、b、c 组成的三个实心体,它们的体积和质量的关系如图所示,由图可知下列说法正确的是( )
A.a物质的密度最大
B.b 物质的密度是1.0×103kg/m3
C.c物质的密度是a的两倍
D.b、c的密度与它们的质量、体积有关
8.中国的高铁技术世界一流,如图所示是几枚硬币“静静”立于高速行驶列车的窗台上的照片,认为硬币处于静止状态所选择的参照物是
A.车内的座椅
B.路边的树木
C.窗外的楼房
D.远处的高山
9.在物理学习过程中,经常要进行估测,以下估测合理的是( )
A.初中物理课本的长度约为0.26mB.人步行的速度是10m/s
C.中学生的质量约为500gD.一支未用的2B铅笔的长度约为30cm
10.寒冷的冬天,居民楼的玻璃窗上会起“雾”或结“冰花”.下列说法错误的是
A.玻璃窗上的“雾”是水蒸气液化生成的
B.玻璃窗上的“冰花”是水蒸气升华生成的
C.“冰花”结在玻璃窗的内表面
D.“雾”出现在玻璃窗的内表面
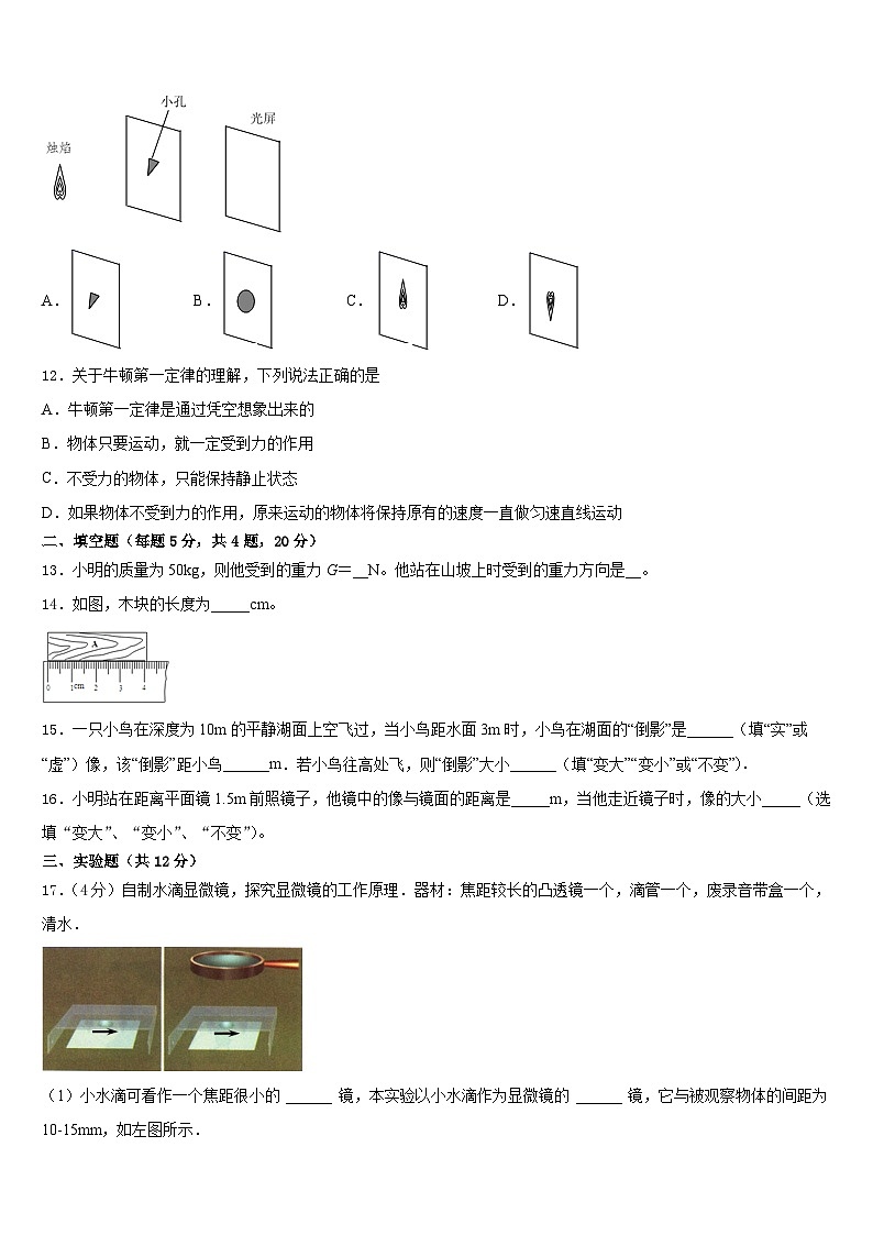
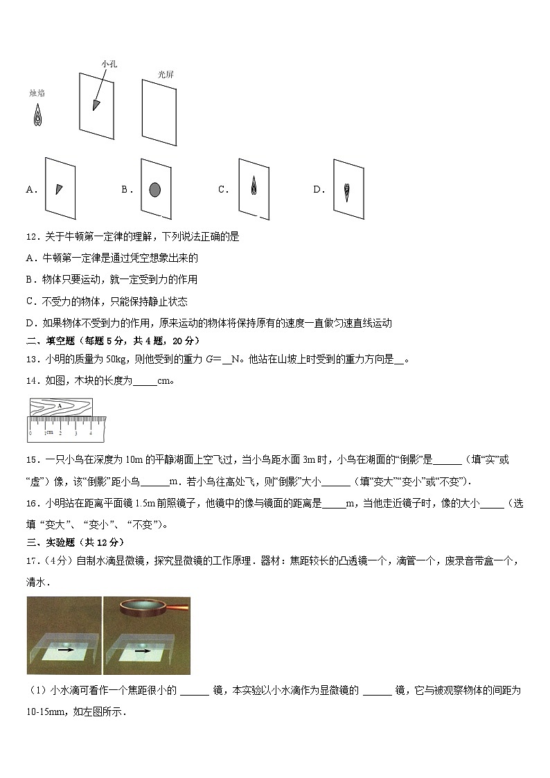
11.如图所示,不透光的纸上有一个足够小的倒立三角形小孔,蜡烛点燃后通过小孔在后面的光屏上出现一个像。则像的形状是方框内的( )
A.B.C.D.
12.关于牛顿第一定律的理解,下列说法正确的是
A.牛顿第一定律是通过凭空想象出来的
B.物体只要运动,就一定受到力的作用
C.不受力的物体,只能保持静止状态
D.如果物体不受到力的作用,原来运动的物体将保持原有的速度一直做匀速直线运动
二、填空题(每题5分,共4题,20分)
13.小明的质量为50kg,则他受到的重力G=__N。他站在山坡上时受到的重力方向是__。
14.如图,木块的长度为_____cm。
15.一只小鸟在深度为10m的平静湖面上空飞过,当小鸟距水面3m时,小鸟在湖面的“倒影”是______(填“实”或“虚”)像,该“倒影”距小鸟______m.若小鸟往高处飞,则“倒影”大小______(填“变大”“变小”或“不变”).
16.小明站在距离平面镜1.5m前照镜子,他镜中的像与镜面的距离是_____m,当他走近镜子时,像的大小_____(选填“变大”、“变小”、“不变”)。
三、实验题(共12分)
17.(4分)自制水滴显微镜,探究显微镜的工作原理.器材:焦距较长的凸透镜一个,滴管一个,废录音带盒一个,清水.
(1)小水滴可看作一个焦距很小的 ______ 镜,本实验以小水滴作为显微镜的 ______ 镜,它与被观察物体的间距为10-15mm,如左图所示.
(2)如图所示中,任意滴一滴水滴,透过这个小水滴,如果看到一个与原来方向相同的、放大的箭头,在不调整与箭头的距离,应该把水珠变 ______ (填“厚”或者”薄”),直至得到与原来方向相反的、放大了的箭头.如果废录音带盒的厚度是12mm,那么最终水滴凸透镜的焦距范围是: ______ .
(3)透过凸透镜去观察小水滴,使箭头、小水滴,凸透镜 ______ ,并且保持凸透镜水平,看到的箭头相对于原来的箭头是 ______ (填“正立”或“倒立”),如果要看到箭头更大的像,应把凸透镜略微向 ______ (填“上”或“下”)移动.
18.(4分)小亮在探究“水沸腾时温度变化的特点”的实验中:
(1)如图甲所示,某时刻温度计的示数是________℃;
(2)图乙是小亮根据实验数据绘制的时间—温度图像;由图像可知:水的沸点是________℃,分析图像还可以获得的信息有___________;(写出一条即可)
(3)结合图像提供的信息,在同样的环境下,给一大杯滚烫的热水降温,现有两种方法供你选择:
①先让滚烫的热水冷却5min,然后加一小杯冷水;
②先在滚烫的热水中加入一小杯冷水,然后冷却5min。你认为冷却效果较好的是________(选填“方法①”或“方法②”)。
19.(4分)小明家乡种植的杏树今年获得了丰收,他想利用托盘天平和量筒测量一颗新鲜杏的密度,进行了下列操作:
(1)先把天平放在水平台上,然后将游码移至标尺左端的零刻度线处,为使天平横梁平衡,他应调节横梁右端的_____;
(2)将鲜杏放在调好的天平左盘,天平平衡时右盘中的砝码和游码位置如图甲所示,则鲜杏的质量为_____g;
(3)为了能将鲜杏放入量筒,小明选取了容积为200mL的量筒,他先往量筒中加入适量的水,记下此时水的体积。如图乙所示:再将这个鲜杏放入量筒,再次记录读数,请你帮他计算鲜杏的密度为_____kg/m3
(4)小明继续实验时不小心将量筒碰倒摔碎了,他又选取了小烧杯、溢水杯、容积为50mL的量筒测量鲜杏的体积,他的做法如下,请你将下列步骤补充完整;
a.用天平测出小烧杯的质量m1,先将溢水杯中盛满水,再将鲜杏轻轻放入溢水杯中,让溢出的水流入小烧杯中;
b._____;
c.把小烧杯里的水倒入量筒中,记录此时量筒中水的体积V;
(5)你认为小明按上述做法所测出鲜杏的密度比真实值_____(选填“偏大”或“偏小”),其原因是_____。
四、作图题(共16分)
20.(8分)画出图中S点发出的一条入射光线经平面镜反射后过P点的光路_____。
21.(8分)一束光线从水中斜射入空气,折射光线OA如图所示,请在图中画出它的入射光线.
(______)
五、计算题(共22分)
22.(10分)2019年12月16日,盐徐高铁开通运营,盐城高铁站正式投入使用。盐徐高铁正线长315.55公里,是江苏省内最长的高铁线路,东起盐城站,沿线设建湖、阜宁南、淮安东、泗阳、宿迁、睢宁、观音机场等站,终至徐州东站。下表为高铁列车组G1570运行的部分时刻表。
根据运行时刻表回答下列问题:
(1)高铁由盐城驶往宿迁所用的时间为多少小时?
(2)高铁从盐城到建湖和从建湖到阜宁南,哪一路段运行得较快?
(3)若高铁以250km/h的速度匀速行驶,用了36s完全穿过一段长度为2300m的高架桥梁,则这列高铁的长度为多少
23.(12分)一个铜球体积是,质量是178g。
(1)这个球是实心还是空心?如果空心,空心部分的体积多大?(已知)
(2)若空心部分装满水,球的总质量为多少?
参考答案
一、选择题(每题1分,共30题,30分)
1、B
2、B
3、A
4、B
5、B
6、A
7、B
8、A
9、A
10、B
11、D
12、D
二、填空题(每题5分,共4题,20分)
13、490 竖直向下
14、4.10
15、虚 6 不变
16、1.5 不变
三、实验题(共12分)
17、凸透 物 厚 6—12mm 同一竖直直线上 倒立 上
18、96 100 水在沸腾过程中,需要吸热,但温度保持不变,(或高温物体降温时,降温速度先快后慢等) 方法①
19、平衡螺母 21.2 1.06×103 用天平测出溢出的水和小烧杯的质量m2 偏大 把小烧杯里的水倒入量筒时,小烧杯壁沾了一些水,因此测出的体积偏小,算出的密度将偏大
四、作图题(共16分)
20、
21、
五、计算题(共22分)
22、(1)1h20min(2)高铁从盐城到建湖比较快(3)200
23、 (1)10cm3;(2)188g
站名
盐城
建湖
阜宁南
淮安东
泗阳
宿迁
到站时刻
7:29
7:39
7:59
8:18
8:35
发车时刻
7:15
7:31
7:41
8:01
8:20
8:37
路程/km
0
41
57
109
162
206
江苏省南京市致远中学2023-2024学年物理九年级第一学期期末经典模拟试题含答案: 这是一份江苏省南京市致远中学2023-2024学年物理九年级第一学期期末经典模拟试题含答案,共9页。试卷主要包含了下列做法中符合安全用电要求的是等内容,欢迎下载使用。
江苏省南京市三区联盟2023-2024学年九年级物理第一学期期末达标检测模拟试题含答案: 这是一份江苏省南京市三区联盟2023-2024学年九年级物理第一学期期末达标检测模拟试题含答案,共13页。
江苏省南京市名校2023-2024学年物理八年级第一学期期末达标检测模拟试题含答案: 这是一份江苏省南京市名校2023-2024学年物理八年级第一学期期末达标检测模拟试题含答案,共8页。试卷主要包含了考生必须保证答题卡的整洁,水是人类生存环境的重要组成部分等内容,欢迎下载使用。