


广东省广州市华南师范大附属中学2023-2024学年物理八年级第一学期期末学业质量监测模拟试题含答案
展开
这是一份广东省广州市华南师范大附属中学2023-2024学年物理八年级第一学期期末学业质量监测模拟试题含答案,共9页。试卷主要包含了考生必须保证答题卡的整洁等内容,欢迎下载使用。
学校_______ 年级_______ 姓名_______
注意事项:
1.答卷前,考生务必将自己的姓名、准考证号、考场号和座位号填写在试题卷和答题卡上。用2B铅笔将试卷类型(B)填涂在答题卡相应位置上。将条形码粘贴在答题卡右上角"条形码粘贴处"。
2.作答选择题时,选出每小题答案后,用2B铅笔把答题卡上对应题目选项的答案信息点涂黑;如需改动,用橡皮擦干净后,再选涂其他答案。答案不能答在试题卷上。
3.非选择题必须用黑色字迹的钢笔或签字笔作答,答案必须写在答题卡各题目指定区域内相应位置上;如需改动,先划掉原来的答案,然后再写上新答案;不准使用铅笔和涂改液。不按以上要求作答无效。
4.考生必须保证答题卡的整洁。考试结束后,请将本试卷和答题卡一并交回。
一、选择题(每题1分,共30题,30分)
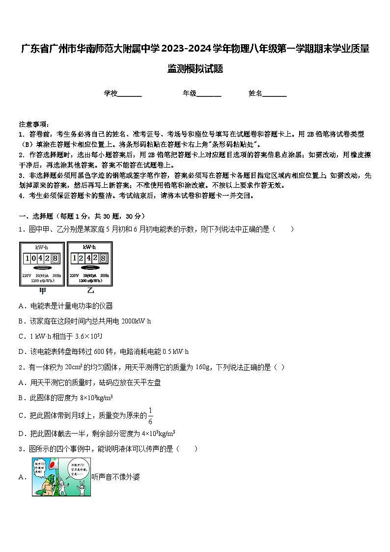
1.图中甲、乙分别是某家庭5月初和6月初电能表的示数,则下列说法中正确的是( )
A.电能表是计量电功率的仪器
B.该家庭在这段时间内总共用电2000kW·h
C.1 kW·h相当于3.6×105J
D.该电能表转盘每转过600转,电路消耗电能0.5 kW·h
2.有一体积为20cm3的均匀固体,用天平测得它的质量为160g,下列说法正确的是( )
A.用天平测它的质量时,砝码应放在天平左盘
B.此固体的密度为8×103kg/m3
C.把此固体带到月球上,质量变为原来的
D.把此固体截去一半,剩余部分密度为4×103kg/m3
3.图所示的四个事例中,能说明液体可以传声的是( )
A.听声音不像外婆
B.机械手表放在枕头下影响睡眠
C.利用声呐探测鱼群
D.对着山峰大喊能听到回声
4.关于图所示的四种仪器,下列说法中正确的是( )
A.B超——利用超声波获取人体内部信息
B.声呐——利用次声波探知海底深度
C.验钞机——红外线使钞票上的荧光物质发光
D.遥控器——靠紫外线实现对电视机的控制
5.下图中所列仪器不是用来测量物体长度的是( )
A.卷尺
B.游标卡尺
C.千分尺
D.机械停表
6.在实验室做实验时小声交流是文明的表现,在课堂上大声回答问题才能让老师和同学们都能听清楚,这里的小声和大声是指声音的
A.音调B.响度C.音色D.声速
7.某同学在“探究凸透镜成像规律”的实验中,记录并绘制了像到凸透镜的距离D跟物体到凸透镜的距离之间关系的图象,下列判断正确的是
A.该凸透镜的焦距是16cm
B.当u=12cm时,在光屏上能得到一个缩小的像
C.当=20cm时成放大的像,根据这一原理可以制成投影仪
D.当物体从=12cm移动到=24cm的过程中,像逐渐变小
8.小明是即将毕业的中学生,下列对小明的相关估测正确的是:
A.步行上学的速度约 4 km/hB.质量约为 600 kg
C.正常体温约为 40 ℃D.身高约为 150 mm
9.如图是“探究某物质熔化规律”的实验图像,下列说法正确的是( )
A.该物质可能是蜡
B.在BC段,该物质温度不变,因而不吸热
C.该物质熔化过程持续了10min
D.在t=5min时,该物质处于固液共存状态
10.如图所示,2018 年 12 月 8 日我国自行研制的“嫦娥四号”登月探测器发射成功,并在月球背面成功实施软着陆和巡视勘察,已知月球对其表面物体的引力只有地球对地面同一物体引力的六分之一,则下列说法正确的是( )
A.在地球上质量为 140kg 的“玉兔”月球车,在月球上只有约 23.3kg
B.“嫦娥三号”探测器用超声波向地球传递信号
C.制造“玉兔”月球车的金属在月球上的密度只有地球上的六分之一
D. “玉兔”月球车的影子是光的直线传播形成的
11.用图所示的刻度尺来测金属块的长度,下列测量结果正确的是
A.8.60cmB.1.60cm
C.1.6cmD.以上读数都不正确
12.噪声严重影响人们的生活和工作,下列措施不是在声源处控制噪声的是( )
A.临街的居民楼使用双层玻璃B.机动车在医院、学校附近严禁鸣笛
C.期末考试时学校附近建筑工地停止施工D.在电影院观影要把手机调为静音
二、填空题(每题5分,共4题,20分)
13.图中物块的长度为 _____ 厘米。
14.将橡皮膜蒙在空玻璃瓶的瓶口,将瓶子放入热水中,发现橡皮膜______,说明:温度升高后,瓶内气体的密度______,体积变大。
15.某医院急诊室的氧气瓶中,氧气的密度为,给急救病人供氧用去了氧气质量的一半,氧气的质量将______(填变大,变小或不变),瓶内剩余氧气的密度是______。
16.在“青少年科技创新大赛”中,小刚同学发明了一种“神奇恒温杯”,他在双层玻璃杯的夹层中封入适量的熔点为48℃的海波.开水倒入杯中后,水温会迅速降至适合人饮用的48℃左右,并能较长时间保持水温不变,这是因为海波从水中________(填“吸热”或“放热”)发生了________(填物态变化名称)现象,同时说明海波是一种________。(填选“晶体”或“非晶体”)
三、实验题(共12分)
17.(4分)小明通过实验探究物体受力情况与运动状态之间的关系,他在弹簧测力计下悬挂一个3N的砝码(如图),钩码的运动状态与弹簧测力计的示数记录如下表所示:
(1)由①②可知,钩码在匀速直线运动时弹簧测力计对钩码的拉力___钩码的重力;
(2)由③⑥可知,钩码在加速向上或减速向下时,弹簧测力计对钩码的拉力___钩码的重力;
(3)由④⑤可知,钩码在加速向下或减速向上时,弹簧测力计对钩码的拉力___钩码的重力(以上均选填“大于”、“等于”或“小于”)。
(4)小明在体重计上静止时,体重计的示数为550N,当小明从站立到迅速蹲下的过程中,可看作先加速向下运动,然后减速向下运动,最后静止,据(1)中的结论可知体重计的示数变化___。
A.一直小于550N最后等于550N
B.一直大于550N最后等于550N
C.先小于550N,后大于550N,最后等于550N
D.先大于550N,后小于550N,最后等于550N。
18.(4分)小周同学利用实验室中的器材测量盐水的密度。
(1)如图甲所示是小周同学在调节天平平衡时的情景,请你指出他在操作上的错误:____;
(2)用天平测出空烧杯的质量是50g。在烧杯中倒入适量的盐水,用天平测量烧杯与盐水的总质量,天平平衡时砝码和游码的示数如图乙所示,则烧杯中盐水的质量是__g;
(3)将烧杯中的盐水全部倒入量筒内,其示数如图丙所示,则盐水的密度是____kg/m3。小周用此方法测出的盐水密度比真实值偏__(填“大”或“小”);
(4)小明认为准确测量盐水密度的步骤如下,请你帮助小明完成下列实验步骤:
①在烧杯中倒入适量的盐水,用天平称出烧杯和盐水的总质量为m1;
②将烧杯中的适量盐水倒入量筒中,读出量筒中盐水的体积为V;
③______________________;
④利用上述所测物理量,写出盐水密度的表达式ρ盐=__;
(5)实验结束后,和小周、小明同组的小李同学利用此实验器材和实验室的其他器材测量一个金属块的密度。
①用天平称出金属块的质量为78.4g
②用量筒测金属块的体积,如图丁所示,则金属块的体积为____cm3
③利用密度公式计算出金属块的密度为_______kg/cm3。
19.(4分)小吉同学用如图所示的实验器材探究平面镜成像的特点,其中A、B是两支完全相同的蜡烛,C是平整的白纸,E是玻璃板。
(1)实验最好选择____(选填“较黑暗”或“较明亮”)的环境进行;本实验中为了看到并确定像的位置,有两处用到了“代替”的方法:
①用未点燃的蜡烛代替_______ ②______________;
(2)若移去蜡烛B,将光屏放在其原来所处的位置,在光屏上将____(选填“观察到”或“观察不到”)蜡烛A的像;
(3)如果将点燃的蜡烛A靠近玻璃板,则像将_________玻璃板;
(4)如果玻璃板放置得不够竖直,将对实验产生的影响是:____________。
四、作图题(共16分)
20.(8分)如图所示,试画出入射光线AO的反射光线,并标出反射角的度数;
21.(8分)如图所示,护林员利用一块平面镜使此时的太阳光水平射向山洞中P点,请你通过作图标出平面镜的位置,并标出反射角的度数.
(______)
五、计算题(共22分)
22.(10分)一辆长30m的大型平板车在平直路面上行驶,匀速通过70m长的大桥时,所用时间10s,求:
(1)该车此10s内行驶的路程;
(2)该车通过大桥时的速度;
(3)它以同样的速度通过另一隧道,用了20s的时间,那么这一隧道的长度是多少米?
23.(12分)如图所示为小明周末骑行金鸡湖的运动数据,(注:1公里=1km)
(1)请根据数据计算小明骑行金鸡湖的平均速度是多少?
(2)小明准备去环太湖骑行,环太湖一圈大约280公里,如果他的骑行速度不变,小明环太湖一圈需要多长时间?(解题时要有解答过程)
参考答案
一、选择题(每题1分,共30题,30分)
1、D
2、B
3、C
4、A
5、D
6、B
7、D
8、A
9、D
10、D
11、B
12、A
二、填空题(每题5分,共4题,20分)
13、1.45
14、凸起 变小
15、变小 3
16、吸热 熔化 晶体
三、实验题(共12分)
17、等于 大于 小于 C
18、游码没有移到标尺的零刻度线上 21.0 1.05×103 大 用天平测出剩余盐水和烧杯的质量为m2 10 7.84×103
19、较黑暗 点燃的蜡烛的像 用玻璃板代替平面镜 观察不到 靠近 像与物不能完全重合
四、作图题(共16分)
20、
21、
五、计算题(共22分)
22、(1)100m(2)10m/s(3)170m
23、 (1)10km/h;(2)28h
实验次数
钩码的运动状态
弹簧测力计读数(N)
①
匀速向上运动
3.0
②
匀速向下运动
3.0
③
加速向上运动
4.5
④
加速向下运动
2.3
⑤
减速向下运动
2.4
⑥
减速向下运动
3.8
相关试卷
这是一份广东省广州市华南师范大第二附属中学2023-2024学年九年级物理第一学期期末达标检测模拟试题含答案,共12页。
这是一份广东省广州市华南师范大附属中学2023-2024学年物理九上期末监测模拟试题含答案,共9页。试卷主要包含了通常情况下,下列属于绝缘体的是,第一位发现电磁感应的科学家是等内容,欢迎下载使用。
这是一份广东省华南师范大附属中学2023-2024学年物理九上期末统考模拟试题含答案,共13页。