广东省东莞市中学堂星晨学校2023-2024学年物理八上期末检测试题含答案
展开
这是一份广东省东莞市中学堂星晨学校2023-2024学年物理八上期末检测试题含答案,共7页。试卷主要包含了考生要认真填写考场号和座位序号,光通过透镜前后的方向如图所示,下列估算最符合实际的是等内容,欢迎下载使用。
学校_______ 年级_______ 姓名_______
注意事项
1.考生要认真填写考场号和座位序号。
2.试题所有答案必须填涂或书写在答题卡上,在试卷上作答无效。第一部分必须用2B 铅笔作答;第二部分必须用黑色字迹的签字笔作答。
3.考试结束后,考生须将试卷和答题卡放在桌面上,待监考员收回。
一、选择题(每题1分,共30题,30分)
1.我国的古诗词文化有几千年的灿烂历史,很多名句蕴含着丰富的物理知识,下列诗句从物理学的角度解释错误的是( )
A.“绿树浓荫夏日长,楼台倒影入池塘”句中“浓荫”是光的直线传播形成的
B.“大漠孤烟直,长河落日圆”,诗人看到的“落日”是光线经过大气发生折射而成的像
C.“池水映明月,潭清疑水浅”句中“水浅”是由于光的反射造成的
D.“朝辞白帝彩云间,千里江陵一日还”句中的“彩云”是由于光的色散形成的
2.我校八年级同学们参加了学校组织的体育测试,你认为下列成绩记录符合实际的是( )
A.立定跳远成绩为8m
B.掷实心球成绩为6.5m
C.女子800m成绩为40s
D.男子1000m成绩为50s
3.我国研制并自行发射的同步通信卫星,是无线电波传播的中继站,这类卫星虽绕地球转动,但我们却觉得它在空中静止不动,这是因为观察者所选择的参照物是( ).
A.太阳B.月亮C.地球D.宇宙飞船
4.如图所示,用温度计测量液体温度时,操作正确的是( )
A.B.C.D.
5.下列图象中,能正确反映“匀速直线运动”的是( )
A.B.C.D.
6.如图所示是油量自动测定装置的示意图,O为杠杆支点,R0为定值电阻,Rx是滑动变阻器,当闭合开关S后( )
A.滑动变阻器Rx连入电路的阻值随油量的增加而增大
B.电流表的读数随油量的增加而减小
C.电压表的读数随油量的增加而增大
D.电压表改装成油量表刻度均匀
7.下列与物态变化有关的现象说法正确的是( )
A.霜的形成是一种升华现象
B.晶体熔化时吸收热量,温度升高
C.衣柜里的樟脑丸逐渐消失是汽化现象
D.烧开水时冒出的“白气”是水蒸气液化形成的
8.光通过透镜前后的方向如图所示。图甲和图乙中方框内的透镜依次是( )
A.凸透镜、凹透镜B.凸透镜、凸透镜
C.凹透镜、凸透镜D.凹透镜、凹透镜
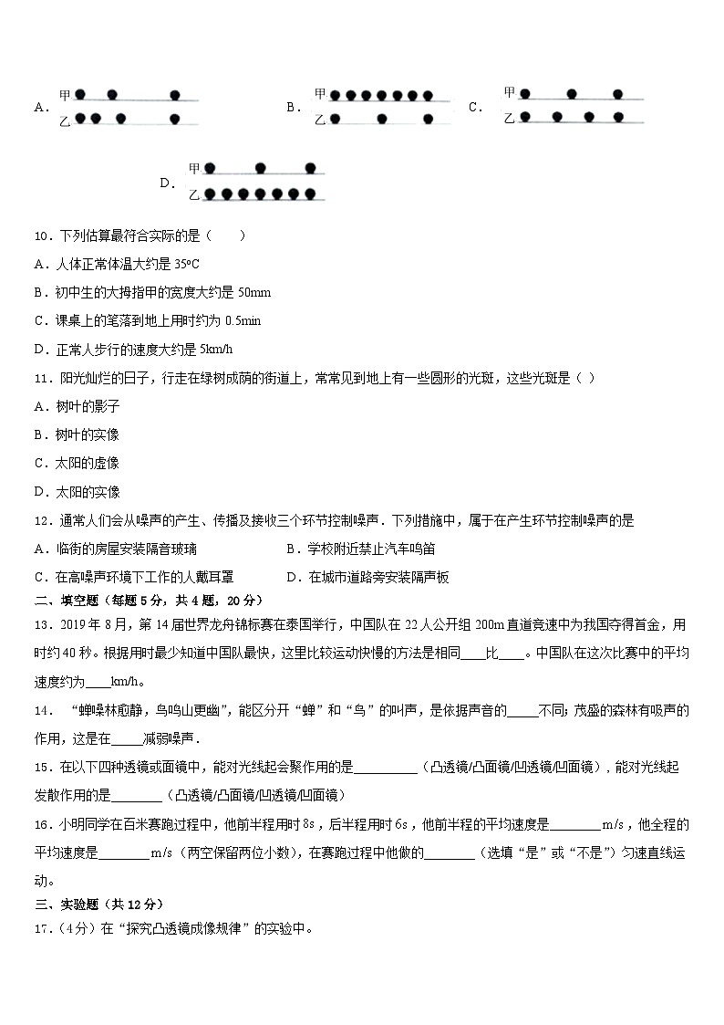
9.如图所示是甲、乙两个小球在水平面上同向直线运动的s﹣t图象,选项中是甲、乙小球运动过程中每隔相等时间曝光一次所得照片的一部分,与上述s﹣t图象吻合的照片是( )
A.B.C.D.
10.下列估算最符合实际的是( )
A.人体正常体温大约是35C
B.初中生的大拇指甲的宽度大约是50mm
C.课桌上的笔落到地上用时约为0.5min
D.正常人步行的速度大约是5km/h
11.阳光灿烂的日子,行走在绿树成荫的街道上,常常见到地上有一些圆形的光斑,这些光斑是( )
A.树叶的影子
B.树叶的实像
C.太阳的虚像
D.太阳的实像
12.通常人们会从噪声的产生、传播及接收三个环节控制噪声.下列措施中,属于在产生环节控制噪声的是
A.临街的房屋安装隔音玻璃B.学校附近禁止汽车鸣笛
C.在高噪声环境下工作的人戴耳罩D.在城市道路旁安装隔声板
二、填空题(每题5分,共4题,20分)
13.2019年8月,第14届世界龙舟锦标赛在泰国举行,中国队在22人公开组200m直道竞速中为我国夺得首金,用时约40秒。根据用时最少知道中国队最快,这里比较运动快慢的方法是相同____比____。中国队在这次比赛中的平均速度约为____km/h。
14. “蝉噪林愈静,鸟鸣山更幽”,能区分开“蝉”和“鸟”的叫声,是依据声音的_____不同;茂盛的森林有吸声的作用,这是在_____减弱噪声.
15.在以下四种透镜或面镜中,能对光线起会聚作用的是__________(凸透镜/凸面镜/凹透镜/凹面镜), 能对光线起发散作用的是________(凸透镜/凸面镜/凹透镜/凹面镜)
16.小明同学在百米赛跑过程中,他前半程用时,后半程用时,他前半程的平均速度是________,他全程的平均速度是________(两空保留两位小数),在赛跑过程中他做的________(选填“是”或“不是”)匀速直线运动。
三、实验题(共12分)
17.(4分)在“探究凸透镜成像规律”的实验中。
(1)如图,在光屏上得到一个清晰的像,这个像是______(选填“正立”或“倒立”)、______(选填“放大”或“缩小”)、______(选填“实”或“虚”)像,生活中常用的______就是利用这个规律制成的;
(2)蜡烛从距凸透镜较远的位置逐渐向凸透镜移动,调整光屏位置,在光屏上测出了不同位置时像的高度,并将数据填在下表中。凸透镜的焦距f=10cm。
同学们根据实验数据得出的结论是:物体离凸透镜越近,像就越大。他们得出的结论完整吗?______(选填“完整”或“不完整”),理由是:______。
18.(4分)小红同学利用一块海绵和一块砖研究“影响压力作用效果的因素”,实验现象如图所示。此实验可以说明:当 ___________________时,压力的作用效果越明显。
19.(4分)小华妈妈担心从市场买回的色拉油是地沟油,小华为消除妈妈的担扰,由网络查得优质色拉油的密度在0.91g/cm3~0.93g/cm3之间,地沟油的密度在0.94g/cm3~0.95g/cm3之间,并完成用测密度的方法鉴别油的品质的实验。
(1)将托盘天平放于水平的桌面上,移动游码至标尺左端“0”刻度处,调节平衡螺母使横梁平衡。
(2)往烧杯中倒入适量的色拉油,用天平称出烧杯和色拉油的总质量为70g,然后把烧杯中一部分色拉油倒入量筒,如图a所示,量筒内色拉油的体积是_____cm3;再称烧杯和剩下色拉油的总质量,加减砝码总不能使天平平衡时,应移动_____。天平再次平衡时所用砝码和游码的位置如图b所示,则倒入量筒的色拉油的质量为_____g。
(3)该色拉油的密度为_____g/cm3,色拉油的品质是_____ (选填“合格”或“不合格”)。
四、作图题(共16分)
20.(8分)图中,F和O分别为凸透镜的焦点和光心,请将两条光线的光路图补充完整.
(____)
21.(8分)如图所示,通过分析入射光线和折射光线的光路,请在虚线框中画出合适的透镜。
(_____)
五、计算题(共22分)
22.(10分)现有一个质量为54g、体积为50cm3的空心铝球。若在空心铝球内注满某种液体后总质量为78g,已知ρ铝=2.7×103kg/m3.求:
(1)所注入的液体的质量。
(2)所注入液体的体积。
(3)所注入液体的密度。
23.(12分)目前世界上最“轻”的材料是由我国科学家造出的“全碳气凝胶”,如图所示,即使把它压在狗尾草上也不会压弯狗尾草的毛尖,这种材料的密度为0.16kg/m1.
(1)一块100cm1的“全碳气凝胶”的质量是多少克?
(2)它是吸油能力最强的材料,它最多能吸收自身质量900倍的有机溶剂﹣﹣例如原油,可用于处理海上的漏油事故,已知原油的密度ρ=0.9×101kg/m1,则100cm1的“全碳气凝胶”最多能吸收多少立方厘米的原油?
参考答案
一、选择题(每题1分,共30题,30分)
1、C
2、B
3、C
4、D
5、A
6、C
7、D
8、A
9、B
10、D
11、D
12、B
二、填空题(每题5分,共4题,20分)
13、路程 时间 18
14、音色 传播过程中
15、凸透镜和凹面镜 凸面镜和凹透镜
16、6.25 7.14 不是
三、实验题(共12分)
17、倒立 缩小 实 照相机 不完整 此结论只适合于凸透镜成实像时,不适合凸透镜成虚像时
18、压力不变,受力面积越小
19、20 游码 18.4 0.92 合格
四、作图题(共16分)
20、
21、
五、计算题(共22分)
22、 (1)24g;(2)30cm3;(3)0.8g/cm3
23、(1)一块100cm1的“全碳气凝胶”的质量是0.016g;
(2)100cm1的“全碳气凝胶”最多能吸收16cm1的原油.
物体到凸透镜的距离u/cm
60
30
20
15
12
像的高度h/cm
0.4
1
2
4
10
相关试卷
这是一份广东省东莞市中学堂镇六校2023-2024学年九上物理期末联考试题含答案,共8页。试卷主要包含了考生要认真填写考场号和座位序号,如图所示,开关闭合后,下列关于内能的说法中,正确的是等内容,欢迎下载使用。
这是一份广东省东莞市中学堂星晨学校2023-2024学年物理九上期末调研试题含答案,共13页。
这是一份广东省东莞市中学堂星晨学校2023-2024学年九上物理期末质量跟踪监视试题含答案,共11页。

