吉林省安图县联考2023-2024学年八上物理期末学业水平测试模拟试题含答案
展开
这是一份吉林省安图县联考2023-2024学年八上物理期末学业水平测试模拟试题含答案,共7页。试卷主要包含了小芳乘车去成都,小明前来送行,如图所示等内容,欢迎下载使用。
学校_______ 年级_______ 姓名_______
考生须知:
1.全卷分选择题和非选择题两部分,全部在答题纸上作答。选择题必须用2B铅笔填涂;非选择题的答案必须用黑色字迹的钢笔或答字笔写在“答题纸”相应位置上。
2.请用黑色字迹的钢笔或答字笔在“答题纸”上先填写姓名和准考证号。
3.保持卡面清洁,不要折叠,不要弄破、弄皱,在草稿纸、试题卷上答题无效。
一、选择题(每题1分,共30题,30分)
1.如图表示小明看物体时视网膜上成像的光路,则其眼球特点及应采取的矫正措施是
A.是远视眼,晶状体折光能力太弱,用凸透镜矫正
B.是近视眼,晶状体折光能力太强,用凹透镜矫正
C.是近视眼,晶状体折光能力太弱,用凸透镜矫正
D.是远视眼,晶状体折光能力太强,用凹透镜矫正
2.下列关于测量工具的使用方法,下列说法错误的是( )
A.调节天平平衡时,若指针向分度盘右侧偏,应将平衡螺母向左调
B.用温度计测量液体温度时,玻璃泡要全部没入待测液体中
C.使用刻度尺测量长度时,必须从零刻线量起
D.使用量筒测量水的体积,读数时视线应与凹液面底部相平
3.下列说法正确的是
A.房屋、树木随地球转动不属于机械运动
B.对同一物体选用不同的参照物,其运动情况一定不相同
C.在匀速直线运动中速度与路程成正比,与时间成反比
D.用也可以表示物体运动的快慢,且越小,表示运动越快
4.用托盘天平测物体质量前,调节横梁平衡时,发现指针指在如图所示位置这时应该( )
A.将左端平衡螺母向右旋进一些B.将右端平衡螺母向左旋进一些
C.将右端平衡螺母向右旋出一些D.将游码向右移动
5.小明利用如图所示的装置,探究平面镜成像的特点。下列说法正确的是( )
A.用玻璃板代替平面镜,目的是使蜡烛A的像更清晰
B.使用相同的蜡烛A、B,目的是比较像与物的大小
C.将光屏放到像的位置,光屏能够承接到像
D.将蜡烛A靠近玻璃板,它所成的像将远离玻璃板
6.一物体做变速直线运动,通过前一半路程的速度是10m/s,通过后一半路程的速度是20 m/s,则它在整个路程中的平均速度为( )
A.18m/sB.15m/sC.13.3 m/sD.12m/s
7.小芳乘车去成都,小明前来送行。小芳看到小明逐渐向后退,而小明对着远去的汽车挥手作别。小明看到“远去的汽车”,小芳看到“后退的小明”,他们所选的参照物分别是( )
A.汽车,地面B.地面,汽车
C.汽车,汽车D.地面,地面
8.如图所示.“海巡”轮配备有强声设备,可遥控定向远距离发射高达的警示音、语音等声波,主要用于对付海盗等人员.根据以上信息,下列说法中错误的是
A.声波具有能量
B.声波定向发射器的喇叭状外观可以减少声音分散,增大响度
C.护航官兵佩戴耳罩是为了在人耳处减弱噪声
D.强声设备发出的声波是次声波
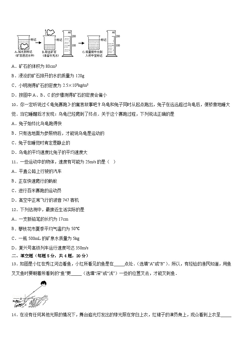
9.小明在实验室里测量一块体积较大、形状不规则的矿石的密度.先用天平称出矿石的质量为200g,接着按下图A、B、C的顺序测其体积,下列判断中错误的是
A.矿石的体积为80cm3
B.浸没的矿石排开的水的质量为120g
C.小明测得矿石的密度为2.5×103kg/m3
D.按图中A、B、C的步骤测得矿石的密度会偏小
10.你一定听说过《龟兔赛跑》的寓言故事吧?乌龟和兔子同时从起点跑出,兔子在远远超过乌龟后,便骄傲地睡大觉.当它睡醒后才发现:乌龟已经爬到了终点.关于这个赛跑过程,下列说法正确的是
A.兔子始终比乌龟跑得快
B.只有选地面为参照物后,才能说乌龟是运动的
C.兔子在睡觉时肯定是静止的
D.乌龟的平均速度比兔子的平均速度大
11.一些运动中的物体,速度有可能为25m/s的是( )
A.平直公路上行驶的汽车
B.正在快速爬行的蚂蚁
C.进行百米赛跑的运动员
D.高空中正常飞行的波音747客机
12.下列估测中,最接近生活实际的是
A.一支新铅笔的长约为17cm
B.攀枝花市夏季平均气温约为50℃
C.一瓶500mL的矿泉水质量为5kg
D.复兴号高铁列车运行速度可达350m/s
二、填空题(每题5分,共4题,20分)
13.如图是小红在秀江河边看鱼,小红所看见的鱼是在_____点处.(选填“A”或“B”).所以,有经验的渔民知道,用鱼叉叉鱼时要朝着所看到的“鱼”更_____(选填“深”或“浅”)一些的位置叉去,才能叉到鱼.
14.在没有任何其他光照的情况下,舞台追光灯发出的绿光照在穿白上衣,红裙子的演员身上,观众看到上衣呈_____色,裙子呈_____色。
15.虚线方框内各放置一个透镜,两束光通过透镜前后的方向如图所示,则甲为________透镜,乙为________透镜。
16.桥通过平静的水面成像,半圆形桥孔与其像合在一起构成圆。桥长 45m,则桥的像长__________m。 正中大圆直径为 10m,则大圆顶部到水面的距离为__________________m。
三、实验题(共12分)
17.(4分)某实验小组用一凸透镜做“探究凸透镜成像规律”实验,进行了以下实验步骤:
(1)将凸透镜正对太阳,在另一侧移动光屏,距凸透镜l0cm处,光屏接收到一个最小、最亮的光斑,由此可知,该凸透镜的焦距为__________cm。
(2)如图所示,将光具座上点燃的蜡烛的火焰、透镜、光屏三者的中心调节在_________,移动光屏始终找不到像:这是因为透镜与蜡烛的距离_________l0cm所致(选填“大于”、“等于”或“小于”),应将蜡烛向_________(选填“左”或“右”)移动一段距离后,才能在光屏上得到烛焰清晰的像。
(3)把蜡烛移动到B处,移动光屏可得到__________的像(选填“放大”或“缩小”)。再将蜡烛移动到A处,并移动光屏可得到_____的像(选填“放大”或“缩小”),此时光屏与透镜的距离________l0cm(选填“大于”或“小于”)。
18.(4分)自制水滴显微镜,探究显微镜的工作原理。器材:焦距较长的凸透镜一个,滴管一个,废录音带盒一个,清水
 
(1)小水滴可看作一个焦距很小的_____镜,它与被观察物体的间距为10﹣15mm,如图所示。
(2)如图所示中,任意滴一滴水滴,透过这个小水滴,如果看到一个与原来方向相同、放大的箭头,若不调整箭头距离,应该把水珠变厚,直至看到与原来方向相反的、放大了箭头,如果废录音带盒的厚度是14mm,那么最终水滴凸透镜的焦距范围是_____
19.(4分)图甲是探究“水的沸腾”实验装置。
(1)安装实验器材时,应按照_____(选填“自下而上”或“自上而下”)的顺序进行。
(2)A、B、C三种读数方法正确的是_____(填字母代号)。
(3)由图乙可知,水的沸点是_____℃.水沸腾过程中不断吸热,温度_____(选填“升高”、“降低”或“保持不变”)。
(4)实验器材中纸板的作用:_____、_____。
(5)实验结束后,移开酒精灯,发现烧杯内的水没有立即停止沸腾,可能的原因是_____。
四、作图题(共16分)
20.(8分)S是一点光源,MN是平面镜,请画出光源S发出的一条光线经平面镜反射经过P点的光路图.
(_____)
21.(8分)完成凸透镜折射的光路。
(______)
五、计算题(共22分)
22.(10分)在今年抗击新冠肺炎疫情的工作过程中,空气净化消毒机发挥了不小的作用。其工作原理是将室内空气吸入并通过内部设备净化消毒后吐出。下表为某型号空气净化消毒机的有关参数。该机内部有一个探测电路,图甲为其简化后的电路图,电源电压为6V恒定,R0阻值为10Ω,R为气敏电阻,其阻值大小与有害气体浓度的关系如图乙所示。当电压感应装置探测到R两端的电压等于或小于4.5V时,净化消毒机即开始工作。求:
甲 乙
(1)该空气净化消毒机正常工作时的电流是多少?
(2)有害气体浓度达到多大时,空气净化消毒机开始工作?
(3)某房间长5m、宽4m、高3.5m,正常工作时,将该房间空气全部净化消毒完需要消耗多少电能?
23.(12分)一列200m长的火车,以18km/h的速度通过一座大桥,历时12min求大桥的长度是多少m?
参考答案
一、选择题(每题1分,共30题,30分)
1、B
2、C
3、D
4、B
5、B
6、C
7、B
8、D
9、B
10、D
11、A
12、A
二、填空题(每题5分,共4题,20分)
13、B 深 
14、绿 黑 
15、凸 凹 
16、45; 5。 
三、实验题(共12分)
17、10 同一高度 小于 左 放大 缩小 大于 
18、凸透 7mm<f<14mm 
19、自下而上 B 98 保持不变 减少热量散失 防止热水溅出伤人(防止水蒸气遇冷液化成小水珠附在温度计上影响读数) 石棉网的温度高于水的沸点,水能继续吸热 
四、作图题(共16分)
20、见解析所示
21、
五、计算题(共22分)
22、 (1)0.2A;(2)0.33%;(3)
23、3400
额定电压U(V)
频率f(Hz)
额定功率P(W)
每小时净化消毒空气的体积V0(m3/h)
220
50
44
140
相关试卷
这是一份吉林省延边州安图县联考2023-2024学年九上物理期末复习检测模拟试题含答案,共13页。试卷主要包含了考生要认真填写考场号和座位序号,下列实例中,为了增大压强的是,下列有关说法中正确的是等内容,欢迎下载使用。
这是一份吉林省安图县联考2023-2024学年物理九上期末综合测试模拟试题含答案,共12页。试卷主要包含了关于比热容,下列说法中正确的是等内容,欢迎下载使用。
这是一份河北省秦皇岛青龙县联考2023-2024学年八上物理期末学业水平测试模拟试题含答案,共12页。试卷主要包含了考生必须保证答题卡的整洁,下列说法正确的是等内容,欢迎下载使用。

