所属成套资源:人教版六年级下册数学教案全册
人教版六年级下册数的运算第四课时教学设计
展开
这是一份人教版六年级下册数的运算第四课时教学设计,共7页。教案主要包含了对比练习,揭示课题,回顾整理运算定律,纠错练习,巩固运算定律的应用,综合练习,提高运算能力,课堂小结等内容,欢迎下载使用。
教科书P77第7题,完成教科书P79“练习十五”中第5、6题。
教学目标
1.通过复习,熟练地掌握四则运算定律和性质,能灵活应用运算定律进行简便运算。
2.通过探索运算定律和性质的应用等数学活动,让学生体验数学的作用,培养学生的应用意识。
3.体验数学知识之间的内在联系,感受数学的优化思想,培养学生观察发现和应用知识的能力。
教学重点
经历四则混合运算的简便过程,体验迁移的学习方法。
教学难点
能够根据运算对象的特征选择合适的运算策略。
教学准备
课件。
教学过程
一、对比练习,揭示课题
课件出示以下两组计算题。
师:如果请你选择一组题参加比赛,你想选哪组呢?为什么?
【学情预设】大部分学生通过观察能发现左边的算式中数的特点,可以用学过的运算定律进行简便计算,少数学生未能发现,可引导他们先试算,感受到合理地运用运算定律可使计算变得简便的特点。
学生独立完成左边的一组题后交流。
教学笔记
【教学提示】
结合左边3道算式的计算过程,说一说怎样进行的简便运算,运用了什么运算定律。
师:你能说说计算左边这一组的3道题时分别可以用哪些运算定律吗?
【学情预设】预设1:4×+4×这道题可以运用乘法的分配律。
预设2: --这道题可以运用减法的性质,把连减转化成减去两个减数的和。
预设3:(-)×45这道题可以运用乘法的分配律,把括号里的每个数都与45相乘比较简便。
课件出示解答过程。
师:运算定律在数与运算中起着很重要的作用,今天这节课我们就来整理复习运算定律的知识。[板书课题:数的运算(2)]
【设计意图】从学生已有的知识经验出发,设计的两组计算题使得比赛一开始具有不公平性,引发认知冲突,旨在引导学生在计算前养成“观察——分析——判断”的审题习惯,透简算意识,为后面复习运算定律作铺垫。
二、回顾整理运算定律
1.回顾学过的运算定律。
师:想一想,在小学阶段我们学过哪些运算定律?
【学情预设】学生会说出加法交换律、加法结合律、乘法交换律、乘法结合律、乘法分配律。有的学生还会说出减法的运算性质、除法的运算性质。
教师根据学生的回答有序板书:加法交换律、加法结合律、乘法交换律、乘法结合律、乘法分配律、减法的运算性质、除法的运算性质。
师:举例说明,什么是加法交换律?你能用字母表示出来吗?
【学情预设】预设1:两个数相加,交换两个加数的位置,和不变。
预设2:用字母可以表示为:a+b=b+a。
教学笔记
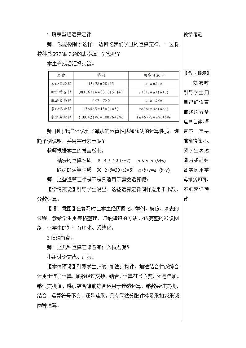
2.填表整理运算定律。
师:你能像刚才这样,一边回忆我们学过的运算定律,一边将教科书P77第7题的表格填写完整吗?
学生完成后汇报交流。
师:刚才我们还说到了减法的运算性质和除法的运算性质,谁能举例说明,并用字母表示呢?
教师根据学生的发言板书:
减法的运算性质 20-3-7=20-(3+7) a-b-c=a-(b+c)
除法的运算性质 30÷2÷5=30÷(2×5) a÷b÷c=a÷(b×c)
师:这些运算定律是不是只适用于整数运算呢?
【学情预设】引导学生说出:这些运算定律同样适用于小数、分数运算。
【设计意图】在复习时让学生经历回忆、举例、模仿、填表的过程,教给学生用表格整理、归纳知识的方法,形成完整的知识网络,让学生的知识有序化、系统化。
3.归纳特点。
师:这几种运算定律各有什么特点呢?
小组讨论交流、汇报。
【学情预设】引导学生归纳:加法交换律、加法结合律能综合运用于连加运算,加数经过交换、结合,运算符号不变,还是连加。乘法交换律、乘法结合律能综合运用于连乘运算,乘数经过交换、结合,运算符号不变,还是连乘。只有乘法分配律涉及乘加或乘减两种运算。
教学笔记
【教学提示】
交流时引导学生用自己的语言描述这五条运算定律,语言不一定要准确精练,只要学生表述清晰或能结合实例用字母概括即可,不必死记硬背。
【设计意图】归纳运算定律的特点,沟通知识之间的联系和区别,感知运算定律的应用特点。
三、纠错练习,巩固运算定律的应用
1.课件出示习题。
学生独立完成后,集体评议。
【学情预设】预设1:第(1)题运算顺序错了,不能因为3.29与5.71能凑整就先算,要观察题目中的运算顺序。正确的是15.3-3.29+5.71=12.01+5.71=17.72。
预设2:第(2)题是连乘计算,只能运用乘法交换律、乘法结合律,把32拆成4×8,而不是4+8,拆完后还是连乘。正确的是25×32×125=(25×4)×(8×125)=100×1000=100000。
预设3:第(3)题要运用乘法分配律,括号外有两个数,可以看作是一个整体,都要与括号里面的数相乘,而不是分别相乘。正确的是5×4×15+14=5×4×15+5×4×14=4+5=9。
预设4:第(4)题不能简便运算。正确的是18÷(2+3)=18÷5=3.6。
(教师可以适时增加一道题:(18+6)÷3,引导学生发现可以用18÷3+6÷3来进行计算,从而进行对比。)
【设计意图】在纠错练习中,充分展示学生错误解题的错因,让每一个错误例子都变成有用的教学资源。
2.师:解决了这几个问题,你能说说在进行简便运算时要注意什么吗?
【学情预设】学生可能会说出看清楚运算符号、判断运算顺序,观察能不能用简便方法计算等。
师:在进行计算时,可以先认真观察,看清楚运算符号及数的特点,能用简便方法计算的,要正确使用运算定律进行计算。
教学笔记
【教学提示】
纠错环节是本课教学中很重要的一个环节。教师可以根据自己的经验或将平时收集的学生错例在这一环节进行展示评析,以便于学生更好地掌握用简便方法计算。
四、综合练习,提高运算能力
1.学生独立解答教科书P79“练习十五”第5题。
解答完毕后,集中展示交流,订正。
【学情预设】指导学生说一说:你是怎样简便计算的?用到了哪些运算定律?
【设计意图】在练习中,放手让学生自主观察、思考、计算。说一说自己是怎么想的,选择了什么样的简便运算的方法,有利于提高学生灵活运用运算定律进行简便运算的能力。
2.复习有规律的计算。
课件出示教科书P79“练习十五”第6题。
师:请你先用计算器计算左边的一列题,你能发现什么规律?直接写出其他题目的得数。
学生独立完成后汇报交流。
【学情预设】大部分学生会根据前面发现的规律直接口算。少数学生可能继续依赖计算器,教师无需评判,鼓励学生主动交流发现思考所得,感悟用规律计算的简捷性。同时正好用计算器算出的结果进行规律的验证。
师小结:虽然计算器能给我们的计算带来方便,但是我们不能总是依赖它,而是要勤于观察、寻找规律,使我们的计算更快速简便。教学笔记
【设计意图】由于部分学习困难的学生习惯性地认为计算器比较方便、快捷,但教师引导学生仔细观察这组算式的特点,使学生探究出算式中隐含的规律,使学生体会到运用规律计算的简捷性,明确不是所有计算题都用计算器计算才简便,引导学生养成认真观察、善于思考的良好习惯,合理、灵活地运用简算策略,进一步发展学生的简算意识。
五、课堂小结
师:通过本节课的复习,你们有哪些收获呢?板书设计
教学笔记
教学反思
本课教学引导学生自主归纳、整理所学的运算定律,并能用字母表示运算定律,把课堂交给学生,让他们通过动脑、动手、动口等多种感官活动的结合,使学生回顾旧知识,感知运算定律的应用。课后可以补充一些有针对性的练习,还可以补充一些探索计算中的规律的练习。
作业设计
见“”系列丛书《创优作业100分》对应课时作业。
参考答案
教学笔记
教学笔记
相关教案
这是一份冀教版六年级下册(一)数与代数第2课时教学设计,共3页。教案主要包含了复习引导学生回顾和整理四则运算,复习四则运算和运算律,课堂作业,课堂总结等内容,欢迎下载使用。
这是一份小学数学人教版六年级下册比和比例教学设计,共5页。教案主要包含了引导回忆,揭示课题,复习正,综合应用,提升能力,课堂小结等内容,欢迎下载使用。
这是一份小学数学人教版六年级下册式与方程教案设计,共7页。教案主要包含了回忆列方程解决问题的基本步骤,突破难点,找等量关系,巩固练习,提高能力,课堂小结等内容,欢迎下载使用。

