


2023-2024学年深圳龙文八年级物理第一学期期末复习检测模拟试题含答案
展开
这是一份2023-2024学年深圳龙文八年级物理第一学期期末复习检测模拟试题含答案,共11页。试卷主要包含了答题时请按要求用笔等内容,欢迎下载使用。
学校_______ 年级_______ 姓名_______
注意事项:
1.答题前,考生先将自己的姓名、准考证号码填写清楚,将条形码准确粘贴在条形码区域内。
2.答题时请按要求用笔。
3.请按照题号顺序在答题卡各题目的答题区域内作答,超出答题区域书写的答案无效;在草稿纸、试卷上答题无效。
4.作图可先使用铅笔画出,确定后必须用黑色字迹的签字笔描黑。
5.保持卡面清洁,不要折暴、不要弄破、弄皱,不准使用涂改液、修正带、刮纸刀。
一、选择题(每题1.5分,共30题,45分)
1.用托盘天平测物体质量前,调节横梁平衡时,发现指针指在如图所示位置这时应该( )
A.将左端平衡螺母向右旋进一些B.将右端平衡螺母向左旋进一些
C.将右端平衡螺母向右旋出一些D.将游码向右移动
2.如图是用木槌敲击同一音叉时,示波器在相同时间内截取的二列声波图,一次重敲,一次轻敲,下列说法正确的是( )
A.重敲时音调高,甲图是重敲时的声波图
B.轻敲时响度大,两次敲击音色相同
C.两次敲击音调、音色都相同,乙图是轻敲时声波图
D.甲的音量比乙的音量大,甲的音调也比乙的音调高
3.用图所示的刻度尺来测金属块的长度,下列测量结果正确的是
A.8.60cmB.1.60cm
C.1.6cmD.以上读数都不正确
4.生长在沙漠中的仙人掌的叶子为针状,有助于减少水分的( )
A.蒸发B.升华C.液化D.沸腾
5.为预防新冠肺炎,需要用手持测温枪测量体温。下列相关物理量的估测最接近实际的是( )
A.一只测温枪的重力约为40NB.测得的正常体温约
C.测温仪距离被测者约2mD.测量一人体温用时约5min
6.一短跑运动员沿直线跑了5s,前2s内通过16m的路程,后3s通过了30m的路程,这个运动员在5s内的平均速度是
A.8m/s B.10m/s C.9m/s D.9.2 m/s
7.当一个人逐渐走近一盏路灯并离开时,他在路灯下的影子的长度变化是
A.先变长后变短B.先变短后变长
C.逐渐变短D.逐渐变长
8.下列可以近似看作匀速直线运动的是
A.树上正在下落的苹果B.站在正在运行的自动扶梯上的顾客
C.正在进站的火车D.学校跑道进行的800m跑步测试的学生
9.如图甲所示为一个超声波加湿器,如图乙所示为其内部湿度监测装置的简化电路图.已知电源电压为12V,定值电阻R0的阻值为30Ω,电流表的量程为0~200mA,电压表的量程为0~9V.湿敏电阻R的阻值随湿度RH变化的关系图象如图丙所示,其阻值最大为120Ω(图中未画出).则在电路安全工作的前提下,下列说法正确的是( )
A.湿敏电阻R的电流最小值为80mA
B.定值电阻R0的电功率最小值为0.192W
C.电路消耗的总功率最大值为3.6W
D.此装置能监测的湿度最大值为80%
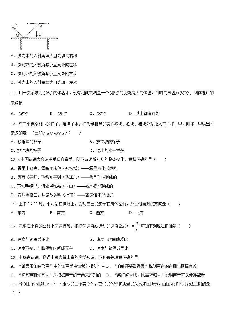
10.如下图所示,平面镜M放置在水平桌面上,光源S发出一束激光射到镜面上,经反射后在标尺上形成光斑P。若在图示位置用力F向下挤压桌面,会导致桌面向下凹陷,则下列说法正确的是( )
A.激光束的入射角增大且光斑向右移
B.激光束的入射角减小且光斑向左移
C.激光束的入射角减小且光斑向右移
D.激光束的入射角增大且光斑向左移
11.用一支示数为的体温计,没有甩就去测量一个的发烧病人的体温,当时的气温为,则体温计的示数是
A.B.C.D.以上都有可能
12.有三个完全相同的杯子,装满了水,把质量相等的实心铜块、铁块、铝块分别放入三个杯子里,则杯子里溢出水最多的是:(已知ρ铜>ρ铁>ρ铝)( )
A.放铜块的杯子B.放铁块的杯子
C.放铝块的杯子D.溢出的水一样多
13.《中国诗词大会》深受观众喜爱,以下诗词所涉及的物态变化,解释正确的是( )
A.雾里山疑失,雷鸣雨未休(郑板桥)——雾是汽化形成的
B.风雨送春归,飞雪迎春到(毛泽东)——雪是升华形成的
C.不知明镜里,何处得秋霜(李白)——霜是凝华形成的
D.露从今夜白,月是故乡明(杜甫)——露是熔化形成的
14.上午9︰00时,小明站在操场上,发现自己的影子在身体左侧,那么他面对的方向是( )
A.东方B.南方C.西方D.北方
15.汽车在平直的公路上匀速行驶,根据匀速直线运动的速度公式可知下列说法正确是( )
A.速度与路程成正比B.速度与时间成反比
C.速度不变,与路程和时间成无关D.速度与路程成反比
16.中华古诗词、俗语中蕴含着丰富的声学知识,下列有关理解正确的是
A.“谁家玉笛暗飞声”中的笛声是由笛管的振动产生B.“响鼓还要重锤敲”说明声音的音调与振幅有关
C.“闻其声而知其人”是根据声音的音色来辨别的D.“柴门闻犬吠,风雪夜归人”说明声音可以传递能量
17.分别由不同物质a、b、c 组成的三个实心体,它们的体积和质量的关系如图所示,由图可知下列说法正确的是( )
A.a物质的密度最大
B.b 物质的密度是1.0×103kg/m3
C.c物质的密度是a的两倍
D.b、c的密度与它们的质量、体积有关
18.下列设备与应用到的物理知识解释,其中错误的是
A.声呐﹣﹣利用次声波测绘海底地形B.B超﹣﹣利用超声波获得人体内部的信息
C.验钞器﹣﹣紫外线使钞票上的荧光物质发光D.遥控器﹣﹣靠红外线来实现对电视机的控制
19.下列说法中正确的是( )
A.产生力的两个物体一定发生了作用
B.相互接触的两个物体一定产生力的作用
C.一个物体的质量减半,其密度大小也减半
D.用量筒测量水的体积时,如果俯视液面最低点,则其读数将偏小
20.在2008北京奥运圣火传递活动中,现场某记者同时拍下了固定在地面上随风飘动的旗帜和附近的甲、乙两火炬照片,如图所示。根据它们的飘动方向,可以判断下列说法正确的是( )
A.甲火炬一定静止B.甲火炬一定向右运动
C.乙火炬一定静止D.乙火炬一定向左运动
21.显微镜镜筒的两端各有一组透镜,每组透镜的作用都相当于一个凸透镜,靠近眼睛的凸透镜叫目镜,靠近被观察物体的凸透镜叫做物镜.目镜和物镜所成像的情况为
A.物镜成放大的虚像,目镜成放大的实像 B.物镜成放大的实像,目镜成放大的虚像
C.物镜成放大的实像,目镜成放大的实像 D.物镜成放大的虚像,目镜成放大的虚像
22.小明走在上学的路上,以下列哪个物体做参照物,他是静止的
A.路边的树B.天空中飞的鸟
C.他背的书包D.他身边经过的汽车
23.如图所示在易拉罐中加入适量的冰和盐,搅拌大约半分钟,这时易拉罐底部和壁出现一层白霜。则( )
A.白霜是空气中水蒸气遇冷凝华形成的B.白霜的形成需要吸热
C.白霜是易拉罐内的水凝固形成的D.白霜是易拉罐中的水蒸气遇冷液化形成的
24.二氧化碳灭火剂主要依靠窒息作用和部分冷却作用灭火。二氧化碳灭火器利用所充装的液态二氧化碳变成气态氧化碳喷出进行灭火。图示为液态二氧化碳灭火器的示意图,使用时一定要注意将手放在木柄上,不要接触钢瓶和橡胶喷管。下面关于该注意事项的解释正确的是( )
A.液态二氧化碳变成气态的过程是升华过程,该过程吸热,容易冻伤手
B.液态二氧化碳变成气态的过程是汽化过程,该过程吸热,容易冻伤手
C.液态二氧化碳变成气态的过程是升华过程,该过程放热,容易烫伤手
D.液态二氧化碳变成气态的过程是汽化过程,该过程放热,容易烫伤手
25.阳光灿烂的日子,行走在绿树成荫的街道上,常常见到地上有一些圆形的光斑,这些光斑是( )
A.树叶的影子
B.树叶的实像
C.太阳的虚像
D.太阳的实像
26.如图所示,甲乙丙三个相同的烧杯内盛有质量相等的水、酒精、和盐水,则甲乙丙三个烧杯中的液体分别是( )
A.酒精、水、盐水B.水、盐水、酒精
C.水、酒精、盐水D.盐水、水、酒精
27.小明想利用一块平面镜使射向井口的太阳光竖直射入井中,如图所示,图中的数字符号表示的是确定平面镜位置时作图的先后次序,其中作图过程正确的是( )
A.B.C.D.
28.上学路上,王老师开车去学校,小红步行去学校,小明骑自行车去学校。下列对三人的运动情况分析不可能的是
A.坐在车内的王老师和车相对静止B.小红对小明说:你真快!是以自己为参照物
C.小红步行速度达10m/sD.小明在某一瞬间的骑车速度超过王老师的车速
29.如图所示.“海巡”轮配备有强声设备,可遥控定向远距离发射高达的警示音、语音等声波,主要用于对付海盗等人员.根据以上信息,下列说法中错误的是
A.声波具有能量
B.声波定向发射器的喇叭状外观可以减少声音分散,增大响度
C.护航官兵佩戴耳罩是为了在人耳处减弱噪声
D.强声设备发出的声波是次声波
30.关于误差与错误,下列说法正确的是( )
A.读数时,多估读几位数字,可以减小误差
B.误差和错误一样,是完全可以避免的
C.只要测量认真仔细,工具精密,就不会有误差
D.测量时误差不可避免
二、填空题(每空1分,共10题,20分)
31.商场中,站在运行中的自动扶梯的人,相对于扶梯踏板是________的,相对于墙壁是________的。(均选填“静止”或“运动”)
32.对人体安全的电压是:不高于_____V;家里的电灯、电视、电冰箱等家用电器的连接方式是_____的(填“串联”或“并联”).
33. “西气东输”工程已全线竣工,输送的燃料为天然气,这是利用了燃气______较大的特性,而且使用天然气时对环境无污染。使用天然气做饭,要想把2kg、20℃的水烧开,水吸收的热为_____J。0.5m3天然气完全燃烧放的热量是_____J(q天然气=8.2×107J/m3),天然气用掉一部分后,剩余天然气的热值________(选填“变大”、“变小”或者“不变”)。
34.在各大十字路口都安装天网监控摄像头,监控摄像头相当于一个___________透镜,物体在该透镜中成倒立、___________(选填“放大”或“缩小”)的实像。
35.水的比热为_____;其物理意义为_____。
36.速度是表示物体______________的物理量。声音在空气中传播的速度是340m/s,人对高墙喊一声,若2.8s听到回声,则人距高墙是________m。
37.哈夏音乐会上,优美的小提琴声是由琴弦的_________产生的,琴声是通过_________传到台下观众处的.
38.过度用手机玩游戏容易使眼睛的晶状体变厚,折光能力变__________(“强”或“弱”),形成近视眼,当看远处物体时,像成视网膜___________(“前方”或“后方”),为矫正近视眼应佩戴由__________透镜片做的眼镜。
39.如图所示,用刻度尺测量物体长度时,视线要_______(选填“正对”或“斜视”)刻度线,测得物体的长度是_______cm。
40.上课时,窗外传来马路上洒水车工作时播放的音乐声,这个声音是由声源_______产生的,老师让同学们关上门窗,这是在_______中减弱噪声,我们能根据音乐声判断是洒水车在工作,说明声音可以传递_______(选填“信息”或“能量”)。
三、实验题(每空1分,共2题,15分)
41.在探究“影响液体蒸发快慢的因素”实验中,小菲进行了如下操作:在4块相同的玻璃板上各滴一滴质量相同的水,如图所示。并分别测出A、B、C、D四次实验中的玻璃片的水全部消失所用的时间分别为300s、100s、80s、30s
(1)“水消失”的过程是_____________现象(填物态变化的名称);
(2)本实验是通过比较_____________来反映蒸发快慢的;
(3)通过图中实验____________(填字母),可以探究“液体蒸发快慢与液体表面积”的关系;
(4)为探究“液体蒸发快慢与液体表面空气流速”的关系,小菲选择了实验C、D进行比较,得出了“液体蒸发快慢与液体表面空气流速有关”的结论,同桌小明认为小菲的操作不正确,理由是:________。
42. (1)在“探究固体熔化时温度变化规律”的实验中:
①按图甲所示的实验装置组装器材,加热一段时间后,发现试管中不断有液态物质出现,同时温度计示数保持不变,从而确定该物质是______(填“晶体”或“非晶体”);
②另一小组在利用相同的器材进行这一实验时,观察到该物质熔化时温度计示数缓慢上升。产生这一现象的原因可能是______;
A.烧杯中的水过多
B.对试管内物质不断搅拌
C.温度计的玻璃泡碰到了试管壁
(2)小李同学为进一步探究液体沸腾规律,设计了如图所示的实验装置。烧杯与试管内分别装入适量的水,甲、乙温度计分别测量烧杯和试管中水的温度;
①当甲温度计的示数达到99℃时,烧杯中的水开始沸腾,当乙温度计示数达到99℃后,示数保持不变,但试管中的水始终没有沸腾,其原因是______;
②当小李同学在烧杯的水中加入少量的食盐后,发现试管中的水能够沸腾,说明加入食盐后水的沸点______(选填“升高”、“降低”或“不变”)。
四、计算题(每题10分,共2题,20分)
43.一辆汽车在平直公路上行驶,在10min内前进6km,停车10min后又以72km/h的速度匀速行驶10min,求:
(1)汽车停车前的平均速度;
(2)汽车在全程中的平均速度.
44.如图所示,A、B两个完全相同的圆柱形薄壁容器放在水平桌面上,容器的底面积为4×10-2m2。容器A中盛有一定量的水,水面距容器底部0.1m;B容器中盛有煤油。求:
(1)A容器中水的质量是多少?所受重力的大小是多少?(ρ水=1.0×103kg/m3)
(2)若B容器中煤油的质量与A容器中水的质量相等,煤油的体积是多大?(ρ煤油=0.8×103kg/m3)
(3)将5.4kg的铝块浸没在A容器的水中,质量未知的铁块浸没在B容器的煤油中后,A容器中液面上升的高度是B容器中液面上升的高度的2倍(水未溢出),铁块的质量是多少?(ρ铝=2.7×103kg/m3,ρ铁=7.9×103kg/m3)
参考答案
一、选择题(每题1.5分,共30题,45分)
1、B
2、C
3、B
4、A
5、B
6、D
7、B
8、B
9、D
10、A
11、C
12、C
13、C
14、D
15、C
16、C
17、B
18、A
19、A
20、D
21、B
22、C
23、A
24、B
25、D
26、C
27、B
28、C
29、D
30、D
二、填空题(每空1分,共10题,20分)
31、静止 运动
32、36 并联
33、热值 6.72×105 4.1×107 不变
34、凸 缩小
35、4.2×103J/(kg•℃) 每一千克的水温度升高(降低)1℃所吸收(放出)的热量是4.2×103焦耳。
36、运动快慢 476
37、振动 空气
38、强 前方 凹
39、正对 2.45
40、振动 传播过程 信息
三、实验题(每空1分,共2题,15分)
41、汽化 水全部消失所用的时间 AB 没有控制液体表面积相同
42、晶体 C 见解析 升高
四、计算题(每题10分,共2题,20分)
43、(1)10m/s(2)10m/s
44、 (1)4kg;40N;(2)5×10-3m3;(3)7.9kg
相关试卷
这是一份2023-2024学年福建省漳州市龙文区龙文中学九年级物理第一学期期末质量跟踪监视模拟试题含答案,共13页。试卷主要包含了下列关于电能的说法正确的是等内容,欢迎下载使用。
这是一份2023-2024学年深圳龙文九年级物理第一学期期末监测试题含答案,共12页。试卷主要包含了下列带负电荷的粒子是,下列说法正确的是等内容,欢迎下载使用。
这是一份2023-2024学年广东省深圳市龙文教育九年级物理第一学期期末质量检测模拟试题含答案,共9页。试卷主要包含了答题时请按要求用笔等内容,欢迎下载使用。