


2023-2024学年浙江省宁波市江北区八年级物理第一学期期末综合测试模拟试题含答案
展开
这是一份2023-2024学年浙江省宁波市江北区八年级物理第一学期期末综合测试模拟试题含答案,共12页。试卷主要包含了如图所示,是四种不同乐器,下列估测符合生活实际的是等内容,欢迎下载使用。
学校_______ 年级_______ 姓名_______
请考生注意:
1.请用2B铅笔将选择题答案涂填在答题纸相应位置上,请用0.5毫米及以上黑色字迹的钢笔或签字笔将主观题的答案写在答题纸相应的答题区内。写在试题卷、草稿纸上均无效。
2.答题前,认真阅读答题纸上的《注意事项》,按规定答题。
一、选择题(每题1.5分,共30题,45分)
1.在下列物态变化过程中,都需要吸热的是( )
A.凝华、汽化、液化B.熔化、汽化、升华
C.凝固、液化、凝华D.熔化、液化、汽化
2.小军和小红骑着自行车并排沿着平直的公路向北运动,突然小军加速骑行,小红仍然按着原来的速度骑行,此时若以小军为参照物,小红的运动情况是( )
A.向北运动B.向西运动C.静止D.向南运动
3. “一河诗画,满城烟花”,2019年浏阳国际烟花节的焰火惊艳全球。下列说法中正确的是
A.焰火属于自然光源
B.焰火在水中的倒影是光的折射现象
C.先看到焰火后听到爆炸声,说明声速比光速快
D.焰火把人影照在地面上,人影是光沿直线传播形成的
4.下列对古诗文中涉及的热现象解释正确的是( )
A.“青青园中葵,朝露待日晞”-----露的形成是汽化吸热
B.“月落乌啼霜满天,江枫渔火对愁眠”-----霜的形成是凝固放热
C.“雾凇沆砀,天与云与山与水,上下一白”----雾淞的形成是凝华放热
D.“春蚕到死丝方尽,蜡炬成灰泪始干”----“蜡炬成灰泪始干”是晶体的熔化
5.如图所示,是四种不同乐器。演奏它们时,我们看不到它们而能分辨出它们的声音,是依据听到它们发出声音的( )
A.响度B.音调C.音色D.波形
6.某小组的同学利用如图甲所示的装置,做“探究凸透镜成像规律”的实验,小王同学三次在光屏上看到烛焰的像如图乙所示,A'、B'、C'分别是烛焰A、B、C在光屏上所成的像。关于此实验的下列说法中错误的是( )
A.在实验之前调节仪器时,曾在光屏上看到窗外景物所成的清晰的像,这个像与图乙中烛焰A的成像原理相同。
B.当把蜡烛移动到M点时,在光屏上找不到烛焰的像,因为此时烛焰不成像。
C.分析图乙中信息,凸透镜所成的实像都是倒立的。
D.蜡烛远离凸透镜时,烛焰所成的像靠近凸透镜,因此用相机拍照,拍完近景再拍远景时,应将相机的镜头向远离景物的方向调一些,才能拍出清晰的照片。
7.在室温为25℃的教室内,小亮给温度计的玻璃泡上涂抹少量与室温相同的酒精,观察温度计的示数变化。如图表示温度计示数随时间变化的图像中,正确的是( )
A.B.C.D.
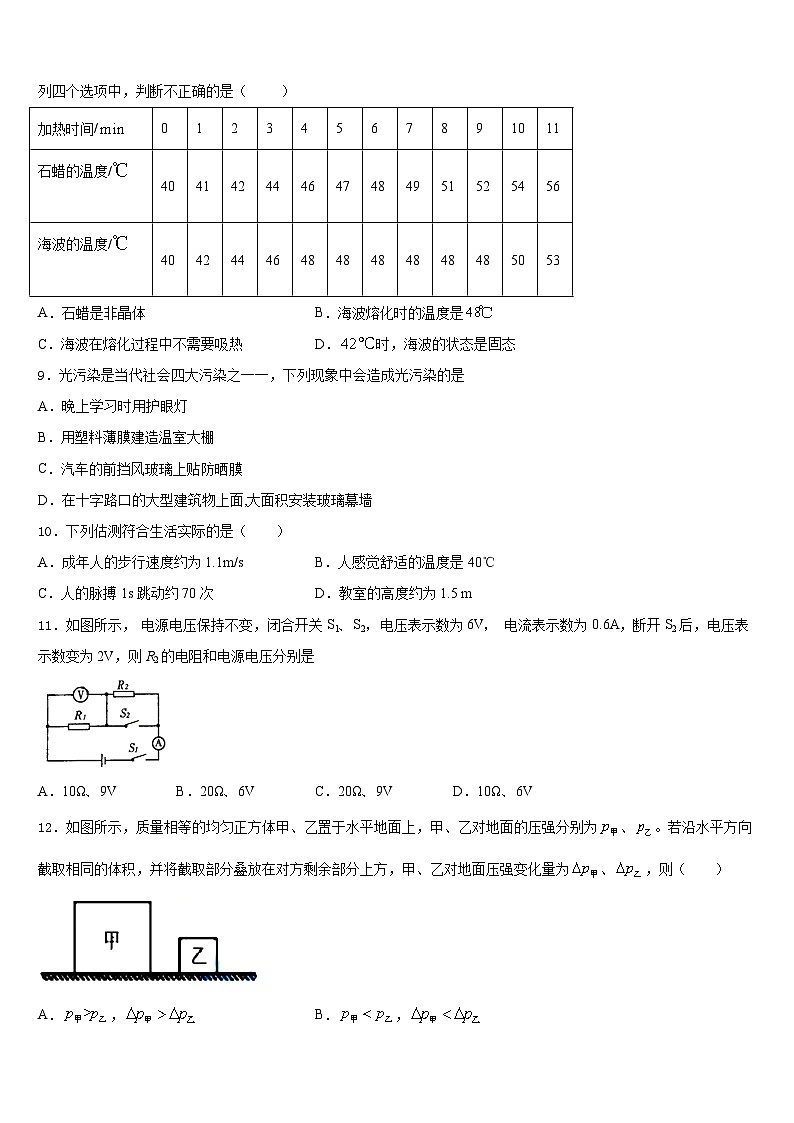
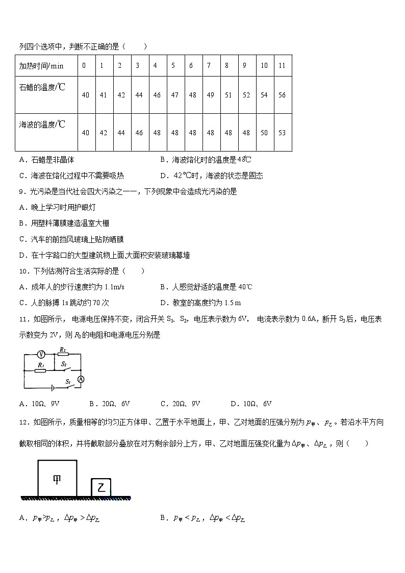
8.在探究石蜡和海波的熔化规律时,小琴根据实验目的,进行了认真规范的实验,获得的实验数据如下表所示,则下列四个选项中,判断不正确的是( )
A.石蜡是非晶体B.海波熔化时的温度是
C.海波在熔化过程中不需要吸热D.时,海波的状态是固态
9.光污染是当代社会四大污染之一一,下列现象中会造成光污染的是
A.晚上学习时用护眼灯
B.用塑料薄膜建造温室大棚
C.汽车的前挡风玻璃上贴防晒膜
D.在十字路口的大型建筑物上面,大面积安装玻璃幕墙
10.下列估测符合生活实际的是( )
A.成年人的步行速度约为1.1m/sB.人感觉舒适的温度是40℃
C.人的脉搏1s跳动约70次 D.教室的高度约为1.5 m
11.如图所示, 电源电压保持不变,闭合开关S1、S2,电压表示数为6V, 电流表示数为0.6A,断开S2后,电压表示数变为2V,则R2的电阻和电源电压分别是
A.10Ω、9V B.20Ω、6V C.20Ω、9V D.10Ω、6V
12.如图所示,质量相等的均匀正方体甲、乙置于水平地面上,甲、乙对地面的压强分别为、。若沿水平方向截取相同的体积,并将截取部分叠放在对方剩余部分上方,甲、乙对地面压强变化量为、,则( )
A.,B.,
C.,D.,
13.一电子钟放置在甲、乙、丙三个平面镜前的位置及示数如图,那通过三个平面镜看到电子钟的示数分别是
A.甲12:01乙10:51丙10:51B.甲10:51乙10:51丙10:51
C.甲12:01乙15:01丙12:01D.甲10:21乙12:01丙10:21
14.如图的四种情景,属于光的折射现象的是( )
A.树荫下形成圆形光斑B.水面“折”枝
C.世博会夜晚的灯光D.斑马倒影
15.如图所示,筷子在水中看起来向上偏折,下列能正确解释此现象的光路图是 ( )
A.B.C.D.
16.中华文化博大精深,有些成语包含了大量的自然现象与物理规律.下列成语所描述的现象,能用光的反射解释的是
A.—叶障目B.立竿见影C.镜花水月D.形影不离
17.如图,下列物态变化中,属于吸热的是( )
A. 露的形成
B. 雾的形成
C. 冰化成水
D. 霜打枝头
18.今年5月,世博会在我国上海顺利举行,为向全世界充分展示“城市,我们的美好生活”这一主题,上海建设越来越注重以人为本.如:城区汽车禁止鸣笛,主干道路面铺设沥青,住宅区道路两旁安装隔音板等.这些措施的共同点是
A.绿化居住环境B.缓解“热岛效应”
C.降低噪音污染D.减少大气污染
19.质量相等的水、硫酸、酒精(知ρ硫酸>ρ水>ρ酒精),分别装在规格相同的A、B、C三个试管中,如图所示,则可判断出( )
A.A中装的是酒精B.A中装的是硫酸
C.B中装的是酒精D.C中装的是水
20.下列现象中,对应的物理知识是“光的直线传播”的是( )
A.在平静的湖面可以看到蓝天白云
B.游泳池注水后,看上去好像变浅了
C.射击瞄准时要做到“三点一线”
D.太阳光经过三棱镜后可以产生彩色光带
21.放在衣柜里的樟脑丸过一段时间会变小,这是( )现象
A.汽化B.液化C.升华D.凝华
22.如图所示是各插一面彩旗的甲、乙两车相对于房子的运动情况,下面说法正确的是( )
A.以房子为参照物,两车均是运动的,甲向右运动,乙向左运动
B.以房子为参照物,甲车一定是向右运动的,乙车一定是静止的
C.以甲车为参照物,房子一定是向左运动的,乙车可能是静止的
D.以乙车为参照物,房子可能是向右运动的,也可能是静止的
23.如图所示的做法中,为了减小摩擦的是( )
A.用力握紧球拍
B.汽车轮胎刻有花纹
C.运动鞋底装鞋钉
D.轴承中装有滚珠
24.如图是一款人脸识别取款机,它通过摄像机的镜头成像,然后析人脸的信息.人站在ATM机前,看一眼摄像头,再输入手机号、取款金额、密码,自动吐钞,拿走现金.以下说法错误的是
A.该摄像机镜头相当于凸透镜
B.这种镜头对光线有会聚作用
C.镜头所成的像是一个正立缩小的实像
D.若镜头焦距为10cm,为了能形成清晰的像,人脸到镜头的距离应大于20cm
25.下列单位不是时间单位的是( )
A.小时B.分钟C.秒D.光年
26.如图所示,阳光从天窗沿着所示方向照射在墙上的一面镜子上,如果此时想将室内的一盆花放在阳光下生长,应该将它放在
A.A处B.B处C.C处D.D处
27.下列关于成像问题的说法不正确的是
A.利用针孔照相机能得到倒立的像
B.站在岸边能看到水里的物体,其实都是物体的虚像
C.有时摄影师让我们离他近些,是想让底片中的像更大
D.平面镜能使房间看起来更宽敞,是因为像比物体离镜子更远
28.图示为某种物质熔化时温度随时间的变化的图象.根据图象,下列判断正确的是
A.该物质熔化过程持续了25min
B.该物质是晶体,熔点为80℃
C.在第30min,该物质处于固液共存状态
D.在第10min到第25min之间,由于物质温度不变,所以不吸收热量
29.物理老师在实验室长方形玻璃缸内配制了一些白糖水。两天后,同学们来到实验室上课,一位同学用激光笔从玻璃缸的外侧将光线斜向上射入白糖水,发现白糖水中的光路不是直线,而是一条向下弯曲的曲线(如图所示)。对这个现象的解释,同学们提出了以下猜想和解释,其中可能合理的是( )
A.玻璃缸对光线的折射作用B.光在混合液体中的传播路径不是直线
C.白糖水的密度不均匀,越深密度越大D.激光笔发出的各种颜色的光发生了色散
30. “五一”劳动节,小华一家自驾游新宁崀山.在小车行驶过程中,小华觉得自己是静止的,他选取的参照物是( )
A.小车的车厢B.对面驶来的小车
C.路旁的小树D.沿途的建筑物
二、填空题(每空1分,共10题,20分)
31.小华同学的家附近有一公共自行车站点,他经常骑公共自行车去上学,某一次从家到学校运动的s-t图象如图所示,则小华家到附近的自行车站点的距离为______m,他取车时停留的时间为______s,小华从家到学校的平均速度是______m/s。
32.我们常用“频闪照片”来研究物体的运动.如图所示,记录了甲、乙两个运动小球每隔1/2秒的不同位置.根据底片可以判断,__球运动时间长,__球作变速直线运动(全部选填“甲”或“乙”).
33.如图所示,一束太阳光通过三棱镜,光屏上出现彩色的光带,表明太阳光是由________混合而成的。放置在红光外侧的温度计示数明显升高,说明此区域存在_______ 。
34.首次通过三棱镜发现光的色散现象的物理学家是_____。
35.自拍杆给旅行者拍照带来极大的方便。当自拍杆拉长时,可以______物距,______像的大小。(均填“增大”或“减小”)
36.2019年11月2号济南马拉松在济南奥体中心开跑,最终来自肯尼亚的图博以2小时20分12秒夺得马拉松男子组冠军,中国选手白丽以2小时35分24秒的成绩夺得马拉松女子组冠军。已知马拉松全程约42.195公里,则_________(选填“图博”或“白丽”)的平均速度较大,比赛时,选手感到路边的树木都在往后退,是以_________为参照物的。
37.我们经常提到的像:①小孔成像;②平面镜成像;③汽车观后镜中的像;④平静的水面映出岸上树木的倒影;⑤岸上的人看到河里鱼的像。其中属于实像的是_____,由光的反射形成的是_____,由光的折射形成的是_____。(填序号)
38.一块质量为20 g的冰化成水,质量将____________(填“变大”“变小”或“不变”),化成水后,水的体积为____________________cm3。[ρ水=1.0×103 kg/m3,ρ冰=0.9×103 kg/m3]
39.泡沫钢是含有丰富气孔的钢材料,可作为防弹服的内芯。孔隙度是指泡沫钢中所有气孔的体积与泡沫钢总体积之比。已知钢的密度为7.9×101kg/m1.一块质量为195g、边长为10cm的正方体泡沫钢,其所有气孔的体积为______cm1,其孔隙度为______%.
40.如图所示的体温计示数是_______ ℃ ,它是根据液体__________制成的,它_______(填“能”或“不能”)离开人体而读数。
三、实验题(每空1分,共2题,15分)
41.如图所示是小丽同学用焦距为15cm的凸透镜做“探究凸透镜成像的规律”实验:
(1)实验前应调节烛焰、凸透镜、光屏三者的中心,使它们在______上;
(2)实验过程中,当蜡烛与凸透镜的距离如图所示时,在光屏上可得到一个清晰倒立、______的实像,生活中利用这个规律可以制成______(选填“投影仪”、“放大镜”或“照相机”);
(3)若想使光屏上烛焰的像变得更大一些,在不改变凸透镜位置的情况下,应将蜡烛向______(选填“左”或“右”)适当移动一段距离,再调整光屏的位置;
(4)实验过程中,小丽发现当蜡烛成实像时,物距减小,像距与像都______(选填“变大”、“变小”或“不变”)。
42.如图所示为研究光的反射规律的实验装置,其中O为入射点,ON为法线,面板上每一格对应的角度均为10°。实验时当入射光线为AO时,反射光线为OB;当入射光线为CO时。反射光线为OD;当入射光线为EO时,反射光线为OF。
(1)请你完成以下表格的填写;
(2)分析上述数据,我们可以得出初步结论:________________;
(3)在该实验中,当光逆着原来的反射光线入射时,反射光线也逆着原来的入射光线反射出去,这说明在反射现象中____________。
四、计算题(每题10分,共2题,20分)
43.警察执行特殊任务时穿的防弹服内芯要用到泡沫钢材料,泡沫钢是含有丰富气孔的钢材料,孔隙度是指泡沫钢中所有气孔的体积与泡沫钢总体积之比。已知钢的密度7.9×103kg/m3。一块质量为0.79kg,边长为1dm的正方体泡沫钢,问:
(1)钢的体积是多少?
(2)孔隙度是多少?
44.目前,全国各地高速公路大多实行“区间测速”。所谓的“区间测速”,就是在两监测点安装监控和测速探头,测出同一辆车通过两个监测点的时间,再根据两点间的距离算出该车在这一区间路段的平均车速,如果平均车速超过了该路段的最高限速,即被判为超速。
如图所示,监测点A和监测点B相距30km,一辆轿车通过监测点A的速度为100km/h,通过监测点B的速度为110km/h,通过两个监测点的时间如图所示,该路段最高限速120km/h。求:
(1)通计算说明,这辆轿车在监测点A和监测点B之间行驶是否超速?
(2)如图所示,如果一辆轿车做匀速直线运动,从监测点A开始出发直至恰好通过监测点B,在不超速情况下至少需要多少分钟?
参考答案
一、选择题(每题1.5分,共30题,45分)
1、B
2、D
3、D
4、C
5、C
6、B
7、D
8、C
9、D
10、A
11、B
12、B
13、A
14、B
15、C
16、C
17、C
18、C
19、A
20、C
21、C
22、D
23、D
24、C
25、D
26、D
27、D
28、B
29、C
30、A
二、填空题(每空1分,共10题,20分)
31、150 120 2.25
32、甲 乙
33、多种色光 热效应较为显著的红外线
34、牛顿
35、增大 减小
36、图博 自己
37、① ②③④ ⑤
38、不变 20
39、950 95
40、37.8 热胀冷缩 能
三、实验题(每空1分,共2题,15分)
41、同一高度 缩小 照相机 右 变大
42、50° 40° 20° 反射角等于入射角 光路是可逆的
四、计算题(每题10分,共2题,20分)
43、(1)100cm3;(2)90%。
44、 (1)超速;(2)15分钟。
加热时间/
0
1
2
3
4
5
6
7
8
9
10
11
石蜡的温度/
40
41
42
44
46
47
48
49
51
52
54
56
海波的温度/
40
42
44
46
48
48
48
48
48
48
50
53
实验序号
入射光线
入射角
反射角
1
AO
50°
___________
2
CO
_______
40°
3
EO
20°
___________
相关试卷
这是一份2023-2024学年浙江省宁波市江北区九年级物理第一学期期末监测试题含答案,共12页。试卷主要包含了答题时请按要求用笔,下列说法正确的是等内容,欢迎下载使用。
这是一份2023-2024学年浙江省江北区物理九上期末统考模拟试题含答案,共8页。试卷主要包含了抽油烟机装有照明灯和排气扇等内容,欢迎下载使用。
这是一份2023-2024学年浙江省鄞州区物理八年级第一学期期末综合测试模拟试题含答案,共11页。试卷主要包含了以下估测符合实际的是等内容,欢迎下载使用。