


2023-2024学年河北省秦皇岛海港区五校联考八上物理期末预测试题含答案
展开
这是一份2023-2024学年河北省秦皇岛海港区五校联考八上物理期末预测试题含答案,共12页。试卷主要包含了下表是部分金属的熔点和沸点等内容,欢迎下载使用。
学校_______ 年级_______ 姓名_______
请考生注意:
1.请用2B铅笔将选择题答案涂填在答题纸相应位置上,请用0.5毫米及以上黑色字迹的钢笔或签字笔将主观题的答案写在答题纸相应的答题区内。写在试题卷、草稿纸上均无效。
2.答题前,认真阅读答题纸上的《注意事项》,按规定答题。
一、选择题(每题1.5分,共30题,45分)
1.如图所示为八年级(16)班马宏智同学自制的水瓶琴,敲击不同的水瓶琴,水瓶琴发出的声音具有不同的( )
A.响度B.振幅C.音调D.音色
2.金属锇的密度为22.6×103kg/m3;中子星每1cm3的物质有1013g,脉冲星核的密度为1015g/cm3,超巨星的密度是氢气密度的17万分之一.上述物质密度最大的是( )
A.金属锇B.中子星C.脉冲星核D.超巨星
3.炒菜时,碘盐不宜与油同时加热,这是因为碘在高温下很容易( )
A.凝华B.汽化C.升华D.熔化
4.站在百米赛跑终点的计时员,没有注意看枪冒烟,当听到发令枪声才开始计时,测得李明同学百米赛的时间是14.00s,声音速度340m/s,则李明同学跑百米的真实时间最接近( )
A.14.29sB.14.00sC.13.71sD.13.90s
5.用托盘天平称量物体质量时,将被称量的物体和砝码放错了位置.若天平平衡时,左盘放有100 g和 20 g的砝码各一个,游码所对的刻度值是4 g,则物体的质量为( ).
A.124 gB.122 gC.118 gD.116 g
6.如图所示的现象主要是因为光的反射形成的是( )
A.水中倒影
B.铅笔“折断”
C.阳光下的树影
D.雨后的彩虹
7.下列估测的数据中,最接近实际的是( )
A.目前为止,人类奔跑的速度最快可达到约40km/h
B.中学生教室课桌的高度约为80dm
C.在15℃空气中,声速是340km/h
D.在一个标准大气压下,白水加冰的温度是
8.关于电压、电流和电阻,下列说法中不正确的是( )
A.不论是正电荷还是负电荷,只要它们定向移动,都会形成电流
B.电路两端有电压时,电路中就一定有电流
C.电路中有电流时,电路两端就一定有电压
D.导体的电阻大小与它两端电压和通过的电流大小没有关系
9.下表是部分金属的熔点和沸点:
如按表所提供的数据判断,下列说法中不正确的是( )
A.在﹣40℃里,水银温度计已不能使用
B.电灯泡里的灯丝常用钨丝制成,因为钨的熔点高
C.用放在一个容器内加热熔化混合后再冷却的方法可以得到镁铝合金
D.用放在一个容器内加热熔化混合后再冷却的方法可以得到铝铜合金
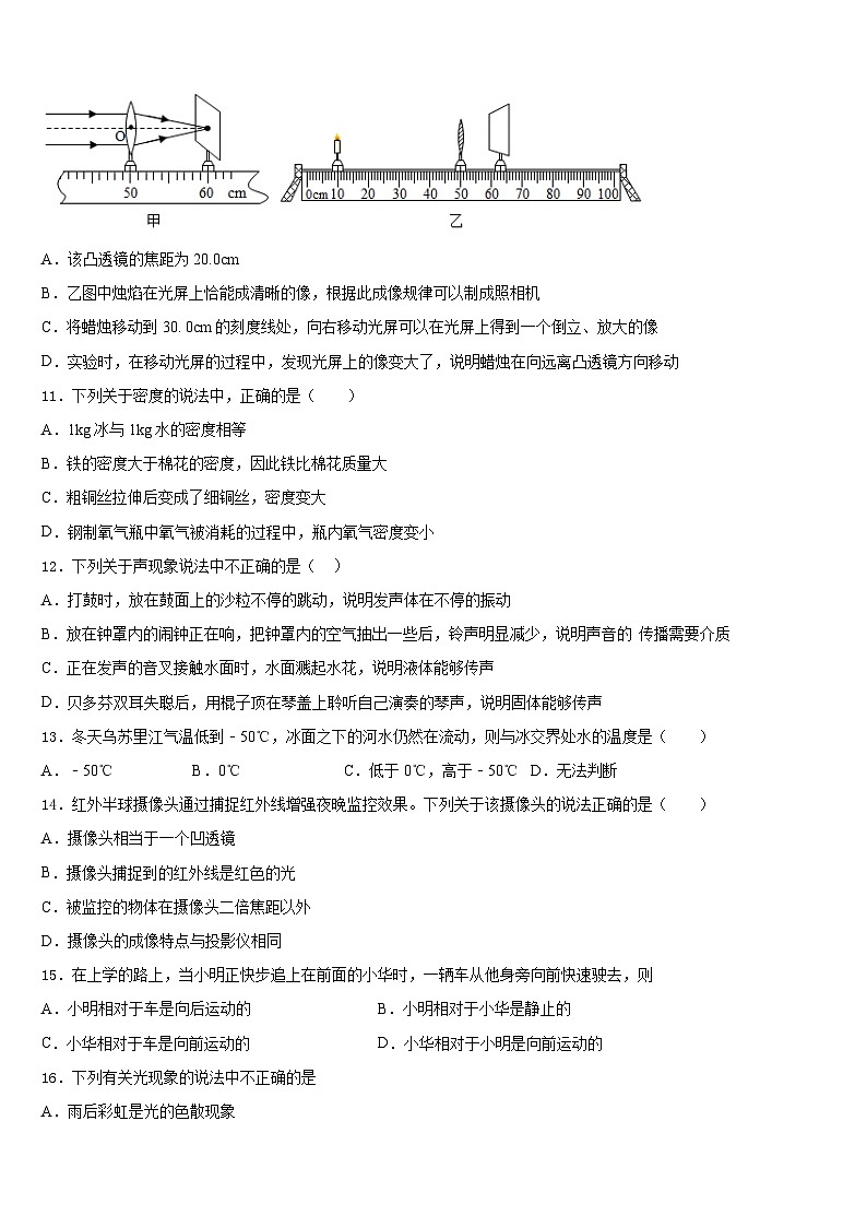
10.如图甲所示,让一束平行光经过一个凸透镜,在光屏上得到了一个最小、最亮的光斑。将该凸透镜安放在光具座50cm的刻度线处,并保持不变,如图乙所示,则下列说法正确的是
A.该凸透镜的焦距为20.0cm
B.乙图中烛焰在光屏上恰能成清晰的像,根据此成像规律可以制成照相机
C.将蜡烛移动到30. 0cm的刻度线处,向右移动光屏可以在光屏上得到一个倒立、放大的像
D.实验时,在移动光屏的过程中,发现光屏上的像变大了,说明蜡烛在向远离凸透镜方向移动
11.下列关于密度的说法中,正确的是( )
A.1kg冰与1kg水的密度相等
B.铁的密度大于棉花的密度,因此铁比棉花质量大
C.粗铜丝拉伸后变成了细铜丝,密度变大
D.钢制氧气瓶中氧气被消耗的过程中,瓶内氧气密度变小
12.下列关于声现象说法中不正确的是( )
A.打鼓时,放在鼓面上的沙粒不停的跳动,说明发声体在不停的振动
B.放在钟罩内的闹钟正在响,把钟罩内的空气抽出一些后,铃声明显减少,说明声音的 传播需要介质
C.正在发声的音叉接触水面时,水面溅起水花,说明液体能够传声
D.贝多芬双耳失聪后,用棍子顶在琴盖上聆听自己演奏的琴声,说明固体能够传声
13.冬天乌苏里江气温低到﹣50℃,冰面之下的河水仍然在流动,则与冰交界处水的温度是( )
A.﹣50℃B.0℃C.低于0℃,高于﹣50℃D.无法判断
14.红外半球摄像头通过捕捉红外线增强夜晚监控效果。下列关于该摄像头的说法正确的是( )
A.摄像头相当于一个凹透镜
B.摄像头捕捉到的红外线是红色的光
C.被监控的物体在摄像头二倍焦距以外
D.摄像头的成像特点与投影仪相同
15.在上学的路上,当小明正快步追上在前面的小华时,一辆车从他身旁向前快速驶去,则
A.小明相对于车是向后运动的 B.小明相对于小华是静止的
C.小华相对于车是向前运动的 D.小华相对于小明是向前运动的
16.下列有关光现象的说法中不正确的是
A.雨后彩虹是光的色散现象
B.红绿黄是色光的三原色
C.透过蓝玻璃看红花,看到的花是黑色的
D.红光照在穿白上衣、蓝裙子的演员身上,观众看到她上衣呈红色,裙子呈黑色
17.手持一个凸透镜在室内的白墙和窗户之间移动(离墙更近些),在墙上能看到
A.倒立、缩小的实像B.倒立、放大的实像
C.正立、放大的虚像D.正立、缩小的虚像
18.小明步行的平均速度是1.2m/s,从家到学校要走15min,那么他上学要走的路程是
A.1080mB.108mC.18kmD.0.3km
19.如图所示的“水浴”加热装置中,M容器和N容器中盛的都是水,当M容器中的水被加热至沸腾时,对N容器中水的情况判断正确的是(气压为一个标准大气压)( )
A.N容器中的水会随之沸腾
B.N容器中的水温度能达到100°C ,不会沸腾
C.N容器中的水将一直不断吸收热量
D.N容器中的水温度不会达到100°C
20.黑暗的房间里有两盏电灯,只有一盏灯点亮,但人能看到未点亮的灯泡.以下对于“看到未点亮灯泡”所画的光路图,正确的是
A.B.
C.D.
21.一个凸透镜的焦距为10cm.把一支点燃的蜡烛放在凸透镜前15cm处,在凸透镜的另一侧观察烛焰的像,眼睛看到的像是图中
A.B.C.D.
22.关于弹簧测力计下列说法正确的是( )
A.弹簧测力计上的刻度不是均匀的
B.弹簧测力计只能测物体受到的重力
C.使用弹簧测力计时,必须在撤去外力时,才能读数
D.弹簧测力计不仅能竖直方向上使用,而且有时也可以在倾斜方向使用
23.如图所示,能正确表示匀速直线运动特点的图像是
A.B.C.D.
24.如图是江西南昌某天天气预报的信息图片,关于图片中信息的解释正确的是
A.预报的最低气温读作“摄氏零下1度” B.雨的形成过程中会放出热量
C.全天气温不会高于2℃ D.雪的形成是凝固现象
25.生活中常见到各种光现象,其中属于光的反射现象的是( )
A.透过树丛的光
B.三塔倒影
C.手影游戏
D.海市蜃楼
26.关于声现象,下列说法中正确的是( )
A.“公共场所不要大声喧哗”是要求人们在公共场所说话音调放低些
B.声音的传播需要介质,声音在传播过程中响度会减弱
C.关紧门窗后,屋外传来的声音明显变小,是由于固体不能传声
D.用大小不同的力敲击同一音叉,音叉发声的音色会不同
27.小明同学在做“探究凸透镜成像规律”实验时,蜡烛、凸透镜、光屏的位置如图所示,点燃蜡烛后,光屏上得到了清晰的像;若把蜡烛与光屏的位置互换,则在光屏上观察到的像是( )
A.倒立、缩小B.倒立、等大C.倒立、放大D.正立、放大
28.小明将《中学物理》书放置在距离凸透镜二倍焦距以外时,人眼观察到成像的情形是( )
A.B.
C.D.
29.一块重10N的木块,放在水平桌面上,下列说法正确的是( )
A.木块受到的重力为10N,方向垂直向下
B.桌面对木块的支持力为10N,作用点在桌面上
C.桌面对木块的支持力为10N,受力物体是木块
D.木块对桌面的压力为10N,方向竖直向下
30.下列生活现象描述正确的是( )
A.舞台上常见的“白雾”是干冰升华形成的水蒸气
B.烧开水时壶嘴附近冒出的“白气”是壶嘴喷出的热气液化形成的
C.冬天空调房的窗玻璃上形成的水珠在窗玻璃外壁
D.喷气式飞机在空中飞过时留下的“白色尾巴”是飞机喷出的气体
二、填空题(每空1分,共10题,20分)
31.如图所示是小明和小红爬山的情景。如果以小明为参照物,小明的背包是___________的(选填“静止”或“运动”)。如果以背包为参照物,山是___________的(选填“静止”、“向上运动”或“向下运动”)。我们研究物体运动情况时,如果取不同的参照物,其研究结果是不同,这是因为运动和静止是___________的。
32.一根镍铬合金丝两端的电压一定,当镍铬合金丝被均匀拉长后,其电阻将
____,通过它的电流将____(填“变大”、“变小”或“不变”)。
33.我们常用“频闪照片”来研究物体的运动。如图(a)所示,记录了甲、乙两个运动小球每隔0. 02秒的不同位置;甲球在做______,在底片记录的时间内,____球运动快,(b)图中的图象描述的是_____球的运动。
34.一束光射到平面镜上,光线与平面镜的夹角为55°,此时反射角为___________。我们能从教室的不同方向看到黑板上的粉笔字,是因为光发生_______反射的缘故。
35.有一种火锅叫做“鸳鸯火锅”,它是将一个锅隔成相等的两半,一半加的是清汤,一半加的是麻辣红油汤,以满足不同人的口味。当两边的汤汁量和初温都相等时,总是加麻辣红油汤的一边先沸腾,这是因为覆盖在汤汁上面的红油层导致这边_______,当汤汁沸腾后可以改为小火加热,这样与大火加热的效果几乎完全相同,并且节省燃料,其道理是_______。
36.小军同学在中考开考时听到“开始答卷”的指令后立即答卷,这说明声音可以传递_____,小军同学在“探究凸透镜成像规律”的实验中,当蜡烛、凸透镜、光屏的位置如图所示时,烛焰在光屏上恰好成一清晰的像,生活中使用的_____(选填“照相机”“投影仪”或“放大镜”)就是利用这一成像规律来工作的.
37.一个做匀速直线运动的物体在2min内通过了300m的路程,它运动的速度是_____m/s,这个物体在前10s内的速度是_____m/s。
38.每年6月6日“全国爱眼日”的主题是“关注青少年眼健康”,图表示田甜看物体时的光路图,医生为学生体检时发现田甜_______(填:近或远)视了,她需配戴一个焦距合适的_______透镜,才能在视网膜上呈现清晰的像.
39.如图所示,将足球放在一块长木板上静止,木板与足球均发生弹性形变,则足球受到的弹力是因为_____发生弹性形变而产生的,使木板发生形变的力是足球对木板的_________力.
40. “频闪摄影”是研究物体运动时常用的一种实验方法.如图所示,甲、乙两图是同一辆玩具小车两次不同运动的频闪照片,频闪灯的闪光时间间隔为1s,图中数字的单位为cm.根据照片记录的小车位置,回答下列问题:
(1)甲图中小车做_____直线运动,乙图中小车做_____直线运动(选填“加速”、“匀速”或“减速”);
(2)甲图中小车的平均速度是_____m/s,乙图中小车前2s内的平均速度是_____m/s;
(3)物体的运动情况常常可以用图象来描述,图丙中能反映甲图小车运动情况的是_____(选填“A”或“B”)
三、实验题(每空1分,共2题,15分)
41.小王用凸透镜、蜡烛、光屏和光具座等器材,探究凸透镜成像的规律,实验桌上现有A、B两个凸透镜,其中凸透镜A的焦距为50cm,凸透镜B的焦距为10cm,光具座上标尺的刻度范围如图。
(1)小王想探究凸透镜成像的规律,应选用______凸透镜(选填“A”或“B”);
(2)小王在图中的光具座上,不断改变蜡烛与透镜间的距离,并移动光屏进行实验,所获得的实验数据如右表所示,分析实验数据可知:
①从实验次序2、3、4可以看出,当成实像时,物体到凸透镜的距离越短,光屏上像的大小就越______;
②同一凸透镜,成实像时,像距v随物距u的增大而______。
(3)小王同学设计的实验记录表格还缺少了哪两项?
答:______、______;
(4)随着实验的进行,蜡烛由于燃烧逐渐变短,光屏上的像逐渐______移动(选填“向上”、“向下”、“向左”或“向右”)。
42.小华进行“探究凸透镜成像规律”的实验。如图所示,实验桌上备有带支架的蜡烛、光屏、一个凸透镜、平行光光源(接通电源后可发出平行光)、光具座等器材。
(1)小华首先测量凸透镜的焦距:将凸透镜固定在图示位置,光源发出平行于主光轴的光照射到凸透镜上,在透镜另一侧移动光屏直到屏上的光斑最小,如图甲所示,凸透镜的焦距f=______cm;小华将光源由图示位置缓慢向右移到35cm处,观察到光屏上光斑______(填字母);
A.缓慢变大
B.缓慢变小
C.大小不变
D.逐渐消失
(2)如图乙所示,保持凸透镜位置不变,将点燃的蜡烛放在光具座上20cm处时,移动光屏,可在光屏上得到烛焰倒立、______(填“放大”“等大”或“缩小”)的实像;此时,小华用不透明纸将透镜遮去一半,发现光屏上像的大小______(填“变小”或“不变”)、亮度______(填“变亮”“变暗”或“不变”)。小华将光屏取走,那么______(填字母);
A.不可能再看到像
B.烛焰不再成像
C.烛焰经凸透镜成虚像
D.烛焰仍成实像且像仍在原处
(3)如图乙所示,保持透镜和烛焰的位置不变,在凸透镜左侧再放一透镜P(图中未画出),移动光屏到适当位置后,恰能在光屏上成一清晰的像,移去透镜P,光屏上像变模糊,此时小华将光屏稍稍向右移动,像又变清晰,则透镜P是______(填“凸”或“凹”)透镜,可作______(填“远视”或“近视”)眼镜。
四、计算题(每题10分,共2题,20分)
43.如图为哈尔滨冰雕艺术节上展出的冰船艺术品,其体积为20m3,若此冰船完全融化成水,求水的质量和体积.(已知冰=0.9×103kg/m3)
44.元宝是中华民族独有的财富象征,在喜庆吉祥的春节,小明的妈妈买了一个金元宝。小明看着很喜欢,对物理有浓厚兴趣的他测出金元宝的质量为38.6g,体积为4cm3,并查阅密度表,得到黄金的密度为19.3×103kg/m3
(1)计算金元宝的密度;
(2)小明根据计算出来的金元宝的密度断定“金元宝一定不是黄金制作的”,你认为小明的观点正确吗?如果金元宝就是黄金制作的,请你根据已有数据计算说明这个金元宝的构成。
(3)若用黄金和铜混合制作一个质量与外形大小完全相同的实心金元宝,请计算需要金和铜的质量各为多少?(保留两位小数,)
参考答案
一、选择题(每题1.5分,共30题,45分)
1、C
2、C
3、C
4、A
5、D
6、A
7、A
8、B
9、C
10、B
11、D
12、C
13、B
14、C
15、A
16、B
17、A
18、A
19、B
20、D
21、B
22、D
23、D
24、B
25、B
26、B
27、C
28、D
29、C
30、B
二、填空题(每空1分,共10题,20分)
31、静止 向下运动 相对
32、变大 变小
33、匀速直线运动 乙 甲
34、35° 漫
35、蒸发吸热少 沸腾吸热温度不变
36、信息 照相机
37、2.5 2.5
38、近 凹
39、木板 压(或弹力)
40、匀速 加速 1 0.75 A
三、实验题(每空1分,共2题,15分)
41、B 大 减小 没有记录像的正倒 没有记录像的虚实 向上
42、10.0 C 缩小 不变 变暗 D 凸 远视
四、计算题(每题10分,共2题,20分)
43、1.8×104kg;18m3
44、 (1)9.65g/cm3;(2)不正确,金元宝的总体积为4cm3,故金元宝是空心的;(3) 5.57 g和33.03 g。
物质
水银
镁
铜
铝
铁
钨
熔点/℃
﹣39
649
1083
660
1525
3410
沸点/℃
357
1090
2360
2467
2750
5900
实验
次序
物体到凸透镜
的距离u/cm
光屏上像到凸透
镜的距离v/cm
光屏上像
的大小
1
60
12
缩小
2
30
15
缩小
3
20
20
等大
4
15
30
放大
5
12
60
放大
相关试卷
这是一份河北省秦皇岛市海港区2023-2024学年物理九上期末检测模拟试题含答案,共12页。试卷主要包含了考生必须保证答题卡的整洁,如图所示电路,电源电压不变等内容,欢迎下载使用。
这是一份河北省秦皇岛海港区四校联考2023-2024学年九上物理期末学业质量监测模拟试题含答案,共13页。
这是一份2023-2024学年河北省秦皇岛海港区五校联考九上物理期末综合测试试题含答案,共13页。
