2023-2024学年江西省德安县塘山中学八年级物理第一学期期末考试模拟试题含答案
展开
这是一份2023-2024学年江西省德安县塘山中学八年级物理第一学期期末考试模拟试题含答案,共8页。试卷主要包含了关于热现象,下列说法正确的是,下列说法正确的是等内容,欢迎下载使用。
学校_______ 年级_______ 姓名_______
注意事项:
1. 答题前,考生先将自己的姓名、准考证号填写清楚,将条形码准确粘贴在考生信息条形码粘贴区。
2.选择题必须使用2B铅笔填涂;非选择题必须使用0.5毫米黑色字迹的签字笔书写,字体工整、笔迹清楚。
3.请按照题号顺序在各题目的答题区域内作答,超出答题区域书写的答案无效;在草稿纸、试题卷上答题无效。
4.保持卡面清洁,不要折叠,不要弄破、弄皱,不准使用涂改液、修正带、刮纸刀。
一、选择题(每题1分,共30题,30分)
1.在如图 所示的眼睛成像及矫正的示意图中,下列说法正确的是( )
A.甲图是近视眼,乙图为其矫正图
B.甲图是远视眼,丙图为其矫正图
C.甲图是远视眼,乙图为其矫正图
D.甲图是近视眼,丙图为其矫正图
2.当一个人逐渐走近一盏路灯并离开时,他在路灯下的影子的长度变化是
A.先变长后变短B.先变短后变长
C.逐渐变短D.逐渐变长
3.祖国的山河一年四季美景如画,图中的描述属于升华的是( )
A.春天,冰雪消融B.夏天,草叶上形成露珠
C.秋天,枝头挂满白霜D.严冬,冰雕逐渐变小
4.如图所示,鱼儿能听见拍手声,则声音的传播可能是由
A.气体→液体B.液体→气体C.液体→固体→气体D.气体→固体
5.关于热现象,下列说法正确的是( )
A.水沸腾时,温度保持不变
B.海波吸收热量后,温度一定升高
C.冰的温度只要达到0℃,就一定熔化
D.液化石油气是用降低温度的方法,使它成为液体贮存在钢瓶中的
6.下列说法正确的是( )
A.水的比热容是4.2×103J/(kg·℃),表示水温度升高1℃所吸收的热量是4.2×103J
B.火箭升空时,燃料燃烧的过程是将机械能转化为化学能的过程
C.煤气的热值是3.9×107J/m3,热水器燃烧1m3的煤气,热水吸收的热量小于3.9×107J
D.汽油机的排气冲程中,废气带走了燃料释放的能量中极少的一部分
7.如图所示,下列关于机械运动图象描述正确的是( )
A.甲:该图表明物体正在做匀速直线运动
B.乙:该图是小车从光滑斜面上滑下过程中的速度情况
C.丙:该图中甲乙两车在第10s相遇,0~20s乙车的平均速度为1m/s
D.丁:该图中在5 s~15 s物体的运动速度是6m/s
8.常言道,水火不相容,但用透明冰块磨制成一个光学器件,却可以取火,这块用冰磨制成的光学器件相当于下面的
A.平面镜B.凸透镜C.凹透镜D.凸面镜
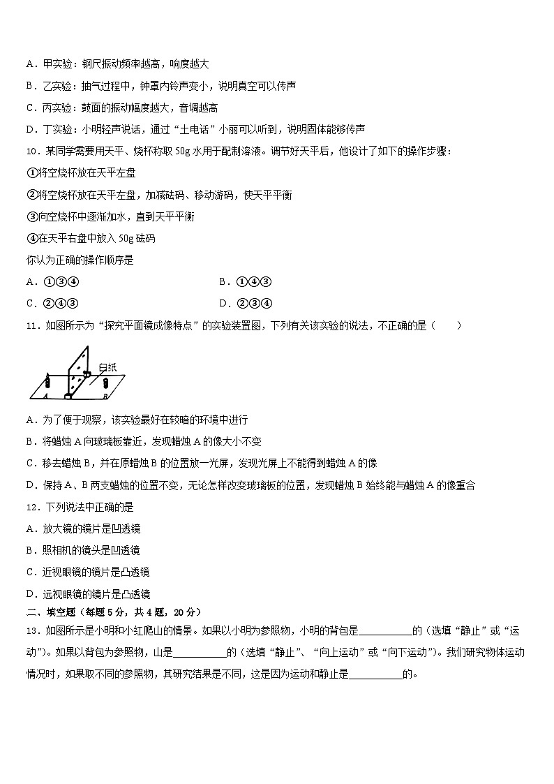
9.如图所示,关于声现象的各种实验情景中,下列说法中正确的是 ( )
A.甲实验:钢尺振动频率越高,响度越大
B.乙实验:抽气过程中,钟罩内铃声变小,说明真空可以传声
C.丙实验:鼓面的振动幅度越大,音调越高
D.丁实验:小明轻声说话,通过“土电话”小丽可以听到,说明固体能够传声
10.某同学需要用天平、烧杯称取50g水用于配制溶液。调节好天平后,他设计了如下的操作步骤:
①将空烧杯放在天平左盘
②将空烧杯放在天平左盘,加减砝码、移动游码,使天平平衡
③向空烧杯中逐渐加水,直到天平平衡
④在天平右盘中放入50g砝码
你认为正确的操作顺序是
A.①③④B.①④③
C.②④③D.②③④
11.如图所示为“探究平面镜成像特点”的实验装置图,下列有关该实验的说法,不正确的是( )
A.为了便于观察,该实验最好在较暗的环境中进行
B.将蜡烛A向玻璃板靠近,发现蜡烛A的像大小不变
C.移去蜡烛B,并在原蜡烛B的位置放一光屏,发现光屏上不能得到蜡烛A的像
D.保持A、B两支蜡烛的位置不变,无论怎样改变玻璃板的位置,发现蜡烛B始终能与蜡烛A的像重合
12.下列说法中正确的是
A.放大镜的镜片是凹透镜
B.照相机的镜头是凹透镜
C.近视眼镜的镜片是凸透镜
D.远视眼镜的镜片是凸透镜
二、填空题(每题5分,共4题,20分)
13.如图所示是小明和小红爬山的情景。如果以小明为参照物,小明的背包是___________的(选填“静止”或“运动”)。如果以背包为参照物,山是___________的(选填“静止”、“向上运动”或“向下运动”)。我们研究物体运动情况时,如果取不同的参照物,其研究结果是不同,这是因为运动和静止是___________的。
14.小芳站在竖起的穿衣镜前5m处,小芳的身高为1.65m,小芳的像与镜的距离为_____m,小芳的像高为_____m;若小芳向镜移动3m后,小芳与镜中的像距离为_____m。现将一块和镜面一样大的木板放在镜子后面1m处,如左下图所示,这时她_____(选填“仍能”或“不能”)在镜中看到自己的像。
15.眼睛是心灵的窗户。如图是表示小亮看远处物体时的光路图,他是_____眼。矫正的方法是戴_____透镜片做的眼镜。
16.在“探究同种物质的质量和体积关系”的实验中,小明对A、B两种物质进行了探究。得到了如图所示的图像,由图像可知:同种物质的质量跟体积成_____,A物质的密度与B物质密度的之比_____。
三、实验题(共12分)
17.(4分)利用如图所示装置研究声现象时,进行了如下实验:
①不敲击音叉,将音叉轻触系在细绳上的乒乓球,观察现象;
②轻敲音叉,将音叉轻触系在细绳上的乒乓球,观察现象;
③用力敲击音叉,将音叉轻触系在细绳上的乒乓球,观察现象。
(1)由①②对比可以说明:物体的________产生声音;
(2)由②③对比可以说明:声音的________与物体振动的振幅有关;
(3)在本实验中,乒乓球的作用是________。(填序号)
A.仅起转换作用 B.仅起放大作用 C.同时起转换和放大作用
18.(4分)利用如甲图所示的装置探究“平面镜成像时像与物的关系”实验:
(1)实验中用玻璃板代替平面镜是为了方便______(选填序号①:“观察更清晰的像”或②:“确定像的位置”)。玻璃板的前表面成了一个像,后表面成了一个像,成了两个像,为了使肉眼不容易看出来是两个像一感觉就是一个像,在5mm厚和2mm厚的两种玻璃板中,应该选择______mm厚的玻璃板做实验;
(2)在实验中移动玻璃板后面的蜡烛B,使它与前面的蜡烛A的像______就确定了像的位置,为了研究平面镜所成的像是实像还是虚像用光屏代替蜡烛B,______(能或不能)用光屏接收到蜡烛A的像,由此说明平面镜成的像是______像;
(3)在乙图中画出位于A点的人眼看到蜡烛火焰顶端S点在镜中像的光路图______。
19.(4分)在“探究凸透镜成像规律”的实验中,蜡烛、透镜和光屏的位置如图甲所示。
(1)图甲中光屏上呈一清晰的像,该像是倒立、_______(选填“放大”、“等大”或“缩小”)的实像。
(2)图甲中固定蜡烛位置不变,将透镜移到60cm刻度线处,要在光屏上再次看到清晰的像,应将光屏向__________(选填“左”或“右”)移动。
(3)图甲中固定透镜位置不变,将蜡烛移到35cm刻度线处,要在光屏上再次看到清晰的像,应将光屏向__________(选填“左”或“右”)移动。
(4)图甲中将一个眼镜片放在透镜和烛焰之间,光屏上的像变模糊了,将光屏向左移动,光屏上再次呈现清晰的像,该眼镜片是__________(选填“近视”或“远视”)眼镜的镜片。
(5)图乙是通过实验得到的凸透镜成像时像距v和物距u关系图像,由图像可知:凸透镜成缩小的像时,物体移动速度v1与像移动的速度v2的大小关系是:v1________v2。
四、作图题(共16分)
20.(8分)画出图中的折射光线。
(____)
21.(8分)如图所示,从S点发出的一条光线,经平面镜反射后,其反射光线恰好通过P点.请你作出这条入射光线并完成光路图.
(___)
五、计算题(共22分)
22.(10分)山地自行车是大家出行、健身的工具之一。已知某品牌的山地自行车车架由钢制成,车架体积为 2.5×10-3m3。(已知:ρ钢=7.9×103kg/m3)求:
(1)该山地自行车车架的质量是多少千克?
(2)若将此山地自行车车架改由碳纤维材料制作,可使车架质量减少15kg,则碳纤维材料的密度是多少千克每立方米?
23.(12分).一个铁球的质量是1.56kg,体积是2.5dm3,这个铁球是空心的还是实心的?如果是空心的,空心体积有多大?(已知铁=3.8×12 3kg/m 3)
参考答案
一、选择题(每题1分,共30题,30分)
1、D
2、B
3、D
4、A
5、A
6、C
7、C
8、B
9、D
10、C
11、D
12、D
二、填空题(每题5分,共4题,20分)
13、静止 向下运动 相对
14、5 1.65 4 仍能
15、近视 凹
16、正比 6:1
三、实验题(共12分)
17、振动 响度 C
18、② 2 完全重合 不能 虚
19、等大 右 右 远视 >
四、作图题(共16分)
20、
21、
五、计算题(共22分)
22、(1)19.75kg ;(2)1.9×103kg/m3 。
23、空心; 2.4dm 4。
相关试卷
这是一份江西省上饶中学2023-2024学年九年级物理第一学期期末考试模拟试题含答案,共8页。试卷主要包含了答题时请按要求用笔等内容,欢迎下载使用。
这是一份江西省中学等学校2023-2024学年九年级物理第一学期期末考试模拟试题含答案,共13页。
这是一份江西省德安县塘山中学2023-2024学年物理九上期末质量跟踪监视模拟试题含答案,共14页。试卷主要包含了考生必须保证答题卡的整洁,如图所示,电源电压保持不变等内容,欢迎下载使用。

