2023-2024学年江苏省扬州市江都区八年级物理第一学期期末教学质量检测模拟试题含答案
展开
这是一份2023-2024学年江苏省扬州市江都区八年级物理第一学期期末教学质量检测模拟试题含答案,共7页。
学校_______ 年级_______ 姓名_______
注意事项:
1. 答题前,考生先将自己的姓名、准考证号填写清楚,将条形码准确粘贴在考生信息条形码粘贴区。
2.选择题必须使用2B铅笔填涂;非选择题必须使用0.5毫米黑色字迹的签字笔书写,字体工整、笔迹清楚。
3.请按照题号顺序在各题目的答题区域内作答,超出答题区域书写的答案无效;在草稿纸、试题卷上答题无效。
4.保持卡面清洁,不要折叠,不要弄破、弄皱,不准使用涂改液、修正带、刮纸刀。
一、选择题(每题1分,共30题,30分)
1.用水银温度计测量热水温度时,温度计内水银液面慢慢升高,在“水银液面升高”的过程中,有关温度计内水银的物理量不变的是
A.温度B.体积C.密度D.质量
2.同学们都观察过老师上课演示的实验:将正在发声的音叉轻轻插入水中,会看到水花飞溅,如图所示。这一实验现象证明了( )
A.水可以传播声音
B.固体能够传声
C.发声的音叉正在振动
D.超声波的存在
3.下列几组数据中最符合我们生活实际的是( )
A.你步行的速度约是10m/s
B.一名普通的初三学生身高约为170mm
C.咸宁地区夏季的最高气温可达到50℃
D.一个普通苹果的质量约为150g
4.下列测量长度的方法,错误的是
A.测一张纸的厚度可以用刻度尺先测出几十张纸的厚度,然后再除以纸的总张数,即得出一张纸的厚度
B.测细金属丝的直径,可以把金属线无间隙地密绕在一根铅笔上若干圈,测出密绕部分的长度L和圈数N,则直径D=L/N
C.测自行车通过的路程,可先记下车轮转过的圈数N,再乘以车轮的周长L
D.只使用一个刻度尺不用其他工具就可以准确测出乒乓球的直径
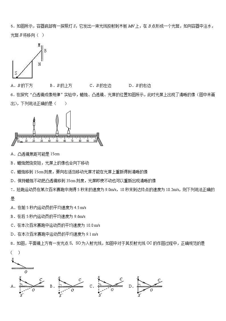
5.如图所示,容器底部有一探照灯S,它发出一束光线投射到木板MN上,在B点形成一个光斑,如向容器中注水,光斑B将移向( )
A.B的下方B.B的上方C.B的左边D.B的右边
6.在探究“凸透镜成像规律”实验中,蜡烛、凸透镜、光屏的位置如图所示,此时光屏上出现了清晰的像(图中未画出),下列说法正确的是( )
A.凸透镜焦距可能是15cm
B.蜡烛燃烧变短,光屏上的像也会向下移动
C.蜡烛移到15cm刻度,要向右适当移动光屏才能在光屏上重新得到清晰的像
D.保持蜡烛不动把凸透镜移到35cm刻度,光屏即使不动也可以重新出现清晰的像
7.短跑运动员在某次百米赛跑中测得5秒末的速度为9.0m/s,10秒末到达终点的速度为10.2m/s,则下列说法正确的是
A.在前5秒内运动员的平均速度为4.5 m/s
B.在后5秒内运动员的平均速度为9.6m/s
C.在本次百米赛跑中运动员的平均速度为10.0 m/s
D.在本次百米赛跑中运动员的平均速度为9.1 m/s
8.如图,平面镜上方有一发光点S,SO为入射光线,如图中对于其反射光线OC的作图过程中,正确规范的是 ( )
A.B.C.D.
9.2011年5月10日出版的《解放军报》刊发题为《亚丁湾,记者体验护航“十八般兵器”》的报道称,中国海军第五批护航编队的护航舰艇上,出现了一种神秘的声波武器——“金嗓子”,对索马里海盗构成了有效威慑.如图所示,若要阻挡这一武器的袭击,可以用薄薄的一层
A.真空带B.塑料板C.木板D.钢板
10.小燕同学在学校秋季运动会百米赛跑中以13s的成绩获得冠军。小红同学用手持测速仪测得小燕通过50m处的速度为,冲过终点线的速度为,则小燕跑百米的平均速度为( )
A.B.C.D.
11.下列对各诗句中的物态变化解释正确的是
A.“皓月方离海,坚冰正满池”中的冰是凝固形成的
B.“晓晴寒未起,霜叶满阶红”中的霜是升华形成的
C.“终南阴岭秀,积雪浮云端”中的雪是凝固形成的
D.“道狭草木长,夕露沾我衣”中的露是熔化形成的
12.学习生活中所涉及到的下列数值最接近实际情况的是( )
A.人体正常体温约为40°CB.八年级物理课本的长度约为26cm
C.人步行的速度约为10m/sD.正常人10次脉搏的时间约为1min
二、填空题(每题5分,共4题,20分)
13.周末小李同学放学坐车回家,只见两边的树木往后退,这是他以_____为参照物。
14.如图所示,OA、OB和OC是射到空气和玻璃界面上的入射线、反射线和折射线三条光线,则_____是法线,反射角为_____度,折射角为_____度.界面的_____边是玻璃.
15.甲、乙两物体的密度比是,体积之比是,则甲、乙两物体的质量之比是_________,如果将甲物体切去,将乙物体切去,则剩下的甲、乙两物体的密度之比是_________。
16.甲、乙两辆汽车在同一段平直的公路上一起向东行驶,当甲、乙两车通过的路程之比是6∶5 时,它们行驶所花费的时间之比是 4∶3,则甲、乙两车运动速度之比是_____;若以乙车为参照物,甲车向_____行驶.
三、实验题(共12分)
17.(4分)在探究“平面镜成像的特点”的实验中。
(1)用玻璃板代替平面镜,主要是利用玻璃板既能成像,又_____的特点,便于_____;
(2)如图所示,将玻璃板竖直放置在白纸上,在玻璃板前放一支点燃的蜡烛A,可以看到玻璃板后面出现蜡烛的像,拿另一支大小相同的_____(填“点燃”或“未点燃”)的蜡烛B在玻璃板后面移动,直到它跟蜡烛A的像完全重合。接下来应该_____,重复上述实验,由此可以得出的结论是:_____;
(3)移去蜡烛B,并在其所在位置上放一光屏,则光屏上_____(填“能”或“不能”)承接到蜡烛A的像;
(4)分析下表数据可以得出的结论是_____。
18.(4分)小阳用图所示的实验装置测量小车的平均速度,他的主要实验步骤如下:
①用刻度尺测出AC、AB间的距离、;
②将小车从斜面上A点由静止释放,用停表测出小车经过AC的时间;
③将小车从斜面上A点由静止释放,用停表测出小车经过AB的时间;
④将小车从斜面上B点由静止释放,用停表测出小车经过BC的时间;
(1)该实验的原理是____________;
(2)如果小车过了B点才停止计时,则测得的通过的平均速度将会_________(选填“偏大”或“偏小”);
(3)小车通过全程的平均速度为,通过的平均速度为,则________(选填“大于”、“小于”或“等于”);
(4)由以上实验可知,小车从斜面上A点由静止释放,经过BC段的平均速度==________(请用测量量的字母表示)。
19.(4分)如图所示,是探究声现象时常用的装置。
(1)甲图中所示的实验现象说明______。
(2)乒乓球在实验中的作用是______。
四、作图题(共16分)
20.(8分)如图所示,请画出物体B(重力为5N)所受重力的示意图。
21.(8分)小王在A点看到水中物体S的像在S′点,请你画出一条看到物体像S′的光路图。
(_________)
五、计算题(共22分)
22.(10分)有一块体积为500cm3的冰,当这块冰全部熔化成水后,水的质量是多少?水的体积是多少?(ρ冰=0.9×103kg/m3)
23.(12分)我国是严重缺水的国家,水资源人均占有量只是世界平均值的25%。随着人口的膨胀和经济的快递增长,人们不仅直接消耗了大量水资源,在生产和生活中还造成了水的污染,进一步加剧了水资源危机。水污染的存在和人们对洁净的生活饮用水的需求使各品牌瓶装水、桶装水应运而生。如图所示。
(1)此品牌桶装水按商品说明能装水多少千克?
(2)若用该桶来装家庭常用的酱油,按商品说明装了酱油4.5kg,请问酱油的密度是多少?(ρ水=1.0×103kg/m3)
参考答案
一、选择题(每题1分,共30题,30分)
1、D
2、C
3、D
4、D
5、A
6、D
7、C
8、C
9、A
10、A
11、A
12、B
二、填空题(每题5分,共4题,20分)
13、自己乘坐的车
14、XX′ 30 60 右
15、5:12 2:3
16、9:10 西
三、实验题(共12分)
17、透明 确定像的位置 未点燃 应该多次改变蜡烛A的位置 像与物大小相等 不能 像到平面镜的距离与物体到平面镜的距离相等
18、 偏小 大于
19、发声的物体在振动 将音叉的振动放大
四、作图题(共16分)
20、
21、
五、计算题(共22分)
22、0.45kg;450cm3
23、 (1)4kg; (2)1.1×103kg/m3
实验次数
1
2
3
4
蜡烛到玻璃板的距离(cm)
6.20
8.68
10.35
13.52
像到玻璃板的距离(cm)
6.20
8.68
10.35
13.52
相关试卷
这是一份2023-2024学年江苏省扬州市江都区实验物理九年级第一学期期末教学质量检测模拟试题含答案,共15页。试卷主要包含了考生必须保证答题卡的整洁等内容,欢迎下载使用。
这是一份2023-2024学年江苏省扬州市江都区第二中学物理九年级第一学期期末教学质量检测模拟试题含答案,共9页。试卷主要包含了在国际单位制中,电流的单位是等内容,欢迎下载使用。
这是一份2023-2024学年江苏省扬州市江都区五校物理九年级第一学期期末检测模拟试题含答案,共13页。试卷主要包含了关于家庭电路,下列说法正确的是等内容,欢迎下载使用。

