


2023-2024学年江苏省无锡外国语学校八年级物理第一学期期末统考模拟试题含答案
展开
这是一份2023-2024学年江苏省无锡外国语学校八年级物理第一学期期末统考模拟试题含答案,共12页。试卷主要包含了考生必须保证答题卡的整洁,关于声现象,下列说法中正确的是,光在真空中的传播速度约为,晋朝的葛洪在《抱朴子》中说等内容,欢迎下载使用。
学校_______ 年级_______ 姓名_______
考生请注意:
1.答题前请将考场、试室号、座位号、考生号、姓名写在试卷密封线内,不得在试卷上作任何标记。
2.第一部分选择题每小题选出答案后,需将答案写在试卷指定的括号内,第二部分非选择题答案写在试卷题目指定的位置上。
3.考生必须保证答题卡的整洁。考试结束后,请将本试卷和答题卡一并交回。
一、选择题(每题1.5分,共30题,45分)
1.风景秀美的青秀山有“首府绿肺”之称,有关景区里的光现象,下列说法正确的是( )
A.凉亭在水中的倒影是实像
B.绿树的影子是光沿直线传播形成的
C.夜晚射灯发出的红色光柱是红外线
D.从各个方向都能看到风凰塔是由于光发生了镜面反射
2.关于温度计的使用,下列说法中正确的是( )
A.用酒精灯给体温计消毒
B.测量液体温度时,温度计应紧贴容器的壁或底
C.用寒暑表测量开水的温度
D.使用体温计前,一般应先用力向下甩几下
3.在试管中加入少量水,小华对试管口吹气,先轻轻吹、后用力吹,会发出不同的声音.下列对该实验的分析中,正确的是( )
A.声音是由于试管中空气柱振动引起的,声音的响度不同
B.声音是由于试管中空气柱振动引起的,声音的音调不同
C.声音是由于试管中水柱振动引起的,声音的响度不同长
D.声音是由于试管中水柱振动引起的,声音的音调不同
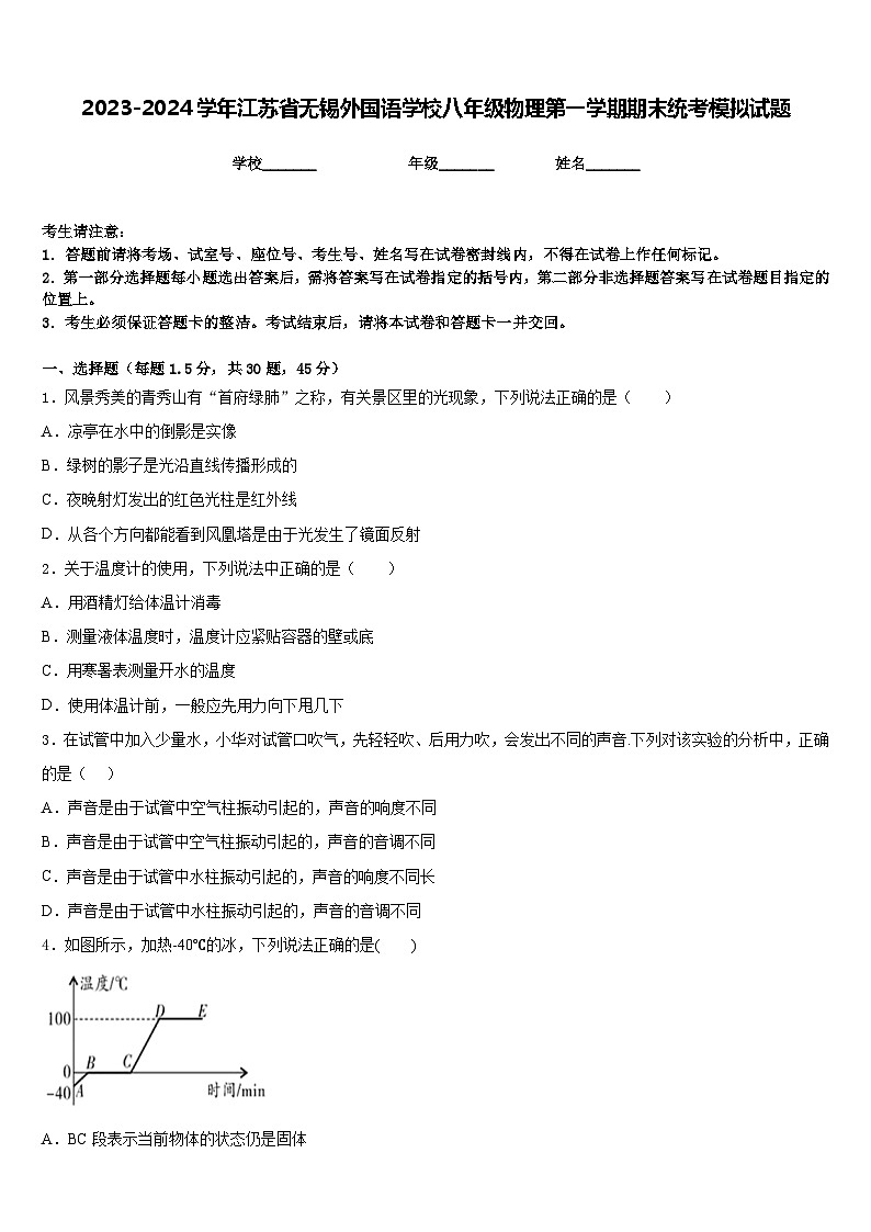
4.如图所示,加热-40℃的冰,下列说法正确的是( )
A.BC段表示当前物体的状态仍是固体
B.在0℃ 时,物体的状态为固态、液态或固液共存态
C.冰在熔化过程中,冰的质量在减少,密度不变
D.水的沸腾过程温度不变,说明沸腾不需要吸热
5.利用航空摄影拍摄,如果拍摄时所用照相机的镜头焦距是50mm,则胶片到镜头的距离(像距)应
A.大于100mm B.略大于50mm C.小于50mm D.恰好等于50mm
6.关于声现象,下列说法中正确的是( )
A.声音可在真空中传播
B.只要物体振动,我们就能听到声音人
C.只能从噪声的传播途径控制噪声
D.“不敢高声语”中的高是指声音的响度
7.四个完全相同的容器,分别盛有相同质量的水银、水、酒精,煤油,如图所示,其中盛水银的容器是(ρ水银>ρ水>ρ酒精>ρ煤油)( )
A.B.C.D.
8.噪声是严重影响我们生活的污染之一.下列措施中属于在产生环节控制噪声的是( )
A.在学校周围植树B.学校附近禁止汽车鸣笛
C.教室安装隔音玻璃D.在靠近学校的道路旁安装隔声板
9.光在真空中的传播速度约为
A.3.6km/hB.340m/s
C.3×105m/sD.3×108m/s
10.晋朝的葛洪在《抱朴子》中说:“游云西行,而谓月之东驰。”认为云朵向西运动,月亮向东运动,他选择的参照物分别是
A.山、地面B.月亮、地面
C.山、云朵D.江水、山
11.下列估测中,最接近实际的是( )
A.一名普通中学生的质量约为50g
B.适合人们洗澡的水温为70℃
C.一瓶矿泉水的体积约为500ml
D.中学生百米赛跑的时间约为10s
12.用体温计测定病人甲的体温,示数为38.5℃,如果该体温计未经甩过就用来测定病人乙的体温,示数也是38.5℃,下列判断正确的是( )
A.甲的体温一定等于乙的体温 B.乙的体温不可能高于甲的体温
C.甲的体温一定高于乙的体温 D.乙的体温不可能等于甲的体温
13.关于平面镜和透镜的应用,下列说法正确的是( )
A.人照镜子时,离平面镜越近,所成的像越大
B.凸透镜起会聚作用时成的是实像,起发散作用时成的是虚像
C.近视眼用凸透镜矫正,远视眼用凹透镜矫正
D.生物课上使用的显微镜,其物镜是凸透镜,目镜也是凸透镜
14.一天,小聪告诉小亮,放大镜不仅能把物体“放大”,还能把物体“缩小”!有些惊讶的小亮立刻找来一个放大镜做起了实验.他把放大镜放到花朵前某一位置时,看到了如图所示的花朵的正立放大虚像.接着他按小聪的提示进行了操作,终于看到了“缩小”的花朵.关于小亮看到“放大”花朵后的操作及他看到的“缩小”花朵,下列说法正确的是
A.小亮向靠近花朵的方向移动放大镜,看到的是花朵的正立缩小虚像,像的位置在放大镜与花朵之间
B.小亮向靠近花朵的方向移动放大镜,看到的是花朵的倒立缩小实像,像的位置在放大镜与小亮眼睛之间
C.小亮向远离花朵的方向移动放大镜,看到的是花朵的正立缩小虚像,像的位置在放大镜与花朵之间
D.小亮向远离花朵的方向移动放大镜,看到的是花朵的倒立缩小实像,像的位置在放大镜与小亮眼睛之间
15.以下有关透镜的说法,正确的是( )
A.矫正近视眼用凹透镜,主要是利用它对光的会聚作用
B.要使投影仪在屏幕上成的像更大一些,应让投影片离镜头更近一些
C.照相机成像时,物距在一倍焦距和二倍焦距之间
D.放大镜只能成放大的像,不能成缩小的像
16.某校同学在探究凸透镜成像规律的实验中,记录并绘制了像到凸透镜的距离v与蜡烛到凸透镜的距离u之间关系的图像,如图所示,下列说法正确的是( )
A.该凸透镜的焦距为10cm
B.实验中,蜡烛燃烧变短,屏上像的位置会下降
C.当v=15cm时,光屏上会成倒立放大的实像
D.当u=20cm时,光屏上会成放大的像,投影仪就是根据该原理制成的
17.一个人向平面镜靠近,他在镜中像的大小及像与镜面距离的变化情况是( )
A.像变大,像与镜面距离变小 B.像变大,像与镜面距离不变
C.像大小不变,像与镜面距离变小 D.像大小不变,像与镜面距离不变
18.小明利用如图甲所示装置探究冰的熔化特点,他每隔相同时间记录一次温度计的示数, 并观察物质的状态.绘制成图像如图乙所示,下列分析错误的是( )
A.冰是晶体
B.冰的熔点是 0℃
C.冰的熔化过程持续了 15 分钟
D.冰在熔化过程中吸收热量,但温度不变
19.小付在探究电荷间作用力的大小与哪些因素有关。如图,他将一个带电球体M放在绝缘支架上,用绝缘丝线将带电小球N先后悬挂在横杆上的P1、P2和P3处,当小球N静止时,观察丝线与竖直方向的夹角:小球N挂在P1时,丝线与竖直方向的夹角最大;小球N挂在P3时,丝线与竖直方向的夹角最小,则小付所探究问题的自变量是( )
A.电荷量的大小B.电荷间作用力大小
C.夹角大小D.电荷间距离大小
20.有一个体积为20cm3的均匀固体,用天平测得它的质量为160g,下列说法正确的是( )
A.用天平测它的质量时,砝码应放在天平左盘
B.此固体的密度为8×103g/cm3
C.把此固体带到月球上,质量变为原来的
D.把此固体截去一半,剩余部分密度不变
21.多种乐器合奏比单一乐器演奏的声音更丰富,因为不同种类的乐器各自具有独特的
A.音调B.响度C.音色D.频率
22.如图所示的现象中,由于光的直线传播原理形成的是( )
A.潭清疑水浅
B.铅笔弯折
C.借助透镜观察
D.手影游戏
23.如图所示,一束从左边射到水平放置的平面镜上O点的光线,与镜面的夹角是40°,则经平面镜反射后反射角为( )
A.40°B.50°C.100°D.140°
24.对下列物理量的估测接近实际的是( )
A.水的沸点一定是100℃
B.一个鸡蛋的质量约为50g
C.声波在空气中的传播速度等于340m/s
D.人体感觉最舒适的温度约为37℃
25.小明和小红朝着对面的群山大喊了一句,过片刻后,他们俩听到了传回的喊声,关于这一声现象下列说法正确的是( )
A.小明和小红与群山的距离应该小于17m
B.小明或小红能听出是谁的回声,是因为声音的音调不同
C.传出的声音和返回的声音其速度不相同
D.听到的回声比原声小是声音在传播过程中减弱了
26.下列几种说法中正确的是( )
A.光的传播路线一定是直线B.光的传播速度是3×108米/秒
C.光在同一种均匀介质中是沿直线传播的D.光在空气中的速度最大
27.下列说法正确的是( )
A.光在空气中的传播速度为340m/s
B.倒车雷达是利用声能传递能量
C.蝴蝶飞行时翅膀振动频率是15Hz,则它翅膀每秒振动15次
D.在医院里通常利用超声波振动除去人体内的结石,说明声波能传递信息
28.如图所示是某学校实验小组“探究凸透镜成像规律”的实验装置,凸透镜的焦距为10cm。下列说法错误的是( )
A.如图所示,用黑色墨水将凸透镜上半部分涂黑,所成的像少了一半
B.图中凸透镜位置不变,若想得到更小的清晰的像,首先应将蜡烛向左移,然后向左移动光屏
C.在图所示情况中,用光屏可以接收到的像是倒立、放大的实像
D.将某同学的近视眼镜放在图中蜡烛与凸透镜之间,所成清晰的像的像距变大了
29.水的比热容比煤油的大. 如图,用规格相同的两试管分别装上质量相同的煤油和水,隔着石棉网同时对两试管加热. 图7中的哪一图线能反映该实验情况
A.B.C.D.
30.如图所示,下列说法正确的是( )
A.人的发声频率范围是20-20000Hz
B.大象的听觉频率范围是14-24Hz
C.蝙蝠能听到次声波
D.狗既能听到次声波又能听到超声波
二、填空题(每空1分,共10题,20分)
31.一束阳光照射到平面镜上,与镜面的夹角是25°,入射角是________,入射光线与反射光线间的夹角是________。
32.谚语“一叶障目,不见泰山”比喻为局部现象所迷惑,看不到全局或整体。从物理学角度看,这是同一个人观察树叶和泰山的______不同,而这个因素的大小与被观察物体本身的_______及该物体和人眼之间的________有关。
33.通过晶莹剔透的露珠,我们可以更清楚地看到小草的叶脉,这是利用了___(填“放大镜”、“幻灯机”或“照相机”)的原理.露珠的形成是水蒸气遇冷___(填写物态变化的名称)的结果.
34.将发声的音叉插入水中,会看到____,该实验可以说明______。请你设计一个显示声音可以传递能量的实验:_________________。
35.甲同学把耳朵贴在长钢管的一端,乙同学在长钢管的另一端敲击一下,甲同学听到了两次响声,这两次呼响声是声音分别通过_____、_____传入甲同学耳朵的.
36.写出下列现象中物态变化的名称
(1)霜的形成_____;
(2)露的形成_____;
(3)河水干涸_____;
(4)雾凇的形成_____;
(5)冰雪消融_____;
(6)擦玻璃时,往玻璃上呵气,玻璃表面会变潮_____;
(7)放在烧杯中的碘,一加热便出现紫色的碘蒸气,这是_____现象;停止加热后,在冷却的烧杯壁上出现亮晶晶的碘,这又是_____现象;
(8)冬天,晾在室外的湿衣服会结成冰,这是_____现象。但在0℃以下冻冰的衣服也会干,这是因为冰_____为水蒸气。
37.炎热的夏季,人们往往喜欢喝冰镇饮料。将瓶装饮料放入冰柜,有时却忘记及时取出:当取出时,会出现玻璃瓶已经冻裂的现象,这是因为饮料在凝固的过程中,其质量_____,体积变大造成的,由此可以判断饮料凝固时密度_____(选填“变小”“不变”或“变大”)。
38.如图所示,铅笔的长度为_____cm.
39.球场上运动员在跑动的过程中,脚和地面之间的摩擦属于__(选填“有益”或“有害”)摩擦;自行车的轴承中装有滚珠是为了_(选填“增大”或“减小”)摩擦。
40.小明利用初中所学物理知识研究汽油机的工作过程,如图所示。
(1)一台单缸四冲程汽油机,正常工作四个冲程的顺序是______(对图甲A、B、C、D重新排序);
(2)一台单缸四冲程汽油机,飞轮的转速为,该汽油机每分钟完成______个冲程,做功______次;
(3)图乙所示为某汽油的能流图,若,,,,,则该汽油机的效率为______;
(4)请分析汽车发动机的工作效率为什么达不到100%?你的理由是(答一条即可)______;
(5)以前,汽车发动机工作时发热严重,温度很高,常用水给汽车发动机降温,而没有用其他液体,这主要是因为水的______比较大。
三、实验题(每空1分,共2题,15分)
41.在探究“光反射时的规律”实验中,某小组实验步骤如下:
A.把一个平面镜放在水平桌面上,再把一张硬纸板竖直地立在平面镜上,纸板上的直线ON垂直于镜面,如图甲所示;
B.让一束红光贴着硬纸板沿着某一角度射到O点,经平面镜反射,沿着另一方向射出,在纸板上用笔描出入射光线EO和反射光线OF的径迹。改变入射光线的方向,重做两次,换用另一种颜色的笔,记录光的径迹(如甲图);
C.取下硬纸板,用量角器测量NO两侧的角i和角r;
D.纸板ENF是用两块纸板连接起来的,把纸板NOF向前折或向后折,观察反射光线(如乙图)。
根据上述实验步骤,回答下列问题:
(1)该实验中硬纸板显示出:反射光线与入射光线位居_____两侧;
(2)该实验中硬纸板NOF向前折或向后折是为了确定反射光线、入射光线、法线是否_____;
(3)由实验步骤C可以得到的规律是_____;
(4)在甲图中,如果将光线沿着FO射向平面镜时,你还会发现的规律是_____;
(5)为了便于观察,该实验最好在_____的环境中进行(选填“较明亮”或“较黑暗”)。
42.如图(甲)是“探究冰的熔化特点”实验的装置示意图。
(1)实验时应该选择颗粒______的冰块进行实验(选填“较大”或“较小”)。
(2)小明根据实验数据作出冰加热时温度随时间变化的图象如图(乙)所示,分析图象可知,冰的熔点是______℃,其熔化过程的特点是_______,在第6min该物质处于______(选填“固态”、“液态”或“固液共存状态”),熔化过程用了_______分钟。
(3)另一同学把冰放入如图所示的烧杯中,并未用酒精灯加热,冰也熔化了,于是他认为冰熔化不需要吸收热量,他的想法__(选填“正确”或“不正确”),因为________。
四、计算题(每题10分,共2题,20分)
43.脱蜡铸造是加工饰物或复杂零件的一种方法.例如:要加工一个锡质的小狗挂饰,它的具体做法如图所示:先用蜡制作一个小狗挂饰的模型,再以耐火泥浆浇注,待泥浆干燥后,加热使蜡模型熔化流出,制成小狗形状的模穴,最后将熔成液体的锡倒入模穴内,待锡冷却凝固后取出.已知:小狗蜡模的质量是1.8g,制作出的小狗挂饰的质量是14.56g,ρ蜡=0.9×101 kg/m1.
求:金属锡的密度是多大?
44.现有一空瓶,质量为100g,装满水后总质量为700g,若在空瓶中放入某种金属碎片,使其与瓶的质量变为1000g,然后再装满水,则瓶子、金属碎片和水三者的总质量为1400g,通过计算回答。
(1)瓶子的容积是多少?
(2)金属碎片的体积是多少?
(3)金属碎片的密度是多少?
参考答案
一、选择题(每题1.5分,共30题,45分)
1、B
2、D
3、A
4、B
5、B
6、D
7、A
8、B
9、D
10、C
11、C
12、B
13、D
14、D
15、B
16、C
17、C
18、C
19、D
20、D
21、C
22、D
23、B
24、B
25、D
26、C
27、C
28、A
29、C
30、D
二、填空题(每空1分,共10题,20分)
31、65° 130°
32、距离 大小 距离
33、放大镜 液化
34、水花溅起 声音是由物体振动产生的(或:声音可以传递能量) 将点燃的蜡烛靠近发声的音响,看到烛焰跳动等
35、钢管 空气
36、凝华 液化 汽化 凝华 熔化 液化 升华 凝华 凝固 升华
37、不变; 变小。
38、7.50
39、有益 减小
40、BADC 3600 900 25% 废气带走能量、散热损失、克服摩擦等 比热容
三、实验题(每空1分,共2题,15分)
41、法线 在同一平面内 反射角等于入射角 在反射现象中光路是可逆的 较黑暗
42、较小; 0; 不断吸热,温度保持不变; 固液共存状态; 6; 不正确; 冰从空气中吸收热量熔化。
四、计算题(每题10分,共2题,20分)
43、7.28g/cm1
44、 (1);(2);(3)
相关试卷
这是一份江苏省无锡外国语学校2023-2024学年物理九上期末质量检测模拟试题含答案,共10页。试卷主要包含了考生必须保证答题卡的整洁,下列有关热和能的说法中正确的是等内容,欢迎下载使用。
这是一份2023-2024学年江苏省无锡市无锡外国语学校物理九上期末调研试题含答案,共9页。试卷主要包含了如图所示,电源电压保持不变等内容,欢迎下载使用。
这是一份江苏省无锡市刘潭实验学校2023-2024学年物理八上期末统考模拟试题含答案,共11页。试卷主要包含了如图所示是某物质的熔化图像等内容,欢迎下载使用。