2023-2024学年江苏省无锡市宜兴市官林区联盟八年级物理第一学期期末调研试题含答案
展开学校_______ 年级_______ 姓名_______
考生须知:
1.全卷分选择题和非选择题两部分,全部在答题纸上作答。选择题必须用2B铅笔填涂;非选择题的答案必须用黑色字迹的钢笔或答字笔写在“答题纸”相应位置上。
2.请用黑色字迹的钢笔或答字笔在“答题纸”上先填写姓名和准考证号。
3.保持卡面清洁,不要折叠,不要弄破、弄皱,在草稿纸、试题卷上答题无效。
一、选择题(每题1分,共30题,30分)
1.通过热传递,某物体从固态变为液态,如图是该过程物体的温度随时间变化图像。下列说法正确的是( )
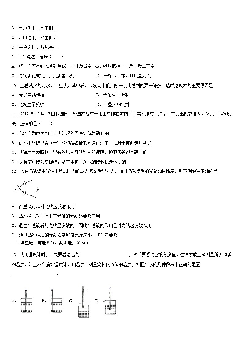
A.这是非晶体
B.此过程是液化过程
C.此过程为放热过程
D.0﹣t1这段时间,物体要吸热
2.图像中,能描述晶体熔化过程的是( )
A.B.C.D.
3.为提高全体市民的防空安全意识,来宾市每年都要进行防空警报演练.警报声之所以可以传播很远的距离,是因为它的( )
A.响度大
B.音调高
C.音色美
D.频率大
4.一块石头在下列各种情况中,它的质量会发生变化的是( )
A.把石头加热
B.把石头磨成粉
C.把石头加工成石像
D.把石头运到月球上
5.甲、乙两个物体质量之比为3∶4,,那么它们的体积之比为( )
A.8∶3B.2∶3C.3∶2D.3∶8
6.如图甲、乙、丙、丁所示的有关光现象的四幅图中,解释错误的是( )
A.甲图中,有经验的渔民叉鱼时,要对准看到的“鱼”的正下方叉下去
B.乙图中,海市蜃楼是光的折射形成的
C.丙图中,街头拐角处的视野镜用的是凸面镜,具有扩大视野的功能
D.丁图中,用放大镜仔细观察彩色电视机画面上的色条,会看到红、黄、蓝三种色光
7.下列物态变化的过程中都要放出热量的一组是( )
A.熔化、液化、凝华B.液化、汽化、升华
C.升华、汽化、熔化D.凝固、液化、凝华
8.下列现象中可以用光的直线传播原理来解释的是( )
A.雨后天空,弧状光带
B.岸边树木,水中倒立
C.水中铅笔,水面折断
D.井底之蛙,所见甚小
9.下列说法正确是( )
A.将一面五星红旗拿到月球上,其质量变小B.铁块磨掉一个角,质量不变
C.将铜块轧成铜片,其质量不变D.一杯水结冰,其质量变大
10.远看浅浅的河水,一旦涉入其中后,会发现水的实际深度比看到的要深许多.造成这现象的主要原因是
A.光的直线传播B.光发生了折射
C.光发生了反射D.某些人的幻觉
11.2019年12月17日我国第一般国产航空母舰山东舰在海南三亚某军港交付海军,主席出席交接入列仪式。下列说法,正确的是( )
A.以地面为参照物,冉冉升起的五星红旗是静止的
B.仪仗礼兵护卫着八一军旗和命名证书同步行进中,相对于彼此是运动的
C.以海水为参照物,出航的航空母舰和其驱逐舰、护卫舰等都是静止的
D.以航空母舰为参照物,从其甲板上起飞的舰载机是运动的
12.放在凸透镜主光轴上焦点以内的点光源S发出的光,通过凸透镜后的光路如图所示,则下列说法正确的是
A.凸透镜可以对光线起反射作用
B.凸透镜只对平行于主光轴的光线起会聚作用
C.通过凸透镜后的光线是发散的,因此凸透镜的作用是对光线起发散作用
D.通过凸透镜后的光线发散程度比原来小,仍然是会聚
二、填空题(每题5分,共4题,20分)
13.使用温度计时,首先要看清它的_______________________,然后要看清它的分度值,这样才能正确测量所测物质的温度,并且不会损坏温度计.用温度计测量烧杯内液体的温度,如图所示的几种做法中正确的是图_____________________。
A、 B、 C、 D、
14.某同学在一次100m比赛中,前5s跑了30m,之后又以7m/s的速度跑到终点,则这个运动员前5s平均速度是_____m/s,这个运动员这次100m比赛的平均速度是_____m/s.(结果保留一位小数)
15.科学家最新发现3颗宜居星球,有水有大气,距离地球仅14光年,或许存在外星生命,其中“光年”表示____单位;光在真空中传播的速度为_____m/s。
16.家里彩色电视机的画面上的丰富色彩是由红、_____、蓝三原色光混合而成的,电视遥控器是靠发出_____(填“红”或“紫”)外线来控制电视的。
三、实验题(共12分)
17.(4分)在探究质量与体积的关系时,小明找来大小不同的塑料块和某种液体做实验
(1)图甲是小明在水平桌面上使用托盘天平的情景,他的错误是__________.
(2)改正错误后,小明正确操作,根据实验数据分别画出了塑料块和液体质量随体积变化的图象,如图乙所示.
①分析图象可知:同种物质的不同物体,其质量与体积的比值____(选填“相同”或“不同),物理学中将质量与体积的比值定义为密度,塑料的密度为____kg/m1.
②往烧杯内倒入10cm1的液体,用天平称出烧杯和液体的总质量,天平平衡时,右盘中砝码的质量及游码的位置如图丙所示,则烧杯和液体的总质量为____g,若烧杯内液体的体积为20cm1,则烧杯和液体的总质量应为_____g.
18.(4分)小青和小红在做“测量小灯泡的额定功率”的实验时,他们有器材:电源(电压恒为6V),开关,电压表、电流表各一个,额定电压为3.8V的待测小灯泡(电阻约为8Ω),滑动变阻器两个(甲:“10Ω 1.5A”;乙:“30Ω 1A”),导线若干。
(1)如甲图正确连接电路后,闭合开关前,滑动变阻器的滑片应该置于______(选填“A”或“B”)端;
(2)他们调节滑动变阻器,进行了几次实验,得到部分U和I的数据如下表所示。灯泡正常发光时,电流表的示数如图乙所示,则灯泡的额定功率为______W;
(3)你认为他们完成表中实验所使用的滑动变阻器是:______(选填“甲”或“乙”)。
19.(4分)如图是“研究气泡的运动规律”实验装置.
(1)实验时所用的测量工具是刻度尺和_________.
(2)要正确判断气泡是否做匀速直线运动,需要对气泡运动时的相关物理量进行测量,为便于测量,就使气泡在管内运动得较_________(快/慢),气泡的运动如果是匀速运动,收集到的数据特点是:运动的路程和时间成_________比.
四、作图题(共16分)
20.(8分)在如图中,画出通过透镜的折射光线。
21.(8分)踢出去的足球在操场上慢慢滚动后停下来,在图乙中请画出在操场上向左滚动的足球受力的示意图.
五、计算题(共22分)
22.(10分)从广州南到香港西九龙的G6543次高铁动车组运行时刻表如下表所示。试求:
(1)G6543次动车组由广州南站到香港西九龙站的运行时间是多少分钟?平均速度是多少km/h?
(2)一辆长约430米的该高铁动车组,在从广州南站到香港西九龙站运行过程中,需要经过一段“羊台山隧道”,隧道全长3.32公里,若以上面的平均速度运行,全车经过该隧道所用的时间多少分钟?
23.(12分)校园足球比赛开始之前队员进行热身训练,队员绕着400m操场跑步热身,通过前半程用时100s。
(1)求前半程队员跑步的速度。
(2)若跑完全程的时间不得超过180s,则队员后半程至少应以多快的速度跑步。
参考答案
一、选择题(每题1分,共30题,30分)
1、D
2、C
3、A
4、C
5、D
6、D
7、D
8、D
9、C
10、B
11、D
12、D
二、填空题(每题5分,共4题,20分)
13、量程 D
14、6 6.7
15、长度 3×108
16、绿 红
三、实验题(共12分)
17、称量时调节平衡螺母 相同 1.2×101 kg/m1 17.4 45.4
18、B 1.9 乙
19、秒表 慢 正
四、作图题(共16分)
20、
21、
五、计算题(共22分)
22、(1)57; 150km/h(2)1.5。
23、 (1)2m/s;(2)2.5m/s
实验次数
1
2
3
4
5
1.00
2.00
3.00
3.80
4.20
0.20
0.40
0.47
0.51
灯炮亮度
不亮
很暗
偏暗
正常
很亮
项目
广州南
虎门
深圳北
香港西九龙
到站时间
﹣
15:42
16:01
16:22
发车时间
15:25
15:44
16:04
﹣
里程km
0
66.5
102.0
142.5
江苏省无锡市宜兴市丁蜀区2023-2024学年九年级物理第一学期期末调研模拟试题含答案: 这是一份江苏省无锡市宜兴市丁蜀区2023-2024学年九年级物理第一学期期末调研模拟试题含答案,共13页。试卷主要包含了下面关于能量的说法中,正确的是,下列说法正确的是,下列数据最符合实际的是等内容,欢迎下载使用。
2023-2024学年江苏省无锡市宜兴市官林区联盟九年级物理第一学期期末达标检测试题含答案: 这是一份2023-2024学年江苏省无锡市宜兴市官林区联盟九年级物理第一学期期末达标检测试题含答案,共12页。试卷主要包含了下列说法正确的是,如图所示,开关闭合后,下列说法中不正确的是等内容,欢迎下载使用。
2023-2024学年江苏省无锡市宜兴市宜城环科园教联盟九年级物理第一学期期末经典模拟试题含答案: 这是一份2023-2024学年江苏省无锡市宜兴市宜城环科园教联盟九年级物理第一学期期末经典模拟试题含答案,共8页。试卷主要包含了传统的燃油汽车能量的利用率很低等内容,欢迎下载使用。

