2023-2024学年江苏省无锡市惠山、玉祁、钱桥物理八年级第一学期期末综合测试模拟试题含答案
展开学校_______ 年级_______ 姓名_______
注意事项:
1. 答题前,考生先将自己的姓名、准考证号填写清楚,将条形码准确粘贴在考生信息条形码粘贴区。
2.选择题必须使用2B铅笔填涂;非选择题必须使用0.5毫米黑色字迹的签字笔书写,字体工整、笔迹清楚。
3.请按照题号顺序在各题目的答题区域内作答,超出答题区域书写的答案无效;在草稿纸、试题卷上答题无效。
4.保持卡面清洁,不要折叠,不要弄破、弄皱,不准使用涂改液、修正带、刮纸刀。
一、选择题(每题1.5分,共30题,45分)
1.关于声现象,下列说法中正确的是( )
A.倒车雷达是利用回声定位探测车后的障碍物
B.“闻其声知其人”是根据说话者的音调来判断说话者的
C.用大小不同的力先后敲击同一音叉,音叉发声的音调不同
D.人耳听不到蝴蝶翅膀振动发出的声音,是因为蝴蝶翅膀振动的幅度太小
2.关于声现象的说法正确的是( )
A.声音在真空中的传播速度是340m/s
B.打雷时捂住耳朵可以防止雷声的产生
C.地震、火山喷发等自然现象都伴有次声波的产生
D.“闻其声而知其人”,主要是因为不同的人音调不同
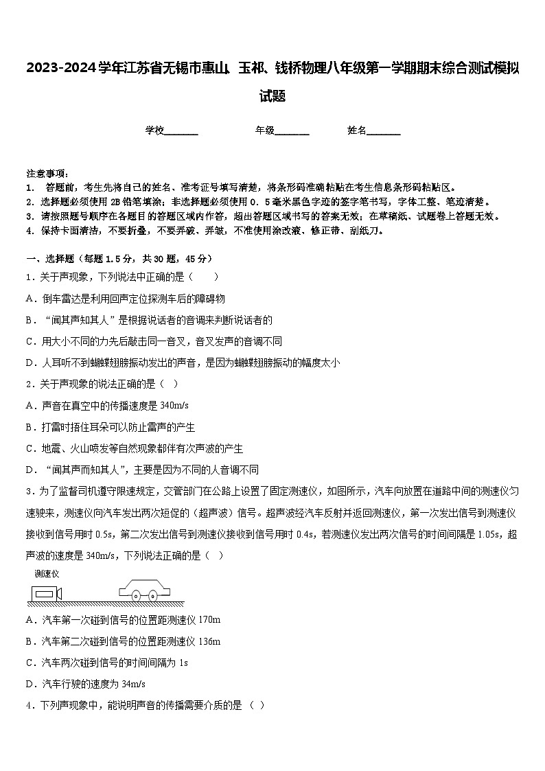
3.为了监督司机遵守限速规定,交管部门在公路上设置了固定测速仪,如图所示,汽车向放置在道路中间的测速仪匀速驶来,测速仪向汽车发出两次短促的(超声波)信号。超声波经汽车反射并返回测速仪,第一次发出信号到测速仪接收到信号用时0.5s,第二次发出信号到测速仪接收到信号用时0.4s,若测速仪发出两次信号的时间间隔是1.05s,超声波的速度是340m/s,下列说法正确的是( )
A.汽车第一次碰到信号的位置距测速仪170m
B.汽车第二次碰到信号的位置距测速仪136m
C.汽车两次碰到信号的时间间隔为1s
D.汽车行驶的速度为34m/s
4.下列声现象中,能说明声音的传播需要介质的是 ( )
A.蝙蝠靠超声波发现昆虫B.倒车雷达
C.超声波清洗机D.真空罩中的闹钟
5.两用电器,通电时间之比是1∶4,电流对其做功之比2∶1,则其电功率之比是( )
A.8∶1B.1∶8C.1∶2D.1∶1
6.在探究蒸发的快慢与哪些因素有关时,将两条完全一样的裤子,一条挂在树荫下,一条挂在阳光下,如图所示主要可以用来探究
A.蒸发的快慢与液体种类的关系
B.蒸发的快慢与液体温度的关系
C.蒸发的快慢与液体表面积的关系
D.蒸发的快慢与空气流动速度的关系
7.下列说法中正确的是
A.电风扇工作时,扇页的机械能是由电能转化的
B.电动汽车在行驶过程中,发生的能量转化主要是将机械能转化为电能
C.干电池给小灯泡供电时,发生的能量转化主要是电能转化为化学能
D.在被阳光照射时,太阳能电池将电能转化为化学能
8. “估测”是物理学中常用的一种方法。在校园生活中,下列估测最符合实际的是( )
A.乒乓球台高约为760cmB.九年级物理课本的质量约为200g
C.教室内温度约为48℃D.做完一套眼保健操的时间约为15min
9.关于物体的运动,下列说法中正确的是( )
A.物体通过的路程越长,其运动的速度就越大
B.物体运动的速度越大,其运动的路程就越长
C.物体通过的路程与时间的比值越大,则物体运动得越慢
D.运动的物体在单位时间内通过的路程越长,则物体运动得越快
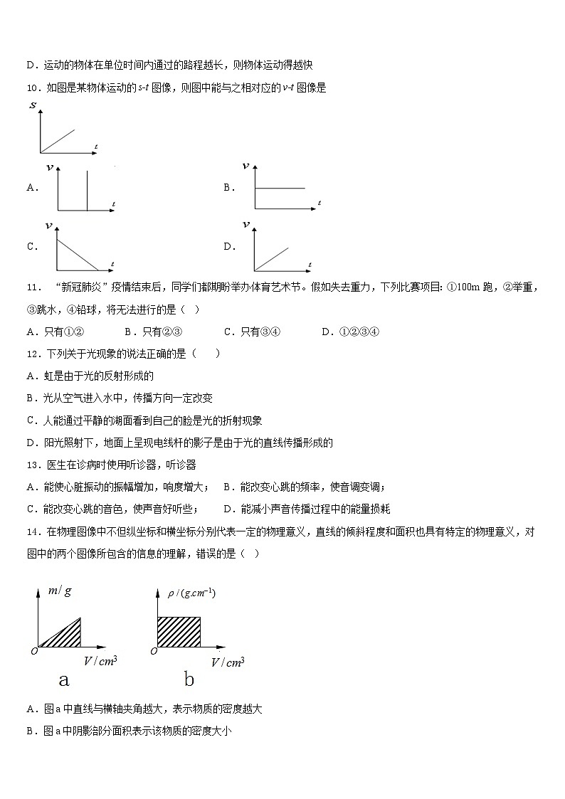
10.如图是某物体运动的s-t图像,则图中能与之相对应的v-t图像是
A.B.
C.D.
11. “新冠肺炎”疫情结束后,同学们都期盼举办体育艺术节。假如失去重力,下列比赛项目:①100m 跑,②举重,③跳水,④铅球,将无法进行的是( )
A.只有①②B.只有②③C.只有③④D.①②③④
12.下列关于光现象的说法正确的是( )
A.虹是由于光的反射形成的
B.光从空气进入水中,传播方向一定改变
C.人能通过平静的湖面看到自己的脸是光的折射现象
D.阳光照射下,地面上呈现电线杆的影子是由于光的直线传播形成的
13.医生在诊病时使用听诊器,听诊器
A.能使心脏振动的振幅增加,响度增大;B.能改变心跳的频率,使音调变调;
C.能改变心跳的音色,使声音好听些;D.能减小声音传播过程中的能量损耗
14.在物理图像中不但纵坐标和横坐标分别代表一定的物理意义,直线的倾斜程度和面积也具有特定的物理意义,对图中的两个图像所包含的信息的理解,错误的是( )
A.图a中直线与横轴夹角越大,表示物质的密度越大
B.图a中阴影部分面积表示该物质的密度大小
C.图b中水平直线表示该物质的密度不变
D.图b中阴影部分面积表示该物质的质量大小
15. “估测”是对过程和结果进行粗略估计的一种能力,下列估测与实际情况最接近的是( )
A.篮球从篮板上的篮筐落到地面的时间约为0.5min
B.观察某支温度计时,估测它的分度值两刻度线之间宽度约是2.5×10-3mm
C.本堂考试时考室内的温度大约是一个标准大气压下水的沸点的一半
D.一般成年人的步行速度约是声音在15℃的空气中传播速度的三百分之一
16.下列几种估测比较符合实际情况的是
A.人正常步行的速度约5m/s B.物理课本的质量约0.2kg
C.洗澡水的温度大约是90℃D.中学生的质量约500kg
17.对一些生活常识的认知是科学素养的重要方面下列对一些科学量的估测中,比较贴近事实的是( )
A.一位中学生受到的重力约50牛
B.食用油的密度约0.9千克/米3
C.一间教室的体积约200米3
D.中学生正常步行的速度约10米/秒
18.如下图所示,N是一个水平放置的长方形暗盒,盒内有水平向右的平行光,P为暗盒右侧平面上的一个圆孔,M是一个与暗盒右侧平面平行的、相间一定距离的光屏,若用一个外径与圆孔P相同的光学器件嵌入其中,发现在光屏M上呈现出一个比圆孔P大的圆形光斑,则嵌入圆孔P的光学器件
A.一定是凹透镜
B.一定是凸透镜
C.可能是凸透镜或凹透镜
D.可能是厚平板玻璃
19.关于铝块的密度,下列说法正确的是
A.由公式ρ=可知,质量大的铝块比质量小的铝块密度大
B.由公式ρ=可知,体积小的铝块比体积大的铝块密度大
C.铝块的密度与它的质量、体积大小无关
D.密度是物质的特性,铝块的密度大小取决于铝块的质量或体积大小
20.下列光现象有一个与其他形成原因不同,请选出对应的选项( )
A.小孔成像
B.水中倒影
C.手影游戏
D.树下阴影
21.中华古诗词、俗语中蕴含着丰富的声学知识,下列有关理解正确的是
A.“谁家玉笛暗飞声”中的笛声由笛管的振动产生
B.“响鼓还要重锤敲”说明声音的音调与振幅有关
C.“闻其声而知其人”是根据声音的响度来辨别的
D.“柴门闻犬吠,风雪夜归人”说明声音可传递信息
22.小明从平面镜里看到镜子对面石英挂钟和电子钟所成的像如图所示,这时的时刻分别对应的是
A.02:35和20:01B.09:25和10:21
C.09:25和10:05D.02:35和10:05
23.下列关于声现象的说法中,正确的是:
A.声音可以在固体中传播
B.声音在真空中的传播速度为340s
C.敲锣时锣面振动的幅度越大,音调越高
D.只要物体振动,我们就能听到声音
24.为宣传“绿色出行,低碳生活”理念,三个好朋友在某景点进行了一场有趣的运动比赛。小张驾驶电瓶车以的速度向前行驶,小王以的速度跑步前进,小李骑自行车,每分钟通过的路程是,则( )
A.小张速度最大B.小王速度最大
C.小李速度最大D.三人速度一样大
25.如图所示,表示晶体凝固图象的是( )
A.B.
C.D.
26.下列单位换算正确的是( )
A.1m=10cmB.1h=10minC.1min=10sD.1m/s=3.6km/h
27.甲、乙两种物质的质量和体积的关系图像如图所示,则甲、乙两物质的密度之比是
A.4∶3
B.4∶1
C.2∶1
D.8∶1
28.某家庭电路的部分电路如图所示,其中甲、乙两处分别装用电器和开关。对此电路,下列说法正确的是( )
A.零线上也可以同时安装保险丝B.甲处应装用电器,乙处应装开关
C.甲处应装开关,乙处应装用电器D.当保险丝熔断后,可以用铜丝代替
29.坐在高速行驶火车上的乘客,我们说他静止是以下列哪个物体为参照物的( )
A.火车车厢B.铁轨
C.迎面开来的火车D.车厢里走动的乘务员
30.某辆汽车启动后,经过20s,速度表的指针指在如图所示的位置,由表可知:( )
A.此时汽车的速度是90km/hB.此时汽车的速度是90m/s
C.启动后20s内汽车的平均速度是90km/hD.启动后20s内汽车的平均速度是90km/s
二、填空题(每空1分,共10题,20分)
31.一块质量为1.8kg的冰块,它的密度是0.9×103kg/m3,它的物理含义是______;如果这块冰全部熔化成水,水的体积是______。
32.如图画出了光线通过透镜(图中未画出)的情形,其中一个透镜对光线起的作用与另外三个不同,这个透镜的是________(选填“a”、“b”、“c”、“d”),它对光线起________作用。
33.将重为6N的篮球竖直向上抛出,在篮球竖直向上运动的过程中,受到的空气阻力为1N,则此过程中篮球受到的合力为______N,合力的方向______。
34.在汽车的排气管上加消音器是在____________处减弱噪声,在道路两旁种植树木是在声音的___________减弱噪声。
35.一只小鸟在深度约为5m的平静湖面上空飞过,当小鸟距水面2m时,小鸟在湖面的“倒影”是_____________(选填“实¨或“虚”)像,该“倒影'距小鸟_______________m。若小鸟往高处飞,则“倒影”大小______________________(选填“变大”、“变小”或“不变)。
36.如图所示是几种声音输入到示波器上时显示的波形,其中音调相同的是______;响度相同的是______。
37.如图所示,该刻度尺的分度值是______,物体的长度是______如图所示,符合长度测量要求的是______.
如图所示,秒表的读数为______s.
38.屋檐下正在消融的冰凌,需要________(选填“吸收”或“放出”)热量,铁丝网上白色的霜,是由空气中的水蒸气________形成的;食品盒中干冰逐渐变小,原因是__________。
39.一些大厦的外部安装了平板玻璃作为幕墙,人们可以通过它看到自己的______(填“虚”或“实”)像。仔细观察后可知:近处的人所成的像与人大小相同,远处的树木所成的像大小与实物相比是______(填“相同”或“缩小”)的。我国已对玻璃幕墙的安装制定了限制性法规,因为玻璃幕墙会发生______(填“镜面”或“漫”)反射,造成光污染。
40.郊游时,同学们看到:①水中的鱼;②中午树荫下的亮斑;③岸边树木花草在水中的“倒影”;④自己在阳光下的影子;⑤水底的奇石;⑥潭清疑水浅;⑦池水映明月.上述现象中,属于光的直线传播的是______________;属于光的反射现象的是______________;属于光的折射现象的是_____________.(填序号)
三、实验题(每空1分,共2题,15分)
41.小明家中有一个玻璃钢实心小球,他想通过实验测定制作小球的玻璃钢的密度。
(1)称量质量时,当小明依次往右盘中添加了1个20g和1个10g的砝码后,指针偏向了分度标尺的右边(如图甲所示),接下来小明的正确操作应是_________(填选项前的字母)。
A.向右移动游码
B.取下20g的砝码,换上5g的砝码
C.取下10g的砝码,换上5g的砝码
D.再往右盘添加5g的砝码
(2)小明用天平正确称量小球的质量时,右盘上砝码总质量是25g,游码的位置如图乙所示,则小球的质量为________g;把小球浸没在装有20cm3水的量筒中,水面升至如图丙所示位置,则小球的体积为________cm3,测得的玻璃钢密度为_________g/cm3。
42.在探究“光的反射定律”实验时,进行如图所示的实验操作。
(1)让光线贴着纸板沿AO方向射向镜面,光路如图甲所示,则反射角为_____;
(2)若仅将图甲中平面镜右端稍向上抬起,则反射角会_____(选填“变大”、“变小”、或“保持不变”);
(3)如图乙,将纸板倾斜,让光线仍贴着纸板沿AO方向射向镜面,此时反射光线与入射光线_____(选填“在”或“不在”)同一平面内,纸板上_____(选填“能”或“不能”)看到反射光线。
四、计算题(每题10分,共2题,20分)
43.如图甲所示,电源电压保持不变,小灯泡的额定电压为6V,闭合开关S后,当滑片P从R的一端滑到另一端的过程中,小灯泡的关系图象如图乙所示。求:
(1)电源的电压;
(2)灯泡的额定功率;
(3)滑动变阻器的最大阻值;
(4)电路中最小总功率。
44.质量为10千克的物体,在水平拉力作用下沿水平地面向右做匀速直线运动,物体受到地面对它的摩擦力为物体所受重力的0.2倍,求
(1)物体受到的重力。
(2)物体受到的水平拉力。
参考答案
一、选择题(每题1.5分,共30题,45分)
1、A
2、C
3、C
4、D
5、A
6、B
7、A
8、B
9、D
10、B
11、D
12、D
13、D
14、B
15、D
16、B
17、C
18、C
19、C
20、B
21、D
22、C
23、A
24、C
25、C
26、D
27、D
28、C
29、A
30、A
二、填空题(每空1分,共10题,20分)
31、1m3的冰所含的质量是0.9×103kg 1.8×10-3 m3
32、c 会聚
33、7 竖直向下
34、声源 传播过程中
35、虚 4 不变
36、甲、乙 乙、丙
37、1mm 乙
38、吸收 凝华 发生升华
39、虚 相同 镜面
40、②④ ③⑦ ①⑤⑥
三、实验题(每空1分,共2题,15分)
41、C 29.4 15 1.96
42、40 变小 在 不能
四、计算题(每题10分,共2题,20分)
43、 (1)6V;(2)1.2W;(3)45Ω;(4)0.6W
44、(1)98N(2)19.6N
江苏省无锡市钱桥中学2023-2024学年九年级上学期10月份阶段练习物理试题: 这是一份江苏省无锡市钱桥中学2023-2024学年九年级上学期10月份阶段练习物理试题,共21页。
2023-2024学年江苏省无锡市玉祁初级中学九上物理期末统考试题含答案: 这是一份2023-2024学年江苏省无锡市玉祁初级中学九上物理期末统考试题含答案,共13页。试卷主要包含了考生要认真填写考场号和座位序号,下列做法中符合安全用电原则的是等内容,欢迎下载使用。
2023-2024学年江苏省无锡市钱桥中学物理九年级第一学期期末检测模拟试题含答案: 这是一份2023-2024学年江苏省无锡市钱桥中学物理九年级第一学期期末检测模拟试题含答案,共9页。试卷主要包含了下列有关电学知识的说法正确的是等内容,欢迎下载使用。

