2023-2024学年江苏宿迁沭阳县联考物理八上期末学业质量监测模拟试题含答案
展开
这是一份2023-2024学年江苏宿迁沭阳县联考物理八上期末学业质量监测模拟试题含答案,共8页。试卷主要包含了考生必须保证答题卡的整洁等内容,欢迎下载使用。
学校_______ 年级_______ 姓名_______
考生请注意:
1.答题前请将考场、试室号、座位号、考生号、姓名写在试卷密封线内,不得在试卷上作任何标记。
2.第一部分选择题每小题选出答案后,需将答案写在试卷指定的括号内,第二部分非选择题答案写在试卷题目指定的位置上。
3.考生必须保证答题卡的整洁。考试结束后,请将本试卷和答题卡一并交回。
一、选择题(每题1分,共30题,30分)
1.下列做法属于在传播过程中减弱噪声的是( )
A.摩托车装有消声器B.城市路旁设有隔声板
C.工人带防噪声耳罩D.考场附近禁止鸣笛
2.如图所示,用水壶烧水,水烧开后能看到壶嘴周有“白气”产生,其中a、b两位置有一处“白气”较浓。以下关于“白气”的描述正确的是( )
A.它是水蒸气,a处较淡B.它是水蒸气,b处较淡
C.它是小水滴,b处较浓D.它是小水滴,a处较浓
3.同学们在学习光现象过程中有许多说法,我们从中选出四种:①光年是一个非常大的时间单位;②“坐井观天,所见甚小”隐含了光的直线传播原理;③平静湖面上的“倒影”,说明平面镜成“与物等大正立的像”;④“皮影”与“影子”形成原理不一样。对这些说法正误的判断,都正确的是( )
A.①②③④都正确B.①②④正确,③错误
C.②③正确,①④错误D.③正确,①②④错误
4.甲、乙两同学沿平直路面步行,他们运动的路程随时间变化的规律如图所示,下面说法中错误的是( )
A.甲同学比乙同学晚出发4s
B.4-8s内,甲、乙两同学都做匀速直线运动
C.0-8s内,甲、乙两同学通过的路程相等
D.8s末甲、乙两同学速度相等
5.C919大型喷气客机的机身和机翼均采用了极轻的碳纤维材料,以减小飞机质量,这种材料的优点是( )
A.熔点低B.密度小C.体积小D.硬度小
6.为了减弱噪声,公共场所不能高声喧哗,这里的“高”是描述声音的
A.音调B.响度C.音色D.频率
7.两个自由悬挂的带电轻质小球A、B,静止后如图所示,那么小球A一定带
A.正电荷B.负电荷
C.与小球B不同的电荷D.与小球B相同的电荷
8.水平地面上的一物体受到方向不变的水平推力F的作用,F的大小与时间t的关系和物体的速度v与时间t的关系如图所示,以下说法正确的是( )
A.0~2秒,物体没有推动,是因为推力小于摩擦力
B.2~4秒,物体做匀速直线运动
C.2~4秒,物体受到的摩擦力是3N
D.4~6秒,物体受到的摩擦力是2N
9.上体育课时,体育老师发现同学们要用的篮球气不足,于是他用打气筒给篮球打气,当篮球变圆后,仍继续给它打气,则在此过程中,球内气体的质量、密度的变化情况是( )
A.质量增大,密度增大B.质量减小,密度变小
C.质量增大,密度不变D.质量减小,密度不变
10.2025年我国将实现宇航员登月计划,在月球上漫步的宇航员须借助无线电通讯设备才能进行交谈,其原因是( )
A.月球上真空不能传声B.月球上只能传递超声波
C.月球上声音传播速度快D.月球上宇航员声带无法振动
11.下列数据中最接近实际的是( )
A.物理教材的厚度约为0.5dmB.人步行速度约为4km/h
C.洗澡时水的温度约为70℃D.一个鸡蛋的质量约为500g
12.关于声现象,下列说法正确的是( )
A.“闻其声而知其人”是根据声音的响度来判断的
B.“不敢高声语,恐惊天上人”中的“高”是指声音的音调高
C.高速公路两侧安装透明板墙是在声源处减弱噪声
D.超声波可以粉碎结石,说明声音具有能量
二、填空题(每题5分,共4题,20分)
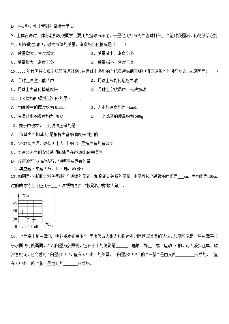
13.如图是小伟通过实验得到的凸透镜的像距v和物距u关系的图像,由图可知凸透镜的焦距是___cm;当物距为30cm时的成像特点可应用于___(填“照相机”、“投影仪”或“放大镜”).
14. “西塞山前白鹭飞,桃花溪水鳜鱼肥”,是唐代诗人张志和描述湖州西苕溪美景的诗句,如图所示是一只白鹭平行于水面飞行的画面,若以白鹭为参照物,它在水中的倒影是______(选填“静止”或“运动”)的。诗人漫步江岸,欣赏着桃花,还会看到“白鹭水中飞,鱼在云中游”的美景,“白鹭水中飞”的“白鹭”是由光的_________形成的,“鱼在云中游”的“鱼”是由光的_______形成的。
15.如图是一款电子噪声监测器,此时的噪声是62.7________,这个数字表示的是当时环境声音的________(选填“音调”“响度”或“音色”)。
16.给下列数据填上适当的单位:
(1)小华同学的质量是50________;
(2)小勇同学正常步行的速度是4________。
三、实验题(共12分)
17.(4分)某物理兴趣小组利用带有刻度尺的斜面,小车和数值钟“测量小车的平均速度”,如图所示,图中显示的是他们测量过程中的小车在甲、乙、丙三个位置及其对应时间的情形,显示时间的格式是“时︰分︰秒” 。
(1)请你根据上图完成下表
(2)该实验所用的测量工具是______和______。
18.(4分)通过如图所示的探究,我们对太阳光有了更多的了解:
(1)一束太阳光通过三棱镜后如图甲所示,被分解成七种颜色的光,这是光的色散现象,只有用________色光屏(选填“白”或“黑”),我们才能看到七彩光带.
(2)根据甲图________光的偏折能力强一些,若分别用红光和紫光平行于同一个凸透镜的主光轴入射,如图乙所示,则________光对凸透镜的焦距大.
19.(4分)小明利用如图甲所示的实验装置探究光的反射规律。纸板ENF是用两块纸板E和F连接起来的,可绕ON折转。
(1)实验时把平面镜放在水平桌面上,为了使入射光和反射光的径迹同时显示在纸板上,应把纸板ENF与平面镜______放置,图中的入射角是______度;
(2)多次改变入射光的方向,总能在纸板上观察到入射光和反射光的径迹,由此小明得出结论:光反射时,反射光线、入射光线和法线在同一平面内。小明得出结论的过程是否合理?答:______,说明理由:______;
(3)若让一束光沿BO方向射向平面镜,反射光将沿______方向射出;
(4)在探究得到光的反射规律后,小明想到自行车的尾灯(如图乙所示)本身并不发光,但是夜晚当汽车的灯光无论从哪个方向照在它上面时,它都能将光反射回去,以引起汽车驾驶员的注意。经了解它是由许多角反射器组成的反光装置。则该角反射器是由______。
A.一个平面镜组成
B.二个相互垂直的平面镜组成
C.三个相互垂直的平面镜组成
D.四个相互垂直的平面镜组成
四、作图题(共16分)
20.(8分)将一平面镜斜放在装有水倒水槽中,有一束光绒垂直射入水中,如图所示,请画出这束光线经平面镜反射后再由水射入空气中行进的光路图.
21.(8分)如图所示,凸透镜主光轴与水面重合,即:上半部分在空气中,下半部分在水中, 请作出通过凸透镜的入射光线,以及折射入水后的光线(方向大致符合物理规律即可).
(_______)
五、计算题(共22分)
22.(10分)小华的爷爷从旧货市场淘得一把古式酒壶(如图所示).老人听卖家介绍说这把酒壶是由贵金 属材料制成的,于是很想知道这种材料究竞是什么.于是他请小华帮他测量一下酒壶的密度,小华用 天平测出整个茶壶的质量为 980g,其中壶盖的质量为 89g,他把壶盖浸没在装满水的溢水杯中,并 测得溢出水的质量是 l0g.求:
(1)壶盖的体积;__________
(2)这种材料的密度;___________
(3)制作整个茶壶所用材料的体积._________(保留整数)
23.(12分)小邓的妈妈在京东商城上买了一桶花生油,如图所示桶上标有“净含量:10升”的字样,他想知道这桶花生油的密度和质量。于是他用一个矿泉水瓶将花生油带到学校,利用实验室开放的时间,测出了花生油的密度,并求出了油的质量。步骤如下:将花生油倒入烧杯中一部分,测出烧杯和花生油的总质量为120g;再将烧杯中的一部分油倒入量筒中,读出体积为30cm3;测出烧杯和剩余油的质量为93g,根据此测量数据,(1L=1dm3)求:
(1)倒入量筒中花生油的质量;
(2)花生油的密度;
(3)整桶花生油的质量。
参考答案
一、选择题(每题1分,共30题,30分)
1、B
2、D
3、C
4、D
5、B
6、B
7、D
8、D
9、A
10、A
11、B
12、D
二、填空题(每题5分,共4题,20分)
13、10 照相机
14、静止 反射 折射
15、dB 响度
16、kg km/h
三、实验题(共12分)
17、64.0 2 13 16 刻度尺 停表
18、白 紫 红
19、垂直 40 不合理 没有将纸板F向前或向后折转看是否出现反射光线 OA C
四、作图题(共16分)
20、
21、
五、计算题(共22分)
22、10g/cm3 8.9g/cm3 110cm3
23、 (1)27g;(2)0.9g/cm3;(3)9kg。
小车由甲至乙
小车由乙至丙
小车由甲至丙
路程s/cm
26.0
______
90.0
时间t/s
______
4
6
平均速度v/(cm/s)
______
______
15
相关试卷
这是一份2023-2024学年江苏宿迁沭阳县联考物理九年级第一学期期末学业质量监测模拟试题含答案,共8页。试卷主要包含了考生要认真填写考场号和座位序号,关于公式,下列说法中正确的是,关于下面四幅图的说法正确的是等内容,欢迎下载使用。
这是一份湖北荆门2023-2024学年物理八上期末学业质量监测模拟试题含答案,共12页。试卷主要包含了答题时请按要求用笔等内容,欢迎下载使用。
这是一份山东省济宁嘉祥县联考2023-2024学年物理八上期末学业质量监测模拟试题含答案,共12页。试卷主要包含了下列说法中错误的是等内容,欢迎下载使用。

