终身会员
搜索
    上传资料 赚现金

    2023-2024学年宜昌市重点中学物理八上期末检测试题含答案

    立即下载
    加入资料篮
    2023-2024学年宜昌市重点中学物理八上期末检测试题含答案第1页
    2023-2024学年宜昌市重点中学物理八上期末检测试题含答案第2页
    2023-2024学年宜昌市重点中学物理八上期末检测试题含答案第3页
    还剩4页未读, 继续阅读
    下载需要10学贝 1学贝=0.1元
    使用下载券免费下载
    加入资料篮
    立即下载

    2023-2024学年宜昌市重点中学物理八上期末检测试题含答案

    展开

    这是一份2023-2024学年宜昌市重点中学物理八上期末检测试题含答案,共7页。试卷主要包含了答题时请按要求用笔,下列现象中质量发生变化的是等内容,欢迎下载使用。


    学校_______ 年级_______ 姓名_______
    注意事项:
    1.答题前,考生先将自己的姓名、准考证号码填写清楚,将条形码准确粘贴在条形码区域内。
    2.答题时请按要求用笔。
    3.请按照题号顺序在答题卡各题目的答题区域内作答,超出答题区域书写的答案无效;在草稿纸、试卷上答题无效。
    4.作图可先使用铅笔画出,确定后必须用黑色字迹的签字笔描黑。
    5.保持卡面清洁,不要折暴、不要弄破、弄皱,不准使用涂改液、修正带、刮纸刀。
    一、选择题(每题1分,共30题,30分)
    1. “像”是我们日常生活中常见的光现象,如①小孔成像:②平面镜成像:③放大镜成像:④电影屏幕上的像:⑤汽车观后镜中的像。下列说法正确的是( )
    A.属于虚像的是②③④B.属于实像的是①②③
    C.属于反射而成像的是②⑤D.属于折射而成像的是①③④
    2.在室温为25℃的教室内,小亮给温度计的玻璃泡上涂抹少量与室温相同的酒精,观察温度计的示数变化。如图表示温度计示数随时间变化的图像中,正确的是( )
    A.B.C.D.
    3.下列可以近似看作匀速直线运动的是
    A.树上正在下落的苹果B.站在正在运行的自动扶梯上的顾客
    C.正在进站的火车D.学校跑道进行的800m跑步测试的学生
    4.我们生活在炎炎的夏日里,多么期盼环境的凉爽;但真正到了深冬时节,却又是滴水成冰的寒冷.对于“滴水成冰”这一过程,有关物态变化和吸放热,下列说法正确的是( )
    A.物态变化是凝固,放出热量B.物态变化是汽化,吸收热量
    C.物态变化是熔化,吸收热量D.物态变化是液化,放出热量
    5.小民用天平和量筒测某液体的密度,得到数据绘成如图所示的图象,量筒质量和液体密度是
    A.60g 0.8g/cm3 B.20g 1g/cm3
    C.60g 1g/cm3 D.20g 0.8g/cm3
    6.下列关于实验仪器的使用方法,正确的是( )
    A.使用量筒测水的体积时,视线应与凸液面的顶部相平
    B.调节天平时,应将游码移到标尺的最右端
    C.使用温度计测量温度时,一定要把温度计从液体中取出立即读数
    D.使用刻度尺长度时,不一定使用刻度尺的零刻度线
    7.用镜头焦距不变的照相机给某同学拍了一张清晰的半身像,现要改拍全身像,则应( )
    A.照相机远离该同学,镜头向后缩B.照相机远离该同学,镜头向前伸
    C.照相机靠近该同学,镜头向后缩D.照相机靠近该同学,镜头向前伸
    8.下列现象中质量发生变化的是( )
    A.铁水凝固成铁块B.机器从北京运到海南
    C.把菜刀表面磨光D.将铁丝通过拉伸机拉长
    9.根据密度公式ρ=,下列说法中正确的是( )
    A.物质的密度与其质量成正比
    B.物质的密度与质量成正比,与体积成反比
    C.物质的密度与其体积成反比
    D.密度是物质的物理属性,它与质量和体积无关
    10. “小小竹排江中游,巍巍青山两岸走”,这段歌词蕴含多个科学道理,其中“巍巍青山两岸走”所选的参照物是
    A.竹排B.青山
    C.地面D.河岸
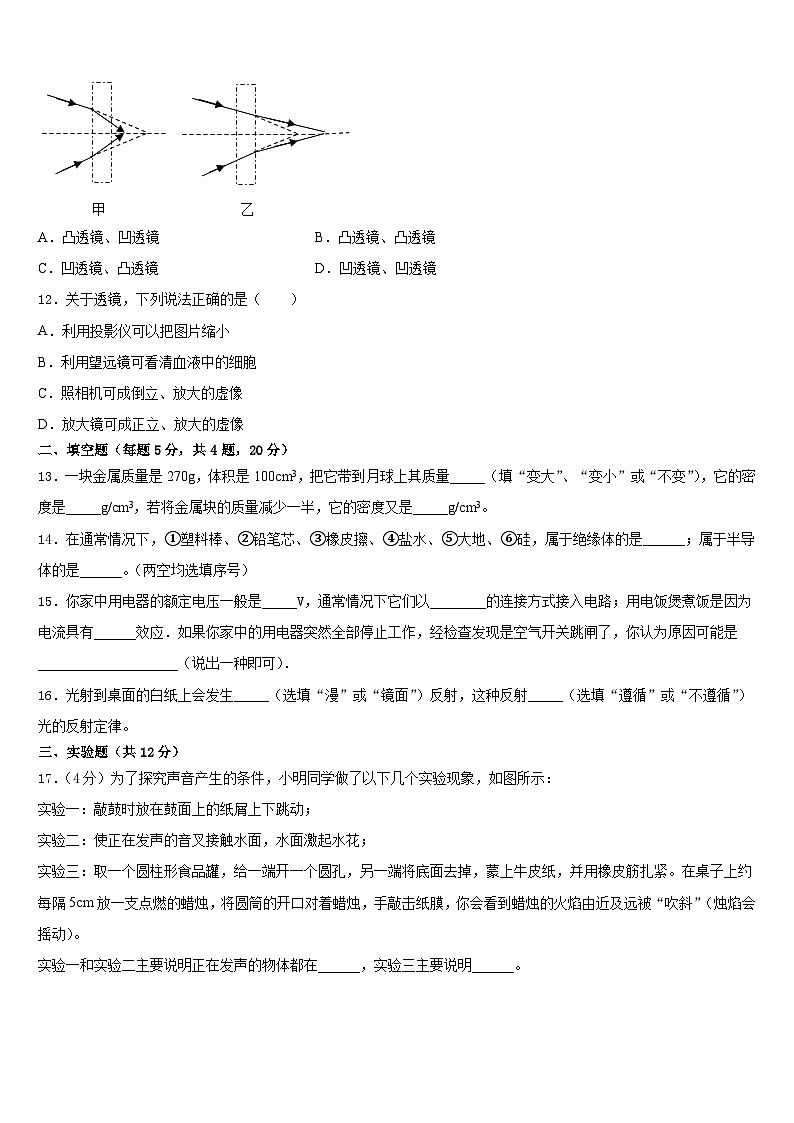
    11.光通过透镜前后的方向如图所示。图甲和图乙中方框内的透镜依次是( )
    A.凸透镜、凹透镜B.凸透镜、凸透镜
    C.凹透镜、凸透镜D.凹透镜、凹透镜
    12.关于透镜,下列说法正确的是( )
    A.利用投影仪可以把图片缩小
    B.利用望远镜可看清血液中的细胞
    C.照相机可成倒立、放大的虚像
    D.放大镜可成正立、放大的虚像
    二、填空题(每题5分,共4题,20分)
    13.一块金属质量是270g,体积是100cm3,把它带到月球上其质量_____(填“变大”、“变小”或“不变”),它的密度是_____g/cm3,若将金属块的质量减少一半,它的密度又是_____g/cm3。
    14.在通常情况下,①塑料棒、②铅笔芯、③橡皮擦、④盐水、⑤大地、⑥硅,属于绝缘体的是______;属于半导体的是______。(两空均选填序号)
    15.你家中用电器的额定电压一般是_____V,通常情况下它们以________的连接方式接入电路;用电饭煲煮饭是因为电流具有______效应.如果你家中的用电器突然全部停止工作,经检查发现是空气开关跳闸了,你认为原因可能是____________________(说出一种即可).
    16.光射到桌面的白纸上会发生_____(选填“漫”或“镜面”)反射,这种反射_____(选填“遵循”或“不遵循”)光的反射定律。
    三、实验题(共12分)
    17.(4分)为了探究声音产生的条件,小明同学做了以下几个实验现象,如图所示:
    实验一:敲鼓时放在鼓面上的纸屑上下跳动;
    实验二:使正在发声的音叉接触水面,水面激起水花;
    实验三:取一个圆柱形食品罐,给一端开一个圆孔,另一端将底面去掉,蒙上牛皮纸,并用橡皮筋扎紧。在桌子上约每隔5cm放一支点燃的蜡烛,将圆筒的开口对着蜡烛,手敲击纸膜,你会看到蜡烛的火焰由近及远被“吹斜”(烛焰会摇动)。
    实验一和实验二主要说明正在发声的物体都在______,实验三主要说明______。
    18.(4分)在一次实验教学中,某小组的同学对盐水进行密度的测量:
    (1)如图,小丽和小花用天平和量筒做了如下实验:
    ①将天平放在_____桌面上,把游码移到零刻度线处,指针停止后的情形如图甲,要使横梁平衡,应将平衡螺母向____(选填“右”或“左”)调,直至天平平衡。
    ②用天平测出空烧杯的质量为35 g,在烧杯中倒入适量的盐水,测出烧杯和盐水的总质量如图乙所示,则烧杯中盐水的质量为_______g,将烧杯中的盐水全部倒入量筒中,盐水的体积如图丙所示,则盐水的密度为_______g/cm3,
    ③小丽和小花用这种方法测出的盐水密度比真实值______(选填“偏大”或“偏小”)。
    (2)小伟回到家里自己配置了盐水,用家里的一台电子秤(如图丁所示)和没喝完的半瓶纯净水,做了如下实验:
    ①用电子秤测出瓶和纯净水的总质量为m1,并用笔在瓶身水面位置标记为A,
    ②把瓶中的水全部用来浇花,然后吹干,用电子秤测出空瓶的质量为m2,
    ③把自己配制的盐水慢慢倒入空瓶中,直至液面与_____相平,再用电子秤测出瓶和盐水的总质量为m3,
    ④则被测盐水的密度表达式ρ=_______(已知纯净水的密度为ρ0,用测得的量和ρ0表达)。
    19.(4分)小军在探究影响电磁铁磁性强弱的因素时,将漆包线绕在铁钉上自制了简易电磁铁,连接了如图所示的电路。请按要求完成下列问题:
    (1)实验时用简易电磁铁能吸起大头针数量的最大值来反映_________,这种实验方法称为______(选填“转换法”或“控制变量法”)。
    (2)当闭合开关后,他发现电流表的指针发生偏转,但电磁铁没有吸起大头针。你认为电磁铁没有吸起大头针的原因是______(写出一条即可),请利用如图所示的器材验证你的判断,具体操作是:__________。
    四、作图题(共16分)
    20.(8分)在图中,根据给出的入射光线AO画出反射光线OB,并标出反射角的度数。
    (__________)
    21.(8分)利用光的反射规律作出图中的入射光线。
    (__________).
    五、计算题(共22分)
    22.(10分)我国约有4亿多人需佩戴近视或远视眼镜,组成眼镜的主要材料的部分技术指标如下表:
    (1)现有一块树脂镜片的质量为3.9×10-2kg,求该镜片的体积为多少cm3?
    (2)一副铜合金镜架的质量为20g,若以钛合金代替铜合金(形状、体积相同),求一副钛合金镜架的质量?
    (3)小李想配一副这样的眼镜:镜片用的是玻璃镜片,镜片体积与(1)中镜片的体积相同,眼镜架用的是(2)中的钛合金镜架,配好后这副眼镜的质量是多少?
    23.(12分)如图甲所示,电源电压保持不变,小灯泡的额定电压为6V,闭合开关S后,当滑片P从R的一端滑到另一端的过程中,小灯泡的关系图象如图乙所示。求:
    (1)电源的电压;
    (2)灯泡的额定功率;
    (3)滑动变阻器的最大阻值;
    (4)电路中最小总功率。
    参考答案
    一、选择题(每题1分,共30题,30分)
    1、C
    2、D
    3、B
    4、A
    5、B
    6、D
    7、A
    8、C
    9、D
    10、A
    11、A
    12、D
    二、填空题(每题5分,共4题,20分)
    13、不变 2.7 2.7
    14、①、③ ⑥
    15、220 热 用电器短路 用电器总功率过大
    16、漫 遵循
    三、实验题(共12分)
    17、振动 声波能传递能量
    18、水平 左 39.6 1.1 偏大 标记A
    19、电磁铁的磁场的强弱 转换法 通过电磁铁线圈的电流太小 见详解
    四、作图题(共16分)
    20、
    21、
    五、计算题(共22分)
    22、 (1) 30cm3;(2)11.25g;(3) 161.25g。
    23、 (1)6V;(2)1.2W;(3)45Ω;(4)0.6W
    树脂镜片
    玻璃镜片
    铜合金
    钛合金
    透光量
    92%
    91%


    密度(kg•m-3)
    1.3×103
    2.5×103
    8.0×103
    4.5×103
    性能
    较耐磨损
    耐磨损
    较耐腐蚀
    耐腐蚀

    相关试卷

    2023-2024学年晋中市重点中学物理八上期末质量检测模拟试题含答案:

    这是一份2023-2024学年晋中市重点中学物理八上期末质量检测模拟试题含答案,共9页。试卷主要包含了答题时请按要求用笔,下列知识结构中,正确的是等内容,欢迎下载使用。

    2023-2024学年松原市重点中学物理八上期末检测模拟试题含答案:

    这是一份2023-2024学年松原市重点中学物理八上期末检测模拟试题含答案,共13页。

    2023-2024学年曲靖市重点中学物理八上期末质量检测试题含答案:

    这是一份2023-2024学年曲靖市重点中学物理八上期末质量检测试题含答案,共13页。试卷主要包含了考生要认真填写考场号和座位序号,物体在平面镜中像的大小取决于等内容,欢迎下载使用。

    免费资料下载额度不足,请先充值

    每充值一元即可获得5份免费资料下载额度

    今日免费资料下载份数已用完,请明天再来。

    充值学贝或者加入云校通,全网资料任意下。

    提示

    您所在的“深圳市第一中学”云校通为试用账号,试用账号每位老师每日最多可下载 10 份资料 (今日还可下载 0 份),请取消部分资料后重试或选择从个人账户扣费下载。

    您所在的“深深圳市第一中学”云校通为试用账号,试用账号每位老师每日最多可下载10份资料,您的当日额度已用完,请明天再来,或选择从个人账户扣费下载。

    您所在的“深圳市第一中学”云校通余额已不足,请提醒校管理员续费或选择从个人账户扣费下载。

    重新选择
    明天再来
    个人账户下载
    下载确认
    您当前为教习网VIP用户,下载已享8.5折优惠
    您当前为云校通用户,下载免费
    下载需要:
    本次下载:免费
    账户余额:0 学贝
    首次下载后60天内可免费重复下载
    立即下载
    即将下载:资料
    资料售价:学贝 账户剩余:学贝
    选择教习网的4大理由
    • 更专业
      地区版本全覆盖, 同步最新教材, 公开课⾸选;1200+名校合作, 5600+⼀线名师供稿
    • 更丰富
      涵盖课件/教案/试卷/素材等各种教学资源;900万+优选资源 ⽇更新5000+
    • 更便捷
      课件/教案/试卷配套, 打包下载;手机/电脑随时随地浏览;⽆⽔印, 下载即可⽤
    • 真低价
      超⾼性价⽐, 让优质资源普惠更多师⽣
    VIP权益介绍
    • 充值学贝下载 本单免费 90%的用户选择
    • 扫码直接下载
    元开通VIP,立享充值加送10%学贝及全站85折下载
    您当前为VIP用户,已享全站下载85折优惠,充值学贝可获10%赠送
      充值到账1学贝=0.1元
      0学贝
      本次充值学贝
      0学贝
      VIP充值赠送
      0学贝
      下载消耗
      0学贝
      资料原价
      100学贝
      VIP下载优惠
      0学贝
      0学贝
      下载后剩余学贝永久有效
      0学贝
      • 微信
      • 支付宝
      支付:¥
      元开通VIP,立享充值加送10%学贝及全站85折下载
      您当前为VIP用户,已享全站下载85折优惠,充值学贝可获10%赠送
      扫码支付0直接下载
      • 微信
      • 支付宝
      微信扫码支付
      充值学贝下载,立省60% 充值学贝下载,本次下载免费
        下载成功

        Ctrl + Shift + J 查看文件保存位置

        若下载不成功,可重新下载,或查看 资料下载帮助

        本资源来自成套资源

        更多精品资料

        正在打包资料,请稍候…

        预计需要约10秒钟,请勿关闭页面

        服务器繁忙,打包失败

        请联系右侧的在线客服解决

        单次下载文件已超2GB,请分批下载

        请单份下载或分批下载

        支付后60天内可免费重复下载

        我知道了
        正在提交订单
        欢迎来到教习网
        • 900万优选资源,让备课更轻松
        • 600万优选试题,支持自由组卷
        • 高质量可编辑,日均更新2000+
        • 百万教师选择,专业更值得信赖
        微信扫码注册
        qrcode
        二维码已过期
        刷新

        微信扫码,快速注册

        手机号注册
        手机号码

        手机号格式错误

        手机验证码 获取验证码

        手机验证码已经成功发送,5分钟内有效

        设置密码

        6-20个字符,数字、字母或符号

        注册即视为同意教习网「注册协议」「隐私条款」
        QQ注册
        手机号注册
        微信注册

        注册成功

        下载确认

        下载需要:0 张下载券

        账户可用:0 张下载券

        立即下载
        使用学贝下载
        账户可用下载券不足,请取消部分资料或者使用学贝继续下载 学贝支付

        如何免费获得下载券?

        加入教习网教师福利群,群内会不定期免费赠送下载券及各种教学资源, 立即入群

        返回
        顶部
        Baidu
        map