河北省邢台市部分重点高中2023-2024学年高二上学期1月期末生物试卷(Word版附答案)
展开
这是一份河北省邢台市部分重点高中2023-2024学年高二上学期1月期末生物试卷(Word版附答案),共10页。试卷主要包含了本试卷主要考试内容,肿瘤相关巨噬细胞等内容,欢迎下载使用。
本试卷满分100分,考试用时75分钟。
注意事项:
1.答题前,考生务必将自己的姓名、考生号、考场号、座位号填写在答题卡上。
2.回答选择题时,选出每小题答案后,用铅笔把答题卡上对应题目的答案标号涂黑。如需改动,用橡皮擦干净后,再选涂其他答案标号。回答非选择题时,将答案写在答题卡上。写在本试卷上无效。
3.考试结束后,将本试卷和答题卡一并交回。
4.本试卷主要考试内容:人教版选择性必修1第3章第2节~第5章。
一、单项选择题:本题共13小题,每小题2分,共26分。在每小题给出的四个选项中,只有一项是符合题目要求的。
1.冬泳爱好者不畏严寒,凿开厚厚的冰面,跳入冰冷的河水中畅游。关于冬泳爱好者在游泳过程中的生理现象,下列叙述正确的是( )
A.细胞中储存的ATP增加,产热一直大于散热
B.呼吸频率增加,无氧呼吸产生的CO2增多
C.血液中肾上腺素含量升高,甲状腺激素含量上升
D.在运动时骨骼肌细胞主要通过肌糖原分解供能
2.下列有关激素功能研究方法的说法,错误的是( )
A.摘除法和移植法可以初步判断内分泌腺的功能
B.给动物注射某物质,可通过观察动物生理变化推测该物质的作用
C.可以通过制备胰腺提取物注射给糖尿病狗来推测胰岛素的作用
D.班廷和助手通过摘除健康狗的胰腺造成实验性糖尿病利用了“减法原理”
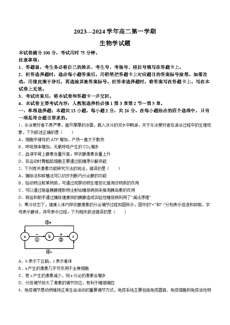
3.寒冷状态下,健康人体内甲状腺激素的分泌调节过程如图所示,图中的“+”和“-”分别表示促进和抑制,字母表示腺体,序号表示过程。下列相关叙述错误的是( )
A.b表示下丘脑,c表示垂体
B.a产生的激素几乎可作用于全身细胞
C.若c产生的激素减少,则a分泌的激素会增多
D.分级调节放大了激素的调节效应,有利于精细调控
4.免疫调节是动物维持正常生命活动的重要调节方式,免疫系统主要包括免疫器官、免疫细胞和免疫活性物质。下列叙述正确的是( )
A.胸腺是B细胞成熟的场所,骨髓是T细胞成熟的场所
B.T细胞、浆细胞都能够吞噬、处理抗原并分泌相应抗体
C.免疫活性物质都是由免疫细胞产生的能发挥免疫作用的物质
D.神经递质、激素可通过影响免疫细胞的代谢来影响免疫功能
5.血糖浓度升高时,机体启动三种调节途径:①血糖直接作用于胰岛B细胞;②血糖作用于下丘脑,通过兴奋迷走神经(参与内脏活动的调节)支配胰岛B细胞;③兴奋的迷走神经促进相关胃肠激素释放,这些激素作用于胰岛B细胞。下列叙述错误的是( )
A.通过途径①调节胰岛素水平的方式为体液调节
B.通过途径②调节胰岛素水平的迷走神经属于自主神经系统
C.通过途径③调节胰岛素水平的方式为神经—体液调节
D.三种途径中,传送信息的分子都是通过血液运输的
6.我国科学家揭示了雌激素对绵羊成肌细胞的调控作用,并阐明了雌激素调控成肌细胞增殖的分子机制。雌激素与相应受体结合情况如图所示,下列相关说法错误的是( )
A.雌激素属于固醇类物质B.雌激素的靶细胞均为成肌细胞
C.由图可知,雌激素相应的受体在细胞内D.雌激素的分泌存在分级调节和反馈调节
7.植物激素是由植物体内产生,能从产生部位运输到作用部位,对植物的生长发育有显著影响的有机物。下列物质属于植物激素的是( )
A.光敏色素B.叶绿素C.脱落酸D.矮壮素
8.已知A溶液是作用于体温调节中枢的退热药。为了验证M溶液与A溶液具有一样的解热效果和机制,某同学设置了四组实验开展探究。下列关于第四组实验处理方式和结果的分析,正确的是( )
A.损毁下丘脑的发热家兔模型+M溶液,发热
B.损毁下丘脑的发热家兔模型+A溶液,发热
C.发热家兔模型+两倍体积的M溶液,退热
D.发热家兔模型+M溶液+A溶液,退热
9.正常情况下,眼球中的晶状体蛋白处在一种天然屏障中,不与淋巴细胞接触。当晶状体蛋白透过屏障后会引发免疫反应产生抗晶状体蛋白抗体。某患者的左眼球严重受损,医生建议立即摘除左眼球,若不及时摘除,则可能会导致右眼因免疫反应而失明。下列叙述错误的是( )
A.眼球受损后晶状体蛋白可能会引发机体产生特异性免疫反应
B.该患者不摘除左眼球而导致失明的免疫学原理与过敏反应的不同
C.抗晶状体蛋白抗体的产生体现了免疫防御功能异常
D.及时摘除左眼球可避免抗体产生,从而避免右眼的晶状体蛋白受损
10.肿瘤相关巨噬细胞(TAM)通过分泌白细胞介素-10促进调节性T细胞的扩增,从而抑制T细胞的活化和增殖,并抑制树突状细胞的成熟,从而促进肿瘤的发生和发展。下列有关叙述错误的是( )
A.调节性T细胞增多可使肿瘤细胞逃避免疫系统的监视
B.树突状细胞主要抑制记忆T细胞分泌细胞因子
C.T细胞的分化可能与基因的选择性表达有关
D.抑制调节性T细胞的扩增可能有利于抑制肿瘤的发生和发展
11.为探究植物激素对根生长的影响,科研人员以菊花为实验材料进行以下实验:对菊花幼苗施用不同浓度的生长素,10天后,对主根长度和侧根数日分别进行统计,结果如表所示。下列说法错误的是( )
A.在实验范围内,生长素表现为抑制主根生长
B.生长素在浓度为200×10-6ml·L-1时,抑制侧根生长
C.主根和侧根对生长素的敏感性不同而出现不同的效应
D.生长素促进侧根生根的最适浓度是100×10-6ml·L-1
12.GR24是新型植物激素独脚金内酯的人工合成类似物,在农业生产上合理应用GR24可提高农作物的抗逆性和产量。某小组研究了弱光条件下GR24对番茄幼苗生长的影响,结果如表所示。下列说法错误的是( )
A.GR24处理会抑制幼苗分枝
B.GR24处理提高了幼苗对光的利用能力
C.GR24处理使幼苗叶绿素含量上升,有利于植株生长
D.与GR24的作用效应相似的植物激素是细胞分裂素
13.下列关于植物生命活动调节的叙述,错误的是( )
A.在芽等幼嫩的部位中,色氨酸可转变成生长素
B.猕猴桃植株开花初期,细胞分裂素、生长素、赤霉素增多
C.日照时间对植物开花的调节,本质上是对基因程序性表达的调控
D.花向上开、春种秋收,分别属于温度、光为主要环境因素的影响
二、多项选择题:本题共5小题,每小题3分,共15分。在每小题给出的四个选项中,有两个或两个以上选项符合题目要求,全部选对得3分,选对但不全的得1分,有选错的得0分。
14.肾上腺皮质分泌糖皮质激素(GC),GC能提高心肌细胞肾上腺素受体的表达水平。肾上腺皮质和肾上腺髓质参与的应激反应模式如图所示。下列相关叙述错误的是( )
A.激素a可表示醛固酮
B.GC分泌增加可能有利于提高人体的应激能力
C.GC作为药物长期服用可能会导致肾上腺皮质萎缩
D.下丘脑调节GC和调节胰高血糖素分泌的机理相同
15.约50%的2型糖尿病患者会出现“黎明现象”,即黎明时处于高血糖水平,胰岛素需求量增加,这是糖尿病治疗的难点。觉醒后,人体摄食后胰岛素的产生过程如图所示。下列分析错误的是( )
A.人体在黎明觉醒前后可通过肝糖原和肌糖原分解为葡萄糖,进而为生命活动提供能量
B.觉醒后人体摄食使血糖浓度上升,葡萄糖经GLUT2以主动运输的方式进入细胞
C.ATP/ADP的值增大时,可引起Ca2+内流,胰岛素释放量增多
D.胰岛B细胞损伤是2型糖尿病患者对胰岛素作用不敏感的原因
16.被病犬、病猫等病兽咬伤后,狂犬病毒可能已经进入人体,狂犬病毒在体内沿着神经元的轴突缓慢向中枢神经系统传播。狂犬病毒暴露后,不同部位病毒浓度变化情况如图所示。下列相关叙述正确的是( )
A.人体的外周神经系统包括脑和脊髓
B.被病兽咬伤后需要及时治疗,防止病毒入侵中枢神经系统
C.可在靠近伤口部位接种狂犬病疫苗,使疫苗与抗原发生特异性结合
D.49天后唾液腺中病毒数量大幅增加,推测此时可能会出现相应症状
17.现有两个大小、形状相同的琼脂块分别标记为A和B,其上均有一定量的生长素。为探究两个琼脂块上生长素的相对浓度,某同学设计了探究实验。下列有关说法正确的是( )
A.甲组为对照组,可以排除琼脂块本身对实验结果的干扰
B.若一段时间后甲组的胚芽鞘长度比实验前的长,则可能是内源生长素的作用
C.若一段时间后乙组的胚芽鞘长度比丙组的长,则A的生长素浓度可能低于B的
D.若一段时间后乙组的胚芽鞘长度与丙组的相同,则可以说明A和B的生长素浓度相同
18.禾谷类种子萌发过程中,糊粉层细胞会合成蛋白酶以降解其自身储藏的蛋白质。为探究赤霉素在某种禾谷类种子萌发过程中的作用,某学习小组设计并实施了A、B、C三组实验,结果如图所示。下列相关叙述错误的是( )
A.该实验中,A、B组为对照组,C组为实验组
B.添加赤霉素合成抑制剂的禾谷类种子的发芽率最高
C.由实验结果可推测,赤霉素可能通过降低蛋白酶活性来影响种子萌发
D.可推测三组实验中,蛋白酶活性由高到低依次为B组、A组、C组
三、非选择题:本题共5小题,共59分。
19.(11分)过度肥胖会引发包括“三高”在内的多种慢性疾病,导致人体肥胖的原因有很多,其中进食大量的高糖食物是主要原因。进食后,人体血糖调节的部分过程如图所示。回答下列问题:
(1)进食后,随着血糖浓度的升高,_________分泌的胰岛素增多,与胰岛素的作用相抗衡的激素有胰高血糖素、________(答出2点)等。
(2)据图分析,GIP分泌后随体液运输至各组织,GIP作用的靶细胞有____________。高甘油三酯是心血管疾病的致病因素之一。除大量摄入高糖、高脂等食物外,从细胞膜组成成分的角度分析,诱发人体患高甘油三酯血症的内在因素有__________。
(3)通常采用抽取血样的方法检测体内胰岛素水平,这体现了激素调节具有___________的特点。长期的高血糖症会引发一系列的代谢紊乱,原因是___________(答出1点)。
20.(12分)调节性T细胞(Treg)是一类具有显著免疫抑制作用的T细胞亚群,能抑制其他细胞的免疫反应。Treg的抑制调节机制如图所示,CD39和CD73为细胞表面蛋白。回答下列问题:
(1)人体内有多种类型的T细胞,如辅助性T细胞、细胞毒性T细胞等,T细胞来自骨髓中的_______。在免疫过程中,发挥免疫效应的免疫活性物质有溶菌酶、________(答出2点)。
(2)分析图1,在CD39和CD73的作用下,ATP/ADP水解产生的___________能抑制T细胞的活性。Treg还能通过分泌的___________来抑制T细胞的活性。
(3)免疫系统能识别和清除自身衰老或破损的细胞,这体现了机体的_________功能。若免疫反应过度,免疫系统会攻击自身组织而出现__________(填疾病)。Treg活化过度会导致体液免疫功能下降,原因是_________。
(4)体液中的乳酸会影响免疫效应。即使在氧供应充足的条件下,恶性肿瘤细胞(癌细胞)也主要依赖无氧呼吸产生能量。癌细胞往往会出现免疫逃逸,结合图2信息,原因可能是______________
21.(12分)免疫系统对维持机体健康有重要的作用。机体初次感染新型冠状病毒和再次感染后,体内特异性抗体浓度的变化如图1所示。为研究药物A的治疗作用,用新型冠状病毒感染小鼠,分别注射生理盐水(甲组)和药物A(乙组),培养后,检测小鼠体内抗体和免疫细胞情况,结果如图2所示。回答下列问题:
(1)新型冠状病毒侵入人体后会激活免疫系统,引起_____________合成分泌抗体。激活体液免疫功能,需要T细胞的参与。血浆抗体浓度的升高会___________(填“提前”或“滞后”)于辅助性T细胞数量的增多。
(2)分析图1,与初次感染新型冠状病毒相比,再次感染后,体内抗体的变化特点是__________,原因是__________。为了获得更好的免疫效果,宜采取的疫苗接种措施是____________。
(3)在免疫过程中,巨噬细胞发挥的作用是___________。分析图2,可以得出的结论是_______________。
22.(11分)图甲为香梨果实发育、成熟等阶段几种激素含量的动态变化图。采收后1个月,香梨果皮由绿色转变成黄色,进入成熟阶段,而采收后2个月香梨果实则已经衰老、萎蔫、腐烂严重。回答下列问题:
(1)据图甲可知,香梨开花后40天内,赤霉素与脱落酸含量比值的变化趋势为________;乙烯与赤霉素在调节香梨成熟过程中存在的关系是_________(填“相抗衡”或“呈协同作用”)。
(2)植物生长发育的调控是由基因表达、激素和环境因素调节共同完成的,三者的相互关系如图乙所示,其中①②分别表示__________、__________;在各种植物激素中,最早发现的是__________,其中除第一个被分离鉴定出的吲哚乙酸外,植物体内具有与吲哚乙酸相同效应的物质还有__________(列出一种即可)等。
23.(13分)玉米根向重力生长的模型如图所示。平衡石是根冠细胞特有的结构。在垂直放置的根中,平衡石停留在根冠细胞的基部,使由中柱运来的生长素(IAA)在根冠均匀分布,如图1所示。在水平放置的根中,平衡石停留在根冠细胞的近地侧,使根冠远地侧的IAA向近地侧运输,如图2所示。IAA运出细胞时必须依赖细胞膜上的载体PIN蛋白的协助。回答下列问题:
(1)植物激素在植物生长发育的过程中起着重要的________作用。IAA在细胞水平上具有促进细胞伸长生长和__________的作用。IAA的作用有微量和高效的特点,但是植物还要源源不断地合成IAA,原因是___________。
(2)分析图1,IAA在根部的运输方向是__________,伸长区两侧的细胞是_______(填“均匀”或“不均匀”)生长的。
(3)分析图2,水平放置的根尖中IAA出现了_________的运输使伸长区两侧细胞_________,引起根向地生长。
(4)综合以上信息,玉米根向重力生长与平衡石___________密切相关。IAA在中柱只能向根尖运输,原因可能是___________。
生物学试题参考答案
1.C 2.C 3.C 4.D 5.D 6.B 7.C 8.A 9.C 10.B
11.D 12.D 13.D 14.AD 15.ABD 16.BD 17.ABC 18.ABC
19.(1)胰岛B细胞(1分) 糖皮质激素、甲状腺激素、肾上腺素(答出2点即可,2分)
(2)脂肪细胞、胰岛B细胞(2分) 脂肪细胞的GIP受体和胰岛素受体较多,肝细胞的胰岛素受体较多,引起甘油三酯的合成增多(2分)
(3)通过体液运输(2分) 高血糖会引起血浆渗透压升高,引起水盐稳态失衡(合理即可,2分)
20.(1)造血干细胞(1分) 细胞因子、抗体(2分)
(2)腺苷(1分) 抑制性细胞因子、颗粒酶B(2分)
(3)免疫自稳(1分) 自身免疫病(1分) Treg活化过度会降低辅助性T细胞的活性,引起细胞因子减少和B细胞活化受阻(2分)
(4)癌细胞无氧呼吸会产生大量的乳酸,较高浓度的乳酸会抑制T细胞分裂,促进Treg分裂从而抑制T细胞活性(2分)
21.(1)浆细胞(1分) 滞后(2分)
(2)抗体产生快,浓度峰值高且保持时间长(2分) 记忆细胞可迅速增殖分化并快速产生大量抗体(2分)初次接种疫苗后,间隔一段时间再次接种(2分)
(3)吞噬消化、抗原的处理和呈递(1分) 药物A能提高非特异性免疫功能和体液免疫功能(2分)
22.(1)增大(2分) 相抗衡(2分)
(2)环境因素(2分) 基因表达(的调控)(2分) 生长素(2分) 苯乙酸(或吲哚丁酸)(1分)
23.(1)调节(1分) 诱导细胞分化(1分) IAA是信息分子,起作用后即被灭活(2分)
(2)在伸长区和根冠双向运输(2分) 均匀(1分)
(3)向近地侧(1分) 近地侧生长慢、远地侧生长快(2分)组别
处理方式
结果
一
发热家兔模型+生理盐水
发热
二
发热家兔模型+A溶液
退热
三
发热家兔模型+M溶液
退热
四
?
?
项目
生长素浓度/(10-6ml·L-1)
0
50
100
150
200
主根长度(相对值)
1.0
0.9
0.7
0.5
0.3
侧根数目/个
4
6
8
6
3
指标
处理
叶绿素a含量(mg·g-1)
叶绿素b含量(mg·g-1)
叶绿素a/b
单株干重/g
单株分枝数/个
弱光+水
1.39
0.61
2.28
1.11
1.83
弱光+GR24
1.98
0.98
2.02
1.30
1.54
相关试卷
这是一份河北省石家庄市部分重点高中2023-2024学年高三上学期2月期末考试生物试卷(PDF版附解析),共9页。
这是一份天津市部分区2023-2024学年高二上学期期末考试生物试卷(Word版附解析),共25页。试卷主要包含了选择题,非选择题等内容,欢迎下载使用。
这是一份河北省部分重点高中2023-2024学年高三上学期期末考试生物试卷(PDF版附答案),共9页。

