专题01 力与物体的平衡-2024年高考物理二轮热点题型归纳与变式演练(新高考通用).zip
展开TOC \ "1-3" \h \u \l "_Tc31405" 题型一 受力分析、整体法隔离法的应用 PAGEREF _Tc31405 \h 1
\l "_Tc7967" 题型二 共点力的静态平衡 PAGEREF _Tc7967 \h 6
\l "_Tc4522" 题型三 共点力作用下的动态平衡 PAGEREF _Tc4522 \h 15
\l "_Tc20178" 题型四 平衡中的临界极值 PAGEREF _Tc20178 \h 23
\l "_Tc31663" 题型五 电磁场中的受力平衡问题 PAGEREF _Tc31663 \h 31
题型一 受力分析、整体法隔离法的应用
【解题指导】
1.基本思路
在分析两个或两个以上物体间的相互作用时,一般采用整体法与隔离法进行分析.
2.两点注意
(1)采用整体法进行受力分析时,要注意系统内各个物体的状态应该相同.
(2)当直接分析一个物体的受力不方便时,可转移研究对象,先分析另一个物体的受力,再根据牛顿第三定律分析该物体的受力,此法叫“转移研究对象法”.
【典例分析1】(2023上·江苏南通·高三统考阶段练习)如图所示,一架直梯斜靠在光滑的竖直墙壁上,下端放在粗糙的水平地面上,直梯处于静止状态。则( )
A.直梯受到4个力作用
B.直梯的重心一定在直梯上
C.墙壁对直梯的弹力是因直梯形变产生的
D.地面对直梯的作用力竖直向上
【答案】A
【详解】A.直梯受到重力、地面的支持力、墙壁的弹力和水平地面的摩擦力,共4个力的作用,故A正确;
B.直梯的重心不一定在直梯上,故B错误;
C.墙壁对直梯的弹力是因墙壁形变产生的,故C错误;
D.地面对直梯的支持力竖直向上,摩擦力处于水平方向,则地面对直梯的作用力方向斜向上,故D错误。
故选A。
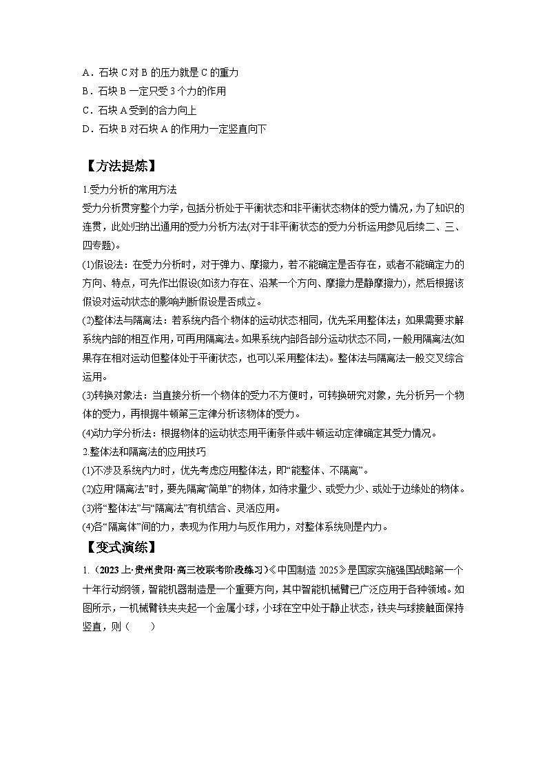
【典例分析2】(2024上·广东东莞·高三校考阶段练习)某一平衡艺术家将石块A、B、C从下到上依次叠放在一块大石头上,并使它们始终保持静止,整个环境处于无风状态,则( )
A.石块C对B的压力就是C的重力
B.石块B一定只受3个力的作用
C.石块A受到的合力向上
D.石块B对石块A的作用力一定竖直向下
【答案】D
【详解】A.压力与重力是两种不同性质的力,不能说石块C对B的压力就是C的重力,故A错误;
BD.石块B受力的个数最多可能5个,即重力、C对B的压力和摩擦力、A对B的支持力和摩擦力,由于B、C可以正立在石块A上,以B、C石块为整体,根据平衡条件可知A对B、C整体的作用力竖直向上,与B、C的总重力平衡。所以石块B对石块A的作用力一定竖直向下,故B错误,D正确;
C.石块A处于静止状态,合力为0,故C错误。
故选D。
【方法提炼】
1.受力分析的常用方法
受力分析贯穿整个力学,包括分析处于平衡状态和非平衡状态物体的受力情况,为了知识的连贯,此处归纳出通用的受力分析方法(对于非平衡状态的受力分析运用参见后续二、三、四专题)。
(1)假设法:在受力分析时,对于弹力、摩擦力,若不能确定是否存在,或者不能确定力的方向、特点,可先作出假设(如该力存在、沿某一个方向、摩擦力是静摩擦力),然后根据该假设对运动状态的影响判断假设是否成立。
(2)整体法与隔离法:若系统内各个物体的运动状态相同,优先采用整体法;如果需要求解系统内部的相互作用,可再用隔离法。如果系统内部各部分运动状态不同,一般用隔离法(如果存在相对运动但整体处于平衡状态,也可以采用整体法)。整体法与隔离法一般交叉综合运用。
(3)转换对象法:当直接分析一个物体的受力不方便时,可转换研究对象,先分析另一个物体的受力,再根据牛顿第三定律分析该物体的受力。
(4)动力学分析法:根据物体的运动状态用平衡条件或牛顿运动定律确定其受力情况。
2.整体法和隔离法的应用技巧
(1)不涉及系统内力时,优先考虑应用整体法,即“能整体、不隔离”。
(2)应用“隔离法”时,要先隔离“简单”的物体,如待求量少、或受力少、或处于边缘处的物体。
(3)将“整体法”与“隔离法”有机结合、灵活应用。
(4)各“隔离体”间的力,表现为作用力与反作用力,对整体系统则是内力。
【变式演练】
1.(2023上·贵州贵阳·高三校联考阶段练习)《中国制造2025》是国家实施强国战略第一个十年行动纲领,智能机器制造是一个重要方向,其中智能机械臂已广泛应用于各种领域。如图所示,一机械臂铁夹夹起一个金属小球,小球在空中处于静止状态,铁夹与球接触面保持竖直,则( )
A.铁夹对小球的两个弹力为一对相互作用力
B.若进一步加大铁夹对小球挤压,小球受到的摩擦力变大
C.小球受到5个力的作用
D.若铁夹水平匀速移动,铁夹对小球作用力的方向斜向上
【答案】C
【详解】A.铁夹对小球的两个弹力作用在同一个物体上,不是一对作用力与反作用力,故A错误;
B. 若进一步加大铁夹对小球挤压,小球受到的摩擦力不会变大,只要小球处于静止它所受的静摩擦力就等于重力,故B错误;
C.小球受到5个力的作用,分别为:重力、左右两侧分别受到铁夹的两个弹力、左右两侧分别受到铁夹的两个摩擦力,故C正确;
D.若铁夹水平匀速移动,铁夹对小球作用力的方向应该竖直向上,与重力等大反向,故D错误。
故选C。
2.(2023上·安徽·高三校联考阶段练习)如图所示,截面为三角形的两物块A、B叠放后放置于竖直的弹簧及竖直墙面之间,系统处于平衡状态,以下受力分析正确的是( )
A.弹簧的弹力大于A、B两物块的总重力
B.A物块受墙面竖直向上的摩擦力
C.A物块共受5个力作用
D.B物块受到A物块的摩擦力一定沿两物块的接触面向下
【答案】D
【详解】AB.以A、B两物块组成的整体为研究对象,根据平衡条件得知,整体只受重力和弹簧弹力作用,故墙对A没有弹力,因而也没有摩擦力,弹簧的弹力大小等于A、B两物块的总重力,故AB错误;
C.A受到重力、B的支持力和B对A的摩擦力三个力作用,故C错误;
D.B受到重力、弹簧弹力、A的压力和A对B的摩擦力共四个力作用,由于A物块受的摩擦力沿两物块的接触面向上,则B物块受的摩擦力沿两物块的接触面向下,故D正确。
故选D。
3.(2024上·安徽阜阳·高三安徽省临泉第一中学校联考阶段练习)如图所示,物块在水平向左外力F的作用下沿斜面匀速下滑,该过程中斜面始终静止在水平地面上、下列说法正确的是( )
A.地面对斜面的摩擦力水平向左
B.地面对斜面的支持力大于物块与斜面所受重力之和
C.物块可能只受三个力的作用
D.撤去外力后,物块的运动状态可能不变
【答案】C
【详解】AB.物块匀速下滑,系统整体受力平衡,由整体法判断地面对斜面的摩擦力向右,支持力与物块与斜面所受重力之和相等,故AB错误;
C.若斜面与物块间无摩擦力,物块受到的竖直向下的重力、垂直斜面指向右上的支持力和水平向左的外力,结合三力平衡知识可知,C正确;
D.若斜面粗糙,设斜面倾角为,物块与斜面间动摩擦因数为,撤去外力前有
得
撤去外力后不可能有
故D错误;
故选C。
4.(2023上·河北张家口·高三河北省尚义县第一中学校考阶段练习)如图所示,质量分别为、的A、B两个楔形物体叠放在一起,B靠在竖直墙壁上,在竖直向上力F的作用下,A、B静止不动,则下列说法正确的是( )
A.A物体受力的个数可能为4个
B.B物体受力的个数可能为6个
C.B物体受到墙壁的摩擦力方向可能向上,也可能向下
D.B物体不受到墙壁的摩擦力
【答案】D
【详解】A.隔离A物体,A受重力、B对A的支持力和摩擦力三个力作用,故A错误;
BCD.将A、B看作一个整体,整体在竖直方向上受到F和总重力,墙对B没有弹力,也没有摩擦力,所以B受到重力、竖直力F、A对B的压力和摩擦力四个力,故BC错误,D正确。
故选D。
5.(2024上·云南·高三校联考阶段练习)(多选)如图所示,物体A、B叠放在粗糙的斜面C上,沿斜面向上的拉力 F作用在物体B上,使A、B一起沿斜面向上匀速运动,斜面C始终静止在水平地面上。下列说法正确的是( )
A.此过程中,物体A受2个力作用
B.此过程中,物体B受6个力作用
C.此过程中,斜面C受6个力作用
D.此过程中,地面受到的压力小于A、B、C整体所受的重力
【答案】BD
【详解】A.物体A除受重力、支持外,还受到沿斜面向上的静摩擦力,共3个力,故A错误;
B.物体A、B间有沿斜面方向的静摩擦力,B、C间有沿斜面方向的滑动摩擦力,物体B还受到重力、支持力、压力、拉力作用,共6个力,故B正确;
C.斜面C除受到重力外,还受到地面对C的静摩擦力及支持力,物体B对C的压力及滑动摩擦力,共5个力,故C错误;
D.以A、B、C整体为研究对象,由于整体受沿斜面向上的拉力F作用,地面受到的压力小于A、B、C整体所受的重力,故D正确。
故选BD。
题型二 共点力的静态平衡
【解题指导】
1.基本思路:根据物体所处的状态(静止或者匀速直线运动),受力分析,结合平衡条件列式.
2.主要方法:力的合成法和正交分解法.
【典例分析1】(2023上·黑龙江佳木斯·高三校联考期中)如图所示,三根细轻绳系于O点,其中OA绳另一端固定于A点,OB绳的另一端与放在粗糙水平地面上质量为60kg的物体乙相连,乙与水平地面的动摩擦因数为0.2,OC绳的另一端悬挂物体甲,轻绳OA与竖直方向的夹角,OB绳水平。欲使乙物体静止,则甲物体的质量最大为(已知重力加速度,,;最大静摩擦力等于滑动摩擦力)( )
A.24kgB.20kgC.16kgD.12kg
【答案】C
【详解】根据题意可知,甲对绳子的拉大大小等于甲的重力,对结点O,受力分析如图所示
则当乙与地面的静摩擦力达到最大时,有
解得
故ABD错误,C正确。
故选C。
【典例分析2】(2022·辽宁·高考真题)如图所示,蜘蛛用蛛丝将其自身悬挂在水管上,并处于静止状态。蛛丝与竖直方向夹角分别为。用分别表示的拉力,则( )
A.的竖直分力大于的竖直分力B.的竖直分力等于的竖直分力
C.的水平分力大于的水平分力D.的水平分力等于的水平分力
【答案】D
【详解】CD.对结点O受力分析可得,水平方向
即F2的水平分力等于F2的水平分力,选项C错误,D正确;
AB.对结点O受力分析可得,竖直方向
解得
则F1的竖直分量
F2的竖直分量
因
可知
选项AB错误。故选D。
【典例分析3】(2022·浙江·统考高考真题)如图所示,学校门口水平地面上有一质量为m的石墩,石墩与水平地面间的动摩擦因数为,工作人员用轻绳按图示方式匀速移动石墩时,两平行轻绳与水平面间的夹角均为,则下列说法正确的是( )
A.轻绳的合拉力大小为
B.轻绳的合拉力大小为
C.减小夹角,轻绳的合拉力一定减小
D.轻绳的合拉力最小时,地面对石墩的摩擦力也最小
【答案】B
【详解】AB.对石墩受力分析,由平衡条件可知
联立解得
故A错误,B正确;
C.拉力的大小为
其中,可知当时,拉力有最小值,即减小夹角,轻绳的合拉力不一定减小,故C错误;
D.摩擦力大小为
可知增大夹角,摩擦力一直减小,当趋近于90°时,摩擦力最小,故轻绳的合拉力最小时,地面对石墩的摩擦力不是最小,故D错误;故选B。
【方法提炼】
1.处理静态平衡问题的常用方法
2.静态平衡问题的解题“四步骤”
【变式演练】
1.(2023上·山东济宁·高三统考期中)如图所示,质量为M的木块A套在水平杆上,并用轻绳将木块A与质量m的小球相连。今用与水平方向成一定角的力F拉着球带动木块一起向右匀速运动,运动中M、m相对位置保持不变,不计空气阻力,A与水平杆间的动摩擦因数为,重力加速度为g,则下列说法中正确的是( )
A.力F的最小值为B.力F的最小值为
C.力F取最小值时D.力F取最小值时
【答案】A
【详解】AB.对木块、小球组成的整体进行受力分析,整体受到重力、支持力、摩擦力、拉力,正交分解拉力可得
联立可得
故当时,拉力最小,最小值为
故A正确,B错误;
CD.因为
故
当时,拉力最小,此时。CD错误。
故选A。
2.(2023上·安徽合肥·高三合肥一中校考阶段练习)某中学开学军训,学员在水平地面上进行拉轮胎的负荷训练,若在起动后的一小段时间内,学员用两根轻绳拉着轮胎做匀速直线运动。如图所示,运动过程中保持两绳的端点A、B等高,两绳间的夹角为α、所在平面与水平面夹角恒为β。已知轮胎重为G,每根绳的拉力大小为F,则轮胎运动过程受到地面摩擦力大小为( )
A.B.C.D.
【答案】C
【详解】根据题意,由几何关系可知,两绳拉力的合力大小为
方向与地面成β角,对轮胎受力分析,由平衡条件有
故选C。
3.(2023上·重庆渝中·高三统考期中)如图题甲所示,用瓦片做屋顶是我国建筑特色之一。屋顶部分结构如题图乙所示,横截面为圆弧的瓦片静置在两根相互平行的木板正中间。己知木板间距离为d,与水平面夹角均为,瓦片质量为m,圆弧半径为d,忽略瓦片厚度,重力加速度为g,则( )
每根木板对瓦片的支持力大小为
B.每根木板对瓦片的支持力大小为
C.每根木板对瓦片的摩擦力大小为
D.若越小,则每根木板对瓦片的摩擦力越大
【答案】B
【详解】根据题意,作垂直平分一片瓦片且垂直于椽子的截面,截面及受力分析图如图所示
A、B分别为截面上瓦片与两根椽子的接触点,两根椽子对瓦片的支持力的合力与瓦片垂直于椽子向下的重力分力等大反向。由几何关系可得。瓦片静止,所受合力为零,根据平衡关系,可得
解得每根木板对瓦片的支持力大小为
故A错误;B正确;
CD.同理,每根木板对瓦片的摩擦力大小为
若越小,则每根木板对瓦片的摩擦力越小。故CD错误。
故选B。
4.(2023上·四川遂宁·高三统考期中)上高中的小王同学去其叔叔家的石料厂玩,发现了一个有趣的现象:在生产过程中砂石都会自然堆积成圆锥体,且在不断世堆积过程中,材料相同的砂石自然堆积成的圆锥体的最大底角都是相同的。为了快速估测出这些砂石堆的体积,小王利用0.0625m3的砂石自然堆积了一个小的砂石堆,测出其底部周长为3m。则砂石之间的动摩擦因数约为(取)( )
A.0.6B.0.5C.0.4D.0.3
【答案】B
【详解】底部周长为
砂石体积为
斜面倾角的正切值为
斜面表面的砂石恰好处于静止状态,则
联立得
故选B。
5.(2023·广东·统考高考真题)如图所示,可视为质点的机器人通过磁铁吸附在船舷外壁面检测船体。壁面可视为斜面,与竖直方向夹角为。船和机器人保持静止时,机器人仅受重力、支持力、摩擦力和磁力的作用,磁力垂直壁面。下列关系式正确的是( )
A.B.C.D.
【答案】C
【详解】如图所示,将重力垂直于斜面方向和沿斜面方向分解
A C.沿斜面方向,由平衡条件得
故A错误,C正确;
B D.垂直斜面方向,由平衡条件得
故BD错误。
故选C。
6.(2023上·湖南长沙·高三雅礼中学校考期中)(多选)如图,用三根细线a、b、c将质量分别为m和2m的两个小球1、2连接悬挂并保持静止状态,细线a与竖直方向的夹角为,细线c水平,重力加速度为g,则( )
A.细线a上的拉力为
B.细线b上的拉力为
C.细线c上的拉力为1.5mg
D.细线b与竖直方向夹角的正切值为
【答案】ABD
【详解】AC.对小球1、2整体受力分析,其受力分析如图所示
则可得
解得
,
故A正确,C错误;
BD.对小球2受力分析如图所示
则有
,
解得
,
故BD正确。故选ABD。
题型三 共点力作用下的动态平衡
【解题指导】
1.平衡中的“四看”与“四想”
(1)看到“缓慢”,想到“物体处于动态平衡状态”。
(2)看到“轻绳、轻环”,想到“绳、环的质量可忽略不计”。
(3)看到“光滑”,想到“摩擦力为零”。
(4)看到“恰好”想到“题述的过程存在临界点”。
2.解决动态平衡问题的一般思路:化“动”为“静”,“静”中求“动”。动态平衡问题的常用方法:
(1)图解法 (2)解析法 (3)相似三角形法(4)正弦定理法等
【典例分析1】(2023·黑龙江·校联考模拟预测)如图所示,用细线将重力为100N的物块悬挂在O点,在物块上施加力F,在力F由水平方向逆时针缓慢转至竖直方向的过程中,物块始终处于静止状态,且细线与竖直方向成30°角,则力F的最小值为( )
A.0B.50NC.D.
【答案】B
【详解】对物块受力分析,作出如图所示的矢量三角形,可知在F由水平方向逆时针缓慢转至竖直方向的过程中,力F先减小后增大,F的最小值
故选B。
【典例分析2】(2023上·云南昆明·高三云南民族大学附属中学校考阶段练习)如图所示,圆心为O、半径为R的四分之一圆形光滑轨道竖直固定在水平地面上,在O点正上方有一光滑的小滑轮,小滑轮到轨道最高点B的距离为h,轻绳的一端系一质量为m的小球,靠放在光滑圆形轨道上的A点,A点到小滑轮的距离为L,另一端绕过小滑轮后用力拉住.重力加速度大小为g,则( )
A.小球静止在A点时,圆形轨道对小球的支持力大小
B.小球静止在A点时,绳对小球的拉力大小
C.缓慢地拉绳,使小球由A到B的过程中,FN大小不变,FT变小
D.缓慢地拉绳,使小球由A到B的过程中,FN变小,FT先变小后变大
【答案】C
【详解】A.小球受力如图所示
由平衡条件可知,将三个力按顺序首尾相接,可形成图示所示的闭合三角形,由图可知力的矢量三角形与几何三角形相似,则有
解得
其中mg、R、h均不变,L逐渐减小,则由上式可知,FN不变,FT变小。
故选C。
【典例分析3】(2023·山西吕梁·统考一模)如图所示,一个光滑大圆环竖直固定,在其水平直径MN左端固定有一光滑小圆环,一轻绳跨过小圆环后左端与物块A相连,右端系于大圆环上的P点。将物块A置于静止在粗糙水平面上的粗糙斜面体上,轻绳MA段与斜面平行,将悬挂有重物B的光滑轻质动滑轮C置于轻绳MP段上,稳定后,整个系统处于静止状态。现将轻绳右端从P点沿大圆环缓慢移至下方关于直径MN对称的点,斜面体与物块A始终保持静止状态。则在此过程中( )
A.轻绳MC段与PC段间的夹角一定先增大后减小
B.轻绳对C处滑轮的弹力一定先增大后减小
C.物块A与斜面体之间的摩擦力一定先减小后增大
D.斜面体与水平面之间的摩擦力一定先增大后减小
【答案】AD
【详解】A.设轻绳MP段长为L,M、P两点间的水平距离为d,由数学关系可得
将轻绳右端从P点沿大圆环缓慢移至P'点过程中,L不变,d先增大后减小,所以α先增大后减小,故A正确;
B.轻绳中的弹力记为,分析轻质动滑轮C处的受力情况,有
故轻绳对C处滑轮的弹力的合力大小等于,故B错误;
C.分析物块A的受力情况,由于斜面倾角及动摩擦因数未知,A、B的质量大小也未知,无法明确A所受的摩擦力,故在轻绳中的弹力先增大后减小的过程中,的大小变化情况存在多种可能,故C错误;
D.设斜面倾角为θ,斜面体与水平面之间的摩擦力为,对物块A和斜面体整体进行受力分析,正交分解后可得
由于θ不变、先增大后减小,所以先增大后减小,故D正确。
故选AD。
【方法提炼】
解决动态平衡常用方法
1.图解法
物体受三个力平衡:一个力恒定、另一个力的方向恒定时可用此法.由三角形中边长的变化知力的大小的变化,还可判断出极值.
例:挡板P由竖直位置绕O点逆时针向水平位置缓慢旋转时小球受力的变化.(如图)
2.相似三角形法
物体受三个力平衡:一个力恒定、另外两个力的方向同时变化,当所作“力的矢量三角形”与空间的某个“几何三角形”总相似时用此法(如图).
3.解析法
如果物体受到多个力的作用,可进行正交分解,利用解析法,建立平衡方程,找函数关系,根据自变量的变化确定因变量的变化.还可由数学知识求极值或者根据物理临界条件求极值.
【变式演练】
1.(2023·上海·模拟预测)如图,在“研究共点力的合成”实验中,弹簧秤A、B通过两细绳把橡皮条上的结点拉到位置O,此时两细绳间夹角小于90°。现保持弹簧秤A的示数不变而改变其方向使α角变小,为使结点仍在位置O,调整弹簧秤B的拉力及β角的大小,则下列调整方法中不可行的是( )
A.增大B的拉力,增大β角
B.增大B的拉力,β角不变
C.增大B的拉力,减小β角
D.B的拉力大小不变,增大β角
【答案】D
【详解】由题意可知,保持O点位置不动,即合力大小方向不变,弹簧测力计A的拉力FA大小不变,只要符合该条件而且能够做出平行四边形即可,如图所示,α角变小,FA的箭头端绕节点O在蓝色的圆周上顺时针转动,依据平行四边形定则,弹簧测力计B的拉力FB的箭头端绕合力的箭头端在红色圆周上转动,可见FB的大小一定增大,β角的大小可以变大、变小或不变,综上所述可知ABC可行,D不可行。
本题选不可行的,故选D。
2.(2023·安徽安庆·统考一模)如图所示,两个小球a、b质量均为m,用细线相连并悬挂于O点。现用一轻质弹簧给小球a施加一个拉力F,使整个装置处于静止状态,且Oa与竖直方向的夹角为θ=45°,已知弹簧的劲度系数为k,则弹簧形变量不可能为( )
A.B.C.D.
【答案】B
【详解】以小球ab整体为研究对象,分析受力,作出F在几个方向时整体的受力图
根据平衡条件得知:F与FT的合力与整体重力2mg总是大小相等、方向相反,由力的合成图可知,当F与绳子a垂直时,F有最小值,即图中2位置,F的最小值为
根据胡克定律
解得
故选B。
3.(2024上·山东潍坊·高三统考阶段练习)如图所示,光滑斜面的倾角为37°,一小球在细线的拉力作用下静止在斜面上,若小球所受的重力为G,已知,,则细线对小球拉力的最小值为( )
A.B.C.D.
【答案】A
【详解】对小球受力分析如图所示
则拉力最小值
故选A。
4.(2023上·上海徐汇·高三统考期中)消防员下降过程中,可将模型简化为如图所示的物须编型,脚与墙壁触点为A点,人的重力全部集中在点B,AB可简化为轻杆。OB可简化为轻绳,已知下降过程中AB的长度和AB与竖直方向的夹角保持不变,消防员初始时刻静止,在玻璃窗前停顿时相对于初始位置( )
A.AB杆对B的支持力变大B.AB杆对B的支持力变小
C.OB 绳拉力保持不变D.OB绳拉力变小
【答案】B
【详解】AB.由分析可知,两个状态相比,重力大小方向不变,杆的支持力方向不变,作出受力图如图所示
由作图法可知,消防员下降一定高度后再次保持静止时,相对于初始位置AB杆的支持力变小,故B正确,A错误;
CD.因为OB 绳拉力与AB杆支持力的方向未知,则可知拉力可能变小,可能增大,也可能先减小再增大,取决于拉力与AB杆支持力的夹角(是否垂直),故CD错误。
故选B。
5.(2024·福建三明·高三三明一中校考阶段练习)如图所示,将一劲度系数为的轻弹簧一端固定在内壁光滑、半径为的半球形容器底部中心处(O为球心),弹簧另一端与质量为m的小球A相连,小球静止于P点,OP与水平方向间的夹角为。若换为与质量为2m的小球B相连,小球B将静止于M点(图中未画出),下列说法正确的是( )
A.容器对小球B的作用力大小为
B.弹簧对小球A的作用力大于对小球B的作用力
C.弹簧的原长为
D.的长度为
【答案】CD
【详解】小球受到三个共点力而平衡,这三个力可以构成一个矢量三角形,当弹簧另一端与质量为m的小球A相连时可得
当弹簧另一端与质量2m的小球B相连时可得
设弹簧原长为L0,则
联立可得
可知
故选CD。
6.(2024·陕西渭南·高三渭南市瑞泉中学校考阶段练习)如图所示为一简易起重装置,AC是上端带有滑轮的固定支架,BC为质量不计的轻杆,杆的一端C用铰链固定在支架上,另一端B悬挂一个质量为m的重物,并用钢丝绳跨过滑轮A连接在卷扬机上。开始时,杆BC与AC的夹角,现使缓缓变小,直到。在此过程中,(不计一切阻力)( )
A.绳上的拉力逐渐增大
B.杆BC对B点的作用力大小不变
C.杆BC对B点的作用力先减小后增大
D.绳子对滑轮A的作用力变小
【答案】BD
【详解】BC.对结点B受力分析,由平衡条件可画出力的示意图
由相似三角形可得
可得杆对B点的作用力大小为
在变小的过程中,由于AC、BC长度不变,故N不变,故B正确,C错误;
A.同理可得绳上的拉力大小为
在变小的过程中,由于AC不变,AB缩短,故T减小,故A错误;
D.设滑轮两边绳子的夹角为,根据几何关系可知变大,绳子对滑轮A的作用力为
变小,变小,则变小,故D正确。
故选BD。
题型四 平衡中的临界极值
【解题指导】
1.临界状态
平衡中的临界状态是指物体所处的平衡状态将要被破坏而尚未被破坏的状态,可理解成“恰好出现”或“恰好不出现”,在问题的描述中常用“刚好”“恰能”“恰好”等语言叙述,解决临界问题的基本方法是假设推理法.
2.解题思路
解决此类问题重在形成清晰的物理图景,分析清楚物理过程,从而找出临界条件或达到极值的条件.要特别注意可能出现的多种情况.
【典例分析】(2024上·高三单元测试)如图所示,质量为m的物体A静止在倾角为、质量为M的斜面体B上。现用水平力F推物体A,在F由零增大至再逐渐减为零的过程中,A和B始终保持静止。对此过程下列说法正确的是( )
A.地面对B的支持力大于
B.A对B的压力的最小值为,最大值为
C.A受到摩擦力的最小值为0,最大值为
D.A受到摩擦力的最小值为,最大值为
【答案】B
【详解】A.对AB组成的整体受力分析,整体受力平衡,竖直方向受到重力和地面对B的支持力,所以地面对B的支持力等于,故A错误;
B.对A受力分析,受到重力、支持力、推力和摩擦力作用,垂直于斜面方向有
当时,最小,最小值为
当时,最大,最大值为
根据牛顿第三定律可知A对B的压力的最小值为,最大值为,故B正确;
CD.沿着斜面方向,当
即
A受到摩擦力为零;
当时,静摩擦力方向沿斜面向上,如图所示
摩擦力大小为
当时,最大,最大值为
当时,静摩擦力方向沿斜面向下,则摩擦力大小为
当时,最大,最大值为
综上分析可知,A所受摩擦力的最小值为0,最大值为,故CD错误。
故选B。
【变式演练】
1.(2024·吉林长春·东北师大附中校考二模)某博物馆举办抓金砖挑战赛,如图为一块质量m=25kg的梭台形金砖,挑战者须戴博物馆提供的手套,单手抓住金砖的a、b两侧面向上提,保持金砖c面水平朝上,而且手指不能抠底,在空中保持25s,才是挑战成功。已知金砖a、b两侧面与金砖底面的夹角均为θ=78.5°,挑战者施加给金砖的单侧握力为F,手套与金砖之间的动摩擦因数为μ=0.25,假设最大静摩擦力等于滑动摩擦力,取重力加速度g=10m/s²。计算时取sin78.5°≈0.98,cs78.5°≈0.20,若要抓起金砖,力F至少约为( )
A.2500NB.2778N
C.1389ND.无论多大的力都无法抓起金砖
【答案】B
【详解】对金块受力分析如图所示
由平衡条件可得
解得
故选B。
2.(2023上·山东·高三校联考阶段练习)如图所示,倾角为的粗糙斜面固定在水平地面上,跨过轻质滑轮的轻质细绳左端与物块A连接,右端与物块B连接时,物块A恰好能沿斜面匀速下滑,仅将细绳右端的物块B换为物块C时,物块A恰好能沿斜面匀速上滑。已知物块A与斜面间的动摩擦因数为0.5,滑轮摩擦不计,取重力加速度大小,,则物块B、C的质量之比等于( )
A.B.C.D.
【答案】D
【详解】当悬挂物块B时有
当悬挂物块C时有
解得
故选D。
3.(2023·江苏连云港·校考模拟预测)甲图中,轻杆AB一端与墙上的光滑的铰链连接,另一端用轻绳系住,绳、杆之间夹角为,在B点下方悬挂质量为的重物。乙图中,轻杆CD一端插入墙内,另一端装有小滑轮,现用轻绳绕过滑轮挂住质量为的重物,绳、杆之间夹角也为。甲、乙中杆都垂直于墙,则下列说法中正确的是( )
A.甲乙两图中杆中弹力之比 :
B.甲图中杆的弹力更大
C.两根杆中弹力方向均沿杆方向
D.若甲、乙中轻绳能承受最大拉力相同,则物体加重时,乙中轻绳更容易断裂
【答案】B
【详解】C.甲图中的杆有铰链相连,可以自由转动,弹力方向沿杆方向,乙图中的杆一端插在墙里,不能自由转动,弹力方向不一定沿杆方向,而是沿两根绳合力的反方向。故C 错误;
AB.甲、乙图受力分析如图
图甲中,以B点为研究对象,根据平衡条件可得
图乙中,以D点为研究对象,受到重物的拉力、上边绳的拉力和CD杆的弹力,由于拉力
F'和重力的夹角为120°且大小均为mg,则由几何知识可得
T‘= mg
即轻杆受到的弹力为mg。故A错误;B正确;
D.甲图中轻绳的拉力为
乙图中轻绳的拉力
若甲、乙中轻绳能承受最大拉力相同,则物体加重时,甲中轻绳更容易断裂。故D错误。
故选B。
4.(2023上·辽宁·高三校联考开学考试)一倾角为的斜面置于粗糙水平地面上,斜面足够长,一物块能沿斜面自由匀速下滑.现给物块施加一个与竖直方向夹角为的力,施加过程中,物块继续下滑,如图所示,则下列说法正确的是( )
A.物块与斜面间的动摩擦因数为
B.若物块一直保持沿斜面下滑状态,则无论沿何方向施加在物块上,地面对斜面的摩擦力始终为零
C.若大小逐渐增大,则随着的增大斜面最终会沿水平地面发生滑动
D.物块仍沿斜面匀速运动
【答案】B
【详解】A.物块沿斜面匀速下滑时,由平衡条件有
解得物块与斜面间的动摩擦因数
故A错误;
BC.物块对斜面的压力和摩擦力的合力的水平分力
可见物块对斜面的压力和摩擦力的合力方向竖直向下,而斜面还一定受到重力和竖直向上的支持力作用,可见无论外力多大、沿何方向,斜面沿水平方向始终没有运动趋势,则地面对斜面一直没有摩擦力作用,即地面对斜面的摩擦力始终为0,斜面始终处于静止状态,故C错误,B正确;
D.施加力时,力与平行于斜面方向的夹角为
对物块,由牛顿第二定律有
解得加速度
可见物块沿斜面做匀加速直线运动,故D错误。
故选B。
5.(2023·湖南株洲·统考一模)碗内部为半球形,半径为R,碗口水平。生米与碗内侧的动摩擦因数为,最大静摩擦力等于滑动摩擦力,静止于碗内的生米粒与碗口间的最小距离d为( )
A.B.C.D.
【答案】D
【详解】设米粒的质量为,当米粒受到碗的摩擦力达到最大时,米粒距碗口的距离最小,设支持力与与水平方向的夹角为,做出米粒的受力分析如图所示
根据平衡条件有
,,
联立解得
而根据几何关系有
,
联立解得
故选D。
6.(2023上·内蒙古·高三校联考阶段练习)如图所示,某同学将半径为R的半球形饭碗扣在水平桌面上,之后将一个橡皮擦轻放在碗底附近,慢慢轻推橡皮擦,当橡皮擦被推到距离桌面的高度为h时,撤去推力,橡皮擦恰好能静止在碗上。若滑动摩擦力等于最大静摩擦力,则橡皮擦与碗面间的动摩擦因数为( )
A.B.
C.D.
【答案】B
【详解】橡皮擦恰好能静止在碗上,摩擦力恰好达到最大值,对橡皮擦分析,如图所示
则有
,
根据几何关系有
,
解得
故选B。
7.(2023上·重庆大足·高三重庆市大足中学校联考开学考试)小李发现小区的消防通道被一质量为m的石墩挡住了,为了移开石墩小李找来一根结实的绳子,将绳的一端系在石墩上,双手紧握绳的另一端用力斜向上拖拽石墩。设绳子与水平方向的夹角为,小李对绳施加的最大拉力为,石墩与水平地面间的动摩擦因数为,且最大静摩擦力等于滑动摩擦力。则下列说法正确的是( )
A.无论取何值,小李都不可能拖动石墩
B.小李能拖动石墩,且当时最省力
C.小李能拖动石墩,且当时最省力
D.小李能拖动石墩,且当时最省力
【答案】C
【详解】对石墩进行受力分析如图所示
解得
即
可解得,当时,F最小为0.5mg,故小李能拖动石墩,且当时最省力。
故选C。
题型五 电磁场中的受力平衡问题
【解题指导】
一 电场力作用下的平衡问题
1.电场力
(1)大小:F=qE.若为匀强电场,电场力为恒力;若为非匀强电场,电场力大小与电荷所处的位置有关.点电荷间的库仑力F=keq \f(q1q2,r2).
(2)方向:正电荷所受电场力方向与场强方向相同,负电荷所受电场力方向与场强方向相反.
2.两个遵循
(1)遵循平衡条件:与纯力学问题的分析方法相同,只是多了电场力,把电学问题力学化可按以下流程分析:
(2)遵循电磁学规律:①要注意准确判断电场力方向.
②要注意电场力大小的特点:点电荷间的库仑力大小与距离的平方成反比,电荷间相互作用力遵循牛顿第三定律.
二 磁场力作用下的平衡问题
1.安培力
(1)大小:F=BIL,此式只适用于B⊥I的情况,且L是导线的有效长度.当B∥I时F=0.
(2)方向:用左手定则判断,安培力垂直于B、I决定的平面.
2.洛伦兹力
(1)大小:F=qvB,此式只适用于B⊥v的情况.当B∥v时F=0.
(2)方向:用左手定则判断,洛伦兹力垂直于B、v决定的平面,洛伦兹力不做功.
3.立体平面化
该模型一般由倾斜导轨、导体棒、电源和电阻等组成,难点是该模型具有立体性,解题时一定要先把立体图转化成平面图,通过受力分析建立各力的平衡关系.
4.带电体的平衡
如果带电粒子在重力场、电场和磁场三者组成的复合场中做直线运动,则通常是匀速直线运动.
【典例分析1】(2023·四川雅安·统考模拟预测)如图所示,甲、乙两个带电金属小球(均视为质点)的质量均为m,甲用长度为3L的轻质绝缘细线悬挂在O点,乙用长度为5L的轻质绝缘细线也悬挂在O点,甲靠在光滑绝缘的竖直墙壁上,甲、乙静止时两条细线之间的夹角正好为53°,重力加速度为g,静电引力常量为k, ,下列说法正确的是( )
A.甲、乙两球的高度不相同
B.甲、乙两球一定带等量的同种电荷
C.甲、乙两球带电量的乘积等于
D.细线对甲球的拉力大于 mg
【答案】C
【详解】A.甲用长度为3L的轻质绝缘细线悬挂在O点,乙用长度为5L的轻质绝缘细线也悬挂在O点,由于甲、乙静止时两条细线之间的夹角正好为53°,可根据几何关系可知甲、乙两球的高度一定相同,所受库仑力方向水平,若不等高,二者夹角不可能为53°,故A错误;
B.根据牛顿第三定律可知,甲、乙两球之间的作用力为相互作用力,大小相同方向相反,由图中可见两球相互排斥,两球带同种电荷,但不一定等量,故B错误;
C.根据平衡关系可知
解得
故C正确;
D.甲球竖直方向根据平衡条件可知
细线对甲球的拉力等于,故D错误。
故选C。
【典例分析2】(2023·海南省直辖县级单位·文昌中学校考模拟预测)如图甲所示,质量的通电细杆ab置于倾角的平行放置的导轨上,导轨的宽度,ab杆与导轨间的动摩擦因数,磁感应强度大小的匀强磁场与导轨平面垂直且方向向下。已知g取,,。则下列说法正确是( )
A.调节滑动变阻器的滑片,为使ab杆静止不动,通过ab杆的电流的最大值是
B.调节滑动变阻器的滑片,为使ab杆静止不动,通过ab杆的电流的最小值是
C.当通过ab杆的电流为时,ab杆受到的摩擦力沿导轨向上,大小为
D.若通过ab杆的电流从缓慢增大到,则ab杆受到的摩擦力一直增大
【答案】AC
【详解】AB.图乙、丙是电流最大和最小两种情况下ab杆的受力分析图,由甲图得
解得
由乙图得
解得
故A正确,B错误;
C.当通过ab杆的电流为0.2A时,重力沿导轨向下的分力大于安培力,则ab杆受到的摩擦力沿导轨向上,由
得
故C正确;
D.当摩擦力为0时,有
求得
则电流从0.25A增大到0.30A的过程中,摩擦力沿导轨向上,且逐渐减小到0;电流从0.30A增大到0.35A的过程中,摩擦力沿导轨向下,逐渐增大,故D错误。
故选AC。
【变式演练】
1.(2024·山东·模拟预测)如图所示,表面光滑的半球形绝缘物体固定在水平面上,其正上方固定一根长度与半球形物体半径相等的竖直绝缘支架,带正电的小球Q固定在支架上边,带负电的小球P重力为G,静止在半球形物体上。现将小球Q的电荷量增加一些,小球P沿球面上滑少许重新平衡(小球P未到达半球最高点前),以下说法正确的是( )
A.两球间库仑力变小
B.小球对半球的压力变小
C.小球对半球的压力大小为2G
D.小球对半球的压力大小为
【答案】D
【详解】A.对小球P受力分析,如图所示
将小球Q的电荷量增加一些,小球P沿球面上滑少许重新平衡,由相似三角形可得
而两球之间的距离变小,则两球间库仑力变大,故A错误;
BCD.半球对小球的支持力为
根据牛顿第三定律可知小球对半球的压力为,大小保持不变,则BC错误,D正确。
故选D。
2.(2023上·上海浦东新·高三校考期中)如图所示,一个宽的“U”型绝缘导轨与水平面成37°倾角固定放置。导轨区域内存在竖直向下的匀强磁场,磁感应强度。一根质量为0.10kg的金属棒垂直放置在导轨上,棒上通有的电流。金属棒静止,棒与导轨之间的最大静摩擦力为2.0N,,则( )
A.若增大电流,导轨对金属棒的支持力也增大
B.此时导轨对金属棒的支持力大小为0.8N
C.若增大磁感应强度,导轨对金属棒的摩擦力先变小后变大
D.此时导轨对金属棒的摩擦力大小为1.4N
【答案】D
【详解】AB.对金属棒受力分析,如图所示,根据左手定则可知其所受安培力水平向右,大小为
导轨对金属棒的支持力大小为
若增大电流,则安培力增大,支持力减小,故AB错误;
CD.根据平衡条件可得导轨对金属棒的摩擦力大小为
<2.0N
若增大磁感应强度,则安培力增大,导轨对金属棒的摩擦力会变大,故C错误,D正确;
故选D。
3.(2023上·浙江·高三校联考开学考试)如图所示,用与竖直方向成θ角(θ<45°)的倾斜绝缘轻绳和绝缘竖直墙壁上可上下移动的带电小球b共同固定一个带正电小球a,小球a与小球b在同一水平线上,小球b对小球a的作用力为F1。现将小球b沿绝缘竖直墙壁竖直平面向上移动一定距离并调整小球b的电荷量,使小球a、b连线与水平方向成θ角且保持小球a在原位置不动,此时小球b对小球a的作用力为F2,则( )
A.F1<F2
B.应减小小球b的电荷量
C.轻绳a上的拉力始终大于球的重力
D.轻绳a上的拉力变为原来的倍
【答案】D
【详解】A.如图所示作出小球受力的矢量三角形,可知要满足小球a静止,是最小值,且
故A错误;
B.由图可知两球间距变为倍,根据库仑定律,有
可得
应增大小球b的电荷量,故B错误;
C.由矢量图中可知绳a上的拉力一开始大于重力,后来小于重力,故C错误;
D.根据平衡条件有
可得
可知绳a上的拉力变为倍,故D正确。
故选D。
4.(2023上·山西吕梁·高三统考开学考试)如图所示,质量为m的小球甲用长为L的轻质绝缘细线悬挂在天花板上的A点,小球乙固定在绝缘天花板上的B点,两球均视为质点,带电量相等,甲静止时位于C点,已知A、B两点间的距离为,B、C两点间的距离为L,静电力常量为k,重力加速度为g,下列说法正确的是( )
A.两球的电性相同
B.细线的拉力大小为
C.两球的带电量都为
D.若甲的电量变成,则需给甲施加竖直向下大小为mg的拉力,才能让甲仍静止在C点
【答案】D
【详解】A.乙和甲相互靠近,乙对甲的库仑力是吸引的相互作用,故两球的电性相反,故A错误;
B.根据数学知识可得
对甲受力分析知,甲受三个力,且三力之间均成120°夹角,根据三力平衡的知识可得,甲受到的三个力大小相等,均为mg,故B错误;
C.由
解得
故C错误;
D.要使甲仍静止在C点,三个方向之间的力依然均为120°夹角,看作三个力,甲的电量变成,说明甲的电量加倍,在甲、乙两球位置不变时,甲、乙之间的库仑力加倍,变成,故拉力也变成,竖直向下的力也为,故需要给甲施加竖直向下大小为mg的拉力,才能让甲仍静止在C点,故D正确。
故选D。
5.(2023上·山东·高三校联考开学考试)一根长度为L、质量为m、粗细可忽略的导体棒A紧靠在一个足够长的绝缘半圆柱体底端静止,半圆柱体固定在水平面上,导体棒A与半圆柱体表面间的动摩擦因数为μ,其截面如图所示。空间中加有沿半圆柱体半径向内的辐向磁场,半圆柱体表面处磁感应强度大小相等且均为B,在导体棒A中通入方向垂直纸面向外的变化电流,使导体棒A沿半圆柱体从底端缓慢向上滑动,导体棒A与圆心的连线与水平方向的夹角为θ,在导体棒A从底端运动到顶端的过程中,下列说法正确的是( )
A.θ=45°时,导体棒A所受的摩擦力最大
B.tanθ=μ时,导体棒A所受的安培力最大
C.导体棒A所受重力与支持力的合力大小不变
D.导体棒A所受重力和安培力的合力与安培力方向的夹角变大
【答案】B
【详解】A.根据左手定则确定安培力的方向,导体棒在上升至某位置时的受力分析如图所示:
根据平衡条件可知导体棒A所受支持力
导体棒A所受摩擦力
导体棒A沿粗糙的圆柱体从底端缓慢向上滑动,在到达顶端前的过程中,增大,增大,f增大,故A错误;
B.导体棒A所受的安培力
其中
在0~90°范围内增大,可知安培力先增大后减小,当时,导体棒A所受的安培力最大,此时,解得
故B正确;
C.重力与支持力的合力大小为,随增大而减小,故C错误;
D.令支持力和滑动摩擦力的合力方向与摩擦力的方向夹角为β,则有
可知支持力和摩擦力的合力方向与摩擦力的方向夹角始终不变,由于支持力、摩擦力、重力与安培力四个力的合力为零,则重力、安培力的合力与支持力、摩擦力的合力等大反向,摩擦力与安培力位于同一直线上,则重力和安培力的合力方向与安培力的方向的夹角始终不变,故D错误。
故选B。
6.(2023上·湖南株洲·高三校联考开学考试)(多选)如图所示,质量为m、长度为l的导体棒ab用绝缘细线悬挂,ab沿水平方向。导体棒处在垂直于纸面向里的匀强磁场中(图中未画出)。棒中有方向由a向b、大小恒定为I的电流,两根绝缘细线处于绷紧状态。保持匀强磁场磁感应强度的大小不变,使磁场方向始终垂直于ab棒缓慢转到垂直于纸面向外,此过程中细线与竖直方向的最大夹角为30°。已知重力加速度为g,则( )
A.初始状态导体棒一共受到四个力
B.初始状态导体棒一共受到五个力
C.匀强磁场的磁感应强度B的大小为
D.匀强磁场的磁感应强度B的大小为
【答案】AC
【详解】AB.初始状态导体棒受重力、安培力以及两条细线的拉力,共受到四个力作用,A正确,B错误;
CD.缓慢调节磁场方向时,导体棒受安培力大小不变,对导体棒受力分析,并作出安培力的旋转矢量如图所示:
由图可知当安培力方向与细线拉力方向垂直时,导体棒与竖直方向夹角最大,由图中几何关系可知
变形得
C正确,D错误。
故选AC。
7.(2024上·黑龙江七台河·高三勃利县高级中学校考期中)(多选)如图所示,两根光滑导轨平行放置,导轨所在平面与水平面间的夹角为,一质量为m、长为L的导体棒ab垂直于导轨放置,整个装置处于垂直于斜面向上的匀强磁场中。当导体棒ab中通有方向从a到b的恒定电流I时,磁场的方向由垂直于斜面向上沿逆时针转至水平向左的过程中,导体棒始终静止,则磁感应强度的大小(重力加速度为g)( )
A.一直增大B.先减小后增大
C.可能为D.可能为
【答案】AC
【详解】AB.经分析知,导体棒受到重力G、支持力和安培力,且三力的合力为零,如图所示
从图中可以看出,在磁场方向变化的过程中,安培力一直变大,由于
其中电流I和导体棒的长度L均不变,故磁感应强度渐渐变大,故A正确,B错误;
CD.当磁场方向垂直斜面向上时,安培力沿斜面向上,此时安培力最小,最小值
则
当磁场方向水平向左时,安培力方向竖直向上,此时对应的安培力最大,得磁感应强度的最大值
故C正确,D错误。
故选AC。
方法
内容
合成法
物体受三个共点力的作用而平衡,则任意两个力的合力一定与第三个力大小相等,方向相反
分解法
物体受三个共点力的作用而平衡,将某一个力按力的效果分解,则其分力和其他两个力满足平衡条件
正交分
解法
物体受到三个或三个以上力的作用而平衡,将物体所受的力分解为相互垂直的两组,每组力都满足平衡条件
力的三
角形法
对受三个力作用而平衡的物体,将力的矢量图平移使三个力组成一个首尾依次相接的矢量三角形,根据正弦定理、余弦定理或相似三角形等数学知识求解未知力
专题20 热学和光学实验--2024年高考物理二轮热点题型归纳与变式演练(新高考通用).zip: 这是一份专题20 热学和光学实验--2024年高考物理二轮热点题型归纳与变式演练(新高考通用).zip,文件包含专题20热学和光学实验原卷版docx、专题20热学和光学实验解析版docx等2份试卷配套教学资源,其中试卷共33页, 欢迎下载使用。
专题19 电学试验--2024年高考物理二轮热点题型归纳与变式演练(新高考通用).zip: 这是一份专题19 电学试验--2024年高考物理二轮热点题型归纳与变式演练(新高考通用).zip,文件包含专题19电学试验原卷版docx、专题19电学试验解析版docx等2份试卷配套教学资源,其中试卷共118页, 欢迎下载使用。
专题18 力学实验---2024年高考物理二轮热点题型归纳与变式演练(新高考通用).zip: 这是一份专题18 力学实验---2024年高考物理二轮热点题型归纳与变式演练(新高考通用).zip,文件包含专题18力学试验原卷版docx、专题18力学试验解析版docx等2份试卷配套教学资源,其中试卷共90页, 欢迎下载使用。

