


2023-2024学年四川省甘孜州道孚一中学八年级物理第一学期期末检测试题含答案
展开
这是一份2023-2024学年四川省甘孜州道孚一中学八年级物理第一学期期末检测试题含答案,共12页。试卷主要包含了考生必须保证答题卡的整洁,摄影师抓拍了一个有趣的场面等内容,欢迎下载使用。
学校_______ 年级_______ 姓名_______
注意事项:
1.答卷前,考生务必将自己的姓名、准考证号、考场号和座位号填写在试题卷和答题卡上。用2B铅笔将试卷类型(B)填涂在答题卡相应位置上。将条形码粘贴在答题卡右上角"条形码粘贴处"。
2.作答选择题时,选出每小题答案后,用2B铅笔把答题卡上对应题目选项的答案信息点涂黑;如需改动,用橡皮擦干净后,再选涂其他答案。答案不能答在试题卷上。
3.非选择题必须用黑色字迹的钢笔或签字笔作答,答案必须写在答题卡各题目指定区域内相应位置上;如需改动,先划掉原来的答案,然后再写上新答案;不准使用铅笔和涂改液。不按以上要求作答无效。
4.考生必须保证答题卡的整洁。考试结束后,请将本试卷和答题卡一并交回。
一、选择题(每题1.5分,共30题,45分)
1.如图所示的物态变化事例中,由于凝华形成的是
A.立春时节冰化成的水
B.白露时节草叶上的露珠
C.大雪时节落在地上的雪
D.冬至时节房檐上的冰挂
2.在一年一度的大庆市“黎明湖端午龙舟赛”中,有人对某组在平行赛道上比赛的甲乙两队龙舟的速度与时间关系进行了仔细研究,得出了甲乙的速度与时间关系图象如图.根据图象可知,下列说法正确的是( )
A.0﹣t1时刻两队所走距离相等
B.t1时刻甲队比乙队运动的快
C.t1时刻甲队超过乙队
D.t1时刻甲乙两队速度相等
3.小敏用天平和量杯测量某种液体的密度。测出了液体体积V和量杯总质量m的若干组数据,绘出的V-m图象如图所示。则量杯的质量m0与液体的密度ρ分别是( )
A.m0=40g;ρ=0.8103kg/m3B.m0=20g;ρ=0.8103kg/m3
C.m0=40g;ρ=1.2103kg/m3D.m0=20g;ρ=1.2103kg/m3
4.家住三楼的王琴早上醒来,听到同学李娟在楼下喊她一起上学,下列有关声现象的解释,错误的是
A.王琴能听到楼下的叫喊声,说明声音可以在空气中传播
B.李娟的叫喊声很大,说明她的音调高
C.王琴从叫喊声中听出是李娟,她是根据声音的音色来判断的
D.王琴的妈妈提醒她下楼时脚步要轻些,这是为了减弱噪声
5.摄影师抓拍了一个有趣的场面(如图):一只乌鸦站在飞翔的老鹰背上休憩。下列说法正确的是( )
A.以乌鸦为参照物,老鹰是静止的
B.以地面为参照物,乌鸦是静止的
C.以老鹰为参照物,乌鸦是运动的
D.要研究老鹰的运动状态,只能选择乌鸦为参照物
6.一束光线穿过玻璃三棱镜的四幅光路图如图所示,其中正确的是
A.B.
C.D.
7.下列对生活中一些物理量的估测合理的是( )
A.复兴号高铁列车运行速度可达
B.一个苹果的质量约为
C.石家庄冬季平均气温约为
D.上课教室门高
8.下列关于长度、时间和质量的估测正确的是
A.一元硬币的质量约为60克B.初中男生跑完1000米只需要2分钟
C.教室内日光灯管的长为2.5米D.完整的做一遍眼保健操的时间为5分钟
9.一杯酒精用掉一半,剩下一半的酒精的质量、密度、比热容和热值的情况是( )
A.质量.密度.比热容和热值不变
B.质量和密度变为原来的一半,比热容和热值不变
C.质量和热值变为原来的一半,密度和比热容不变
D.质量变为原来的一半,密度.比热容和热值不变
10.为了防止出现静电火花,引起火灾,加油站都贴有这样的提示:请“熄火加油”、“禁止抽烟”、“不要使用手机”等。这是由于液态的汽油在常温下容易发生的物态变化是( )
A.液化B.汽化C.熔化D.凝固
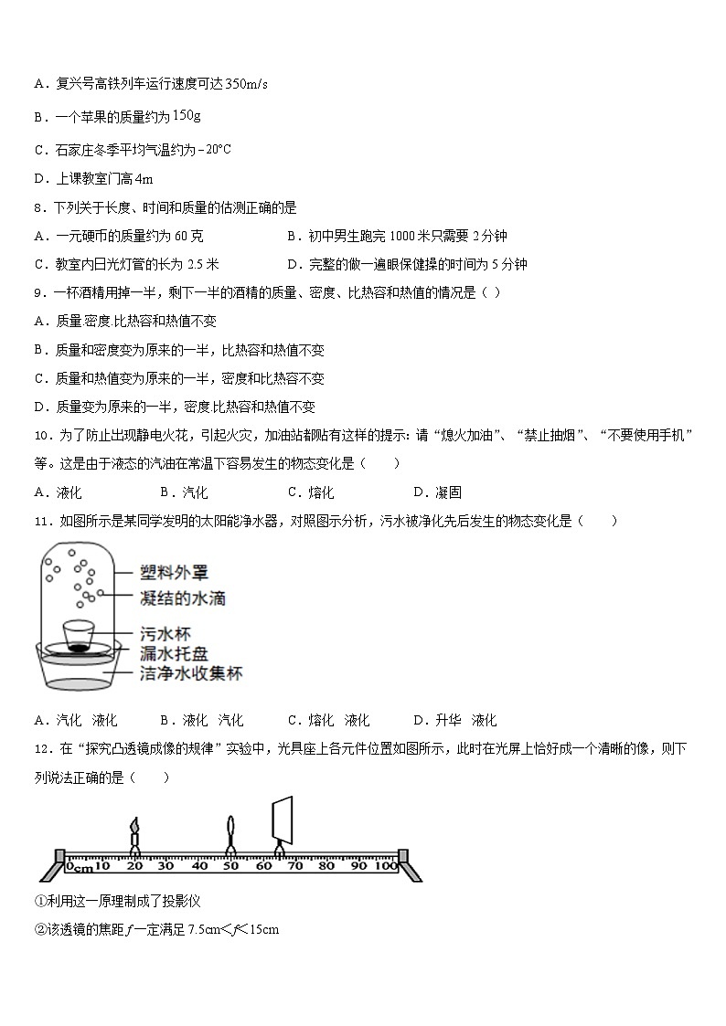
11.如图所示是某同学发明的太阳能净水器,对照图示分析,污水被净化先后发生的物态变化是( )
A.汽化 液化B.液化 汽化C.熔化 液化D.升华 液化
12.在“探究凸透镜成像的规律”实验中,光具座上各元件位置如图所示,此时在光屏上恰好成一个清晰的像,则下列说法正确的是( )
①利用这一原理制成了投影仪
②该透镜的焦距f一定满足7.5cm<f<15cm
③若将蜡烛稍稍靠近凸透镜,则应将光屏远离凸透镜才能得到清晰的像
④若保持凸透镜位置不变,将蜡烛和光屏的位置互换,会在光屏上成一个清晰倒立、缩小的像
⑤用纸板遮住凸透镜上半部分,光屏上像的大小和形状都不变
A.只有①②⑤B.只有②③⑤
C.只有①③④D.只有②③④
13.下列现象属于光的折射形成的是( )
A.日食B.黑板“反光”C.桥在水中的倒影D.池水看起来变浅
14.如图所示的实例中,目的是为了减小摩擦的是
A.戴上橡胶手套拧开瓶盖
B.打球时用力握紧球拍
C.磁悬浮列车行驶时不接触铁轨
D.手表旋钮上有凹凸的花纹
15.一束光从空气射入水中,入射角是 40°,在水面处同时发生反射和折射现象,那么,反射光线与折射光线的夹角大小是( )
A.小于 40°B.40 °到 50° 之间
C.50 到100°之间D.100 °到 140°之间
16.俗话说“被水蒸气烫伤比被相同温度的开水烫伤得更严重”,这是因为:
A.水蒸气蒸腾时有冲击力
B.的水蒸气比的开水温度高
C.水蒸气会汽化,汽化过程中会吸收大量的热
D.水蒸气会液化,液化过程中会放出大量的热
17.如图所示的四种现象,与海市蜃楼成因相同的是
A.凿壁借光
B.水中折筷
C.手影游戏
D.水中倒影
18.看电视转播的百米赛跑时,我们常常感觉运动员跑得很快,但实际上他们始终处在屏幕内。其中“感觉运动员跑得很快”的参照物是( )
A.看电视的人B.运动员
C.电视机屏幕D.运动员所在的跑道
19.下列关于平面镜成像情况的作图正确的是( )
A.B.C.D.
20.下列关于物理概念的说法中,正确的是( )
A.光从空气射入水中时,折射角一定小于入射角
B.寒冷的冬天结冰的衣服也会干是发生了升华现象
C.一定体积某种物质的质量叫做这种物质的密度
D.物质的密度与它的质量成正比,与体积成反比
21.甲、乙两同学从同一地点同时向相同方向做直线运动,他们通过的路程随时间变化的图象如图所示,由图象可知( )
A.在0~10s内,甲同学比乙同学运动的快
B.甲、乙两同学出发后不可能相遇
C.在10s~20s内,乙同学是运动的
D.在0~10s内,乙同学的速度为10m/s
22.下列描述的物态变化过程与水蒸气无关的是( )
A.冬天屋檐下出现的冰锥,在太阳出来后开始熔化
B.夏天从冰箱里取出冷冻的矿泉水,一会儿瓶上会出现很多水珠
C.北方冬天晾在室外的衣服冷冻后也会变干
D.用电热水壶烧开时壶嘴冒出大量的“白气”
23.控制噪声是城市环保的主要项目之一,下列措施中不能减弱噪声的是( )
A.减少二氧化碳气体的排放
B.市区内禁止机动车鸣笛
C.在汽车的排气管上装消声器
D.城市街道两旁多植树
24.生活中常把碗放在锅里的水中蒸食物,如图所示,当锅里的水沸腾以后,碗中的水( )
A.同时沸腾B.稍后也沸腾了
C.温度达到沸点,不会沸腾D.温度低于沸点,不会沸腾
25.下列声音的实例中,其解析正确的是( )
A.噪声检测仪测量的是声音的音调
B.医生用听诊器诊断病情是利用声传递信息
C.医生用“B超”检查患者身体是次声波在医学中的应用
D.用发声的音叉接触水面,观察到水花飞溅的现象,说明声音能在液体中传播
26.示波器是一种用途十分广泛的电子测量仪器。它能把肉眼看不见的声音信号变换成看得见的图像。小英将话筒接在示波器的输入端,用大小相同的力敲击标有168Hz和520Hz的音叉。如图所示是520Hz的音叉发出的声音在示波器显示的波形;则168Hz的音叉发出的声音在示波器显示的波形合理的选项是( )
A.B.C.D.
27.将规格都是“220 V 180 W”的一台电冰箱、一台电风扇和一床电热毯,分别接入同一家庭电路中,若通电时间相同,则产生热量最多的是
A.电冰箱B.电风扇
C.电热毯D.一样多
28.文明礼貌是我国的优良传统.因此,我们在公共场所时,不能大声喧哗,交谈时应轻声细语,不影响他人.这里的“大声和“轻声”是指声音的
A.音调B.音色C.响度D.频率
29.关于光现象,下列说法错误的是
A.太阳光通过三棱镜会分解成多种色光,这种现象叫光的色散
B.影子是由于光的直线传播形成的
C.物体在平面镜中成正立、放大的实像
D.光从空气射入水中后传播速度会变小
30.如图所示,对下列光学现象的描述或解释错误的是
A.图(a)中漫反射的光线尽管杂乱无章,但每条光线仍然遵循光的反射定律
B.图(b)中木工师傅观察木板是否平整,是利用了光的直线传播特点
C.图(c)所示炎热夏天公路上的海市蜃楼景象,是由光的反射现象造成的
D.图(d)所示是太阳光经过三棱镜色散后的色光排列情况
二、填空题(每空1分,共10题,20分)
31. (1)在图中,根据入射光线AO,画出反射光线OB;(________)
(2)若已知入射光线AO与镜面夹角为30°,则反射角是______°。
32.照相机、投影仪的镜头相当于一个_____镜。
33.如图所示,小明将一枚硬币放在碗的底部,眼睛在A处恰好看不到它,沿碗壁缓缓向碗中加水到某一位置,小明在A处也能看到硬币的________(填“实”或“虚”)像,这是光的_______ 现象。
34.入冬后,我国有些地方大雪纷飞。雪是水蒸气在寒冷的高空______(填物态变化名称)成微小冰晶,此过程需_____(填“吸”或“放”)热,这些小冰晶聚集起来变成雪花飘落大地。
35.科学工作者向海底垂直发射超声波,经过2s收到回波信号,则海洋该处的深度为______m(已知声音在海水中的传播速度是1500m/s)。这种方法是利用了声波传递______。用超声波清洗眼镜是利用了声波传递______。(后两空选填“信息”或“能量”)
36.如图甲所示是光射进不均匀大气层所发生的光的_______现象,夜晩看到的星星,实际上是星星的________像(填“虚”成“实”)。“后羿射日”的神话里,假如后羿神箭飞行的路径是笔直的(理想模型),那么后羿要能射到日,一定要___________(选填“偏视线上方”、“沿着视线方向”或“偏视线下方”)把箭射出。
37.人生活在光的世界里,伴随着“影”的存在.“人影相随”中的影是光在空气中_______形成的;人在水中的“倒影”是光在水面上发生_________形成的________(选填“虚”或“实”)像,若人蹲下来看水中自己的脸时,水中的像_______(选填“变大”、“变小”或“不变”).
38.如图所示,该刻度尺的分度值是__________mm,物体A的长度是__________cm。
39.蜡烛放在凸透镜前30cm处,在光屏上得到清晰等大的像,当蜡烛放在凸透镜前35cm处时,通过凸透镜能成____(选填“放大”或“缩小”)的像,现将蜡烛向透镜方向移动10cm,要使光屏上再次形成清晰的像,应将光屏____透镜(选填“靠近”“远离”)。
40.如图所示电磁铁的N、S极已标出,可以判断出电源的A端是_____极。(选填“正”或“负”)
三、实验题(每空1分,共2题,15分)
41.小明在研究“影响滑动摩擦力大小的因素”时,提出了如下猜想;
猜想一:滑动摩擦力的大小与接触面所受的压力有关;
猜想二:滑动摩擦力的大小与接触面的粗糙程度有关。
为了验证猜想,准备了如下实验器材:一个带挂钩的木块(重6 N)、两个砝码(每个重5 N)、一块长木板和一个弹簧测力计。所用实验装置如图所示。
在验证猜想一时,用弹簧测力计水平拉动木块,使它沿水平长木板做匀速直线运动,读取弹簧测力计的示数;在木块上分别放置一个和两个砝码,按上述操作再做两次实验,得到的实验数据如下表所示。
(1)请将表中空格部分填写完整;
(2)结合实验过程分析表中数据,得出的结论是___________________________________;
(3)为了验证猜想二,还需增加的实验器材:__________________________。
42.小明用凸透镜做“探究凸透镜成像规律”的实验。
(1)实验前,小明先想办法测凸透镜的焦距,如图甲,他将凸透镜______太阳光,在透镜下方,平行地放上白纸,测出透镜与白纸间距s与对应的白纸被烤焦的时间t,绘出图象,如图乙,则判断该透镜的焦距f为______cm;
(2)实验时,小明调整蜡烛、凸透镜和光屏高度时,应______(选填“点燃”“不点燃”)蜡烛;
(3)如图丙,将蜡烛移至45cm刻度处时,从凸透镜右侧通过凸透镜可以看到烛焰的______(选填“虚“或“实”)像;该实验现象可以说明______的成像特点(选填“照相机”“幻灯机”或“放大镜”);
(4)小明在实验过程中不断移动烛焰位置,观察到如图丁中①至⑥的六种烛焰清晰的像,请按蜡烛到凸透镜距离由远到近所得到的6个像进行排序,正确顺序为②①③______;
(5)实验中,燃烧的蜡烛在不断缩短,会导致光屏上的像向______(选填“上”或“下”)移动;
(6)小明想利用LED发光字母来探究凸透镜成像时上下、左右的位置关系,图戊中的4个字母适合做LED光源的有______个。
四、计算题(每题10分,共2题,20分)
43.一辆汽车沿水平公路直线行驶,其速度v随时间t变化的图象如图所示。求AB段的路程是多长?
44.国庆期间,小明乘火车去游玩时,他乘坐的火车总长为200m,当火车以72km/h的速度匀速穿过一座大桥时,他坐在车上测出自己通过大桥的时间为80s.求:
(1)此大桥有多长?
(2)火车完全通过大桥需要多长时间?
(3)火车完全在大桥上的运行时间?
参考答案
一、选择题(每题1.5分,共30题,45分)
1、C
2、D
3、B
4、B
5、A
6、B
7、B
8、D
9、D
10、B
11、A
12、B
13、D
14、C
15、D
16、D
17、B
18、D
19、B
20、B
21、D
22、A
23、A
24、C
25、B
26、D
27、C
28、C
29、C
30、C
二、填空题(每空1分,共10题,20分)
31、 60
32、凸透
33、虚 折射
34、凝华 放
35、1500 信息 能量
36、折射 虚 偏视线下方
37、沿直线传播 反射 虚 不变
38、1 2.80
39、缩小 远离
40、负
三、实验题(每空1分,共2题,15分)
41、1.8 3.3 4.8 接触面粗糙程度相同,接触面受到的压力越大,滑动摩擦力越大 两块接触面粗糙程度不同的长木板
42、正对 12 点燃 虚 放大镜 ⑤⑥④ 上 2
四、计算题(每题10分,共2题,20分)
43、150m
44、(1)1600m(2)90s (3)70s
实验次数
压力/N
测力计示数/N
滑动摩擦力/N
1
6
1.8
_____
2
11
3.3
______
3
16
4.8
_______
相关试卷
这是一份四川省甘孜州道孚一中学2023-2024学年九上物理期末教学质量检测模拟试题含答案,共12页。
这是一份2023-2024学年四川省甘孜州道孚一中学九上物理期末联考试题含答案,共12页。试卷主要包含了考生必须保证答题卡的整洁等内容,欢迎下载使用。
这是一份四川省阆中学市2023-2024学年八年级物理第一学期期末检测模拟试题含答案,共7页。