


2023-2024学年上海市奉贤区南桥镇十学校物理八上期末监测模拟试题含答案
展开学校_______ 年级_______ 姓名_______
注意事项
1.考试结束后,请将本试卷和答题卡一并交回.
2.答题前,请务必将自己的姓名、准考证号用0.5毫米黑色墨水的签字笔填写在试卷及答题卡的规定位置.
3.请认真核对监考员在答题卡上所粘贴的条形码上的姓名、准考证号与本人是否相符.
4.作答选择题,必须用2B铅笔将答题卡上对应选项的方框涂满、涂黑;如需改动,请用橡皮擦干净后,再选涂其他答案.作答非选择题,必须用05毫米黑色墨水的签字笔在答题卡上的指定位置作答,在其他位置作答一律无效.
5.如需作图,须用2B铅笔绘、写清楚,线条、符号等须加黑、加粗.
一、选择题(每题1.5分,共30题,45分)
1.生活中我们常看到“白气”,下列有关“白气”形成的说法中正确的是( )
A.文艺演出时舞台上经常释放“白气”,这是干冰在常温下的升华现象
B.夏天从冰箱里取出的冰棍周围冒“白气”,这是空气中水蒸气凝华的现象
C.深秋清晨的河面上经常出现“白气”,这是河面上水蒸气汽化的现象
D.冬天水烧开后壶嘴处喷出“白气”,这是壶嘴喷出水蒸气液化的现象
2.一短跑运动员沿直线跑了5s,前2s内通过16m的路程,后3s通过了30m的路程,这个运动员在5s内的平均速度是
A.8m/s B.10m/s C.9m/s D.9.2 m/s
3.由同种材料制成的甲、乙两个金属球,其中只有一个是空心的,它们的质量分别为128g、72g,体积分别为16cm3、12cm3,则下列说法正确的是
A.甲是空心球,乙是实心球
B.实心球的密度是6g/cm3
C.空心球的密度是8g/cm3
D.空心球的空心部分体积为3cm3
4.下列说法正确的是
A.体积越大的物体,质量一定越大
B.固体的密度总是大于液体的密度
C.同一物质,质量越大,比热容越大
D.晶体都有固定的熔点
5.如图所示,下列自然现象中,由于液化形成的是( )
A.雾B.雾凇
C.霜D.雪
6.关于误差与错误,下列说法正确的是( )
A.读数时,多估读几位数字,可以减小误差
B.误差和错误一样,是完全可以避免的
C.只要测量认真仔细,工具精密,就不会有误差
D.测量时误差不可避免
7.如图中所示的军事观察孔,图中的虚线表示空气孔的观察范围,现在在孔中嵌入玻璃砖后,观察的范围将( )
A.变大B.变小C.不变D.无法确定
8.我们周围的世界里充满了变化,充满了神奇。为什么会有风霜雨雪?飞机为什么能在空中飞行?电灯为什么会发光?……多少“为什么”启发我们去探索,大自然的奥秘激励我们去学习,让我们从新学科物理出发,乘着“物理探索号”扬帆远航。亲爱的同学,一学期的物理学习带给您的感受是(别担心,我们只是想了解一下情况,您选哪个答案本题都给满分,先偷着乐一下吧)( )
A.兴趣盎然,充满挑战B.风光无限,收获满满
C.索然无味,沮丧晕船D.五里雾中,苦海无岸
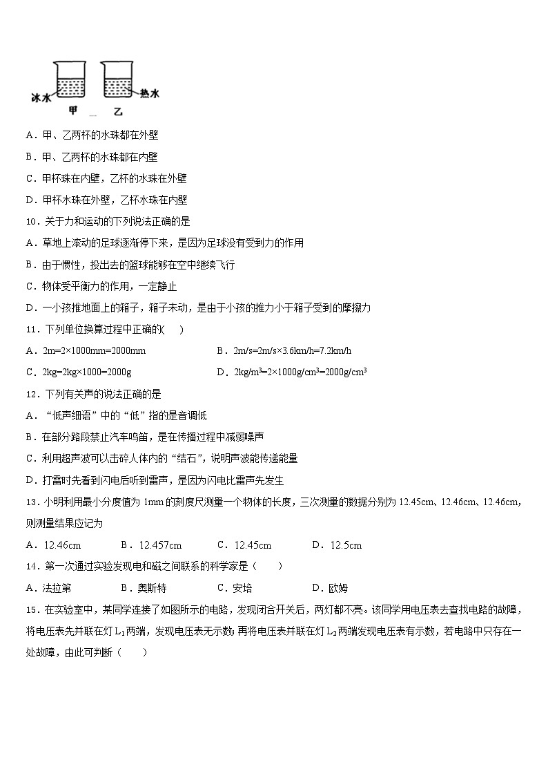
9.乐乐同学学习了物态变化的知识后,决定进一步探究生活中的物理现象。回到家中,他取来两只玻璃杯,分别倒入半杯冰水和半杯热水。过了一小会儿,他发现两只玻璃杯的杯壁上都出现了小水珠。针对这一现象,下列说法正确的是 ( )
A.甲、乙两杯的水珠都在外壁
B.甲、乙两杯的水珠都在内壁
C.甲杯珠在内壁,乙杯的水珠在外壁
D.甲杯水珠在外壁,乙杯水珠在内壁
10.关于力和运动的下列说法正确的是
A.草地上滚动的足球逐渐停下来,是因为足球没有受到力的作用
B.由于惯性,投出去的篮球能够在空中继续飞行
C.物体受平衡力的作用,一定静止
D.一小孩推地面上的箱子,箱子未动,是由于小孩的推力小于箱子受到的摩擦力
11.下列单位换算过程中正确的( )
A.2m=2×1000mm=2000mmB.2m/s=2m/s×3.6km/h=7.2km/h
C.2kg=2kg×1000=2000gD.2kg/m3=2×1000g/cm3=2000g/cm3
12.下列有关声的说法正确的是
A.“低声细语”中的“低”指的是音调低
B.在部分路段禁止汽车鸣笛,是在传播过程中减弱噪声
C.利用超声波可以击碎人体内的“结石”,说明声波能传递能量
D.打雷时先看到闪电后听到雷声,是因为闪电比雷声先发生
13.小明利用最小分度值为1mm的刻度尺测量一个物体的长度,三次测量的数据分别为12.45cm、12.46cm、12.46cm,则测量结果应记为
A.B.C.D.
14.第一次通过实验发现电和磁之间联系的科学家是( )
A.法拉第B.奥斯特C.安培D.欧姆
15.在实验室中,某同学连接了如图所示的电路,发现闭合开关后,两灯都不亮。该同学用电压表去查找电路的故障,将电压表先并联在灯L1两端,发现电压表无示数;再将电压表并联在灯L2两端发现电压表有示数,若电路中只存在一处故障,由此可判断( )
A.灯L1断路B.灯L2断路C.开关断路D.电源短路
16.音乐会上,钢琴和古筝合奏出的《梁祝》优美动听,通过下列哪个因素能够辨别出这两种乐器的声音( )
A.响度B.音调C.音色D.频率
17.下列关于温度、内能和热量的说法,正确的是
A.0°C的冰没有内能
B.冬天搓手取暖是利用做功来改变内能
C.物体温度越高,所含热量越多
D.两物体相互接触时,热量总是从内能大的物体转移到内能小的物体
18.如图所示,下列光学现象及其解释正确的是
A.图中小孔成的是倒立的虚像
B.图中人配戴的凹透镜可以矫正远视眼
C.图中海市蜃楼是由于光的折射现象形成的
D.图中漫反射的光线杂乱无章不遵循光的反射定律
19.如图所示的四种现象中,由于光的反射而形成的是( )
A.在岸上看到水中的腿变“短”了
B.平静湖面上群山的倒影
C.透过玻璃砖看到钢笔错位了
D.手影
20.下列数据不符合实际的是( )
A.某中学生的质量约45kg
B.某中学生的身高约1.65m
C.某中学生的步行速度约1m/s
D.某中学生的百米赛跑成绩约6s
21.一辆汽车沿平直的公路向西行驶,如果以汽车为参照物,则路边的房子( )
A.向西运动B.向东运动C.静止不动D.无法确定
22.实验室中有一根镍铬合金丝,若要增大它的电阻,下列方法中正确的是(不考虑温度变化)( )
A.使通过镍铬合金丝的电流变小
B.将镍铬合金丝对折后接入电路中
C.将镍铬合金丝拉长后接入电路中
D.将镍铬合金丝剪去一段后接入电路中
23.以下措施可以减慢水的蒸发的是( )
A.将水果用保鲜膜包好后再放入冰箱的冷藏室内
B.用电热吹风机将湿头发吹干
C.用扫帚把地面的积水向周围扫开
D.将湿衣服撑开晾到向阳、通风的地方
24.人能感受的声音频率有一定的范围,多数人能够听到的频率范围大约是20〜20000Hz.大象进行交流时的“声音”是一种次声波,人类听不到大象的“声音”是因为( )
A.次声波的频率小于20Hz
B.次声波无法传到人耳
C.次声波的频率大于20000Hz
D.大象发出的声音太小
25.以下有关透镜的说法,正确的是( )
A.矫正近视眼用凹透镜,主要是利用它对光的会聚作用
B.要使投影仪在屏幕上成的像更大一些,应让投影片离镜头更近一些
C.照相机成像时,物距在一倍焦距和二倍焦距之间
D.放大镜只能成放大的像,不能成缩小的像
26.如图所示,是2019年国庆阅兵仪式上,我国空军展示的轰油﹣6号空中加油机正在给两架飞行中的战斗机加油时的场景,以加油机为参照物,以下说法正确的是( )
A.两架战斗机和站立在地面上的阅兵观众都是运动的
B.两架战斗机和站立在地面上的阅兵观众都是静止的
C.两架战斗机是运动的,站立在地面上的阅兵观众是静止的
D.两架战斗机是静止的,站立在地面上的阅兵观众是运动的
27.甲车从M点、乙车从N点同时相向运动,它们的s﹣t图象分别如图(a)、(b)所示,当甲、乙相遇时.乙距M点12米,若甲、乙的速度分别为v甲、v乙,M、N间的距离为s,则
A.v甲<v乙,s=36米B.v甲<v乙,s=12米
C.v甲>v乙,s=36米D.v甲>v乙,s=18米
28.下列现象中属于光的直线传播的是( )
A.“海市蜃楼”奇观B.人在地面上的影子
C.用放大镜观察蚂蚁D.雨后空中出现的彩虹
29.关于平面镜成像,下列说法正确的是( )
A.平面镜成的像是实像
B.物体靠近平面镜时像要变大
C.平面镜成的像与物体大小相等
D.像到平面镜的距离大于物体到平面镜的距离
30.某汽车在平直公路上行驶,其s-t图象如图所示,下列描述正确的是()
A.0~t1做加速直线运动B.t1~t2做匀速直线运动
C.0~t1比t2~t3运动的路程长D.0~t1比t2~t3运动的速度大
二、填空题(每空1分,共10题,20分)
31.有一种乳白色的固体物质在250℃开始就熔化,直到温度升高到300℃时,才熔化结束,这种物质一定是______(选填“晶体”或“非晶体”);一般来说,冰水混合物的温度总保持在______℃,用质量相等的0℃的水和0℃的冰来冷却物体,______(选填“水”或“冰”)的冷却效果较好。这是因为______。
32.如图所示,一束光线斜射入水平放置的容器中,并在容器底处形成一光斑,这时往容器中逐渐加水至h1深度,光在水面处既发生反射也发生了折射,此时反射光投在容器上方水平放置的挡光板上形成另一光斑P点,折射角为30°;继续加水至h2深度,挡光板上的光斑P点向_____移动(选填“左”或“右”),此时折射角_____30°(选填“>”、“<”或“=”)。
33.人听到蚊子飞行的“嗡嗡”声,是由蚊子翅膀______产生的,通过________传入人耳。但人听不到蝴蝶飞行的声音,是因为蝴蝶发出的声音属于________,不在可听声的范围内。
34.寒冷的冬天,开车时,汽车的前窗玻璃______(选填“内侧”或“外侧”)蒙上一层雾气,影响视线。打开空调开关,对着车窗玻璃吹暖风,可加快液体______不一会儿,玻璃上的雾气就消失了,车窗玻璃就清晰了。
35.光在真空中的传播速度为________m/s.从地面向月球发射的激光到达月球并返回地面约需2.6s,则地球与月球之间的距离是________km.
36.夏天在地上洒水可以降低温度是利用水__________(填物态变化)吸热的特点;向空气中喷酒水雾,可制造彩虹,彩虹是太阳光经水珠__________后形成的。
37.小亮站在平面镜前3m处时能看到自己在镜中的像,当他靠近平面镜1m,小亮距平面镜中的像______m,像的大小______(选填“不变”“变大”“变小”)。
38.由于不良的用眼习惯、偏食等因素的影响,青少年患近视的人数不断增加。
(1)图中的_____(填“甲”或“乙”)可用来解释近视的成因。可选用_____来矫正(选填“凸透镜”或“凹透镜”)。
(2)某人坐在家门口看小说,看得正起劲时,突然发现一个人在庭院外走动,他马上摘除眼镜,认出了这个人是谁。那么,此人摘除的眼镜应是_____镜。
39.将一质量为2kg的铜球熔化成液态,其质量为_____kg;体积和质量都相等的空心铜球和铁球,空心部分体积较大的是_____球,如果在它们的空心部分都注满水,则_____球的质量较大(已知ρ铜>ρ铁)。
40.用超声测位仪向海底垂直发射声波,经过3s后收到回波,这是声波的______(选填“反射”或“折射”)现象,如果海水中声音的平均传播速度为5400km/h,此处海水的深度为______m,相当于______km。
三、实验题(每空1分,共2题,15分)
41.为了研究凸透镜的焦距与哪些因素有关,某小组同学选择了如图(a)所示的四个透镜(其中A、B和C、D分别是两组厚度相同的凸透镜,它们分别用玻璃、塑料和水晶制作而成。
(1)若要探究“凸透镜的焦距与透镜材料的关系”,小组应选择图(a)中______做实验(选填字母)。
(2)若选择A和C两个透镜还可以探究“凸透镜的焦距与______的关系”小组同学让一束与主光轴平行的光,分别经过两凸透镜后会聚于焦点处,如图(b)所示。比较两次实验的现象,可以得到的初步结论是:当______。
(3)本实验采用的科学方法是______。
42.在探究“影响滑动摩擦力大小的因素”实验中,小明用完全相同的木块分别做了如图所示的甲、乙、丙三个实验。
(1)将木块放在水平木板上。用弹簧测力计沿水平方向拉动,使木块做__________运动,此时木块受到的滑动摩擦力大小等于弹簧测力计的示数;
(2)甲,乙两个实验说明滑动摩擦力的大小与________有关;_______ 两个实验说明了滑动摩擦力的大小与接触面粗糙程度有关;
(3)小明认为滑动摩擦力的大小可能跟接触面的面积有关,于是他在上述实验的基础上,将木块沿竖直方向切成两部分继续进行实验,将测得的数据记录在表格中,由表中数据验证了自己的猜想,这种做法是______(选填“正确”或“错误”)的,理由是_______________________。
四、计算题(每题10分,共2题,20分)
43.有一只空玻璃瓶,质量是0.1kg ,装满水后称得总质量是0.6kg ,水的密度是ρ水=1.0×103kg/m3。用此空瓶装某种金属颗粒若干,则总质量为1.0kg,若在装金属颗粒的瓶中再装满水时,瓶、金属颗粒和水的总质量为1.2kg,求:
(1)金属颗粒的质量;
(2)玻璃瓶的容积;
(3)金属颗粒的密度。
44.2019年12月16日上午,连淮扬镇高铁(连淮段)正式开通运营,连淮扬镇高铁全长305km,设计速度250km/h,是江苏省内中部贯通南北的重要通道。淮扬镇高铁过江通道“五峰山公铁大桥”建成后,扬州将进一步融入上海一小时经济圈,“五峰山公铁大桥”长为 1120m。
(1)在连淮扬镇高铁全线贯通后,在中途不停靠站台的前提下,高铁按照设计速度从起点到终点至少需要多少小时?
(2)一列 280m 的高铁匀速通过“五峰山公铁大桥”的时间为 70s,则该高铁的速度为多少m/s?坐在该高铁座位上的小明通过“五峰山公铁大桥”的时间是多少s?
参考答案
一、选择题(每题1.5分,共30题,45分)
1、D
2、D
3、D
4、D
5、A
6、D
7、A
8、A
9、D
10、B
11、A
12、C
13、A
14、B
15、B
16、C
17、B
18、C
19、B
20、D
21、B
22、C
23、A
24、A
25、B
26、D
27、D
28、B
29、C
30、D
二、填空题(每空1分,共10题,20分)
31、非晶体 0 冰 见解析
32、左 =
33、振动 空气 次声波
34、内侧 汽化
35、3×108 3.9×105
36、汽化 色散
37、4 不变
38、甲 凹透镜 凸透
39、2 铜球 铜球
40、反射 2250 2.25
三、实验题(每空1分,共2题,15分)
41、A、B或C、D 厚度 平行于主光轴的光,经过凸透镜折射后经过异侧焦点 控制变量法
42、匀速直线 压力 甲、丙 错误 没有控制压力大小相等
四、计算题(每题10分,共2题,20分)
43、(1)0.9kg;(2)5×10-4m3;(3)3.0×103kg/m3
44、 (1)1.22s;(2)20m/s;56s。
次数
木块大小
接触面积S/cm2
摩擦力f/N
1
整块
150
1.5
2
三分之二块
100
1.0
3
三分之一块
50
0.6
上海市嘉定区南翔镇怀少学校2023-2024学年物理九年级第一学期期末联考模拟试题含答案: 这是一份上海市嘉定区南翔镇怀少学校2023-2024学年物理九年级第一学期期末联考模拟试题含答案,共14页。
上海市奉贤区南桥镇十学校2023-2024学年九上物理期末经典模拟试题含答案: 这是一份上海市奉贤区南桥镇十学校2023-2024学年九上物理期末经典模拟试题含答案,共8页。
河北省部分学校2023-2024学年八上物理期末监测模拟试题含答案: 这是一份河北省部分学校2023-2024学年八上物理期末监测模拟试题含答案,共8页。