

高中语文2024届高考图文转换题答题技巧讲解与练习(漫画题+流程图)
展开
这是一份高中语文2024届高考图文转换题答题技巧讲解与练习(漫画题+流程图),共4页。试卷主要包含了漫画题,流程图等内容,欢迎下载使用。
一、漫画题
漫画是画家从政治事件和生活现象中取材,通过夸张、比喻、象征等手法,表现为幽默、诙谐的画面,借以讽刺、批评或歌颂某些人和事。漫画主体:是画面各“因素”构成的情景,画注(可以没有):是对画面情景的文字提示与注解,标题(可以没有):即题目,往往告知或暗示漫画的主题思想。
注意:
(a)重细节:夸张处有弦外音,细节表达真正意图——特别关注画面背景,人/物的言行举止、表情神态、穿着打扮,明确人/物的身份、特征、品质,彼此间的关系。
(b)抓文字:看清图中文字,注意标题。
(c)善联想:运用类比联想,从画面内容联想到生活中类似的人、事、现象。
(d)揭寓意:明确主体、事件(对象或行为),表明态度——讽刺、揭露、批判、颂扬、警示……。
题型
1.画面描述 2.揭示寓意 3.拟写标题 4.拟公益广告
第一步读画面:
1.按一定顺序描述:上-下、左—右、主体-背景、因-果、背景-人物、有主有次等。介绍人物时,可按照“穿着(从上到下)──动作──神态”的顺序进行说明。
2.客观地描述画面内容
3.介绍要完整(画面主体、文字提示)
4.注意细节、变形、夸张处
第二步析寓意:
1.找出讽刺、颂扬的对象
2.思考讽刺、颂扬的原因
3.联系现实
(1)由物及人(2)以小见大(3)由现象到本质
4.常用词:揭露了、揭示了、批判了、讽刺了;警示了、反映了;赞扬了、歌颂了等。
例题:阅读下面的漫画《儿孙满堂》,请对漫画讽刺的现象进行简要评说,并有针对性地拟制一则公益广告。要求:评论语言连贯得体,不超过70个字;公益广告词生动形象,不超过30个字。
(1)评说:________________________________________
_________________________________________________
(2)公益广告词:__________________________________
________________________________________________
【解析】
本题从图画中,我们发现一对年老的夫妻正在享受儿孙送来的机器人的生活服务,但夫妻俩却愁眉紧锁,脸露痛苦,再结合漫画标题《儿孙满堂》和社会中儿女忙于自己的事业生活,无暇顾及父母的现象就不难分析出漫画的主题。故第一问评说是漫画中的老年夫妇虽然享受着儿孙们送来的机器人的各种服务,吃穿不愁,但他们却因享受不到和儿孙们真正在一起的天伦之乐而感到痛苦。至于第二问公益广告词,要明确公益广告是不以营利为目的而为社会提供免费服务的广告活动,对全社会进行道德和思想教育发挥了重要作用。本题则要结合漫画的主题“对当今社会儿女用金钱等其他方式尽孝,却忽略了年迈的父母真正需要的是儿女的陪伴宠爱”,拟写要简洁且要具有道德思想教育作用,如让忙碌不再成为借口,您年迈的双亲正独处空巢。
【参考答案】
(1)示例:漫画中的老年夫妇虽然享受着儿孙们送来的机器人的各种服务,吃穿不愁,但他们却因享受不到和儿孙们真正在一起的天伦之乐而感到痛苦。
(2)示例一:常回家看看,老年人也需要你的宠爱。
示例二:让忙碌不再成为借口,您年迈的双亲正独处空巢。
二、流程图
1.看清楚题目要求,明确陈述对象是什么
2.把握概念间的关系:
方框里的词语属于关键概念,是流程中的关键环节。
带箭头的横线展示着事件发展的趋势或动作行为的走向。
横线上的词语,属于概念间(环节间)发生关系的方式,起过渡和连贯作用。
3.分析几个概念在整个事件或行为过程中的地位及作用,分析其间的关系,看是否属于因果、条件、递进、并列、转折、承接等。根据此来选定过渡词语或关联词语实施连缀。
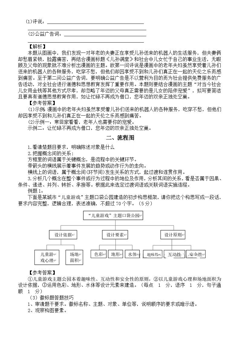
例题1:
下面是某城市“儿童游戏”主题口袋公园建造的初步构思框架,请你把这个构思写成一段话,要求内容完整,逻辑合理,表述准确,不超过70个字。(5分)
【参考答案】
①儿童游戏主题公园本着趣味性、互动性和安全性的原则,②以儿童游戏心理和场地面积为设计依据,③运用色彩、地形、水体等设计元素来建造。(每点 1 分,语序 1 分,句子通顺 1 分)
(3)徽标题答题技巧
1、审清题干要求。徽标名称、主题、对象、单位等,说明顺序的要求或暗示语。
2、观察构图要素。
(1)整体观察。徽标由几部分构成,主体图案(或外形)是什么(或像什么),文字写的什么内容。
(2)局部观察。图案由哪些要素构成,中英文大小写、数字及其变形,色彩等。
3、采用合理顺序。一般描述顺序可采用空间顺序(上下、左右、内外、中间两边)、逻辑顺序(总分、主次、图案到文字)。
例题1:下图是我国颁布的“中国环境标志”,请写出该标志中除文字以外的构图要素及其寓意。要求语意简明,句子通顺,不超过70个字。
【参考答案】
①该图标由中心的青山、绿水、太阳及周围的十个圆环组成。
②图标的中心部分表示人类赖以生存的环境;外围十个圆环环环相扣,其寓意为全民联手保护环境。
第一步,读懂图表
(1)注重整体阅读。对这类考题,应当先对材料或图表资料等有一个整体的了解,把握一个大主题或方向。要通过整体阅读,搜索有效信息。
(2)重视数据变化。数据的变化往往说明了某个问题,而这可能正是这个材料的重要之处,这也是得到观点的源头。
(3)注意图表细节。图表中一些细节不能忽视,它往往起提示作用。如图表下的“注”等。
第二步,明确要求
(1)明确是文字转换题还是信息推断题。
(2)明确表述对象。
(3)明确修辞及字数要求。只有根据考题要求进行回答,才能有的放矢;同时考题要求往往对内容有一定的提示性。这样,比较分析内容,就可准确回答问题。
第三步,组织答案
(1)表述对象一般为图表名称的关键词,文字转换题概括时不得遗漏信息,作结论时针对性要强。
(2)注意题目中的特殊限制:一是句式的限制,用单句表达只能含有一组主谓宾成分,用复句要明确句间的逻辑关系;二是字数的限制,在表达时要注意年号和数字的规范。
(3)注意在表达中不能出现语病,特别是在反映事物变化或规律时,选用词语要准确。如“增长(加)了”“增加到”“增长了××倍”“与同期相比,增长……”“减少了”“减少到”“减少了(百分数、分数)”“近一半(50%左右)”“大部分(比例在55%~70%)”“绝大多数(比例占70%以上)”“所有”“约几成”等词语的选用。
小结:
(1)柱状图:注意柱子所代表数据的意义,也要注意柱子高低比对反应的意义。
(2)饼状图:抓住各要素的比例分配,注意大小情况,把握其所占比例的意义注意题干提示调查的内容。(提示:一般抓最大或最小,看数据的侧重点或题干的指向)
(3)表格式:兼顾图表的各要素,表格项目(文字)及数据的变化;
(4)曲线图:抓住曲线变化的规律;双曲线注意对比;
第四步,检查答案
信息是否多余或遗漏缺失,信息推断是否错误,答案是否存在语病等。
例题(2019·天津高考)某初中学校就“喜欢的榜样类型”对本校学生进行了调查,请根据下图的统计结果,就今后的榜样教育向学校提两条建议。要求:不能出现数字。
(改编自2019年4月11日《中国教育报》)
答:______________________________________________
__________________________________________________
【解析】
本题所给图表是有关某初中学生“喜欢的榜样类型”的柱状图,根据图表统计结果可知,学生所喜欢的榜样类型“父母、师长、同学”“影视明星”“英模劳模”“科学家”“政商界精英”的比例均不足50%,且依次减少;有近15%的学生“没有榜样”。其中以“父母、师长、同学”等身边人为榜样的学生所占比例最高,这一现象需要鼓励;以“英模劳模”为榜样的学生少于以“影视明星”为榜样的学生,这说明“英模劳模”等杰出人物的事迹还需多宣传,以扩大影响,对以“影视明星”为榜样的学生则需要加以正面引导;对“没有榜样”的学生群体要加以关注。选取其中两条向学校提出建议即可。
【参考答案】
①鼓励学生以父母、师长、同学等“身边人”为榜样;②多宣传英模劳模等杰出人物的事迹;③对崇拜影视明星的学生要正面引导;④关注榜样缺失的学生群体。
相关试卷
这是一份高考语文二轮复习组合练04 小说+语段综合+框架流程图图文转换+古诗文默写(含详解),共8页。试卷主要包含了【湖北省“荆等内容,欢迎下载使用。
这是一份高中语文2023新高考图文转换专项练习(最新题型)(分类练习+综合练习)(附参考答案和解析),共10页。试卷主要包含了阅读下面的文字,完成下面小题,阅读下面的文字,完成下列题目等内容,欢迎下载使用。
这是一份高中语文2023高考复习图文转换专项练习(附参考答案和解析),共9页。试卷主要包含了阅读下面漫画,根据要求完成题目等内容,欢迎下载使用。
