终身会员
搜索
    上传资料 赚现金
    英语朗读宝

    高三生物一轮复习导学案细胞中的元素和化合物

    立即下载
    加入资料篮
    高三生物一轮复习导学案细胞中的元素和化合物第1页
    高三生物一轮复习导学案细胞中的元素和化合物第2页
    高三生物一轮复习导学案细胞中的元素和化合物第3页
    还剩9页未读, 继续阅读
    下载需要10学贝 1学贝=0.1元
    使用下载券免费下载
    加入资料篮
    立即下载

    高三生物一轮复习导学案细胞中的元素和化合物

    展开

    这是一份高三生物一轮复习导学案细胞中的元素和化合物,共12页。学案主要包含了判断训练,种子成熟与萌发时有机物的变化等内容,欢迎下载使用。
    组成细胞的化学元素在无机自然界中都可以找到,没有一种化学元素为细胞所特有。
    细胞中常见的化学元素中,含量较多的有 等元素,称为_________;有些元素含量很少,如________________________等,称为_________。
    细胞中含量最多的化合物是______,含量最多的有机化合物是_________。
    水的作用:
    ⑴细胞的_________。
    ⑵细胞内良好的______。
    ⑶参与细胞内的许多______________反应。
    ⑷提供_______环境。
    ⑸运输______________和______________。
    水在细胞中以两种形式存在。绝大部分的水呈_________,可以自由流动中,叫作 ;一部分水与细胞内的其他物质相结合,叫 。
    细胞内结合水的存在形式主要是水与________________等物质结合,成为生物体的构成成分。在正常情况下,细胞内自由水所占的比例越大,细胞的代谢就越________;而结合水越多,细胞抵抗________________等不良环境的能力就越强。
    细胞中大多数无机盐以 的形式存在。
    无机盐的作用:
    ⑴组成________________的重要组分,也是细胞必不可少的许多________的成分。
    ⑵对于生命活动也是必不可少。例如,____缺乏会引起____________的兴奋性降低;如果____的含量太____,动物会出现抽搐等症状。
    ⑶维持细胞的____________也非常重要。
    二、判断训练
    碳元素是最基本元素,因为占细胞鲜重的百分比较多。( )
    细胞中的化合物的含量和比例是恒定不变的( )
    活细胞内含量最多的元素是O而不是C。( )
    构成细胞的任何一种化合物都能在无机自然界中找到。( )
    细胞中的无机盐大多数以化合物形式存在,如CaCO3构成骨骼、牙齿。( )
    蛋白质是活细胞中含量最多的化合物。( )
    沙漠植物细胞中含量最多的化合物是水。( )
    自由水可作为细胞内化学反应的反应物。( )
    结合水是细胞和生物体的组成成分。( )
    细胞中一种元素的作用能被其他元素替代 ( )
    细胞中的微量元素因含量极少而不如大量元素重要( )
    不同的生物体内,组成生物体的化学元素种类大体相同,各种化学元素的含量相差很大。( )
    在人体活细胞中氢原子的数目最多。( )
    植物缺少B元素造成“花而不实”体现了无机盐能影响生物体的生命活动。( )
    Mg2+对于植物的光合作用至关重要。( )
    Fe2+是人体内结合与运输O2不可缺少的。( )
    马铃薯块茎捣碎后的提取液可检测出蛋白质。( )
    贮藏中的种子不含水分,以保持休眠状态。( )
    植物越冬时,细胞内自由水与结合水的比例降低。( )
    练习1.细胞的组成元素
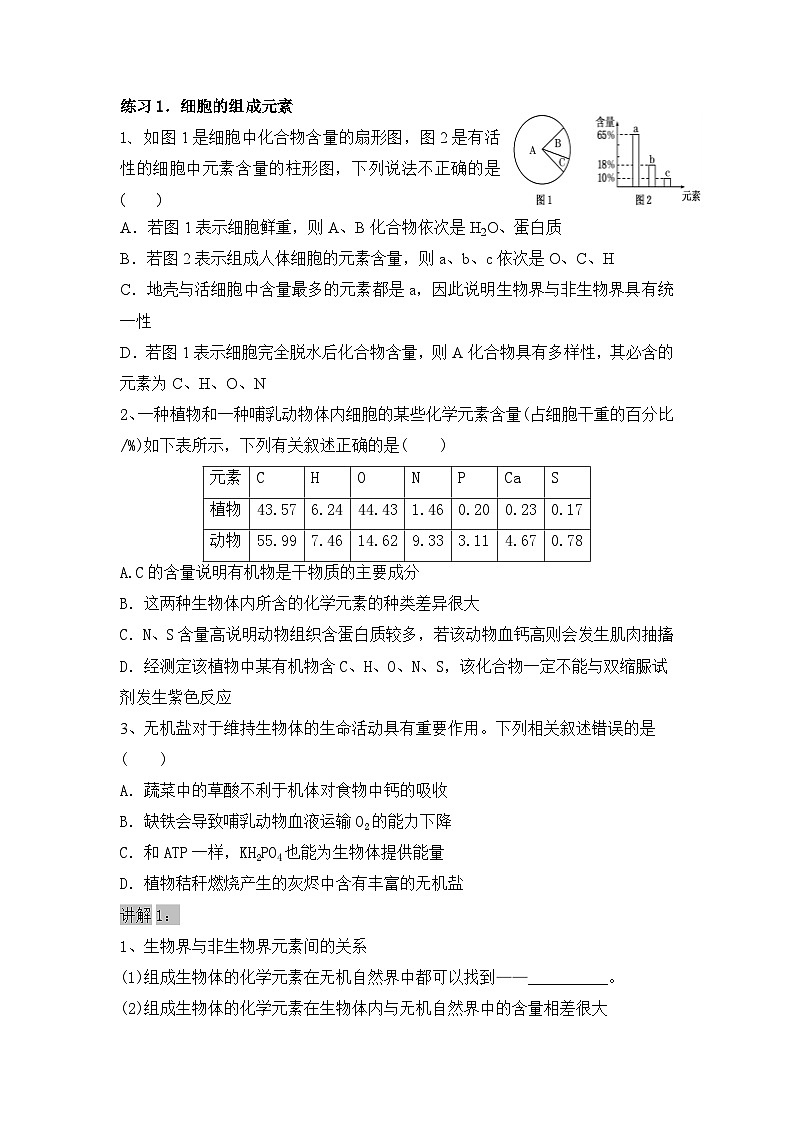
    1、如图1是细胞中化合物含量的扇形图,图2是有活性的细胞中元素含量的柱形图,下列说法不正确的是( )
    A.若图1表示细胞鲜重,则A、B化合物依次是H2O、蛋白质
    B.若图2表示组成人体细胞的元素含量,则a、b、c依次是O、C、H
    C.地壳与活细胞中含量最多的元素都是a,因此说明生物界与非生物界具有统一性
    D.若图1表示细胞完全脱水后化合物含量,则A化合物具有多样性,其必含的元素为C、H、O、N
    2、一种植物和一种哺乳动物体内细胞的某些化学元素含量(占细胞干重的百分比/%)如下表所示,下列有关叙述正确的是( )
    A.C的含量说明有机物是干物质的主要成分
    B.这两种生物体内所含的化学元素的种类差异很大
    C.N、S含量高说明动物组织含蛋白质较多,若该动物血钙高则会发生肌肉抽搐
    D.经测定该植物中某有机物含C、H、O、N、S,该化合物一定不能与双缩脲试剂发生紫色反应
    3、无机盐对于维持生物体的生命活动具有重要作用。下列相关叙述错误的是( )
    A.蔬菜中的草酸不利于机体对食物中钙的吸收
    B.缺铁会导致哺乳动物血液运输O2的能力下降
    C.和ATP一样,KH2PO4也能为生物体提供能量
    D.植物秸秆燃烧产生的灰烬中含有丰富的无机盐
    讲解1:
    1、生物界与非生物界元素间的关系
    (1)组成生物体的化学元素在无机自然界中都可以找到——__________。
    (2)组成生物体的化学元素在生物体内与无机自然界中的含量相差很大——____________。
    2、元素的作用举例
    练习2.水和无机盐
    1、细胞中的无机盐的作用与实例(连线)
    2、分析下列事实,回答有关问题。
    事实一 在正常人的血浆中,NaHCO3的含量约为H2CO3含量的20倍。当血浆中的NaHCO3含量减少时,会形成酸中毒;当血浆中的H2CO3含量减少时,则形成碱中毒。
    事实二 在初生蝌蚪或幼小植物体内,当自由水的比例减小时,机体代谢强度降低;当自由水的比例增大时,机体代谢强度升高。
    事实三 Mg2+是叶绿素分子必需的成分;Fe2+是血红蛋白的重要成分;碳酸钙和磷酸钙是动物和人体的骨骼和牙齿的主要成分。
    事实四 人体某些组织的含水量近似,但形态却不同。例如,心肌含水量约为79%而呈坚韧的状态,血液含水约82%,却呈川流不息的液态。
    (1)事实一表明_________________________________________________________________。
    (2)你对事实二中现象的全面解释是_______________________________________________。
    (3)事实三表明_________________________________________________________________。
    (4)你对事实四中差异的正确解释是_______________________________________________。
    3、冬季随着气温降低,很多植物会发生一系列适应低温的生理生化变化,如含水量下降,细胞呼吸减弱,种子进入休眠状态为来年春天的萌发做准备。下列说法错误的是( )
    A.含水量下降是细胞呼吸减弱的主要原因
    B.细胞呼吸减弱能够减少有机物的消耗,提高了植物的抗寒能力
    C.气温下降时自由水与结合水含量的比值变小
    D.种子萌发时脱落酸含量下降,赤霉素和细胞分裂素含量上升
    4、结合下列曲线,分析有关无机物在生物体内含量的说法,错误的是( )
    A.曲线①可表示人一生中体内自由水与结合水的比值随年龄变化的曲线
    B.曲线②可表示细胞呼吸速率随自由水与结合水比值的变化
    C.曲线③可以表示一粒新鲜的玉米种子在烘箱中被烘干的过程中,其内无机盐的相对含量变化
    D.曲线①可以表示人从幼年到成年体内含水量的变化
    5、如图是大豆种子萌发有幼苗过程中干重与鲜重变化曲线图,下列有关叙述不正确的是( )
    A. ①曲线代表鲜重,②曲线代表干重
    B. ab段上升的主要原因是种子萌发吸收了大量的水
    C. MO时间段内大豆不进行或几乎不进行光合作用
    D. 植物从O点开始吸收大量的水,因此cd段迅速上升
    6、设计实验探究X是否属于植物生长所必需的无机盐,某同学的构思大致如下:
    本实验中采用甲组、乙组之间的空白对照,以及乙组中实验前(无X)与实验后(有X)之间的自身对照。两次对照中属于实验组的依次是( )
    A.甲组、乙组实验前 B.甲组、乙组实验后
    C.乙组、乙组实验前 D.乙组、乙组实验后
    讲解2:水和无机盐
    1、无机盐
    细胞中的水:
    ⑴基础知识
    ⑵关键点提示:
    ①影响生物含水量的因素:
    a生物种类;b生长发育时期,幼儿期>成年期,幼嫩部分>老熟部分;c组织、器官类型。
    ②水与代谢的关系:自由水比例增加时,生物体代谢增强;结合水比例增加时,代谢减弱,抗逆性增强。
    ③种子晒干时失去的水主要为自由水,干种子烘干时失去的水主要为结合水。
    3.生物体内无机盐生理功能的实验验证
    ①对照组
    植物+完全培养液→正常生长。
    ②实验组
    分析:
    a.实验中应保证实验材料的统一性,即材料的种类、生长状况等相统一。
    b.实验组加入X盐的目的是二次对照,使实验组前后对照,以增强说服力。
    练习3.实验:检测生物组织中的还原糖、脂肪、蛋白质
    1、以下是“生物组织中还原糖、蛋白质的鉴定”实验的材料和部分操作,请指出并改正其中的错误。
    实验材料:选取苹果、新鲜牛奶。
    鉴定实验:鉴定还原糖时加入刚配制的斐林试剂,立即观察颜色变化;鉴定蛋白质时取牛奶样液加入双缩脲试剂A后,立即加入双缩脲试剂B,观察是否出现紫色。
    改正:① ; ② 。
    2、现有无标签的稀蛋清、葡萄糖、淀粉和淀粉酶(化学本质是蛋白质,可以催化淀粉分解为还原糖)溶液各一瓶,请用双缩脲试剂、斐林试剂和淀粉溶液将它们鉴定出来。
    (1)先用一种试剂将上述4种溶液区分为两组,这种试剂是 ,其中发生显色反应的一组是 和 溶液,不发生显色反应的一组是 和 溶液。
    (2)再用 试剂区分不发生显色反应的一组溶液,出现 的是 ,另一种是 。
    (3)区分第(1)题中发生显色反应一组溶液的方法及鉴定结果是

    3、为探究玉米籽粒发芽过程中一些有机物含量的变化,研究小组利用下列供选材料用具进行了实验。材料用具:玉米籽粒;斐林试剂,双缩脲试剂,碘液,缓冲液,淀粉,淀粉酶等;研钵,水浴锅,天平,试管,滴管,量筒,容量瓶,显微镜,玻片,酒精灯等。请回答下列问题:
    (1)为了检测玉米籽粒发芽过程中蛋白质(肽类)含量变化,在不同发芽阶段玉米提取液中,分别加入________试剂,比较颜色变化。该实验需要选用的器具有________(填序号)。
    ①试管 ②滴管 ③量筒 ④酒精灯 ⑤显微镜
    (2)为了检测玉米籽粒发芽过程中淀粉含量变化,将不同发芽阶段的玉米籽粒纵切,滴加________,进行观察。结果显示,胚乳呈蓝色块状,且随着发芽时间的延长,蓝色块状物变小。由此可得出的结论是_________________________________________。
    (3)为了验证上述蓝色块状物变小是淀粉酶作用的结果,设计了如下实验:在1~4号试管中分别加入相应的提取液和溶液(如下图所示),40 ℃温育30 min后,分别加入斐林试剂并60 ℃水浴加热,观察试管内颜色变化。
    请继续以下分析:
    ①设置试管1作为对照,其主要目的是_____________________________________________。
    ②试管2中应加入的X是________的提取液。
    ③预测试管3中的颜色变化是____________________________________________________。
    若试管4未出现预期结果(其他试管中结果符合预期),则最可能的原因是________________________________________________________________________。
    4、大多数植物种子的贮藏物质以脂肪(油)为主,并储存在细胞的油体中。种子萌发时,脂肪水解生成脂肪酸和甘油,然后脂肪酸和甘油分别在多种酶的催化下形成葡萄糖,最后转变成蔗糖,并转运至胚轴供给胚生长和发育,如图所示。请回答下列问题:
    (1)油料种子细胞中含量最多的化合物是_______,其中______是细胞结构的重要组成成分。
    (2)大多数植物种子以贮藏脂肪为主,相同质量的脂肪彻底氧化分解释放出的能量比糖类多,其呼吸熵(放出的CO2量/吸收的O2量)____(>,< ,=)1。
    (3)为了观察植物种子中的脂肪,常用苏丹Ⅲ染液对种子切片染色,用________洗去浮色,然后在________下可观察脂肪微粒。
    (4)油料种子萌发时,细胞中存在催化脂肪水解的酶,该酶可用________检测其为蛋白质。脂肪储存和转变为蔗糖的过程中,先后依赖于油体、乙醛酸循环体、线粒体,是细胞器之间________的典型例子。
    (5)油料种子萌发初期(真叶长出之前),干重先增加、后减少,导致种子干重增加的主要元素是______(填“C”、“N”或“O”)。真叶长出之后,干重增加,原因是______________。
    讲解3:
    一、种子成熟与萌发时有机物的变化
    (1)种子成熟时有机物的变化
    种子成熟时,小分子有机物转化为大分子物质,以便于储存,主要营养物质变化如下:
    ①可溶性糖类→不溶性糖类(如淀粉)。
    ②非蛋白质氮→蛋白质。
    ③糖类→脂肪。
    (2)种子萌发时有机物的变化
    种子萌发时,储存的大分子有机物在酶的作用下水解为小分子物质,作为幼胚生长的营养物质。
    ①淀粉eq \(――→,\s\up7(淀粉酶))麦芽糖eq \(――→,\s\up7(麦芽糖酶))葡萄糖。
    ②蛋白质eq \(――→,\s\up7(蛋白酶))氨基酸。
    ③脂肪eq \(――→,\s\up7(脂肪酶))甘油+脂肪酸。
    二、检测生物组织中的物质
    1.糖类的检测
    (1)原理
    ①还原糖+斐林试剂eq \(――→,\s\up7(水浴加热))砖红色沉淀。
    ②淀粉+碘液→蓝色。
    (2)检测步骤
    2.脂肪的检测
    (1)原理:脂肪+eq \b\lc\{(\a\vs4\al\c1(苏丹Ⅲ染液→橘黄色,苏丹Ⅳ染液→红色))
    (2)检测步骤
    方法一:花生种子匀浆+3滴苏丹Ⅲ(Ⅳ)染液 →橘黄色(红色)。
    方法二
    3.蛋白质的检测
    (1)原理:蛋白质+双缩脲试剂→紫色。
    (2)检测步骤
    4.实验检测中的两大关键点
    (1)三类有机物检测在操作步骤上的“三个唯一”
    ①唯一需要加热——还原糖的检测,且必须水浴加热,不能用酒精灯直接加热。若不加热,则无砖红色沉淀出现。
    ②唯一需要使用显微镜——脂肪的检测。
    ③唯一使用酒精——脂肪的检测,实验用体积分数为50%的酒精洗去浮色。
    (2)斐林试剂与双缩脲试剂的“一同、三不同”
    5.注 意 问 题
    苹果或梨组织液必须临时制备。
    干花生种子要浸泡3∽4小时
    用50%酒精洗去浮色
    脂肪鉴定时可用也可不用显微镜
    蛋清要先稀释,以免 。
    加入双缩脲试剂B液不能过量
    检验有色组织或器官中的淀粉,如绿叶,则需脱色处理
    物质鉴定实验一般不设立对照实验。
    元素
    C
    H
    O
    N
    P
    Ca
    S
    植物
    43.57
    6.24
    44.43
    1.46
    0.20
    0.23
    0.17
    动物
    55.99
    7.46
    14.62
    9.33
    3.11
    4.67
    0.78
    Ca2+
    软骨病;血液中Ca2+含量低会引起抽搐,过高则会引起肌无力。
    Fe2+
    缺铁性贫血,使O2的运输受阻而缺氧。血红蛋白中的Fe是二价铁,非三价铁。
    Mg
    叶绿素的组成元素。影响光合作用。
    B
    促进花粉的萌发和花粉管的伸长,缺乏植物会出现花而不实。
    I
    甲状腺激素的成分,缺乏幼儿会患呆小症,成人会患地方性甲状腺肿(大脖子病)。
    K
    血钾含量过低时,心率提高;过高时,心率降低。促进植物体内淀粉的运输。神经兴奋的传导(Na+ ,K+)。
    Zn
    影响DNA聚合酶的活性,影响生物体的发育
    N
    蛋白质,ATP,DNA等的组成元素。促进植物茎叶的生长。
    P
    蛋白质,ATP,DNA等的组成元素。促进植物果实、种子的形成。

    相关学案

    高三生物一轮复习导学案细胞核:

    这是一份高三生物一轮复习导学案细胞核,共7页。学案主要包含了边练边讲等内容,欢迎下载使用。

    高三生物一轮复习导学案 物质运输:

    这是一份高三生物一轮复习导学案 物质运输,共15页。学案主要包含了判断训练,边练边讲等内容,欢迎下载使用。

    高三生物一轮复习生物与环境提纲导学案:

    这是一份高三生物一轮复习生物与环境提纲导学案,共4页。

    文档详情页底部广告位
    欢迎来到教习网
    • 900万优选资源,让备课更轻松
    • 600万优选试题,支持自由组卷
    • 高质量可编辑,日均更新2000+
    • 百万教师选择,专业更值得信赖
    微信扫码注册
    qrcode
    二维码已过期
    刷新

    微信扫码,快速注册

    手机号注册
    手机号码

    手机号格式错误

    手机验证码 获取验证码

    手机验证码已经成功发送,5分钟内有效

    设置密码

    6-20个字符,数字、字母或符号

    注册即视为同意教习网「注册协议」「隐私条款」
    QQ注册
    手机号注册
    微信注册

    注册成功

    返回
    顶部
    Baidu
    map