所属成套资源:2024厦门六中高一上学期1月月考试题及答案(九科)
2024厦门六中高一上学期1月月考试题语文无答案
展开
这是一份2024厦门六中高一上学期1月月考试题语文无答案,共9页。试卷主要包含了答卷前,考生务必将自己的姓名等内容,欢迎下载使用。
(考试时间150分钟 满分150分)
注意事项:
1、答卷前,考生务必将自己的姓名、班级、座位号填写在答题卡上。
2、作答选择题时,选出每小题答案后,用2B铅笔在答题卡上对应题目下面的答案信息点涂黑。
3、非选择题必须用黑色签字笔作答,答案必须写在答题卡各题目指定区域内相应位置上;如需改动,先画掉原来的答案,然后再写上新答案;不得使用铅笔和涂改液。不按以上要求作答无效。
一、现代文阅读(17分)
(一)现代文阅读Ⅰ(本题共3小题,10分)
阅读下面的文字,完成1~3题。
材料一:
可移动文化遗产的保护是指运用各种方法延长可移动文化遗产寿命的专业性活动。保护技术推进的核心是找到与遗产变化状况相适应的保护方法,以便及时对藏品进行预警、干预,使藏品保持健康的状态。在此过程中,预防、治理、修复三个方面的技术运用起着至关重要的作用。预防是所有的减缓文化遗产恶化和损毁的行为的总称,它涉及光照度、环境条件、安全、防火和突发事件的准备等方面。治理是通过外界的干预直接作用于可移动文化遗产的保护行为,是为了消除正在损毁遗产的外界因素,从而使遗产恢复到健康的状态。根据可移动文化遗产遭受“病痛”情形的差异,治理技术可以分为杀虫、去酸、脱水和清洁等类型。修复是对已经发生变形或变性的遗产进行处理.使之恢复到原有的形态或性质。修复的内容大致分为两个方面:一是清除文物和标本上的一切附着物;二是修补文物和标本的残缺部分。
(摘编目周耀林(可移动文化遗产保护策略研究》)
材料二:
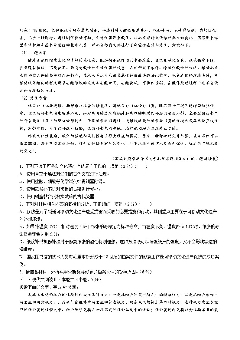
以温度25℃,相对湿度50%为标准寿命(设其指教为1.00),计算在温度15℃、35℃和温度10%、30%、70%条件下,纸张的寿命和标准寿命的倍数关系,结果见下表:
材料三:
毛里求斯是非洲一个岛国,位于赤道南部的西印度洋上,气候湿热多雨。毛里求斯拟修复的档案文件,形成于18世纪,文件纸张为破布浆机制纸,字迹材料为酸性烟黑墨水,双面手写。以手感鉴别,柔切性极差,几乎一触即碎。通过测试数据可知,文件纸张严重酸化。应毛里求斯大使馆的要求和委托,因家图书馆图书保护组和图书修整组的技术人员,对部分档案文件进行了实验性去酸和修复。方案如下:
(1)去酸方案
酸是纸张纤维发生化学降解的催化荆,能加快纸张纤维的水解反应,使纸张脆化变黄、机械强度下降,直至脆裂粉碎,不能使用。为避免酸性对文献纸张的损害,人们研究了各种去除纸张酸性的方法。根据毛里求斯档案文件的损坏程度和特点,技术人员认为采用氢氧化钙溶液去酸法比较好,以氢氧化钙溶液去酸,可根据纸张酸化的程度调节去酸溶液的浓度和去酸时间,去酸彻底,可操作性强,在操作处理过程中也不会使文件出现新的损坏。
(2)修复方案
纸浆补书机与边缘、局部裱相结合的修复法。用纸浆补书机修补书页,既不遮挡字迹又能增强纸张强度。但纸浆补书机法也有其不足,如对书页的边缘残缺处和书口的断裂处补后的强度不够,主要原因是书口的断裂处及书页上的裂口缝隙过小,使得纸浆难以通过,边缘残缺处的纸浆与书页的连接方式属单侧直线连接,不够牢固。为了弥补这一缺陷,纸浆补书机与边缘、局部裱相结合显然是必要的。
档案文件修复后,纸张的强度和柔韧性有了很大程度的提高,原来一触即碎的文件纸张,现在不但可以正常翻阅,甚至可以拿起抖动,对于文件修复前后的变化,毛里求斯大使馆人员表示惊讶,称之为“魔术般的变化”。
(摘编自周崇润等《关于毛里求斯档案文件的去酸与修复》
1.下列不属于可移动文化遗产“修复”工作的一项是(2分)( )
A.使用真空干燥法对受潮的古代文献进行处理。
B.使用盐酸、硝酸等化学试剂给青铜器除锈。
C.使用纸浆补书机对破损的古籍进行修补。
D.使用树脂黏合剂粘接破碎的古代瓷器。
2.下列对材料相关内容的概括和分析,不正确的一项是(2分)( )
A.预防是为了减缓可移动文化遗产遭受损害而采取的必要措施和行动,其侧重点主要在于可移动文化遗产的外部环境。
B.如果将温度25℃、相对湿度50%下纸张的寿命定为标准寿命,当湿度不变、温度降低10℃时,纸张的寿命倍数就会达到5.81。
C.纸浆补书机修补法对于修复纸张的酸性特别理想,这种方法既可以增强纸张的强度,又不会影响字迹的清晰度。
D.国家图书馆的技术人员对毛里求斯形成于18世纪的档案文件的修复工作是可移动文化遗产保护的成功案例。
3.请结合材料,分析毛里求斯想要修复的档案文件的受损原因。(6分)
(二)现代文阅读Ⅱ(本题共3小题,7分)
阅读下面的文字,完成4~6题。
我在上面讨论权力的性质时已提出三种方式:一是在社会冲突中所发生的横暴权力;二是从社会合作中所发生的同意权力;三是从社会继替中所发生的长老权力。现在我又想提出第四种权力,这种权力发生在激烈的社会变迁过程之中。社会继替是指人物在固定的社会结构中的流动;社会变迁却是指社会结构本身的变动。这两种过程并不是冲突的,而是同时存在的,任何社会绝不会有一天突然变出一个和旧有结构完全不同的样式,所谓社会变迁,不论怎样快,也是逐步的;所变的,在一个时候说,总是整个结构中的一小部分。
社会变迁常是发生在旧有社会结构不能应付新环境的时候。新的环境发生了,人们最初遭遇到的是旧方法不能获得有效的结果,生活上发生了困难。新的方法却又不是现存的,必须有人发明,或是有人向别种文化去学习,输入,还得经过试验,才能被人接受,完成社会变迁的过程。在新旧交替之际,不免有一个无所适从的时期,在这个时期,心理上充满着紧张、犹豫和不安。这里发生了“文化英雄”,他提得出办法,有能力组织断的试验,能获得别人的信任。这种人可以支配跟从他的群众,发生了一种权力。它是时势所造成的,无以名之,名之曰时势权力。这种时势权力在初民社会中常可以看到。这种权力最不发达的是在安定的社会中。乡土社会是一个最容易安定的社会,因之它也是一个很少“领袖”和“英雄”的社会。
儒家所注重的“孝”道,其实是维持社会安定的手段,孝的解释是“无违”,那就是承认长老权力。乡土社会环境困定,长老保持他们的权力,子弟们在无违的标准中接受传统的统治。在这里不发生“反对”,长老权力也不容忍反对。长老权力是建立在教化作用之上的,教化是有知对无知,如果所传递的文化是有效的,被教的自没有反对的必要。
长老权力下的乡土社会,反对被时间冲淡,成了“注释”。注释是维持长老权力的形式而注入变动的内容。注释的变动方式可以引起名实之间极大的分离。在长老权力下,传统的形式是不准反对的,但是只要表面上承认这形式,内容却可以经注释而改变。结果不免是口是心非。虚伪在这种情境中不但是无可避免而且是必需的。对不能反对而又不切实用的教条或命令只有加以歪曲,只留一个面子。面子就是表面的无违。名实之间的距离跟着社会变迁速率而增加。社会如果加速地变动,注释式歪曲原意的办法也就免不了。挟天子以令诸侯的结果,位与权,名与实,言与行,话与事,理论与现实,全趋向于分离了。
(摘编自费孝通《乡土中国·名实的分离》)
4.下列关于原文内容的理解和分析,正确的一项是(2分)( )
A.权力产生方式不同,社会冲突、合作产生横暴权力、同意权力,社会本身变动产生了长老权力。
B.人物在固定的社会结构中的流动,导致了激烈的社会变迁,继而产生“文化英雄”和时势权力。
C.长老权力建立在教化作用之上,不能反对,也不容忍反对,因此被教化的也就没有反对的必要。
D.注释是为了维持长老权力的形式而注入变动的内容,可以说这是一种保留“面子”的“反对”。
5.根据原文内容,下列说法不正确的一项是(2分)( )
A.社会继替是指社会成员的变动,社会变迁是指社会结构的变动,二者不是冲突的,而是同时存在的。
B.社会变迁是渐进的,不是突然的;在某一时期内,变动的只是一小部分,任何社会的变迁都是如此。
C.乡土社会是一个容易安定的社会,缺少“领袖”和“英雄”,因此时势权力在乡土社会中不易产生。
D.儒家注重“孝”道,是为了维持社会安定;而“注释”引起的名实分离会促使社会加速变动甚至动荡。
6.请结合《名实的分离》选文对下面两个材料的现象进行综合分析。(3分)( )
材料一:1974年,第一台个人电脑问世的消息激发了盖茨的全部激情。他决定从哈佛退学,投入到这一场计算机浪潮之中。因为这是一次百年不遇的机会。1975年,盖茨和他的好朋友保罗终于成立了自己的公司。1981年,当时最大的计算机公司IBM公司正式展出其新型个人计算机,轰动一时。而更引人注目的是,为IBM公司提供语言程序的正是年轻的盖茨领导下的微软公司。经过不懈的努力,微软取得了最终的胜利,在IBW个人电脑问世半年后,微软正式成为个人电脑软件方面的领导者。年仅26岁的盖茨也一举成名。
材料二:东汉末年,社会混乱,群雄逐鹿,产生了曹操、刘备、诸葛亮、周瑜等历史风云人物。
二、文学类文本阅读(本题共4小题,16分)
红围巾
刘庆邦
①喜如春天去相亲,到秋天还没有下文。喜如相亲是在一块麦地边。那时麦子刚起身,满地都是绿的。春风吹过,麦苗—波一波地涌,从远方涌来,又向远方涌去,一直涌过看不见的地方。后来,麦子黄了,制了。地里点上了玉米,栽上了红薯。再后来,玉米棒子翔了,红薯出了,地里变得干干净净。这期间喜如一直在等,天天都在等。跟人家相过亲了,她觉得应该等到一点什么。可半年都过去了,关于相亲的事,喜如没有得到什么确切的消息。
②四姑只说了那一两句话就完了,好像一下子就把那一章掀过去了。对于春天里的那件事情,四姑的话不知为何那样节约。喜如当然不能问四姑,四姑不说,她就不听,四姑说多少,她只能听多少。这是当闺女的规矩,也是当闺女的难处。地里是干净了,喜如心里一点都不干净。地里没庄稼了,也没草了,地心里却像长了草。
③相过亲的喜如,好像一下子就长大了,好像换了一个人一样。喜如鼓足勇气对娘说:“娘,我想要一条围巾。”长这么大了,这是她第一次张口跟娘要东西。娘说:“我是想给你买条围巾,哪有钱呢!”喜如不说话了,她的嘴又撅了起来。还是那天去相亲前,娘说去村东头的五婶子家给她借一条围巾戴上。五婶子是刚要到村不久的新媳妇。五婶子结婚那天,喜如去看过,五姊子头上的确戴过一条新围巾。那条围巾是大红的,把五婶子的脸都映红了。那天娘空手去,又空手回来了,没借到围巾。娘去得晚了,五婶子的红围巾已被别人提前一天借走了。那人的闺女也是要去相亲,也需要戴一条红围巾。喜如把自己相亲不成的原因最后归结到没借到围巾上。要是戴上一条围巾呢,她的脸会显得红一些,好看一些,也许人家会看上她。
④娘见她像是生气了,替她想了一个办法,说要不然你去地里扒红薯吧,你扒的红著,单独放在一边,等攒够两筐,让你爹挑到集上卖了,卖的钱够买一条围巾了,就给你买围巾。
⑤当天下午,喜如就扛上钉耙,挎上荆条筐,到地里扒红薯去了。地里的红薯已经收过好几遍,喜如放眼望去,见地里仍有几个人在不同的地方扒着。她往地中间走了走,找到一块无人扒过、又离别人较远的地方,开始扒,扒了一丈多远,没扒出一块红薯。她把粘在一起的湿土块都捣碎,万一哪一块泥土里包着一块红薯呢。可以说喜如每扒一钉耙都满怀希望,希望怀得像红薯一样大,像红薯一样红。可土一扒开,希望顿时破灭。
⑥太阳落下去了,有人用钉耙把挑起筐,回家转。喜如不想走,她扒到的红薯还太少。她往村庄的方向
看了看,见灰趴趴的庄子上冒出了炊烟,还隐约听到了拉风箱的呼啦声。欲哭的感觉又在喜如心头升起来了。
⑦第二天,天还没有大亮,爹没起来,娘没起来,喜如就起来了。娘说天还不明,让她再睡一会儿。她没有说话,扛上钉耙挎上筐就走了。走到门外,她听见爹对娘说:“喜如这闺女大了,知道探心了。”爹说的
话,喜如有点似懂非懂,知道操心,操什么心呢?不过她听出爹是在夸她。
⑧喜如埋下头来扒红薯,在土里发现了一条红头绳一样的细根。这样的细根,他们这里叫行条。她顺着行条往下扒,越扒行条越粗,喜如禁不住有些心跳,她预感到这下有戏了,行条尽头可能会带出一块较大的红薯。果然,喜如在二尺多深的地下扒到了一块红薯,这块红薯不算小,至少有一斤多重。红薯的颜色是嫩红的,嫩得像新生婴儿的皮肤一样。她对着红薯又看又闻,差点把红薯亲一口。接着,喜如又扒到了好几块红著。那些红薯有烂的,也有完整的。看看,扒不到的时候,红薯不知在哪里躲着,一块儿红薯都不出来。难道水中的鱼儿爱成群结队,土中的红薯也喜欢扎堆儿不成!
⑨喜如把她扒来的红薯放在灶屋里,上面盖上一把干草,她扒回的红薯差不多有一筐了。如果有两筐红薯就可以换一条围巾的话,目前她已经有了半条围巾。
⑩有一天中午,喜如从地里扒红薯回来,发现她的红薯少了。别看上面的干草还盖得好好的,地一眼就看出红著少了。而且,红薯少得很明显,只留下完整的,凡是烂的都没有了。喜如顿时很生气,这事不会是别人干的,一定是娘干的。娘难道就不知道,她每天起五更打黄昏,扒一点红薯有多难!但她没有去问娘,一问就显得跟这个家离心了,生分了。有一点她想到了,烂红薯容易坏,不经放,娘可能是怕烂的红薯坏掉,就挑出来吃了。
⑪中午饭,娘做的炒红薯丝儿。这证实了喜如的猜测,娘肯定把地扒的一部分红薯拉成了丝儿。为了赌气,也是为了抗议,喜如午饭没吃炒红薯丝儿,坚决不吃。她只喝了一碗稀饭就算了。晚上扒红薯回来,喜如发现她的红薯堆又有了变化。这次变化不是少了,而是多了。她认得出来,多出来的红薯都是完好无损的,不用说,这些多出来的红薯都是从他们家的红薯窖里转移出来,添加在她的红薯堆上的,有一点地吃不准,多出的红薯,不知是娘给地添上的,还是爹添上的。爹是个细心人,爹给她添红薯的可能性大些。爹不但把吃掉的红薯补充上了,还多添了不少红薯。这让喜如觉得有些惭愧,她中午不该不吃炒红薯丝儿,不该给娘脸子看。还好,她没把赌气的原因说出来,没有跟娘吵架。要是跟娘吵了架,不知她会惭愧成什么样呢!
⑫逢集这天,爹把她扒的红薯装了两大值,准备挑到集上去卖。爹说,卖了红薯,买一条围巾,保证没问题。
⑬听了爹的话,喜如的脸一下子就红透了,恐怕比红围巾还红。
⑭既然扒的红薯够买一条红围巾了,喜如就不必再去扒红薯了。可爹去赶集后,喜如又到地里扒红薯去了。娘看在眼里,暗自纳闷儿,女儿家的心事让人猜不透,地为什么还去扒红薯呢?
(有删改)
7.下列对这篇小说相关内容的理解,不正确的一项是(3分)( )
A.喜如想要一条红围巾让自己好看一点,既表明她爱美之心开始萌发,又暗示她对相亲成功的渴望。
B.喜如发现红薯少了,又发现红薯多了,但她什么都没说,正是成长中的少女情绪含蓄和隐蔽的反映。
C.喜如为了能得到红围巾,不得不起早贪黑去扒红薯,这反映出当时农村生活的艰苦和物质的匮乏。
D.对女儿扒红薯换红围巾的举动,喜如爹娘既为女儿在劳动中吃苦而心疼,又为女儿渐渐成熟而欣慰。
8.下列对这篇小说艺术特色的分析鉴赏,不正确的一项是(3分)( )
A.小说对喜如的内心的描写,直接揭示人物丰富的内心世界,从而使人物形象更加立体、真实。
B.小说中口语化的表达,如“看看,扒不到的时候,红薯不知在哪里躲着”等,充满生活气息。
C.小说选材精当,全文围绕喜如“扒红薯”展开叙述,情节紧凑,跌宕起伏,有较强的吸引力。
D.小说运用比喻手法,写红薯像“红头绳”“小老鼠”等,表现出喜如扒出红薯后的喜悦和兴奋。
9.请结合文本第10、11段,分析喜如发现红薯数量变化后的心理活动。(4分)
10.读书小组要为此文写一则文学短评,经讨论,提出一组关键词:红围巾、劳动。请围绕其中一个关键词写出你的短评思路。(6分)
三、古诗文阅读(43分)
(一)文言文阅读(本题共4小题,17分)
苏轼字子瞻,眉州眉山人。母程氏亲授以书,闻古今成败,辄能语其要。嘉佑二年,试礼部,主司欧阳修惊喜,殿试中乙科,后以书见修,修语梅圣俞曰:“吾当避此人出一头地。”洵卒,赠光禄丞。既除丧,还朝,以判官告院,安石创行新法,轼上书论其不便。新政日下,轼于其间,每因法以便民,民赖以安。徙知密州。司农行手实法,不时施行者以违制论。轼谓提举官曰:“违制之坐,若自朝廷,谁敢不从?今出于司农,是擅造律也。”提举官惊曰:“公姑徐之。”未几,朝廷知法害民,罢之。元祐元年,轼以七品服入侍延和,即赐银绯,迁中书舍人。三年权知礼部贡举,会大雪苦寒士坐庭中噤未能言轼宽其禁约使得尽技巡辅内侍每摧辱举子且持暖昧单词诬以为罪轼尽奏逐之 四年,积以论事,为当轴者所恨。轼恐不见容,请外,拜龙图阁学士、知杭州。既至杭,大旱,饥疫并作。轼请于朝,免本路上供米三之一,复得赐度僧牒,易来以救饥者。明年春,又减价粜常平米,多作饘粥药剂,遣使挟医分坊治病,活者甚众。轼曰:“杭,水陆之会,疫死比他处常多。”乃裒羡缗得二千,复发橐中黄金五十两,以作病坊,稍畜钱粮待之。徽宗立,更三大赦,遂提举玉局观,复朝奉郎,轼自元祐以来,未尝以岁课乞迁。故官止于此。建中靖国元年,卒于常州。轼师父洵为文,既而得之于天。尝自谓:“作文如行云流水,初无定质,但常行于所当行,止于所不可不止。”虽嬉笑怒骂之辞,皆可书而诵之。其体浑涵光芒,雄视百代,有文章以来,盖亦鲜矣。
(节选自《宋史·苏轼传》)
11.下列对文中画波浪线部分的断句,正确的一项是(3分)( )
A.会大雪苦寒/士坐庭中/噤未能言/轼宽其禁约/使得尽技/巡辅内侍每摧辱举子/且持暖昧单词/诬以为罪/轼尽奏逐之/
B.会大雪苦寒/士坐庭中噤/未能言轼/宽其禁约/使得尽技/巡辅内侍每摧辱举子/且持暖昧单词/诬以为罪/轼尽奏逐之/
C.会大雪苦寒/士坐庭中噤/未能言轼/宽其禁约/使得尽技巡辅内侍/每摧辱举子/且持暖昧单词/诬以为罪/轼尽奏逐之/
D.会大雪苦寒/士坐庭中/噤未能言/轼宽其禁约/使得尽技巡辅内侍/每摧辱举子/且持暖昧单词/诬以为罪/轼尽奏逐之/
12.下列对文中加点词语的相关内容的解说,不正确的一项是(3分)( )
A.主司既可指主管某项事务的官员,又可特指科举的主试官,文中指后者。
B.殿试是中国古代科举制度中最高一级的考试,在殿廷举行,由丞相主持。
C.司农是官名,又称为大司农,主要掌管农桑、仓储、租税等相关事务。
D.当轴,指做官处在重要的位置,当轴者则指身居显赫职位的当权官员。
13.下列对原文有关内容的概括和分析,不正确的一项是(3分)( )
A.苏轼自幼聪颖,深受时贤赏识。母亲亲自为他授课,他往往能说出要点。欧阳修十分看重他,曾对梅圣俞表示,应当避开此人让他出人头地。
B.苏轼因势利导,认为新法应便民。当时王安石创行新法,他上书论其不便;司农擅作律令处罚不行新法者,他认为此法不妥,向提举官言明。
C.苏轼直面饥疫,解救受灾百姓。他在任职杭州时遭遇旱灾病疫,减免上供米三分之一纾缓灾情;同时又集贮钱粮、建造治病场所以防备疫病。
D.苏轼天赋异禀,为文得心应手。他从父习文,又极具才华,作文如行云流水,行止有度,嬉笑怒骂之辞,皆可书而诵之,最终成为一代文宗。
14.把文中画横线的句子翻译成现代汉语。
(1)新政日下,轼于其间,每因法以便民,民赖以安。
(2)又减价粜常平米,多作饘粥药剂,遣使挟医分坊治病,活者甚众。
(二)古代诗歌阅读(本题共3小题,12分)
5.下列表述不正确的一项是(3分)( )
A.《短歌行》中“周公吐哺,天下归心”化用典故,诗人将自己与周公对比,抒发了功业未就的失落之情,以及要振奋精神、一统天下的决心。
B.《梦游天姥吟留别》是一首记梦诗,梦境中仙府日月高照、楼台辉煌、老虎奏乐、仙人如麻……想象奇特,变幻莫测,富有浪漫主义色彩。
C.《琵琶行》中,白居易绘声绘色地再现了千变万化的音乐形象,不仅展现了琵琶女起伏回荡的心潮,也为下面诉说自己遭遇作了渲染。
D.《声声慢(寻寻觅觅)》连用七组叠词,从动作、环境到心理感受,多层次地展现词人处境之孤独、心情之凄怆,渲染出浓郁的悲愁气氛。
阅读下面这首唐诗,完成16~17题。
客自凤州来言岐雍间事怅然有感①
陆游
表里山河古帝京,逆胡数尽固当平。
千门未报甘泉火,万耦方观渭上耕。
前日已传天狗堕,今年宁许佛狸生?
会须一洗儒酸态,猎罢南山夜下营。
[注]①本诗作于淳熙三年,当时陆游因罪被免职。②甘泉火:借指边境警报。
16.下列对这首诗的理解和赏析,不正确的一项是(3分)( )
A.客人从凤州而来,谈起岐雍地区的情况,诗人怅然有感,写下这首七律诗。
B.诗人认为古帝京依山临河,地势险要,战乱当被平定,表达了必胜的信念。
C.颔联运用想象的手法,为读者呈现出一幅烽火熄灭、百姓耕种的太平画面。
D.诗中“佛狸”与“佛狸祠下,一片神鸦社鼓”运用了同一典故,用意一致。
17.本诗尾联是怎样凸显诗人“位卑未敢忘忧国”品格的?请结合诗句简要分析。(6分)
(三)名句名篇默写(本题共1小题,14分)
18.补写出下列句子中的空缺部分。(14分)
(1)曹操的《短歌行》中的“_____________,_____________”,表达了自己希望接纳更多的人才,模仿了管子的“海不辞水,故能成其大;山不辞土石,故能成其高”。
(2)《归园田居(其一)》中“_____________,_____________”两句,用远景镜头描绘出村庄朦胧、平静和安详的特点。
(3)李白善于描写想象的世界。他在《梦游天姥吟留别》中,描写云中仙人出场时穿着的诗句“_____________”和出行方式的诗句“_____________”,令人惊叹不已。
(4)杜甫《登高》中“_____________,_____________”两句都使用了叠字,从听觉、视觉上突出了对景伤怀的感受。
(5)白居易《琵琶行》中“_____________,_____________”两句,写琵琶女结束演奏后的动作及神态,同时也引出下文对其身世的叙述。
(6)苏轼《念奴娇(大江东去)》中“_____________,_____________”两句,收束了对赤壁雄奇景物的描写,引起后面对历史的缅怀。
(7)在《登泰山记》中,“_____________,_____________”两句写出了在泰山顶上看到太阳将出时的景色,奇幻无比,为下文写日出的壮观景色作了衬托。
四、语言文字语用(14分)
(一)语言文字运用Ⅰ(本题共2小题,7分)
阅读下面的文字,完成19~20题。
国外心理学家曾做过一个实验,让一个乐观开朗的人与一个唉声叹气的人同处一室,结果不到半个小时,这个原本乐观的人也开始唉声叹气起来。足以见得,如何表达情绪,是影响情绪传递的重要环节。
负面情绪的不恰当表达,就如投石入水,会激起涟漪,层层扩大。有这样一个故事;一位父亲在公司受到了老板的批评,回家把孩子骂了一顿;______________________;猫逃到街上,正好一辆卡车经过,司机为了避让猫,把路边的孩子撞伤了。这就是著名的“踢猫效应”,描绘的正是负面情绪传递的过程及后果。可见,______________________,反而可能形成恶性循环,最终导致意想不到的后果。
在情绪方面,①历来就有“心宽体胖”的说法,②说的是心情愉快,身体自然舒坦。③情绪或多或少会损害人们的身体健康,④做好情绪管理的重要性一目了然。⑤一方面,我们要通过调整对事物的态度,⑥以求减少消极情绪的产生;⑦另一方面,对待已经产生的消极情绪,⑧则要及时采取正确的方式方法来调节纾解。⑨有人喜欢小酌,⑩有人借助休息,⑪有人选择呼呼大睡……类似适度合理的方式,能为消极情绪找到一个合适的出口。
19.请在文中画横线处补写恰当的语句,使整段文字语意完整连贯,内容贴切,逻辑严密,每处不超过14个字。(4分)
20.文中第三段有三处表述不当,请指出其序号并做修改,使语言表达准确流畅,逻辑严密。不得改变原意。(3分)
(1)序号_________,改为____________________________________
(2)序号_________,改为____________________________________
(3)序号_________,改为____________________________________
(二)语言文字运用Ⅱ(本题共1小题,7分)
阅读下面的文字,完成21~22题。
方玄绰近来爱说“差不多”这一句话,几乎成了“口头禅”似的;而且不但说,的确也盘踞在他脑里了。
他最初说的是“都一样”,后来大约觉得欠稳当了,便改为“差不多”,一直使用到现在。
他自从发现了这一句平凡的警句以后,虽然引起了不少的新感慨,同时却也得到许多新安慰。譬如看见老辈威压青年,在先是要愤愤的,但现在却就转念道,将来这少年有了儿孙时,大抵也要摆这架子的罢,便再没有什么不平了。又如看见兵士打车夫,在先也要愤愤的,但现在也就转念道,倘使这车夫当了兵,这兵拉了车,大抵也就这么打,便再也不放在心上了。他这样想着的时候,有时也疑心是因为自己没有和恶社会奋斗的勇气,所以瞒心昧己的故意造出来的一条逃路,很近乎于“无是非之心”,远不如改正了好。然而这意见,总反而在他脑里生长。
21.文中加点处用“盘踞”“生长”而不用“出现”,请分析这样写的表达效果。(4分)
22.有时看似对立的词语组合在一起,却能表现出丰富的含义。说说文中“平凡的警句”这一表达有怎样的意蕴。(3分)
五、作文
23.阅读下面文字,根据要求写一篇记叙文。(60分)
俗话说,一方水土养一方人。这方水土,是生命的摇篮,是心灵的依靠,更是文化的烙印。那些熟悉的地名,很容易让你联想到其中的自然特征、风土民情、历史文化、著名人物。正如我们生活的厦门,很多地名你也许已经很熟悉了,比如中山路、鼓浪屿、集美学村、八市、沙坡尾……但在这熟悉的地名中,或许还有你未曾留意的一小块天地:比如在这个很熟悉的地方,你又探索了新的风景,或者发现了不引人注意的历史和掌故;比如同一处景物,你观察到它在不同时间的变化;甚至不同的心境,看同一个景致,却发现不同的精彩等等。
请你以《我仿佛第一次走过_________》为题,写一篇散文。湿度
(%)
寿命倍数
温度(℃)
一年平均湿度(%)
70
50
30
10
35
25
15
0.14
0.74
2.74
0.19
1.00
5.81
0.30
1.56
9.05
0.68
3.57
20.70
相关试卷
这是一份2024镇江一中高一上学期12月月考试题语文无答案,共7页。试卷主要包含了现代文阅读,古代诗文阅读,语言文字运用,写作等内容,欢迎下载使用。
这是一份2024新乡九师联盟高一上学期12月月考试题语文无答案,共8页。试卷主要包含了本卷命题范围,小明喜欢睡懒觉,并对父母说等内容,欢迎下载使用。
这是一份福建省厦门市第六中学2023-2024学年高一上学期1月月考语文试题,共8页。

