资料中包含下列文件,点击文件名可预览资料内容
还剩5页未读,
继续阅读
所属成套资源:2024龙岩一中高三上学期第三次月考试题及答案(九科)
成套系列资料,整套一键下载
- 2024龙岩一中高三上学期第三次月考英语试题 试卷 0 次下载
- 2024龙岩一中高三上学期第三次月考数学试题 试卷 0 次下载
- 2024龙岩一中高三上学期第三次月考地理试题 试卷 0 次下载
- 2024龙岩一中高三上学期第三次月考历史试题 试卷 0 次下载
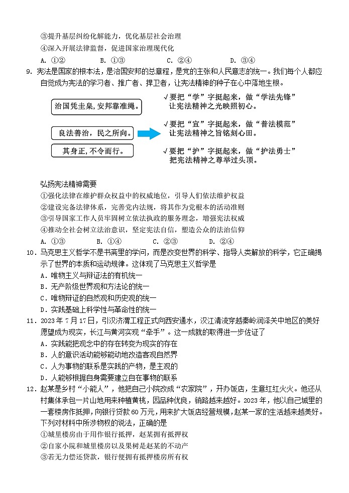
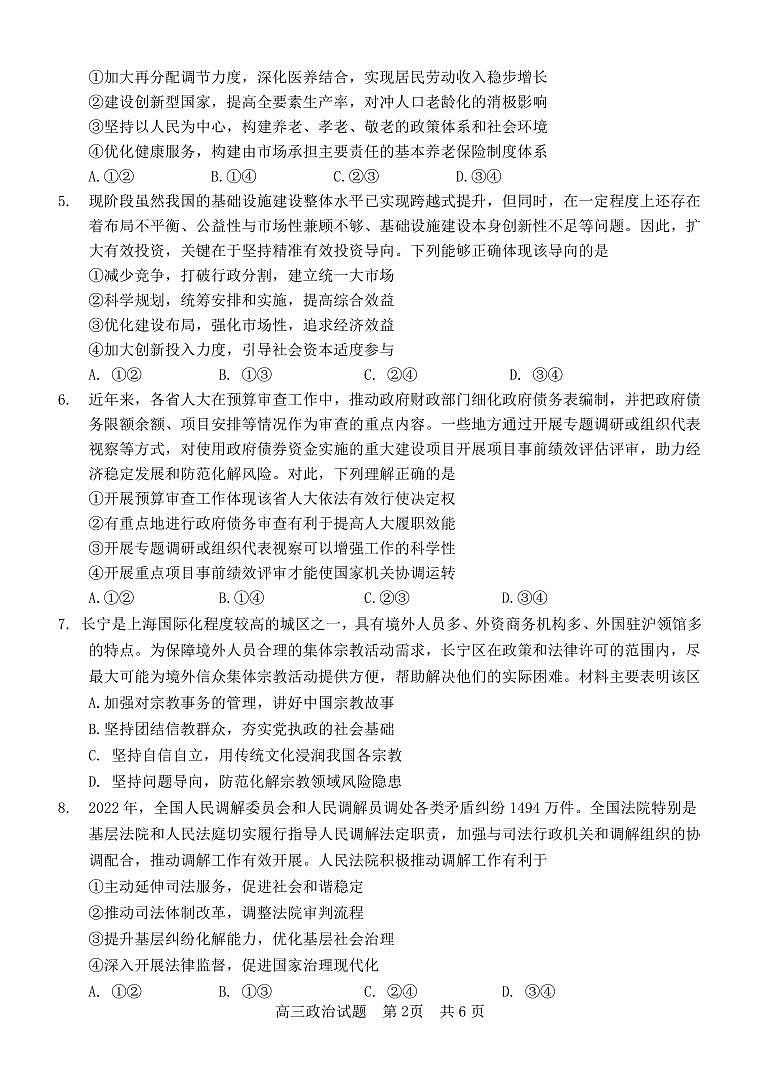
2024龙岩一中高三上学期第三次月考政治试题
展开
这是一份2024龙岩一中高三上学期第三次月考政治试题,文件包含2024届高三政治第三次月考试卷20231219docx、2024届高三政治第三次月考试卷20231219pdf等2份试卷配套教学资源,其中试卷共14页, 欢迎下载使用。
相关试卷
福建省龙岩第一中学2023-2024学年高一上学期第三次月考政治试题:
这是一份福建省龙岩第一中学2023-2024学年高一上学期第三次月考政治试题,共22页。试卷主要包含了选择题,非选择题等内容,欢迎下载使用。
2024龙岩一中高一上学期第三次月考政治试题:
这是一份2024龙岩一中高一上学期第三次月考政治试题,文件包含高一上政治第三次月考pdf、龙岩一中2026届高一上学期第三次月考政治答题卡pdf等2份试卷配套教学资源,其中试卷共9页, 欢迎下载使用。
福建省龙岩第一中学2023-2024学年高三上学期第三次月考政治试题(Word版附解析):
这是一份福建省龙岩第一中学2023-2024学年高三上学期第三次月考政治试题(Word版附解析),共15页。试卷主要包含了选择题,非选择题等内容,欢迎下载使用。

