2023-2024学年期末测试(试题)-六年级上册数学人教版
展开
这是一份2023-2024学年期末测试(试题)-六年级上册数学人教版,共5页。试卷主要包含了选择题,填空题,判断题,计算题,解答题等内容,欢迎下载使用。
一、选择题(本大题共10道小题,每小题3分,共计30分)
1. 10克盐溶解在50克水里,这时盐占盐水的( )。
A.B.C. D. 1
2. 如图,位于学校东偏南60°方向上的是( ).
小明家B.小亮家
C.小英家 D. 不确定
3. 一本书共240页,小军看了它的,看了多少页?这道题中的单位“1”是( )。
已经看了的页数B.剩下的页数
C.这本书一共的页数D.无法确定
4. 某小学男生人数占全校人数的67%,女生人数占全校人数的( )。
A.33%B.67%
C.不能确定 D. 100%
5. 某小学五年级的学生人数比六年级少,正好少100人,六年级的学生人数是( )人。
A.250B.200C.160D.140
6. 小明小时走了2千米,求平均每小时走多少千米。下列算式错误的是( )。
A.B.C.D.
7. 李小羽先向北偏西45°方向走250米,又向西偏南45°方向走250米,他现在所站的位置在起点的( )。
A. 正北B. 正西C. 西北D. 西南
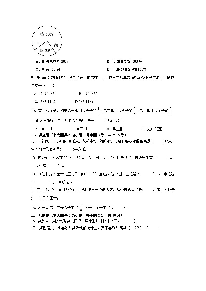
8. 如图是某农场饲养三种家禽情况的统计图,如果鸡有300只,下面的说法中正确的是( )
A.鹅占总数的20%B.家禽总数是600只
C.鸭有100只D.鹅的数量是鸡的25%
9. 用5m长的绳子把一只羊拴在一根木柱上,求这只羊吃草的面积是多少平方米,正确的算式是( )。
A.2×3.14×5B.3.14×5
C.3×3.14×5 D.5×3.14×2
10. 有三根绳子,如果第一根用去全长的,第二根用去全长的,第三根用去全长的,那么三根绳子剩下的长度相等,原来( )绳子最长.
A.第一根B.第二根C.第三根D.无法确定
二、填空题(本大题共5道小题,每小题3分,共计15分)
11. 一个钟表,分针长10厘米,从数字“1”走到“4”,分针针尖走过的距离是( )厘米,分针扫过的面积是( )平方厘米。
12. 某班学生人数在20人到30人之间,男、女生人数比是3:5。该班男生有 ( )人,女生有( )人.
13. 在边长为4厘米的正方形内画一个最大的圆,这个圆的直径是( ) , 半径是( ) , 面积是( )。
14. 在长6厘米,宽4厘米的长方形中画一个最大圆,这个圆的周长是( )厘米,面积是( )平方厘米。
15. 看一本书,每天看全书的 EQ \F(1,9) ,3天看了全书的( )。
三、判断题(本大题共5道小题,每小题2分,共10分)
16. 要反映一周的气温变化情况,用扇形统计图比较好。( )
17. 如图是六一班喜欢各类活动的统计图,其中喜欢舞蹈类的占20%.( )
18. 3吨钢铁的25%和1吨棉花的一样重。( )
19. 用三根同样长的铁丝分别围成一个长方形、一个正方形和一个圆形,所围成的这三个图形的面积中,圆的面积最大。( )
20. 一个数(0除外)乘一个真分数,所得的积一定比原数小。( )
四、计算题(本大题共2道小题,共15分)
21.直接写出得数。(每小题1分,共6分)
9÷=
55×20%=
22.解方程。(每小题3分,共9分)
五、解答题(本大题共6道小题,每小题5分,共30分)
23. 买3千克梨和4千克苹果共用30.5元,每千克梨3.5元,每千克苹果多少元?(列方程解答)
24. 长江小学原来平均每天产生垃圾50千克,自从开展分类投放垃圾后,现在平均每天少产生20%的垃圾,现在平均每天产生垃圾多少千克?
25. 小花在文具店买了3支钢笔和5支圆珠笔,已知每支钢笔5.5元,买圆珠笔所花钱的总数比钢笔少4元,每支圆珠笔多少钱?
26. 一块300m2的菜地,四种蔬菜的种植面积分布情况如图。
(1)每种蔬菜的种植面积各是多少平方米?
(2)若黄瓜和西红柿每平方米产量都8千克,黄瓜和西红柿一共能产多少千克?
27.
(1)大门在食堂的( )方( )米处。
(2)教室在食堂( )方向上( )米处。
(3)寝室在食堂( )方向上( )米处。
(4)后门在食堂的( )方( )米处。
28. 一盏节能灯1小时耗电千瓦时,某个传达室除了这盏节能灯外,没有别的电器。这个传达室上个月的用电量是千瓦时,这盏灯上个月共使用了多少小时?
相关试卷
这是一份期末提高测试(试题)-2023-2024学年六年级上册数学人教版,共17页。试卷主要包含了选择题,填空题,计算题,作图题,解答题等内容,欢迎下载使用。
这是一份2023-2024学年期末测试(试题)-六年级上册数学人教版.1,共4页。试卷主要包含了选择题,填空题,判断题,计算题,解答题等内容,欢迎下载使用。
这是一份期末测试+(试题)+-六年级上册人教版数学,共4页。试卷主要包含了选择题,填空题,判断题,计算题,解答题等内容,欢迎下载使用。

