所属成套资源:2024枣庄三中高二上学期12月质量检测试题及答案(九科)
2024枣庄三中高二上学期12月质量检测试题生物含解析
展开
这是一份2024枣庄三中高二上学期12月质量检测试题生物含解析,共36页。试卷主要包含了12等内容,欢迎下载使用。
2023.12
本试卷分第I卷和第Ⅱ卷两部分,共8页。满分100分,考试用时90分钟。答题前,考生务必用0.5毫米黑色签字笔将自己的姓名、考号、班级填写在答题纸和答题卡规定的位置。考试结束后,将答题纸和答题卡一并交回。
第I卷(共45分)
注意事项:
1.第I卷共20小题,单选题每小题2分,共30分,不定项选择题每小题3分,共15分。
2.每小题选出答案后,用2B铅笔把答题卡上对应题目的答案标号涂黑,如需改动,用橡皮擦干净后,在选涂其他答案标号。不涂在答题卡上,只答在试卷上不得分。
一、选择题:本题共15小题,每小题2分,共30分。每小题只有一个选项符合题目要求。
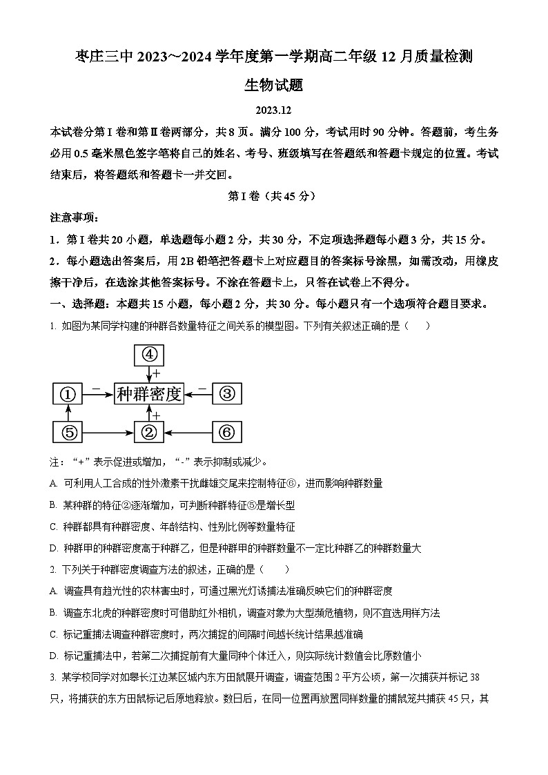
1. 如图为某同学构建的种群各数量特征之间关系的模型图。下列有关叙述正确的是( )
注:“+”表示促进或增加,“-”表示抑制或减少。
A. 可利用人工合成的性外激素干扰雌雄交尾来控制特征⑥,进而影响种群数量
B. 某种群的特征②逐渐增加,可判断种群特征⑤是增长型
C. 种群都具有种群密度、年龄结构、性别比例等数量特征
D. 种群甲的种群密度高于种群乙,但是种群甲的种群数量不一定比种群乙的种群数量大
2. 下列关于种群密度调查方法的叙述,正确的是( )
A. 调查具有趋光性的农林害虫时,可通过黑光灯诱捕法准确反映它们的种群密度
B. 调查东北虎的种群密度时可借助红外相机,调查对象为大型濒危植物,则不宜选用样方法
C. 标记重捕法调查种群密度时,两次捕捉的间隔时间越长统计结果越准确
D. 标记重捕法中,若第二次捕捉前有大量同种个体迁入,则实际统计数值会比原数值小
3. 某学校同学对如皋长江边某区城内东方田鼠展开调查,调查范围2平方公顷,第一次捕获并标记38只,将捕获的东方田鼠标记后原地释放。数日后,在同一位置再放置同样数量的捕鼠笼共捕获45只,其中标记过的个体数为9只。下列叙述正确的是( )
A. 若被捕捉过的东方田鼠不易再被捕捉,则调查区内田鼠种群密度小于95只/公顷
B. 该地原居民外迁,耕地荒废导致食物短缺种群密度降低,该因素为非密度制约因素
C. 调查东方田鼠种群密度时,还可同时获得年龄结构、性别比例、物种丰富度等种群特征
D. 在田鼠种群增长速率最快时进行第一次捕捉,估算得到的该种群的K值小于实际的K值
4. 某动物迁入新环境后,种群数量在10年中增长速率呈先增大后减小的趋势,在第6年时,种群增长速率达到最大,以后开始下降,第10年增长速率降到0。经调查,在第6年时该种群数量为399只。下列有关叙述正确的是( )
A. 该动物种群在该地区的环境容纳量为399只
B. 第10年增长速率降到0,此时种群的出生率小于死亡率
C. 采用标记重捕法调查该动物种群时,若标记物过于醒目,则会使结果偏大
D. 该种群的密度与密度制约因素,如气温、干旱对种群数量的作用强度有关
5. 研究人员对某个与其他水域隔绝的湖泊生态系统进行了相关的生态调查。调查出了某鱼类种群的λ(λ=当年种群数量/一年前种群数量)值30年间的变化,结果如下表。下列相关叙述错误的是( )
A. 在1984~2000年间,该鱼类种群密度持续增加
B. 在2001~2006年间,可能人为向该湖泊引入了新物种
C. 在2013~2023年间,该鱼类种群的生态位可能不发生变化
D. 调查的30年间,在1994年时该鱼类种群种内竞争最为激烈
6. 一个繁殖周期后的种群数量可表示为该种群的补充量。某实验水域中定期投入适量的饲料,其他因素稳定。图中曲线I表示该实验水域中某种水生动物的亲体数量与补充量的关系,曲线Ⅱ表示亲体数量与补充量相等。下列说法正确的是( )
A. 亲体数量约为1000个时,可获得最大持续捕捞量
B. 亲体数量约为500个时,单位时间内增加的数量最多
C 亲体数量大于1000个时,补充量与亲体数量相等,种群达到稳定状态
D. 亲体数量约为250个时,该水生动物种群出生率小于死亡率
7. 下图甲、乙、丙表示种群个体数量变化的三种情况。下列叙述正确的是
A. 三种情况中,只有乙所表示的种群数量增长方式为S型增长
B. 甲中b点后的变化表明生态系统的稳定性已经受到了破坏
C. 丙中b点后变化的原因最可能是该种群迁入大量同种个体
D. 乙中ab段的种群数量在一定范围波动是负反馈调节的结果
8. 科学家研究某区域中新迁入的某种生物的种群数量变化,得到该种群在数年内λ值的变化曲线(如图1),以及出生率和死亡率的比值曲线(如图2);图3为某种群数量增长的“J”形曲线和“S”形曲线,关于种群特征的相关说法,下列叙述正确的是( )
A. 图1的曲线a段表示该种群为“J”形增长,b段和de段都表示该种群数量减少
B. 图1的de段和图2的CD段种群数量变化的含义相似
C. 图3呈现“S”形增长的种群,随着时间的推移,种群增长所受的环境阻力先增大后减小
D. 比较曲线Y与曲线X可知,自然状态下种群最大增长速率可能超出理想状态下种群最大增长速率
9. 科学家通过研究种间捕食关系,构建了捕食者一猎物模型,如图甲所示(图中箭头所指方向代表曲线变化趋势);图乙为相应的种群数量变化曲线。下列有关叙述不正确的是( )
A. 图乙中N为猎物的种群数量,P为捕食者的种群数量
B. 图甲中①②③④种群数量变化与图乙中abcd依次对应
C. 图甲模型分析,图中最可能代表猎物和捕食者K值的数据分别为N3和P3
D. 图甲模型属于数学模型,该曲线变化趋势反映了生态系统中普遍存在的负反馈调节
10. 对于常见生物群落,叙述正确的是( )
A. 荒漠生物具有耐旱的特性,如爬行动物体表覆盖鳞片、且以尿素的形式排泄含氮废物
B. 草原上降雨均匀,植物叶片狭窄,表面有茸毛或蜡质层,动物常为穴居或快速奔跑类型
C. 森林生物群落中三七、人参等阴生植物具有茎细长、细胞壁薄、叶绿体颗粒大等特点
D. 两个物种生态位重叠较多时,一定会因为共同利用同一资源而给对方带来伤害
11. 种群的年龄结构大致可以分为图示①②③三种类型,下列相关说法不正确的是( )
A. 农业生产上应用性引诱剂来干扰害虫交尾,有可能使该种害虫的年龄结构变为图①类型
B. 在渔业生产中,要严格控制渔网网眼大小以保护幼鱼,捕捞后,该水域鱼种群的年龄结构可能为图③表述类型
C. 比较图示三种年龄结构的类型,图①所示年龄结构的种群出生率最低
D. 调查显示近年我国出生率逐年下降,人口缓慢增长,说明我国人口年龄结构为图③类型
12. 图甲为某池塘生态系统中4种生物的食物网(其中A和B为植物种群),图乙为D种群中不同体长的个体食性相对值,下列说法错误的是( )
A. C和D之间的种间关系是种间竞争和捕食
B. 若体长为6.5cm的D种群增重1kg,至少需要消耗第一营养级生物10kg
C. 若向池塘中投放大量体长为1.4cm的D种群,一段时间内A、B数量会增加
D. 该池塘的结构包括非生物的物质和能量、生产者、消费者、分解者
13. 如图是赛达伯格湖的能量流动图解[单位:kJ/(m2·a)]。据图分析,下列相关叙述正确的是( )
A. 图中12.5kJ/(m2·a)的能量仅包括了生产者的枯枝败叶
B. 植食性动物呼吸量与其同化量比值高于肉食性动物
C. 流经该生态系统的总能量是各个营养级同化量之和
D. 第二营养级用于生长发育繁殖的能量为44kJ/(m2·a),第二营养级到第三营养级的能量传递效率约为20%
14. 剂量效应指化学(或物理、生物因素)作用于生物体时的剂量与个体出现特异性生物学效应的程度之间的相关情况。生态学家对某地区红松鸡的种群数量波动进行了长期调查(图中的对照),发现红松鸡体内的线虫可引起红松鸡产卵量下降;用不同浓度(5%、10%和20%)的驱虫药处理红松鸡,并观察各种群的数量变化,结果如图(图中0为药剂处理起始年)。从实验结果可以得到( )
A. 野生红松鸡种群有明显的周期性数量波动,该地区的野生红松鸡种群K值约为80只
B. 线虫对红松鸡产卵量的影响表明线虫与红松鸡之间为寄生关系
C. 驱虫药对线虫的影响具有剂量效应,长期使用驱虫药可能会使线虫产生抗药性
D. 线虫过多会导致红松鸡种群死亡率升高,进而引起红松鸡种群增长率变低
15. 下列诗句与生物学关系的描述,错误的是( )
A. “远芳侵古道,晴翠接荒城”描述的是群落的次生演替现象
B. “种豆南山下,草盛豆苗稀”描述的是生物的种间竞争关系
C. “肥田之法,种大豆最佳”是利用了大豆上寄生的根瘤菌固氮进行肥田
D. “无可奈何花落去,似曾相识燕归来”描述了群落的季节性变化
二、选择题:本题共5小题,每小题3分,共15分。每小题有一个或多个选项符合题目要求,全部选对得3分,选对但不全的得1分,有选错的得0分。
16. 紫茎泽兰是我国常见的外来入侵植物,会释放强烈的化感物质,并改变入侵地的土壤微生物群落,尤其是土壤丛枝菌根真菌可以显著促进紫茎泽兰的竞争力,而假地豆可能是对紫茎泽兰具有竞争力的潜在目标植物。为了防止紫茎泽兰的过度蔓延,生态学家提出利用有生态效益或经济价值的植物取代入侵植物的生物替代控制方法,并设计了相关实验,探究添加活性炭(AC)或杀真菌剂(FC)是否可以影响紫茎泽兰与假地豆的竞争力,从而促进本地植物的生长,所得数据如下图所示,下列说法正确的是( )
A. 生物替代控制方法的原理是利用种间竞争
B. 紫茎泽兰改变土壤微生物群落的过程发生了次生演替
C. 假地豆与紫茎泽兰混种时,假地豆处于劣势地位
D. 混种时,添加AC或FC可以提升假地豆的竞争力
17. 生殖对策指生物繁衍后代时所面临的各种抉择。r-对策是处于不稳定的环境、以更多的能量用于高生殖率来适应环境的生物的对策。K-对策是处于较稳定环境、以较少的能量用于生殖,而用较多的能量用于自身个体生长的生物的对策。下图是两类不同生殖对策的物种在群落演替中的消长情况统计图。下列叙述正确的是( )
A. 群落演替是生物与环境、生物与生物之间协同进化过程
B. 在群落中相对比例出现差异原因是r-对策生物的出生率越来越低造成的
C. 根据生殖情况,银杏和大熊猫均属于K-对策的生物类群
D. 与演替过程中的群落相比,顶极群落的特征是总生产量与总呼吸量大体相等
18. 某农户靠养殖黑山羊发家致富,黑山羊的(K值-种群数量)/K值随种群数量的变化趋势如图所示。下列叙述错误的是( )
A. 曲线表示种群增长速率与种群数量呈负相关
B. (K 值-种群数量)/K值越大,影响种群增长的环境阻力越大
C. 捕获黑山羊后种群剩余量最好控制在 S3 点对应的种群数量
D. S5 点对应的种群数量接近该种群在该环境中的 K值
19. 科学家研究了某种群数量与种群瞬时增长量的变化规律,结果虫如图所示。下列有关分析正确的是( )
A. 该种群的瞬时增长量大于0时,其种群数量将增加
B. 种群瞬时增长量最大时种群数量达到K/2
C. 据图可知该种群的环境容纳量是100万个
D. 该种群数量超过K值后,种内竞争最剧烈
20. 生态学家将以同一方式利用共同资源的物种集团称为同资源种团(以下简称种团),例如某国家公园中以森林灌草层的以植物为食的马鹿、梅花鹿等大中型有蹄类动物。如果某一种群从生物群落中消失,种团内的其它种可以取代其地位,执行相同的功能。下列说法正确的是( )
A. 生态系统中每个同资源种团物种数越多,其抵抗力稳定性越低
B. 马鹿、梅花鹿等有蹄类动物在食物网中处于第二营养级
C. 种团划分有助于研究生态系统的营养结构
D. 组成种团的物种相互代替可用于退化群落的恢复和重建
第Ⅱ卷 非选择题(共55分)
注意事项:
1.第Ⅱ卷共5大题,共55分。
2.考生用0.5毫米黑色签字笔将答案和计算步骤、过程填写在答题纸相应位置,直接在试卷上作答的不得分。
21. 如图为种群数量增长曲线,回答下列问题:
(1)种群数量增长曲线为曲线X的前提条件是__________。假设A点时某动物种群的数量为50只,之后种群数量每年增加35%,则计算第20年该动物种群数量的算式为__________。
(2)若某动物种群数量增长曲线为曲线Y,B点时该动物种群年龄结构属于__________型。B点时用标志重捕法调查该动物种群的种群密度,第一次捕获100只全部标记后释放,一段时间后进行第二次捕捉,在第二次捕获个体中未标记的有60只、标记的有20只。据此可以估算该动物种群在这一环境中的K值是____________只。
(3)若曲线Y表示某地东亚飞蝗种群数量变化。为了防止蝗灾暴发,可通过性引诱剂诱杀雄虫改变种群的__________,由此降低种群的出生率,从而有效防止蝗灾;也可以通过__________(至少答出两点措施)措施使C点下移。
22. 联合国环境规划署宣布,中国塞罕坝林场建设者获得2017年联合国环保最高荣誉——“地球卫士奖”。历史上塞罕坝林场由于过度采伐,土地日渐贫瘠,北方沙漠的风沙可以肆无忌禅地刮入北京。自1962年开始,塞罕坝林场三代建设者在“黄沙遮天日,飞鸟无栖树”的荒漠上艰苦奋斗、甘于奉献,创造了荒原变林海的人间奇迹。请回答下列问题:
(1)该林场由荒原变为林海的过程属于____________演替,该判断的理由是___________。演替过程中植物的垂直结构为动物创造了___________,从而使动物群体也具有垂直分层现象。
(2)研究林海中不同种生物之间的关系是在___________水平上进行研究获得的。
(3)在自然环境不发生根本变化的前提下,我国西北地区的荒漠地带,能否建立起塞罕坝式的林海?_______(“能”“不能”)。请说明理由:__________。
(4)樟子松在塞罕坝林区广泛分布,其常见病虫害之一为松梢螟。林场建设者在防治松梢螟的问题上,提出了两种方案:方案一是喷洒高效农药;方案二是放养松梢螟的天敌长距茧蜂。请对上述两种方案进行评价(判断防治类型,优、缺点至少各答出一点):__________。
23. 如何科学有效地处理污水,成为现代城镇化建设过程中亟待解决的问题。建立人工湿地公园是首选方案,可以获得生态、社会和经济三重效益。如图是某人工湿地公园污水处理示意图。请回答下列问题:
(1)湿地中的芦苇有高有矮,__________(“是”或“不是”)属于群落的垂直结构。人们对污水排放量要加以控制,原因是人工湿地以___________为基础的自我调节能力是有限的。
(2)在此基础上,某地进行生态工程建设,建立了一个集污水净化、休闲、养鱼为一体的新型人工生态系统。科研小组对该新型人工生态系统的能量流动进行定量分析,得出相关数据,如上表所示(部分数据未给出,能量单位为J/cm2▪a,肉食性动物作为只占据一个营养级研究)。据表分析,流入该生态系统的总能量为____________J/cm2▪a,X是指___________的能量,数据Y为_____________Jcm2▪a。
(3)生态系统的能量流动是指_____________,其渠道是____________,物质循环是指组成生物体的碳、氢、氧、氮、磷、硫等__________,都在不断进行着从___________的循环过程。能量流动和物质循环的关系是___________。
(4)放养鱼的数量要严格控制,才能保证持续高产,从研究能量流动的实践意义来分析,意义在于___________。
24. 某草原生态系统中植物和食草动物两个种群数量的动态模型如图所示。请回答下列问题。
(1)图中点a的纵坐标值_______________(填“大于”、“等于”或“小于”)食草动物的环境容纳量。
(2)草原的植物大都具有叶片狭窄,表面有茸毛或蜡质层,请分析这种特点有何具体适应意义__________________。
(3)草原生态系统的动物类群除了食草动物,还有许多土壤小动物,这些土壤小动物在生态系统中属于________________成分。
(4)由于某种气候原因,年降雨量增加,导致该草原群落朝向灌木演替,在此过程中灌木将会取代杂草,其原因是____________。一定时间后,该生态系统达到生态平衡,其判断依据是该生态系统具有______________、______________、______________三大特征。
25. 回答下列有关种群密度和群落丰富度的问题:
(1)检测人员将1mL水样稀释103倍后,用______法检测每毫升样品中大肠杆菌的数量。将______放在计数室上,滴加培养液使其自行渗入计数室,并用滤纸吸去多余液体。已知每个计数室由25×16=400个小格组成,容纳液体的总体积为0.1mm3,计数室如下图所示,若N4中方格内的大肠杆菌分布如图所示,则1mL水样含有大肠杆菌______个。
(2)用标记重捕法调查5公顷草原上野兔的种群密度时,第一次和第二次捕获的野兔数量之积为1200,第二次捕获的野兔中带标记的有24只,在捕获过程中,研究人员偶然会看到草原上有脱落的标记物,则此草原上野兔的种群密度______(填“大于”“小于”或“等于”)_______只/公顷。
(3)调查土壤小动物丰富度时常采用_______法。统计物种数量时,按预先确定的多度等级来估计单位面积(体积)中种群数量的方法称为_______法。年度
1984~1994
1995~2000
2001~2006
2007~2012
2013~2023
λ
1.4
1.25
0.5
0.75
1
生物类型
呼吸散失
X
未利用
下一营养级
输入的有机物
生产者
44.0
5.0
90.0
20.0
0
植食动物
9.5
1.5
10.0
Y
5.0
肉食动物
6.3
0.5
7.5
0.7
11.0
枣庄三中2023~2024学年度第一学期高二年级12月质量检测
生物试题
2023.12
本试卷分第I卷和第Ⅱ卷两部分,共8页。满分100分,考试用时90分钟。答题前,考生务必用0.5毫米黑色签字笔将自己的姓名、考号、班级填写在答题纸和答题卡规定的位置。考试结束后,将答题纸和答题卡一并交回。
第I卷(共45分)
注意事项:
1.第I卷共20小题,单选题每小题2分,共30分,不定项选择题每小题3分,共15分。
2.每小题选出答案后,用2B铅笔把答题卡上对应题目的答案标号涂黑,如需改动,用橡皮擦干净后,在选涂其他答案标号。不涂在答题卡上,只答在试卷上不得分。
一、选择题:本题共15小题,每小题2分,共30分。每小题只有一个选项符合题目要求。
1. 如图为某同学构建的种群各数量特征之间关系的模型图。下列有关叙述正确的是( )
注:“+”表示促进或增加,“-”表示抑制或减少。
A. 可利用人工合成的性外激素干扰雌雄交尾来控制特征⑥,进而影响种群数量
B. 某种群的特征②逐渐增加,可判断种群特征⑤是增长型
C. 种群都具有种群密度、年龄结构、性别比例等数量特征
D. 种群甲的种群密度高于种群乙,但是种群甲的种群数量不一定比种群乙的种群数量大
【答案】D
【解析】
【分析】由图分析可知:①③能使种群密度降低,①③是死亡率和迁出率;②④能使种群密度上升,②④是出生率和迁入率,⑤通过影响①使种群数量减少,通过影响②使种群数量增多,则⑤是年龄结构,①是死亡率,②是出生率,③是迁出率,④是迁入率,⑥是性别比例,它通过影响出生率来影响种群密度。
【详解】A、由图分析可知:①③能使种群密度降低,①③是死亡率和迁出率;②④能使种群密度上升,②④是出生率和迁入率,⑤通过影响①使种群数量减少,通过影响②使种群数量增多,则⑤是年龄结构,①是死亡率,②是出生率,③是迁出率,④是迁入率,⑥是性别比例,它通过影响出生率来影响种群密度。可利用人工合成的性外激素干扰雌雄交尾来控制特征②出生率,进而影响种群数量,A错误;
B、②是出生率,某种群的出生率逐渐增加,不能判断种群的年龄结构是增长型,还应考虑出生率和死亡率的大小关系,B错误;
C、常见的种群数量特征有种群密度、出生率、死亡率、迁入率、迁出率、年龄结构、性别比率,但没有性别或雌雄同体的种群没有性别比例的特征,C错误;
D、种群密度是指种群在单位面积或体积中的个体数,种群甲的种群密度高于种群乙,种群数量还有面积或体积有关,故种群甲的种群数量不一定比种群乙的种群数量大,D正确。
故选D。
2. 下列关于种群密度调查方法的叙述,正确的是( )
A. 调查具有趋光性的农林害虫时,可通过黑光灯诱捕法准确反映它们的种群密度
B. 调查东北虎的种群密度时可借助红外相机,调查对象为大型濒危植物,则不宜选用样方法
C. 标记重捕法调查种群密度时,两次捕捉的间隔时间越长统计结果越准确
D. 标记重捕法中,若第二次捕捉前有大量同种个体迁入,则实际统计数值会比原数值小
【答案】B
【解析】
【分析】1、一般调查植物和个体小、活动能力小的动物以及虫卵的种群密度常用的是样方法,其步骤是确定调查对象→选取样方→计数→计算种群密度。
2、样方法的注意事项:①随机取样;②样方大小适中;③样方数量不易太少;④一般选易辨别的双子叶植物(叶脉一般网状);⑤常用五点取样法和等距取样法。
3、标记重捕法适用于调查活动能力强,活动范围大的动物。
【详解】A、调查具有趋光性的农林害虫时,可通过黑光灯诱捕法估算种群密度,A错误;
B、东北虎体型大,危险度高,且活动能力强,调查东北虎的种群密度时可借助红外相机,不适合采用样方法,B正确;
C、两次捕捉时间间隔长短对调查结果有影响,如时间太长导致部分标记物脱落等,导致调查结果不准确,C错误;
D、标记重捕法中,若第二次捕捉前有大量同种个体迁入,则实际统计数值会比原数值大,D错误。
故选B。
3. 某学校同学对如皋长江边某区城内东方田鼠展开调查,调查范围2平方公顷,第一次捕获并标记38只,将捕获的东方田鼠标记后原地释放。数日后,在同一位置再放置同样数量的捕鼠笼共捕获45只,其中标记过的个体数为9只。下列叙述正确的是( )
A. 若被捕捉过的东方田鼠不易再被捕捉,则调查区内田鼠种群密度小于95只/公顷
B. 该地原居民外迁,耕地荒废导致食物短缺种群密度降低,该因素为非密度制约因素
C. 调查东方田鼠种群密度时,还可同时获得年龄结构、性别比例、物种丰富度等种群特征
D. 在田鼠种群增长速率最快时进行第一次捕捉,估算得到的该种群的K值小于实际的K值
【答案】A
【解析】
【分析】田鼠属于活动能力强、活动范围广的动物,故调查田鼠种群密度常用的方法是标记重捕法。标记重捕法估算种群密度的计算公式是:该种群数量÷第一次捕获标记的个体数=第二次捕获的个体数÷第二次捕获的个体中被标记的个体数。
【详解】A、该种群数量=(第一次捕获标记的个体数×第二次捕获的个体数)÷二次捕获的个体中被标记的个体数,标记重捕法计算公式:种群中个体数(N):标记总数=重捕总数:重捕中被标志的个体数,即N:38=45:9,N=190只,在两次捕获期间若有部分标记老鼠迁出,重捕中被标记的个体数减小,求得的N值偏大,调查区内田鼠个体总数小于190只,则调查区内田鼠种群密度小于95只/公顷,A正确;
B、一般来说,食物和天敌等生物因素对种群数量的作用强度与该种群的密度是相关的,这些因素称为密度制约因素,B错误;
C、调查东方田鼠种群密度时,还获得了年龄结构、性别比例等种群特征,但物种丰富度是指群落中物种数的多少,C错误;
D、若在田鼠种群增长速率最快是用标记重捕法调查其种群密度,则第二次捕获时种群数量大大超过第一次, 会导致再次捕获的总个体数偏大,根据公式种群中个体数(N):标记总数=重捕总数:重捕中被标志的个体数,计算得出的N偏大,由此估算得到的该种群的K值大于实际的K值,D错误。
故选A。
4. 某动物迁入新环境后,种群数量在10年中增长速率呈先增大后减小的趋势,在第6年时,种群增长速率达到最大,以后开始下降,第10年增长速率降到0。经调查,在第6年时该种群数量为399只。下列有关叙述正确的是( )
A. 该动物种群在该地区的环境容纳量为399只
B. 第10年增长速率降到0,此时种群的出生率小于死亡率
C. 采用标记重捕法调查该动物种群时,若标记物过于醒目,则会使结果偏大
D. 该种群的密度与密度制约因素,如气温、干旱对种群数量的作用强度有关
【答案】C
【解析】
【分析】根据题意,0~10年种群增长率先增加,10~20年种群增长率减少为0,表示S型曲线,其中第10年时种群的增长率最大,此时种群的数量为K/2。
【详解】A、在第6年时,种群增长速率达到最大,种群的种群数量为399只,说明此时处于K/2值,该种群的环境容纳量应为798只,A错误;
B、第10年增长速率降到0,此时种群的出生率等于死亡率,B错误;
C、标记重捕法的计算公式:种群中的个体数(N)/标记总数=重捕总数/重捕中被标记个体数,用标记重捕法调查种群密度时,若标记物过于醒目,易被天敌捕食,重捕被标记的个体减少,最终导致实验所得到数值比实际数值大,C正确;
D、该种群的密度与密度制约因素,如天敌、食物等因素对种群数量的作用强度有关,气温、干旱属于非密度制约因素,D错误。
故选C。
5. 研究人员对某个与其他水域隔绝的湖泊生态系统进行了相关的生态调查。调查出了某鱼类种群的λ(λ=当年种群数量/一年前种群数量)值30年间的变化,结果如下表。下列相关叙述错误的是( )
A. 在1984~2000年间,该鱼类种群密度持续增加
B. 在2001~2006年间,可能人为向该湖泊引入了新物种
C. 在2013~2023年间,该鱼类种群的生态位可能不发生变化
D. 调查的30年间,在1994年时该鱼类种群种内竞争最为激烈
【答案】D
【解析】
【分析】当λ(λ=当年种群数量/一年前种群数量)大于1,种群数量增加;λ
相关试卷
这是一份2024枣庄三中高一上学期1月期末模拟检测考试生物含解析,共35页。试卷主要包含了单项选择题,不定项选择题等内容,欢迎下载使用。
这是一份山东省枣庄市第三中学2023-2024学年高二上学期12月质量检测生物试题(Word版附解析),共36页。试卷主要包含了12等内容,欢迎下载使用。
这是一份2023枣庄三中高二上学期期中生物试题含解析,文件包含山东省枣庄市第三中学2022-2023学年高二上学期期中生物试题含解析docx、山东省枣庄市第三中学2022-2023学年高二上学期期中生物试题docx等2份试卷配套教学资源,其中试卷共51页, 欢迎下载使用。

