


2024届吉林省通化市辉南县第六中学高三上学期第二次半月考化学试卷
展开1. 下列实验的颜色变化不涉及氧化还原反应的是
A. 用刀切开金属钠,新切开的钠的表面很快变暗
B. 向含Fe(SCN)3的溶液中加入铁粉,溶液颜色变浅
C. 露置在潮湿空气中的钢铁制品,表面产生红色物质
D. 向CuSO4溶液中持续滴加氨水,溶液变为深蓝色
2. (2021·北京·高考真题)下列方程式不能准确解释相应实验现象的是
A. 酚酞滴入醋酸钠溶液中变为浅红色:CH3COO-+H2O⇌CH3COOH+OH-
B. 金属钠在空气中加热生成淡黄色固体:4Na+O2=2Na2O
C. 铝溶于氢氧化钠溶液,有无色气体产生:2Al+2OH-+2H2O=2AlO2-+3H2↑
D. 将二氧化硫通入氢硫酸中产生黄色沉淀:SO2+2H2S=3S↓+2H2O
3. 11.NA代表阿伏加德罗常数的值。下列说法正确的是
A. 1mlHC≡CH分子中所含 σ键数为 5NA
B. 1L0.1 ml·L- 1 的 Na 2CO 3 溶液含 CO 3 2- 的数目为 0.1NA
C. 78 gNa2O2 与足量水完全反应,电子转移数为 NA
D. 标准状况下,2.24 L C2H5OH所含氢原子数为 0.6NA
4. NA为阿伏加德罗常数的值,下列说法正确的是
A. 标准状况下,44.8 L CH2Cl2含有的分子数为2NA
B. 34 g H2S气体中含有的H+数目为2NA
C. 常温下,pH=13的Na3PO4溶液中含有的OH-数目为0.1NA
D. 64 g环状S8()分子中含有的S—S键数为2NA
5. 将Mg、Al组成的m g混合物投入一定量稀盐酸中,固体完全溶解,收集到气体为1.12 L(标准状况),向反应后溶液中加入2 ml/L NaOH溶液100 mL时,金属离子恰好沉淀完全,则形成沉淀的质量为 ( )
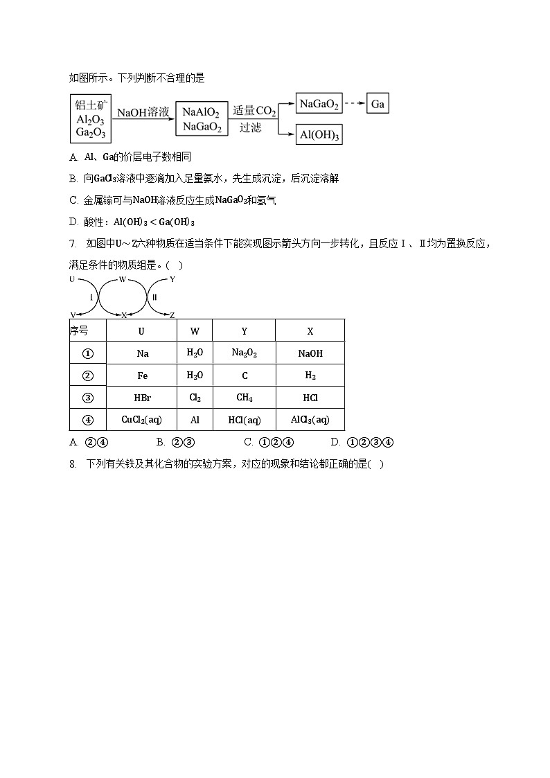
A. (m+1.7)gB. (m+3.4)gC. (m+5.1)gD. (m+6.8)g更多优质滋源请 家 威杏 MXSJ663 6. 镓(Ga)与铝同主族,曾被称为“类铝”,其氧化物和氢氧化物均为两性化合物。工业制备镓的流程如图所示。下列判断不合理的是
A. Al、Ga的价层电子数相同
B. 向GaCl3溶液中逐滴加入足量氨水,先生成沉淀,后沉淀溶解
C. 金属镓可与NaOH溶液反应生成NaGaO2和氢气
D. 酸性:Al(OH)3
A. ②④B. ②③C. ①②④D. ①②③④
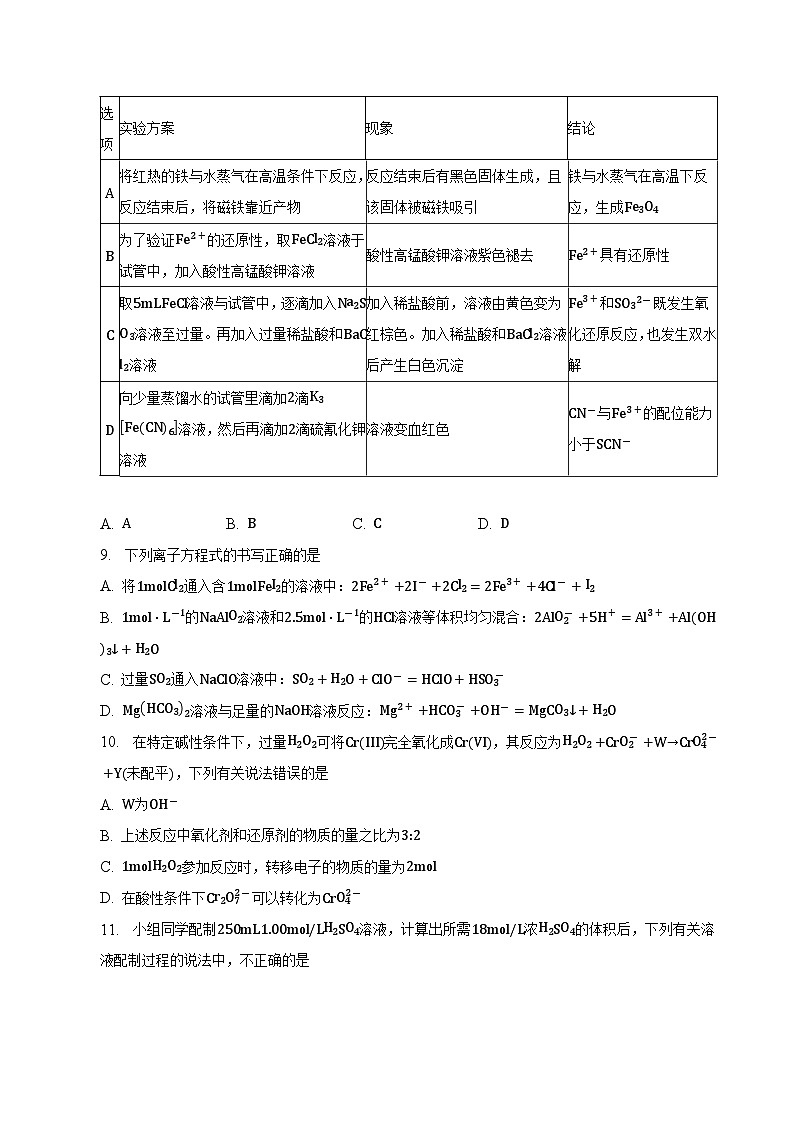
8. 下列有关铁及其化合物的实验方案,对应的现象和结论都正确的是( )
A. AB. BC. CD. D
9. 下列离子方程式的书写正确的是
A. 将1mlCl2通入含1mlFeI2的溶液中:2Fe2++2I-+2Cl2=2Fe3++4Cl-+I2
B. 1ml⋅L-1的NaAlO2溶液和2.5ml⋅L-1的HCl溶液等体积均匀混合:2AlO2-+5H+=Al3++Al(OH)3↓+H2O
C. 过量SO2通入NaClO溶液中:SO2+H2O+ClO-=HClO+HSO3-
D. MgHCO32溶液与足量的NaOH溶液反应:Mg2++HCO3-+OH-=MgCO3↓+H2O
10. 在特定碱性条件下,过量H2O2可将Cr(III)完全氧化成Cr(VI),其反应为H2O2+CrO2-+W→CrO42-+Y(未配平),下列有关说法错误的是
A. W为OH-
B. 上述反应中氧化剂和还原剂的物质的量之比为3:2
C. 1mlH2O2参加反应时,转移电子的物质的量为2ml
D. 在酸性条件下Cr2O72-可以转化为CrO42-
11. 小组同学配制250mL1.00ml/LH2SO4溶液,计算出所需18ml/L浓H2SO4的体积后,下列有关溶液配制过程的说法中,不正确的是
A. 计算需要18ml/L的浓硫酸的体积约为13.9mL
B. 配制过程中不需要使用的仪器是托盘天平和烧瓶
C. 配制过程中正确的操作顺序为:b–d–f–a–g–c–e
D. 定容时俯视容量瓶刻度线会导致所配制的H2SO4溶液浓度偏小
12. 将5.00g胆矾(无其他杂质)置于氮气氛流中,然后对其进行加热,逐渐升高温度使其分解,分解过程中的热重曲线如图所示。下列说法错误的是
A. a点对应的物质中,氧元素的质量分数约为50.3%
B. c点对应的固体物质只有CuSO4
C. 将c→d产生的气体全部通入BaCl2溶液中,有沉淀产生
D. d→e的过程中,生成的某种物质可使带火星的小木条复燃
13. Liepatff规则:胶核总是选择性地吸附与其本身组成相似的离子形成胶粒。硅胶在生产、生活中有广泛应用。硅胶溶液组成如下:
下列叙述正确的是
A. 1 ml Na2SiO3和足量盐酸反应得到硅胶粒子数6.02×1023
B. SiO32-与硅胶溶液胶核组成相似
C. 胶粒中表面离子数目一定大于束缚反离子
D. 硅胶溶液的胶团中n(SiO32-)>2n(H+)
14. ①现有6.6g铜镁合金与一定量浓硝酸恰好完全反应,得到NO2、NO的混合气体(不考虑N2O4等其它气体)体积为4.48L(本题气体体积均为标准状况下):②这些气体与一定体积氧气混合后通入水中,所有气体完全被水吸收生成硝酸。若向①所得溶液中加入5ml/LNaOH溶液至金属离子恰好完全沉淀,消耗NaOH溶液的体积是60mL。下列说法不正确的是( )
A. ①中参加反应的硝酸是0.5mlB. ②中消耗氧气的体积是1.68L
C. 铜镁合金中镁的质量为2.4gD. 混合气体中NO2体积为3.36L
二、填空题(每空2分,共16分)
15. 研究钠及其化合物的性质有重要的意义。
(1)金属钠非常活泼,通常保存在______中,以隔绝空气。
(2)汽车安全气霢内装有NaN3、Fe2O3和NaHCO3等物质。
①当汽车发生严重磁撞时,引发NaN3分解:2NaN3=2Na+3N2↑。若安全气囊内有65gNaN3,其完全分解所释放的N2在标准状况下的体积为 ______L。
②产生的Na立即与Fe2O3发生置换反应生成Na2O,发生反应的化学方程式为 ______。
③NaHCO3可用作冷却剂,吸收体系释放的热量。试解释NaHCO3作冷却剂的工作原理 ______(用化学方程式表示)。
(3)某同学向Na2CO3和NaHCO3的混合液中逐滴加入一定浓度的盐酸,生成CO2的体积(标准状况)与加入盐酸的体积的关系如右图所示。
则混合液中nNa2CO3:nNaHCO3= ______,盐酸的物质的量浓度为______ml⋅L-1(本空3分)。
(4)某兴趣小组对NaHCO3和CaCl2溶液是否能发生反应非常感兴趣,共做了三组实验进行探究。
①向1mL0.01ml⋅L-1CaCl2溶液中滴加1mL0.1ml⋅L-1NaHCO3溶液,发现没有什么现象,溶液依旧澄清。
②向1mL0.5ml⋅L-1CaCl2溶液中滴加2mLlml⋅L-1NaHCO3溶液,立即产生白色絮状沉淀,后续实验证明,该沉淀是CaCO3。该条件下反应的离子方程式为 ______。
③向1mL2.5ml⋅L-1CaCl2溶液中滴加1mL1ml⋅L-1NaHCO3溶液,立即产生白色沉淀,该沉淀也是CaCO3,且振荡后有无色无味的气体产生,该条件下反应的离子方程式为 ______。
三、实验题(本大题共2小题,每空均3分,共36分)
16. 某小组同学设计如下实验,研究亚铁盐与H2O2溶液的反应。
【实验1】试剂:酸化的0.5ml⋅L-1FeSO4溶液(pH=0.2),5%H2O2溶液(pH=5)
(1)上述实验中H2O2溶液与FeSO4溶液反应的离子方程式是 _______。
(2)产生气泡的原因是_______。
【实验Ⅱ】试剂:未酸化的0.5ml⋅L-1FeSO4溶液(pH=3),5%H2O2溶液(pH=5)
(3)将上述混合物分离,得到棕黄色沉淀和红褐色胶体。取部分棕黄色沉淀洗净,加4ml⋅L-1盐酸,沉淀溶解得到黄色溶液。初步判断该沉淀中含有Fe2O3,经检验还含有SO42-。检验棕黄色沉淀中SO42-的方法是 _______。
(4)对于生成红褐色胶体的原因,提出两种假设:
ⅰ.H2O2溶液氧化Fe2+消耗H+
ⅱ.Fe2+氧化的产物发生了水解
①根据实验Ⅱ记录否定假设ⅰ,理由是_______。
②实验验证假设ⅱ:取_______,加热,溶液变为红褐色,pH下降,证明假设ⅱ成立。
(5)将FeSO4溶液加入H2O2溶液后,产生红褐色胶体,反应的离子方程式是: _______。
17. 某学生研究小组欲分析CuSO4溶液与Na2CO3溶液混合产生的蓝绿色沉淀成分,开展下列实验探究。
【提出假设】
假设1:沉淀为Cu(OH)2
假设2:沉淀为_____________
假设3:沉淀为碱式碳酸铜[化学式可表示为[nCuCO3⋅mCu(OH)2]
【查阅资料】无论是哪一种沉淀受热均易分解(假设均不含结晶水)。
【物质成分探究】
步骤1:将所得悬浊液过滤,用蒸馏水洗涤,再用无水乙醇洗涤。
步骤2:甲同学取一定量固体,用气密性良好的如下进行装置(夹持仪器未画出)进行实验:
(1)假设2中的沉淀为_______________ 。
(2)无水乙醇洗涤的目的 _________________________________________________。
(3)若反应后A中蓝绿色固体变黑,C中无明显现象,证明假设______成立。
(4)乙同学认为只要将B装置的试剂改用_______________(填试剂名称)后,便可验证上述所有假设。
(5)乙同学更换B试剂后验证假设3成立的实验现象是_________________________。
(6)在假设3成立的前提下,某同学考虑用Ba(OH)2代替Ca(OH)2,测定蓝绿色固体的化学式,实验结束后装置B的质量增加2.7g,C中的产生沉淀的质量为19.7g。则该蓝绿色固体的化学式为________________ 。
答案和解析
1.答案:D
解析:A.用刀切开金属钠,新切开的钠的表面很快变暗,变为氧化钠,发生了氧化还原反应,故A不符合题意;
B.向含Fe(SCN)3的溶液中加入铁粉,溶液颜色变浅,铁和铁离子反应生成亚铁离子,发生了氧化还原反应,故B不符合题意;
C.露置在潮湿空气中的钢铁制品,表面产生红色物质,生成氧化铁,发生了氧化还原反应,故C不符合题意;
D.向CuSO4溶液中持续滴加氨水,溶液变为深蓝色,得到硫酸四氨合铜,没有发生氧化还原反应,故D符合题意。
综上所述,答案为D。
2.答案:B
解析:A.CH3COONa溶液呈碱性是因为发生了CH3COO-的水解:CH3COO-+H2O⇌CH3COOH+OH-,A正确;
B.金属钠在空气中加热生成淡黄色固体过氧化钠:2Na+O2 Δ Na2O2,B错误;
C.铝与NaOH溶液反应生成偏铝酸钠和氢气:2Al+2OH-+2H2O=2 AlO2- +3H2↑,C正确;
D.将SO2通入H2S溶液生成S单质和水:SO2+2H2S=3S↓+2H2O,D正确;
故选B。
3.答案:C
解析:略
4.答案:D
解析:
A.标准状况下CH2Cl2呈液态,不可用标准状况下的气体摩尔体积进行相关计算;
B.H2S是共价化合物,H2S气体中不存在H+;
C.没有给出Na3PO4溶液的体积,无法计算OH-数目;
D.1个S8分子中含有8个S-S键,64gS8的物质的量为6432g⋅ml-1×8=14ml,则64g环状S8分子中含有的S-S键为14ml×8=2ml,即含有的S-S键数为2NA。
5.答案:A
解析:金属Mg、Al在稀盐酸中完全溶解,生成可溶的氯化物(MgCl2、AICl3),盐酸可能恰好反应,也可能剩余,向溶液中加入NaOH溶液,盐酸被中和,金属离子恰好沉淀,生成Mg(OH)2、Al(OH)3。
梳理本题物质变化思路:Mg→Mg2+→Mg(OH)2, Al→Al3+→Al(OH)3,生成沉淀的质量可由金属元素的质量加上沉淀中OH-的质量求得。而Mg2+、Al3+生成沉淀结合的OH-的物质的量正好是Mg、Al变成离子时失去电子的物质的量,而Mg、Al失去电子的物质的量正好是H+变成H2得到电子的物质的量。由2H+~2e-~H2,可求出得到电子的物质的量为2× ml,故 Mg2+、Al3+生成沉淀结合的OH-的物质的量也是0.1 ml,质量为1.7g,故生成沉淀的质量为(m+1.7)g,故选A。
6.答案:B
解析:
A.Al、Ga的价层电子数都是3,故A正确;
B.Al(OH)3难溶于氨水,所以Ga(OH)3也难溶于氨水,向GaCl3溶液中逐滴加入足量氨水,有Ga(OH)3沉淀生成,沉淀不溶解,故B错误;
C.铝能与氢氧化钠反应生成偏铝酸钠和氢气,所以金属镓也可以与NaOH溶液反应生成NaGaO2和氢气,故C正确;
D.铝的金属性大于Ga,所以酸性:Al(OH)3
解析:①钠与水反应发生置换生成氢氧化钠和氢气;水与过氧化钠反应生成氢氧化钠和氧气不是置换反应,能实现图示箭头方向一步转化,但不满足置换反应的条件,故不符合题意;
②铁与水反应生成四氧化三铁和氢气;碳与水反应生成氢气和一氧化碳,两者都是置换反应,能实现图示箭头方向一步转化,故符合题意;
③甲烷与氯气反应非置换反应,不满足①、②均为置换反应的条件,故不符合题意;
④铝与氯化铜溶液反应生成单质铜和氯化铝,铝与盐酸反应生成氯化铝和氢气是置换反应,能实现图示箭头方向一步转化,故符合题意;选项A符合题意。
故选A。
8.答案:C
解析:略
9.答案:B
解析:A.I-的还原性强于Fe2+,Cl2先与I-反应,1mlCl2与2mlI-恰好完全反应,符合题意的离子方程式为Cl2+2I-=2Cl-+I2,A项错误;
B.NaAlO2与HCl的物质的量之比为1:2.5,即 AlO2- 与H+物质的量之比为2:5,此时 AlO2- 与H+都完全消耗得到等物质的量的Al3+和Al(OH)3,符合题意的离子方程式为2 AlO2- +5H+=Al3++Al(OH)3↓+H2O,B项正确;
C.SO2具有还原性,ClO-具有氧化性,过量SO2通入NaClO溶液中发生氧化还原反应,反应的离子方程式为SO2+ClO-+H2O= SO42- +Cl-+2H+,C项错误;
D.Mg(HCO3)2溶液与足量NaOH溶液反应生成更难溶于水的Mg(OH)2,反应的离子方程式为Mg2++2 HCO3- +4OH-=Mg(OH)2↓+2 CO32- +2H2O,D项错误;
答案选B。
10.答案:D
解析:H2O2中氧元素化合价由-1降低为-2, CrO2- 中Cr元素化合价由+3升高为+6,根据得失电子守恒、电荷守恒,反应的离子方程式为 3H2O2+2CrO2-+2OH-=2CrO42-+4H2O 。
A.据得失电子守恒、电荷守恒,反应的离子方程式为 3H2O2+2CrO2-+2OH-=2CrO42-+4H2O ,W为 OH- ,故A正确;
B.H2O2中氧元素化合价由-1降低为-2,H2O2是氧化剂, CrO2- 中Cr元素化合价由+3升高为+6, CrO2- 是还原剂,根据得失电子守恒,氧化剂和还原剂的物质的量之比为 3:2 ,故B正确;
C.H2O2中氧元素化合价由-1降低为-2, 1mlH2O2 参加反应时,转移电子的物质的量为2ml,故C正确;
D.有可逆反应: Cr2O72- +H2O ⇀↽ 2 CrO42- +2H+,加碱,平衡正向移动,所以在碱性条件下 Cr2O72- 可以转化为 CrO42- ,故D错误;
选D。
11.答案:D
解析:A.依据溶液稀释规律可知,配制250mL1.00ml/LH2SO4溶液需要浓硫酸体积为: 1.00ml/L×0.25L18ml/L ≈0.0139L,即13.9mL,故A正确;
B.配制一定物质的量浓度溶液实验操作一般步骤:计算、量取、稀释、移液、洗涤移液、定容、摇匀等操作,该实验中需要用量筒、胶头滴管量取浓硫酸,烧杯、玻璃棒稀释浓硫酸,需要玻璃棒搅拌和引流,需要250mL容量瓶配制溶液,需要胶头滴管定容,不需要的仪器:托盘天平和烧瓶,故B正确;
C.用浓溶液配制一定物质的量浓度稀溶液操作步骤为:计算、量取、稀释、冷却、移液、洗涤移液、定容、摇匀等操作,所以正确的操作顺序为:b-d-f-a-g-c-e,故C正确;
D.定容时俯视容量瓶刻度线会导致溶液体积偏小,依据c= nV 可知,溶液浓度偏高,故D错误;
故选:D。
12.答案:A
解析:
胆矾的化学式CuSO4⋅5H2O,5g胆矾的物质的量是0.02ml,加热完全失去结晶水,得到0.02mlCuSO4,质量为3.2g,所以c点对应物质是CuSO4;c→d为CuSO4分解,d中含有0.02ml铜元素,则氧元素的物质的量为1.6g-0.02ml×64g/ml16g/ml=0.02ml,所以d点对应物质为CuO;e中含有0.02ml铜元素;则氧元素的物质的量为1.44g-0.02ml×64g/ml16g/ml=0.01ml,所以e点对应物质为Cu2O;
A.胆矾失去部分结晶水得到a,a点对应的物质化学式为CuSO4⋅xH2O,5×CuSO4⋅xH2OCuSO4⋅5H2O=4.28,,x=3,氧元素的质量分数约为7×16160+18×3×100%≈52.3%,故A错误;
B.胆矾的化学式CuSO4⋅5H2O,5g胆矾的物质的量是0.02ml,加热完全失去结晶水,得到
0.02mlCuSO4,质量为3.2g,所以c点对应物质是CuSO4,故B正确;
C.c→d为CuSO4分解为CuO;产生的气体可能全部为SO3或SO2和O2或SO3、SO2和O2的混合气体;通入BaCl2溶液中,生成BaSO4沉淀,故C正确;
D.d→e的过程反应方程式为4CuO2Cu2O+O2↑,有氧气生成,氧气可使带火星的小木条复燃,故 D正确。
13.答案:B
解析:
A.1 mlNa2SiO3可生成1 mlH2SiO3分子,许多分子聚集一起形成胶粒,形成胶粒数小于6.02×1023,A项错误;
B.根据图示可知,胶核优先吸附SiO32-,根据Liepatff规则,B项正确;
C.胶粒中SiO32-带负电荷数大于H+带正电荷数,表面离子数不一定大于束缚反离子数,C项错误;
D.胶团不带电荷,n(SiO32-)=2n(H+),D项错误。
14.答案:C
解析:解:A.由上述分析可知,①中参加反应的硝酸的物质的量n(HNO3)=n(NO2)+n(NO)+n(NaNO3)=n(NO2)+n(NO)+n(NaOH)=+0.06L×5ml/L=0.5ml,故A正确;
B.Mg~Mg2+~2e-~Mg(OH)2~2NaOH,Cu~Cu2+~2e-~Cu(OH)2~2NaOH,Mg、Cu失电子的物质的量等于n(NaOH)=0.06L×5ml/L=0.3ml,HNO3得电子NO2、NO,NO2、NO失电子生成HNO3,O2得电子生成H2O,根据电子守恒可知,4n(O2)=n(NaOH)=0.06L×5ml/L=0.3ml,则n(O2)=0.075ml,标准状况下的体积为0.075ml×22.4L/ml=1.68L,故B正确;
C.Mg~Mg2+~2e-~Mg(OH)2~2NaOH,Cu~Cu2+~2e-~Cu(OH)2~2NaOH,则2n(Mg)+2n(Cu)=n(NaOH)=0.06L×5ml/L=0.3ml,24n(Mg)+64n(Cu)=6.6g,解得n(Mg)=n(Cu)=0.075ml,m(Mg)=nM=0.075ml×24g/ml=1.8g,故C错误;
D.设NO2、NO物质的量分别为x、y,则x+y=,根据电子守恒可知,x+3y=2n(Mg)+2n(Cu)=n(NaOH)=0.3ml,解得x=0.15ml,y=0.05ml,标准状况下NO2的体积为0.15ml×22.4L/ml=3.36L,故D正确;
故选:C。
6.6g铜镁合金与一定量浓硝酸恰好完全反应,所得溶液中溶质为硝酸铜、硝酸镁,NO2、NO的混合气体与氧气、水反应又得到硝酸,根据电子转移守恒可知,Cu、Mg失去的电子等于氧气得到的电子,所得硝酸铜、硝酸镁溶液中加入NaOH溶液至Mg2+、Cu2+恰好完全沉淀生成Mg(OH)2、Cu(OH)2,得到NaNO3溶液,关系式为Mg~Mg2+~2e-~Mg(OH)2~2NaOH,Cu~Cu2+~2e-~Cu(OH)2~2NaOH,HNO3~NO2~e-,HNO3~NO~3e-,设NO2、NO物质的量分别为xml、yml,根据电子守恒可得x+3y=2n(Mg)+2n(Cu),x+y=,24n(Mg)+64n(Cu)=6.6g,2n(Mg)+2n(Cu)=n(NaOH)=0.06×5=0.3,根据N、Na原子守恒可得n(HNO3)=n(NO2)+n(NO)+n(NaNO3)=n(NO2)+n(NO)+n(NaOH)=0.2ml+0.3ml=0.5ml,据此分析解答。
本题考查化学方程式的计算,明确反应过程中转移电子关系、物质的性质及反应是解题关键,注意电子守恒关系的灵活运用,侧重考查学生分析计算能力、灵活运用知识的能力,题目难度中等。
15.答案:(1)石蜡油或煤油;(2)①33.6;
② 6Na+Fe2O3=Δ3Na2O+2Fe ; Fe2O3 ;
③2NaHCO3=ΔNa2CO3+CO2↑+H2O(3)① 1:1 ② 0.5ml⋅L-1 (本空3分)
(4)② HCO3-+Ca2+=CaCO3↓+H+ ;或 2HCO3-+Ca2+=CaCO3↓+H2CO3 ;
③ 2HCO3-+Ca2+=CaCO3↓+CO2↑+H2O ;或其他合理答案。
解析:略
16.答案:(1) 2Fe2++2H++H2O2=2Fe3++2H2O
(2)Fe3+催化下 H2O2 分解生成O2
(3)取加入盐酸后的黄色溶液少许于试管中,加入BaCl2 溶液,产生白色沉淀,说明棕黄色沉淀中含有 SO42-
(4) ①.根据实验 Ⅱ 记录反应后溶液pH = 1.4,酸性增强,假设ⅰ中消耗氢离子,酸性减弱,pH应增大,故不合理 ②. Fe2(SO4)3 溶液
(5)2Fe2++4H2O+H2O2=2Fe(OH)3 (胶体)+2H+ 解析:(1)
H2O2 溶液与 FeSO4 溶液反应的离子方程式是: 2Fe2++2H++H2O2=2Fe3++2H2O ;
(2)
过氧化氢在铁离子催化作用下分解生成氧气,故产生气泡;
(3)
硫酸根离子用酸化的氯化钡检验,故检验棕黄色沉淀中 SO42- 的方法:取加入盐酸后的黄色溶液少许于试管中,加入BaCl2溶液,产生白色沉淀,说明棕黄色沉淀中含有 SO42- ;
(4)
①根据实验Ⅱ 记录反应后溶液pH = 1.4,酸性增强,假设ⅰ中消耗氢离子,酸性减弱,pH应增大,故不合理;②根据假设ⅱ, Fe2+ 氧化的产物发生了水解,铁离子水解,验证硫酸铁溶液中铁离子的水解平衡即可,取 Fe2(SO4)3 溶液,加热,溶液变为红褐色,pH下降,证明假设ⅱ成立;
(5)
将 FeSO4 溶液加入 H2O2 溶液后,产生红褐色胶体,反应的离子方程式是: 2Fe2++4H2O+H2O2=2Fe(OH)3 (胶体)+2H+ 。
17.答案:(1)CuCO3
(2)利用乙醇的易挥发,带走洗涤的水
(3)假设1
(4)无水硫酸铜
(5)A中蓝绿色固体变黑色,B中无水CuSO4 固体变蓝,C中有白色沉淀产生
(6)2 CuCO3⋅3Cu(OH)2 或 3Cu(OH)2 ⋅2 CuCO3 或 Cu5 (OH)6(CO3)2
解析:
【解答】
(1)CuSO4溶液与Na2CO3溶液混合产生蓝绿色沉淀,可能是反应生成了碳酸铜沉淀,或水解生成了氢氧化铜沉淀,或是碱式碳酸铜,假设1中沉淀为Cu(OH)2,假设2为CuCO3;
(2)所得悬浊液过滤,用蒸馏水洗涤,再用无水乙醇洗涤,可以洗去固体中残留的水分,通风晾干可以让乙醇完全挥发;
(3)加热时,碳酸铜分解生成二氧化碳和黑色氧化铜,二氧化碳能使澄清的石灰水变浑浊,加热氢氧化铜时生成水蒸气和黑色氧化铜,若反应后A中蓝绿色固体变黑,C中无明显现象证明一定不含有碳酸铜,现象的产生为氢氧化铜,假设1正确;
(4)实验验证碳酸铜或氢氧化铜是利用受热分解生成的产物性质验证,加热时,碳酸铜分解生成二氧化碳和黑色氧化铜,加热氢氧化铜时生成水蒸气和黑色氧化铜,所以需要验证水的存在和二氧化碳的存在就可以证明产生的物质成分,装置A中加热是否变化为黑色固体,装置B选择无水硫酸铜验证是否生成水,澄清石灰水是否变浑浊证明是否生成二氧化碳,所以要将上图中B装置的试剂改用无水CuSO4;
(5)装置A中加热是否变化为黑色固体,装置B选择无水硫酸铜,是否变蓝色验证是否生成水,装置C中澄清石灰水是否变浑浊证明是否生成二氧化碳,所以证明假设是否正确的现象为:A中蓝绿色固体变黑色,B中无水CuSO4固体变蓝,C中有白色沉淀产生;
(6)B中吸收的是水,水的物质的量=2.7g18g/ml=0.15ml,则H的物质的量为0.3ml,C中吸收的是二氧化碳生成碳酸钡白色沉淀,根据碳原子守恒得二氧化碳的物质的量=19.7g197g/ml=0.1ml,氢氧根离子和碳酸根离子的物质的量之比=0.3ml:0.1ml=3:1,所以其化学式为:
2 CuCO3⋅3Cu(OH)2 或 3Cu(OH)2⋅2 CuCO3 或 Cu5(OH)6(CO3)2。序号
U
W
Y
X
①
Na
H2O
Na2O2
NaOH
②
Fe
H2O
C
H2
③
HBr
Cl2
CH4
HCl
④
CuCl2(aq)
Al
HCl(aq)
AlCl3(aq)
选项
实验方案
现象
结论
A
将红热的铁与水蒸气在高温条件下反应,反应结束后,将磁铁靠近产物
反应结束后有黑色固体生成,且该固体被磁铁吸引
铁与水蒸气在高温下反应,生成Fe3O4
B
为了验证Fe2+的还原性,取FeCl2溶液于试管中,加入酸性高锰酸钾溶液
酸性高锰酸钾溶液紫色褪去
Fe2+具有还原性
C
取5mLFeCl溶液与试管中,逐滴加入Na2SO3溶液至过量。再加入过量稀盐酸和BaCl2溶液
加入稀盐酸前,溶液由黄色变为红棕色。加入稀盐酸和BaCl2溶液后产生白色沉淀
Fe3+和SO32-既发生氧化还原反应,也发生双水解
D
向少量蒸馏水的试管里滴加2滴K3Fe(CN)6溶液,然后再滴加2滴硫氰化钾溶液
溶液变血红色
CN-与Fe3+的配位能力小于SCN-
实验步骤
实验仪器
a.用少量蒸馏水洗涤烧杯和玻璃棒2~3次,洗涤液均注入容量瓶。 b.用量筒量取所需18ml/L浓H2SO4的体积,注入盛有约50mL蒸馏水的烧杯中。 c.用胶头滴管滴加蒸馏水,至溶液的凹液面与刻度线相切。 d.用玻璃棒慢慢搅动,混合均匀冷却至室温。 e.盖好容量瓶瓶塞,反复上下颠倒,摇匀。 f.将稀释后的H2SO4溶液沿玻璃棒注入250mL容量瓶。 g.往容量瓶中加入蒸馏水,直到液面在容量瓶刻度线下1~2cm处。
量筒托盘天平烧瓶 250ml容量瓶烧杯玻璃棒胶头滴管
操作
现象
取2mL上述FeSO4溶液于试管中,加入5滴5%H2O2溶液
溶液立即变为棕黄色,稍后,产生气泡。测得反应后溶液pH=0.9
向反应后的溶液中加入KSCN溶液
溶液变红
操作
现象
取2mL5%H2O2溶液于试管中,加入5滴上述FeSO4溶液
溶液立即变为棕黄色,产生大量气泡,并放热,反应混合物颜色加深且有浑浊。测得反应后溶液pH=1.4
吉林省通化市辉南县第六中学2023-2024学年高二上学期11月半月考化学试卷(含答案): 这是一份吉林省通化市辉南县第六中学2023-2024学年高二上学期11月半月考化学试卷(含答案),共14页。试卷主要包含了单选题,填空题等内容,欢迎下载使用。
吉林省通化市辉南县第六中学2023-2024学年高二上学期11月半月考化学试卷含答案: 这是一份吉林省通化市辉南县第六中学2023-2024学年高二上学期11月半月考化学试卷含答案,共7页。试卷主要包含了单选题,填空题等内容,欢迎下载使用。
吉林省通化市辉南县第六名校2023-2024学年高三上学期第一次半月考(8月)化学 Word版含答案: 这是一份吉林省通化市辉南县第六名校2023-2024学年高三上学期第一次半月考(8月)化学 Word版含答案,文件包含吉林省通化市辉南县第六中学2023-2024学年高三上学期第一次半月考化学docx、吉林省通化市辉南县第六中学2023-2024学年高三上学期第一次半月考化学答案docx等2份试卷配套教学资源,其中试卷共10页, 欢迎下载使用。