





专题16 语法填空主谓一致100题(精练) -备战2024年高考英语一轮复习高效复习(全国通用)
展开一、【主谓一致考点思维导图】
二、【主谓一致历年高考真题精选】
1.(2023全国甲卷)In the evening, when I take a walk in the schl garden, the singing f insects _____________(becme) mre meaningful t me.
2.(2022新高考I卷)The plan will extend prtectin t a significant number f areas that _________ (be) previusly unprtected, bringing many f the existing prtected areas fr giant pandas under ne authrity t increase effectiveness and reduce incnsistencies in management.
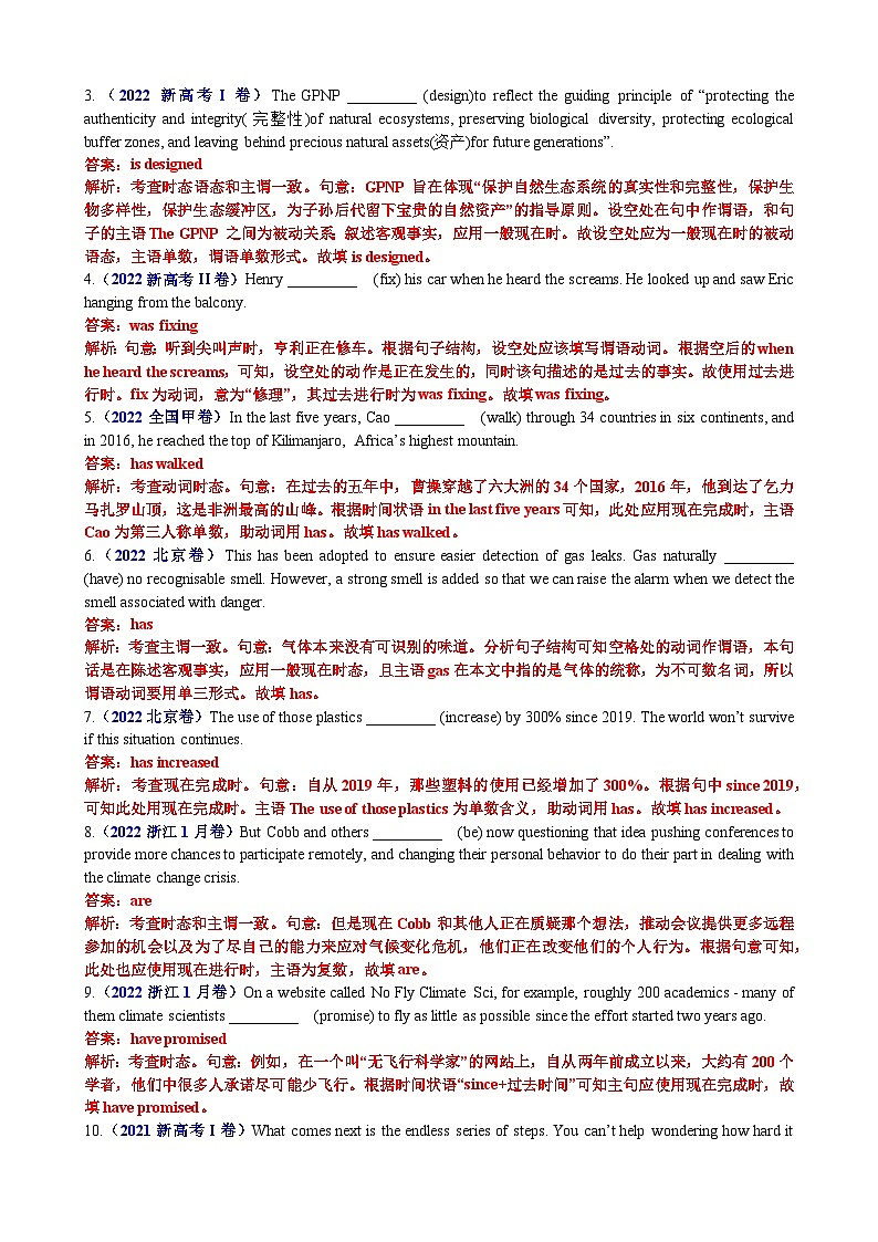
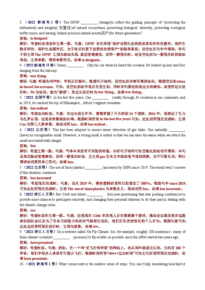
3.(2022新高考I卷)The GPNP _________ (design)t reflect the guiding principle f “prtecting the authenticity and integrity(完整性)f natural ecsystems, preserving bilgical diversity, prtecting eclgical buffer znes, and leaving behind precius natural assets(资产)fr future generatins”.
4.(2022新高考II卷)Henry _________ (fix) his car when he heard the screams. He lked up and saw Eric hanging frm the balcny.
5.(2022全国甲卷)In the last five years, Ca _________ (walk) thrugh 34 cuntries in six cntinents, and in 2016, he reached the tp f Kilimanjar, Africa’s highest muntain.
6.(2022北京卷)This has been adpted t ensure easier detectin f gas leaks. Gas naturally _________ (have) n recgnisable smell. Hwever, a strng smell is added s that we can raise the alarm when we detect the smell assciated with danger.
7.(2022北京卷)The use f thse plastics _________ (increase) by 300% since 2019. The wrld wn’t survive if this situatin cntinues.
8.(2022浙江1月卷)But Cbb and thers _________ (be) nw questining that idea pushing cnferences t prvide mre chances t participate remtely, and changing their persnal behavir t d their part in dealing with the climate change crisis.
9.(2022浙江1月卷)On a website called N Fly Climate Sci, fr example, rughly 200 academics - many f them climate scientists _________ (prmise) t fly as little as pssible since the effrt started tw years ag.
10.(2021新高考I卷)What cmes next is the endless series f steps. Yu can’t help wndering hw hard it _________ (be) fr the peple then t put all thse rcks int place.
11.(2021新高考II卷)I kept ging. Whenever I heard f businesses using plastic, I'd send an email. One f the biggest cmpanies I wrte t _________ (be) Alaska Airlines Paris.
12.(2021全国甲卷)The Xi'an City Wall is the mst cmplete city wall that has survived China's lng histry. It _________ (build) riginally t prtect the city in the Tang dynasty and has nw been cmpletely restred (修复).
13.(2021北京卷)As it _________ (cnnect) things, yur brain turns them int a stry, and yu get a dream.
14.(2021北京卷)There _________ (be) a dramatic rise in the number f extreme weather events ver the past 20 years, caused largely by rising glbal temperatures, accrding t a new reprt frm the United Natins.
15.(2021浙江1月卷)It is calculated by dividing a persn’s weight in kg by their height in meters squared, and a BMI f between 19 and 25 _________ (cnsider) healthy.
16.(2021浙江卷)Mary’s niece wrte, "The little hme _________ (paint) white. It was sweet and fresh. Mary lved it. She was extremely pretty, and her huse was a reflectin f herself, everything in gd taste and in perfect rder.
17.(2020新高考)The parts f a museum pen t the public _________ (call) galleries r rms.
18.(2020新高考)Often, nly a small part f a museum’s cllectin _________ (be) n display. Mst f it is stred away r used fr research.
19.(2020全国I卷)Carle Pieters, a scientist at Brwn University, says, “because it _________ (mean) we have the chance t btain infrmatin abut hw the mn _________ (cnstruct)”.
20.(2020全国II卷)This is why decrating with plants, fruits and flwers _________ (carry) special significance. They represent the earth cming back t life and best wishes fr new beginnings.
三、【主谓一致最新模拟试题精选】
21.(2020北京卷)Single-use plastic bags are used at mst a few times befre they_________ (thrw) away.
22.(2020浙江1月卷)Smething significant is happening t the wrld ppulatin-it is aging. The median(中位数的) age f an American in 1950 _________ (be)30; tday it is 41 and is expected t increase t 42 by 2050.
23.(2023•全国•高三假期作业)Lisa’s family _________in this city fr abut sixteen years and her family _________all fnd f music. (be)
24.(2023秋•高三课时练习)Lk! The cattle _________ (be) eating grass near the river. What a peaceful scene it is!
25.(2019•高三课时练习)There _________plenty f cupbard space in the kitchen fr all yur pts and pans.
26.(2021•高三课时练习)S far, neither the teacher nr his students_________ (see) the film.
27.(2021•高三课时练习)Nt nly a little girl but als adults _________ (have) a grwing appetite fr junk fd nwadays.
28.(2021秋•全国•高三专题练习)Nt his carelessness but the bad rad cnditins _________ (be) respnsible fr the accident yesterday.
29.(2023秋•全国•高三专题练习)—_________ (be) either she r yu t g and attend the meeting?
—Neither she nr I _________ (be).
30.(2023•全国•高三专题练习)Even thugh there _________ (be) mre pprtunities t g ut and d fun things in the city, it may take fcus away frm yur studies.
31.(2022秋•高三课时练习)Nt nly Tm but als his father _________ (be) t blame fr yesterday’s accident.
32.(2022秋•黑龙江哈尔滨•高三校考)Nt nly he but als his parents _________ (injury) severely in the car accident yesterday.
33.(2023•全国•高三专题练习)Tm, alng with his parents, _________ (be) ging t pay a visit t China next mnth.
34.(2023•高三课时练习)It is yu rather than he wh_________ (be) respnsible fr the children’s safety.
35.(2023•高三课时练习)Nt yu, but he and I _________ (be) praised by the teacher fr helping the elderly study.
36.(2023秋•高三课前预习)Here _________ (cme) a gd chance that yu can use yur summer vacatin t g n study turs.
37.(2023•全国•高三假期作业)Jenny, alng with tw bys in ur schl, _________ (invite) t Lndn t attend an internatinal meeting the ther day.
38.(2023•全国•高三假期作业)When and where prfessr James will give us a lecture n the Western culture (nt decide) yet.
39.(2023•全国•高三假期作业)Mr. Smith as well as tw f his students _________ (d) the experiment with care at the mment.
40.(2023秋•高三课时练习)In the crner f the garden _________ (seat) a large number f peple.
41.(2023秋•高三课时练习)Great changes _________ (take) place in the designing f the cmputer in the past few years.
42.(2023秋•高三课时练习)Shirley _________ (write) a bk abut Egypt last year, but I dn’t knw whether she has finished it.
43.(2023秋•高三课时练习)Please keep quiet. The news _________ (reprt) and I can’t hear a single wrd.
44.(2023秋•福建•高三校考)It is the fifth time that Linel Messi, a ftball genius, _________ (participate) in the cmpetitins in FIFA Wrld Cup Qatar 2022.
45.(2021秋•高三课时练习)Our class _________ (cnsist) f frty students and the class _________ (study) English nw.
46.(2023•全国•高三专题练习)What we need _________ (be) enugh water, but what they need _________ (be) huses.
47.(2022秋•高三课时练习)The number f peple present at this meeting nw _________300, a number f whm _________jurnalists.(be)
48.(2022秋•高三课时练习)The writer and translatr _________ (be) delivering a speech in ur schl nw.
49.(2022秋•高三课时练习)The cmmittee_________ (be) cncerned abut the large number f prisners in this area.
50.(2022秋•高三课前预习)Every pssible means _________ (have) been used t prevent the air pllutin, but the sky is still nt clear.
51.(2023•全国•高三专题练习)A survey shws that 80 f the middle-aged in this city _________ (be) in favur f the prpsal n health care refrm.
52.(2023•全国•高三专题练习)Three years _________ (have) passed since they met last time, and fr them, three years_________ (be) really a lng time.
53.(2023秋•全国•高三专题练习)Everywhere in Sydney these days, change and prgress_________ (be) the watchwrds (口号), and traditins are increasingly rare.
54.(2023•全国•高三专题练习)A pet and artist _________ (be) cming t speak t us abut Chinese literature and painting tmrrw afternn.
55.(2023•全国•高三专题练习)In the past few years, many a change _________ (take) place in my hmetwn.
56.(2023•全国•高三专题练习)With mre and mre frests being destryed, huge quantities f gd earth _________ (wash) away nw.
57.(2023•高三课时练习)Every pssible means _________ (use) t prevent the crash, but the cmputer still desn’t wrk.
58.(2023•高三课时练习)Accrding t the reprt, three hurs f utdr exercise a week _________ (be) gd fr ne’s health.
59.(2023•高三课时练习)At present the plice _________ (lk) fr the lst by whse trusers _________ (be) blue.
60.(2023•高三课时练习)Physics _________ (be) difficult t learn and every means _________ (try) t imprve it.
61.(2023•高三课时练习)The number f children wh have lst parents due t AIDS _________ (expect) t rise t 26 millin this year.
62.(2023秋•高三课时练习)I find that tw thirds f the land in my hmetwn_________ (cver) with trees and grass.
63.(2023春•全国•高三假期作业)The whle family _________ (vercme) with emtin when they heard the gd news.
64.(2023•全国•高三专题练习)Nt nly yu and I but als Peter, the tp student in ur schl, _________(be)nt able t slve the prblem.
65.(2021•高三课时练习)In the last thirty years, there_________ (be) great changes in every walk f life in ur cuntry.
66.(2020•高三课时练习)Nt nly Jhn and Tm but als their sister, Mary, _________ (take) great interest in the pian lessns.
67.(2021春•全国•高三专题练习)Jessica says the majrity f her custmers _________ (be)male.
68.(2021秋•全国•高三专题练习)Like s many things, it is nt what is utside, but what is inside that _________ (cunt).
69.(2023•全国•高三专题练习)Chlera was a deadly disease f its day. Neither its cause nr its cure _________ (understand).
70.(2021秋•四川成都•高三校考)As usual, nt nly the students but als the frm teacher _________ (remind) t turn ff lights befre they leave the classrm.
71.(2023•全国•高三专题练习)Walking t wrk, taking part in an nline exercise prgram r meeting with friends fr a walk als _________ (wrk) t easily get mre physical activity.
72.(2022秋•高三课时练习)Nt nly the teacher but the students_________ (be)lking frward t seeing the film at the mment.
73.(2022秋•高三课时练习)Nw there _________ (remain) a certain dubt amng the peple as t the practical value f the prject.
74.(2023•高三课时练习)Nt nly Alice but als Jane and Mary_________ (appint) as managers f the lcal stres since they wn the natinal sales cmpetitin at the end f Octber.
75.(2023•全国•高三专题练习)When it cmes t this questin, nt nly yu but als she _________ (turn) ut t be wrng.
76.(2023•全国•高三专题练习)Either yu r ne f yur wrkmates (be) t attend the meeting that is due tmrrw.
77.(2023•高三课时练习)Neither my wife nr I myself _________ (be) able t persuade my daughter t change her mind.
78.(2023秋•全国•高三专题练习)Nt the students but the teacher_________ (want) t visit the museum this Sunday.
79.(2023春•广东深圳•高三深圳中学校考期中)Nt nly each student but als their parents _________ (require) t participate in the discussin cncerning family relatinship building last week.
80.(2021秋•浙江•高三专题练习)The majrity f visitrs_________ (be)in favr f his cnclusin that the number f bks published n the subject_________ (be) simply surprising.
81.(2023•全国•高三假期作业)The teacher said that the sun _________(rise) in the east and _________ (set) in the west.
82.(2023•全国•高三专题练习)Early t bed and early t rise _________ (make) a man healthy, happy and wise.
83.(2022秋•高三课时练习)A large amunt f hmewrk _________ (have) t be dne every day, s large quantities f their time _________ (be) ccupied.
84.(2022秋•高三课时练习)The plice _________ (be) lking fr a secnd car, which appeared n the crime scene the ther day.
85.(2022秋•全国•高三专题练习)“All _________ (be) present and all _________ (be) ging n well,” ur head teacher said.
86.(2023•高三课时练习)Up t nw, a number f tests _________ (cnduct) t make sure that it has n side effects.
87.(2023•高三课时练习)Gd amunts f sleep every night _________ (be) als imprtant fr yur health.
88.(2021秋•江苏无锡•高三统考)It was a rugh week fr the ld dwntwn area, during which time nt nly the main buildings but als the library_________ (tear) dwn.
89.(2022春•高三课时练习)It is nt their interest but the need f the market that _________ (influence)students’ chices f cllege majrs.
90.(2022秋•高三课时练习)There _________ (be) a lt f bread and sme eggs n the table.
91.(2022秋•全国•高三专题练习)_________ (be) either he r yu t hst the Talent Shw in ur schl this year?
92.(2022秋•全国•高三专题练习)Here _________ (be) a pen, a few pencils and sme paper fr yu.
93.(2022秋•广东东莞•高三校联)Neither the twins nr their father_________ (be) addicted t nline games at present.
94.(2023•全国•高三专题练习)The Public Square is an eye-catching sight f the city. There_________ (stand) a stne sculpture f a famus histrical figure.
95.(2023•全国•高三假期作业)Either the manager r his assistants _________ (is, are) t attend the meeting.
96.(2023秋•高三课时练习)My favurite ftball team wn a lt f matches last year but they _________ (nt win) many matches s far this year.
97.(2022秋•高三课时练习)One third f the cuntry is cvered with trees and the majrity f the citizens _________ (be) black peple.
98.(2022春•高三课时练习)The factry used 33 percent f the raw materials, tw thirds f which _________ (be) saved fr ther purpses.
99.(2023•全国•高三专题练习)As yu can see, the number f cars n ur rads _________ (keep) rising these days.
100.(2023•全国•高三专题练习)The number f the students wh _________ (pssess) cell phnes _________ (be) increasing rapidly, which affects the nrmal teaching badly.
专题22 语法填空代词100题(精练)-备战2024年高考英语一轮复习高效复习(全国通用): 这是一份专题22 语法填空代词100题(精练)-备战2024年高考英语一轮复习高效复习(全国通用),文件包含专题22语法填空代词100题精练-高考英语一轮复习知识清单全国通用原卷版docx、专题22语法填空代词100题精练-高考英语一轮复习知识清单全国通用解析版docx等2份试卷配套教学资源,其中试卷共19页, 欢迎下载使用。
专题21 语法填空名词100题(精练)-备战2024年高考英语一轮复习高效复习(全国通用): 这是一份专题21 语法填空名词100题(精练)-备战2024年高考英语一轮复习高效复习(全国通用),文件包含专题21语法填空名词100题精练-高考英语一轮复习知识清单全国通用原卷版docx、专题21语法填空名词100题精练-高考英语一轮复习知识清单全国通用解析版docx等2份试卷配套教学资源,其中试卷共22页, 欢迎下载使用。
专题20 语法填空介词100题(精练)-备战2024年高考英语一轮复习高效复习(全国通用): 这是一份专题20 语法填空介词100题(精练)-备战2024年高考英语一轮复习高效复习(全国通用),文件包含专题20语法填空介词100题精练-高考英语一轮复习知识清单全国通用原卷版docx、专题20语法填空介词100题精练-高考英语一轮复习知识清单全国通用解析版docx等2份试卷配套教学资源,其中试卷共18页, 欢迎下载使用。