教材全解 教科版八年级物理下册第九章检测题及答案解析
展开这是一份教材全解 教科版八年级物理下册第九章检测题及答案解析,共8页。试卷主要包含了选择题,填空题,简答题,探究等内容,欢迎下载使用。
一、选择题(每题3分,共36分)
1.广安市盛产煤炭、水泥、石料,有“能源、建材之乡”的美誉,也正因为如此,那里的汽车超载现象异常突出,公路损坏严重。你认为超载汽车对公路的损坏主要取决于( )
A.汽车的大小B.汽车对公路的压强
C.汽车的速度D.汽车的惯性
2.用铜制成几个实心圆柱形的砝码,它们的质量、高度、底面积各不相同,把它们竖直放在水平桌面上,它们对桌面的压强大小,下列说法中正确的是( )
A.质量越大的,压强一定越大 B.高度越高的,压强一定越大
C.底面积越大的,压强一定越大 D.它们对地面的压强一定相等
3.甲、乙两人在沙地上行走,他们在沙地上留下的脚印大小不同(受力面积 QUOTE ),深浅相同,他们对沙地的压力及压强相比( )
A.B QUOTE [来源:学+科+网Z+X+X+K]
C QUOTE D QUOTE
4.甲同学做托里拆利实验,测得管内外水银面高度差约,乙同学采取下面哪个措施可以改变这个高度差( )
A.往水银槽内加少量水银
B.用粗一些的玻璃管做实验
图1
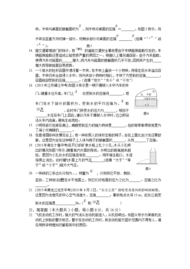
C.把玻璃管往上提一提,但不出水银面
D.把实验移到高山上去做
5.医院在体检抽血时,普遍使用真空采血管,如图1所示。使用时,导管一端的针头插入检查者的静脉,另一端的针头插入真空试管,血液便会自动流入试管。血液能够流进真空管的原因是( )
A.由血压压入真空管B.靠自身重力流入真空管
C.被真空管吸入真空管D.空气把血液压入真空管
图2
6.(2015年山东东营中考)如图2所示,实心均匀正方体放在水平桌面上,从虚线处将其沿竖直方向截成大小不同的甲、乙两块,则两块对水平桌面的压强 QUOTE 、 QUOTE 的大小关系是( )
A. QUOTE 大于 QUOTE B. QUOTE 等于 QUOTE
C. QUOTE 小于 QUOTE D.无法判断
7.在珠穆朗玛峰海拔五千多米高的一处营地,尼泊尔曾举行了一场“世界最高”的内阁会议,旨在呼吁全世界关注气候变化对喜马拉雅山脉的影响。这次高峰会议专门配备了氧气罐和医护人员,是因为( )
A.空气稀薄,大气压高B.空气稀薄,大气压低
C.空气稠密,大气压高D.空气稠密,大气压低
8.想象一下,如果在气体和液体中流速越大的位置压强越大,则不会出现的情况是( )
A.飞机翅膀的截面形状应该反过来
B.两艘并列同向行驶的船只不会相撞
C.地铁、火车站的站台安全线不必设置
D.喷雾器再怎么用力吹也喷不出雾来
9.(2015年黑龙江龙东中考)如图3中所示实验现象所揭示的物理原理或规律与其对应的技术应用不正确的是( )
A B C D
图3
10.下列关于大气压的说法中错误的是( )
A.一个标准大气压能支持高的水柱 [来源:学.科.网]
B.山顶上的大气压比山脚下的大气压高
C.一个标准大气压下水的沸点是 QUOTE
D.同一地区大气压也是变化的
11.(2015年广东茂名中考)物理兴趣小组的同学对图4所示的现象进行讨论,其中错误的是( )
甲 乙 丙 丁
图4
A.图甲帕斯卡裂桶实验说明液体的压强与液体的深度有关
B.图乙对沸腾的水停止加热,抽气减压,水再次沸腾,说明气压减小沸点降低
C.图丙用吸管喝饮料时,饮料是被“吸”上来的
D.图丁洗手盆下方的弯管用水密封利用了连通器原理
12.下述哪个实例不是利用大气压( )
A.降落伞可以帮助飞行员缓慢降落
B.人做深呼吸吸入新鲜空气
C.塑料吸盘吸在墙壁上
D.用吸管吸饮料
二、填空题(每空1分,共19分)
13.(2015年辽宁大连中考)水平桌面上有一个质量为 QUOTE 的长方体木块,木块与桌面的接触面积为 QUOTE ,则木块对桌面的压强 QUOTE =________。如图5所示,将木块沿竖直方向切掉一部分,则剩余部分对桌面的压强 QUOTE ________ QUOTE (选填“”“ QUOTE ”或“ QUOTE ”)。 图5
14.据交通管理部门的统计,有 QUOTE 的道路交通安全事故是由于车辆超限超载引发的,车辆超限超载还是造成公路受损严重的原因之一。根据以上情况请回答:由于汽车超载,使得汽车对路面的______增大,而汽车与路面的接触面积几乎不变,因而所产生的_____增大而导致路面容易损毁。
15.一个装水的柱形容器中漂浮着一木块,在木块上叠放一个小物块,待稳定后水未溢出容器,木块仍未全部浸入水中。则与未放小物块时相比,木块下方受到的压强________,容器底部受到的压强________。(选填“变大”“变小”或“不变”)
图6
16.(2015年江苏镇江中考)如图6所示是一辆不慎驶入水中汽车的车门。随着水位升高,车门上 QUOTE 处受到水的压强将________。若车门在水下部分的面积为,受到水的平均压强为, QUOTE 取 QUOTE ,此时车门所受水的压力为_______,相当于_______水压在车门上,因此,建议汽车不慎驶入水中时,应立即设法从车内逃离,避免生命危险。
17.小明将旅行包背在肩上,肩膀受到压力的施力物体是________,包的背带做得很宽是为了减小对肩膀的________。
18.在香港国际科技博览会上,有一种依照人的体形定制的椅子,坐在上面比坐沙发还要舒服,这是因为坐在这种椅子上人体与椅子的接触面积_______,从而_______了压强。
图7
19.(2015年湖北十堰中考)在开口的矿泉水瓶上扎个小孔,水从小孔喷出的情况如图7所示,随着瓶内水面的降低,水喷出的距离越来越短,是因为小孔处水的压强逐渐变________。用手堵住瓶口,水逐渐停止流出,此时瓶内水面上方的气压________(选填“大于”“等于”或“小于”)瓶外大气压。
20.一块砖的三条边长分别为、、,物重为 QUOTE ,分别将它平放、侧放、竖放,三种放法放置在水平地面上,则它们对地面的压力之比为_______。压强之比为_______。
21.(2015年黑龙江龙东中考)2015年6月1日,“东方之星”游轮受龙卷风的影响而倾覆,这是因为龙卷风的中心空气流速大,压强________。事故地点水深15 m,此处江底受到水的压强是____________Pa。( QUOTE 取 QUOTE )
三、简答题(本大题共2小题,每小题8分,共16分)
22.飞机发动机工作时,强大的气流从发动机前进入,从机后喷出。如图8所示为某客机发动机上张贴的警示标志,警示在发动机工作时,其发动机前方图示范围内不得有人,请你用所学物理知识解释其中的原因。
图8 图9
23.小芳学习了大气压知识后,做了一个给鸡自动喂水的装置(图9)。瓶子倒立在容器内的水中,当容器内的水被鸡喝掉,瓶口露出水面时,瓶内的水就流出一些,到水面封住瓶口时,瓶内的水就不再流出。请分析这个自动喂水装置的工作原理。
四、探究、计算题(本大题共3小题,共29分)
24.(10分)(2015年青海中考)在探究压力的作用效果与哪些因素有关的实验中利用了三个相同的瓶子、水和海绵,如图10所示。
图10
(1)实验中通过观察________________来比较压力的作用效果。
(2)比较_______两图可知,压力一定时,受力面积越小,压力的作用效果越明显。
(3)比较a、c两图,可知________________________________________________。
(4)该实验中用到的研究物理问题的方法有______________和转换法。
25.(10分)为了探究“液体内部压强与哪些因素有关”,部分同学提出如下猜想:
猜想1:液体内部的压强,可能与液体的深度有关;
猜想2:同一深度,方向不同,液体的压强可能不同;
猜想3:液体内部的压强,可能与液体的密度有关。
为了验证上述猜想1和猜想2,他们用压强计研究水内部的压强,得到的数据如下表:
(1)请你分析实验数据并回答:为了验证猜想1,应选序号为 的实验数据(填写序号);猜想2的结论 (选填“正确”或“不正确”),根据表中数据分析,可得出的结论是: ;
(2)为了验证猜想3是否正确,在上述实验的基础上,请你设计实验探究方案,写出实验步骤。
26.(9分)第十九届世界杯足球赛于2010年6月在南非举行,本届世界杯的吉祥物是一只名为“Zakumi”(扎库米)的明黄色豹子。在点缀南非街头的各种“扎库米”中,有一座“扎库米”(材质均匀、实心)的质量为,密度为 QUOTE ,与水平地面的接触面积为。求:( QUOTE 取 QUOTE )
(1)重力大小 QUOTE ;
(2)对地面的压强 QUOTE 。
第九章 压强 检测题参考答案
1.B 解析:超载汽车对公路的损坏主要原因是汽车对路面的压强超过了公路设计承受的压强,导致路面被损坏。故B选项正确。
2.B 解析:已知三个竖直放置的同种物质制成的实心圆柱体,而实心圆柱体受到的重力等于它对桌面的压力。根据压强公式,所以高度越大对桌面的压强越大。故B选项正确。
3.D 解析:甲、乙两人在沙地上留下的脚印深浅相同,说明他们对沙地的压强相同,即,又由于,由可知甲对沙地的压力大。故D选项正确。
4.D 解析:往水银槽加水银、用粗一些的玻璃管做实验、把玻璃管往上提,这三个方法既不能改变大气压的大小,又不能改变水银柱的压强,故都不能使管内外高度差变化。只有把实验移到高山上去做,高山上大气压小,能支持的水银柱高度也就变小。故D选项正确。
5.A 解析:真空采血管在组装后应保持一定的负压,即真空试管内气体的压强低于大气压,针头插入检查者的静脉时,在检查者血压的作用下,血液流入真空采血管。故A选项正确。
6.B 解析:实心均匀的柱体对水平桌面的压强为:,所以影响实心均匀的柱体对水平桌面的压强大小的因素是物体的密度和高度,沿竖直方向截开后,还是实心均匀的柱体,密度和高度都一样,所以对水平桌面的压强也相等。
7.B 解析:在海拔越高的地方,空气越稀薄,大气压越低。故B选项正确。
8.C 解析:如果出现题中的情况,虽然空气不会将人推向高速运动的列车,但地铁、火车站的站台安全线还是应该设置的,以使人和高速运动的列车保持一定的距离,防止在拥挤等情况时出现意外。故C选项正确。
9.B 解析:A图示的实验装置是微小压强计,它是用来研究液体压强特点的设备,潜水员潜入深水区时,要穿着特制的潜水服,这是因为随着潜入深度的增大,水对人体的压强在不断的增大,为了防止人受到伤害,所以要穿抗压的潜水服,两者能够对应;B图是帕斯卡裂桶实验,说明液体的压强随着深度的增加而增大,而喷雾器是利用了容器的内部气压大于外界大气压,药液在内部气压的作用下被压出喷雾器外,与液体压强无关,符合题意;C图是一个压力小桌实验,反映了压力的作用效果与受力面积的大小有关,即增大受力面积可以减小压强,而滑雪者没有陷入雪中,也是通过滑雪板增大了受力面积,减小了人对雪的压强,两者能够对应;D图杯口的纸片没有掉下来是由于大气压的作用,塑料吸盘紧紧地吸在玻璃板上也是由于大气压的作用造成的,两者能够对应。
10.B 解析:一个标准大气压是,能支持约高的水柱,故A选项正确;海拔越高空气越稀薄,气压越小,所以山顶上的大气压比山脚下的大气压低,故B选项错误;液体的沸点与液面上方气压的大小有关,在一个标准大气压下水的沸点是,故C选项正确;同一地区大气压与天气、温度等因素有关,所以同一地区大气压也是变化的,故D选项正确。[来源:学*科*网]
11.C 解析:甲图,帕斯卡裂桶实验,证明液体压强随深度的增加而增大,故A正确;乙图,向外拉活塞,降低瓶内气压,降低了水的沸点,可以使烧瓶内刚停止沸腾的水再次沸腾,故B正确;丙图,用吸管喝饮料时,吸管内压强减小,饮料在大气压的作用下压入嘴里,所以用吸管吸饮料是大气压作用的结果,故C错误;丁图,洗手盆下方的弯管用水密封利用了连通器原理,故D正确。
12.A 解析:降落伞是一种利用空气阻力实现从高空缓慢下降的工具,不是利用大气压,故A选项符合题意。人做深呼吸,肺是扩张的,那么肺里的气体体积增大,压强减小,小于外界的大气压,所以大气压就把空气压入了体内,这是利用了大气压,故B选项不符合题意。吸盘要固定在墙壁上,需要先用力挤压塑料吸盘,把盘内的空气挤出,然后吸盘就被外界的大气压紧压在了墙壁上,故C选项不符合题意。用力一吸气,吸管内的气压小于外界大气压,饮料在外界大气压的作用下,被压入口内,利用了大气压,故D选项不符合题意。
13. 解析:放在水平桌面上的木块对桌面的压力的大小等于木块的重力,即,则木块对桌面的压强为;木块对桌面的压强,将木块沿竖直方向切掉一部分后,木块的密度和高度不变,所以木块对桌面的压强不变。
14.压力 压强 解析:汽车超载,是指汽车装载的货物质量过大,汽车的总重力过大,从而对路面的压力增大。根据可知,在接触面积不变的情况下,压力增大,压强就会增大。
15.变大 变大 解析:在漂浮木块上叠放一个小物块,木块淹没的深度增大,即木块下方在水中所处的深度增大,容器内的水面升高,由可知,木块下方受到的压强和容器底部受到的压强都变大。
16.增大 解析:液体内部的压强随深度的增加而增大,所以随着水位的升高,车门上处受到水的压强将增大;车门所受水的压力;。
17.旅行包(背带) 压强 解析:小明将旅行包背在肩上,肩膀受到压力是旅行包(背带)所施加的,故该力的施力物体是旅行包(背带);包的背带做得很宽,即在压力一定时,增大了受力面积,减小了背带对肩膀的压强,使人在背包时感觉比较舒服。
18.大 减小 解析:人感觉舒服说明人坐在椅子上受到的压强较小,压力不变时,增大受力面积可以减小压强。
19.小 小于 解析:同种液体的压强随着深度的增加而增大,随着水面的降低,小孔处的深度也在降低,小孔处的压强在减小,所以水喷出的距离越来越短;用手堵住瓶口,水在流出的过程中,瓶中空气质量不变,但体积变大,水面上方气压在逐渐减小,当水面上方气压和小孔处水产生的压强之和等于瓶外大气压时,水就会停止流出,此时瓶内水面上方的气压小于瓶外大气压。
20. 解析:因为这块砖不管是平放、侧放还是竖放,它对地面的压力都等于其本身重力,所以对地面的压力相等,它们对地面的压力之比为;
,则;
,则;
,则。
所以它们对地面的压强之比为。
21.小 解析:流体压强与流速的关系是流速大的地方压强小;水深15 m的地方的压强为 15 。
22.飞机发动机工作时吸入气体,使发动机前方空气流动速度加快,空气流速大的地方压强小,若人在该范围内,会有被空气压入发动机的危险。
23.当瓶口在水面以下时,瓶子内的水和空气的压强之和等于外界的大气压强,水不流出;当瓶口露出水面时,空气进入瓶内,瓶内空气和水的压强之和大于外界的大气压强,水流出,直到封住瓶口为止。
24.(1)海绵的凹陷程度 (2)a、b (3)受力面积一定时,压力越大,压力的作用效果越明显 (4)控制变量法
解析:(1)压力的作用效果是通过海绵的凹陷程度来反映的,海绵的形变越大,说明压力的作用效果越明显,这里运用了转换法。(2)影响压力作用效果的因素有压力大小和受力面积大小,故实验时运用控制变量的实验方法。探究受力面积对压力作用效果的影响时,应该控制压力相同,即选择a、b两图来探究。(3)a、c两图受力面积相同,压力不同,c的压力比较大,产生的作用效果比较明显,所以可以得出:受力面积一定时,压力越大,压力的作用效果越明显。(4)本实验用到了控制变量法和转换法。
25.(1)1、4、7(或2、5、8或3、6、9) 不正确 同种液体在同一深度处向各个方向的压强相等 (2)①将上述实验中的水换为盐水(或其他液体);
②测量并记录橡皮膜在液面下、、时压强计两管液面的高度差;
③比较盐水(或其他液体)与水在同一深度时记录的数据,得出结论。
解析:(1)为了验证液体内部的压强与液体深度的关系,保持液体的密度和橡皮膜的方向相同,应选择实验序号1、4、7或实验序号2、5、8或实验序号3、6、9。
为了验证同一深度,液体压强跟方向的关系,保持液体的密度和深度都相同,应选择实验序号1、2、3或实验序号4、5、6或实验序号7、8、9,得出同种液体在同一深度处向各个方向的压强相等。
(2)为了验证液体内部的压强与液体密度的关系,应保持液体的深度和橡皮膜的方向相同,采用不同的液体。让橡皮膜浸没在不同的液体液面下、、时压强计两管液面的高度差,记录数据并比较得出结论。
26.(1) (2)
解析:(1)重力。
(2)对地面的压强。
相关试卷
这是一份教材全解 教科版八年级物理下册第八章检测题及答案解析,共8页。试卷主要包含了选择题,填空题,作图,实验探究题等内容,欢迎下载使用。
这是一份教材全解 人教版八年级物理第四章光现象检测题含答案解析,共10页。试卷主要包含了选择题,填空题,作图题,探究题等内容,欢迎下载使用。
这是一份教材全解 人教版八年级物理第一章机械运动检测题含答案解析,共11页。试卷主要包含了选择题,填空题,作图,实验探究题,计算题等内容,欢迎下载使用。

