





2024宁波镇海中学高三上学期12月月考历史试题含解析
展开浙江省宁波市镇海中学2023-2024学年高三上学期12月月考历史试题(Word版附解析): 这是一份浙江省宁波市镇海中学2023-2024学年高三上学期12月月考历史试题(Word版附解析),共16页。试卷主要包含了选择题,选择,非选择题等内容,欢迎下载使用。
浙江省宁波市镇海中学2024届高三上学期1月选考模拟历史试题卷(Word版附解析): 这是一份浙江省宁波市镇海中学2024届高三上学期1月选考模拟历史试题卷(Word版附解析),共16页。试卷主要包含了非选择题等内容,欢迎下载使用。
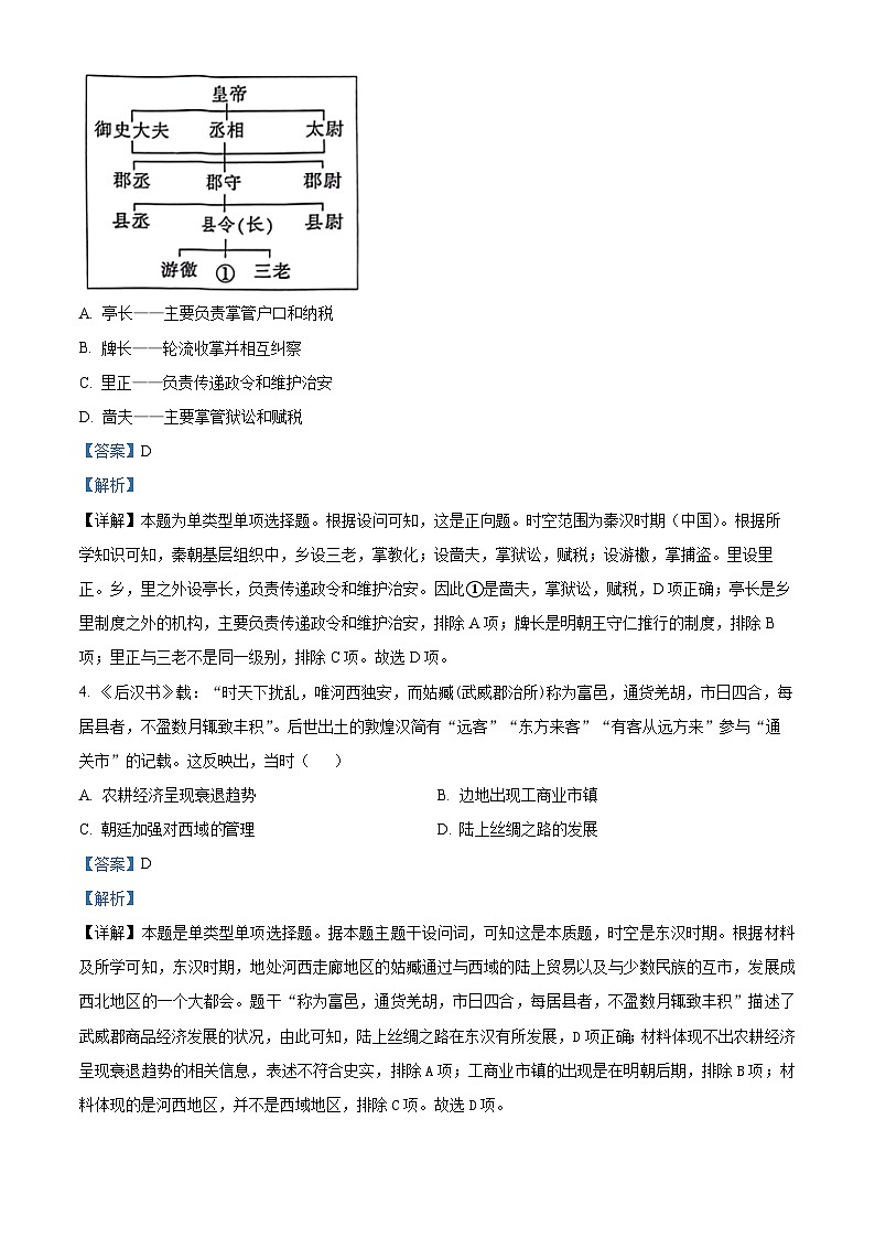
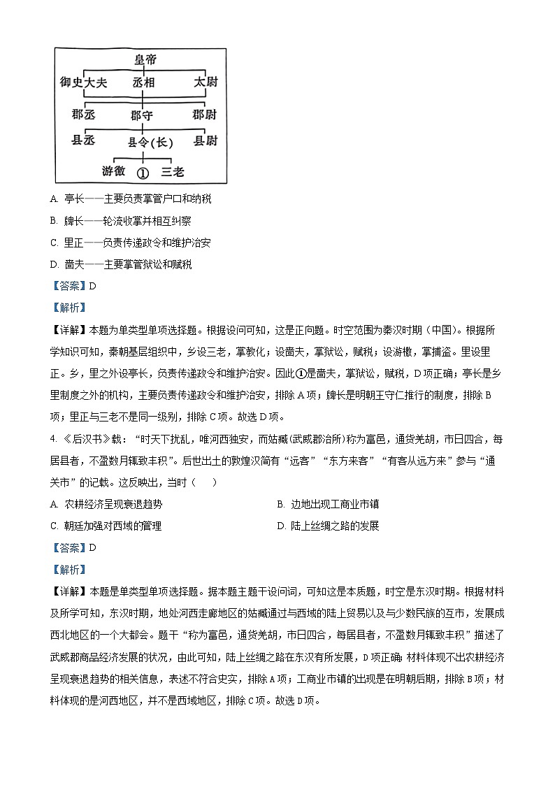
2021宁波镇海中学高三上学期选考适应性测试历史试题含答案: 这是一份2021宁波镇海中学高三上学期选考适应性测试历史试题含答案