


黑龙江省双鸭山市部分学校2023-2024学年八年级上学期期末 生物试卷
展开
这是一份黑龙江省双鸭山市部分学校2023-2024学年八年级上学期期末 生物试卷,共8页。试卷主要包含了考试时间60分钟,全卷共五道大题,总分100分,真正的陆生脊椎动物是,下列属于恒温动物的是,运城盐池真神奇,一边红来一边绿等内容,欢迎下载使用。
考生注意:
1.考试时间60分钟
2.全卷共五道大题,总分100分
一、单项选择题(每小题1分,共50分)
1.北极霞水母是世界上已知最大的水母,伞径达2米以上,水母特有的攻击和防御利器是( )
A.刺细胞B.眼点C.气管D.芽体
2.蝉蜕是鸣蝉蜕掉的“皮”,蝉蜕属于鸣蝉的哪种结构( )
A.外骨骼B.表皮C.内骨骼D.外壳
3.下列动物的主要呼吸器官,对应不正确的是( )
A.鱼——鳃B.缢蛏——鳃C.蛇——肺D.家鸽——气囊
4.在我国南方流行的血吸虫病是由日本血吸虫感染引起的,人若是进入含有钉螺的水域,就可能被感染。下列叙述中,属于血吸虫特征的是( )
A.身体呈辐射对称B.身体背腹扁平C.身体和附肢分节D.有口有肛门
5.真正的陆生脊椎动物是( )
A.爬行动物B.昆虫C.两栖动物D.环节动物
6.在医学上,我们可以利用从下列哪种生物的唾液中提取到的物质来生产抗血栓药物( )
A.蛭B.沙蚕C.蟹D.蚯蚓
7.下列属于恒温动物的是( )
A.乌龟B.蛇C.鲫鱼D.大雁
8.运城盐池真神奇,一边红来一边绿。研究人员在盐池泛红的池水中发现一种名为“轮虫”的生物,它的腹部为红色,身体细长,呈圆柱形,身体不分节,有口有肛门,是一种无脊椎动物。你知道它属于哪种动物吗( )
A.腔肠动物B.扁形动物C.线形动物D.软体动物
9.下列选项中,都属于两栖动物的一组是( )
A.乌龟、青蛙B.大鲵、乌龟C.蝾螈、蟾蜍D.鳄鱼、蟾蜍
10.下列几位同学的认识,属于软体动物主要特点的是( )
A.有消化腔,有刺细胞B.大都生活在陆地上
C.身体柔软,有外套膜D.身体前端有环带
11.动物界中种类最多、数量最大、分布最广的一个类群是( )
A.软体动物B.节肢动物C.脊椎动物D.腔肠动物
12.第19届杭州亚运会8日收官,中国代表团共获得201金111银71铜,共计383枚奖牌。运动员们顽强拼搏,在运动中完成一个动作的正常生理活动顺序是( )
①骨骼肌收缩
②肌肉附着的骨受到牵拉产生动作
③骨骼肌接受神经传来的兴奋刺激
A.③①②B.②③①C.①②③D.②①③
13.辉辉利用周末到军属王大爷家搞义务劳动,当他直臂提起一桶水上六楼时,肱二头肌和肱三头肌的状态分别是( )
A.收缩、舒张B.舒张、收缩C.收缩、收缩D.舒张、舒张
14.下列不属于动物行为的是( )
A.孔雀开屏B.大雁南飞C.工蜂酿蜜D.心脏跳动
15.根据行为获得的途径,下列行为与其他三项不同的是( )
A.老马识途B.蜻蜓点水C.鹦鹉学舌D.飞鸽传书
16.鱼类大家族内最近发生了一系列失窃事件,于是鲨鱼、带鱼、鱿鱼、比目鱼等一起来开会,讨论谁是混进家族的“内奸”,你认为是( )
A.鲨鱼B.带鱼C.鱿鱼D.比目鱼
17.社会行为是当前动物学研究的热点之一。下列动物群体不具有社会行为的是( )
A.苍蝇B.狒狒C.白蚁D.蜜蜂
18.下列不属于动物间信息交流的是( )
A.雌性蛾类分泌性外激素B.工蜂跳“8”字舞
C.蟑螂昼伏夜出D.黑长尾猴发现蛇时发出叫声
19.下列实例中,不能体现动物能帮助植物繁殖的是( )
A.蜜蜂采蜜时身上粘满花粉B.小鸟吃葡萄的果实,葡萄的种子随粪便排出
C.蚜虫吸食植物的汁液D.榛睡鼠在洞穴中储存榛子,榛子能在适宜条件萌发
20.我国载人航天飞船的成功发射是我国航天史上的伟大壮举,航天员身上穿的航天服的发明是仿生于( )
A.蝙蝠的回声定位系统B.乌龟的背甲结构
C.长颈鹿的血液循环系统D.萤火虫的发光原理
21.下列关于细菌菌落的描述,正确的是( )
A.菌落大,呈絮状B.菌落小,表面粗糙干燥
C.菌落呈绒毛状或蜘蛛网状D.菌落呈现不同的颜色
22.在下列哪种环境中,霉菌最容易生长( )
A.煮沸后密封的鸡肉汤B.干燥的皮衣
C.潮湿的沙土地D.潮湿的粮食堆
23.下列不是细菌和真菌生存的必需条件的是( )
A.水分B.适宜的温度C.有机物D.充足的阳光
24.为检测高层住宅不同楼层空气中细菌的分布情况,玲玲将4个装有已灭菌培养基的培养皿置于同栋楼的不同楼层,并暴露在空气中5分钟。这一步骤相当于细菌培养过程中的( )
A.配培养基B.高温灭菌C.接种D.恒温培养
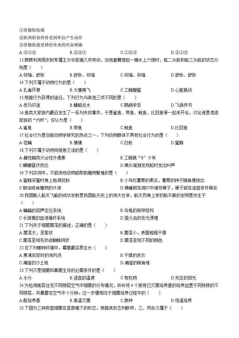
25.下图为三种类型细菌在显微镜下的形态,根据其形态判断甲、乙、丙依次属于( )
甲 乙 丙
A.杆菌、球菌、螺旋菌B.球菌、螺旋菌、杆菌
C.螺旋菌、杆菌、球菌D.杆菌、酵母菌、螺旋菌
26.细菌在适宜的条件下,其繁殖速度是惊人的。下列属于细菌繁殖方式的是( )
A出芽生殖B.芽孢生殖C.分裂生殖D.孢子生殖
27.下列关于真菌的描述,错误的是( )
A.都有细胞结构B.都是原核生物
C.酵母菌是单细胞生物D.依靠现成的有机物维持生活
28.下列中药材中,不属于真菌的是( )
A.灵芝B.人参C.银耳D.猴头菇
29.许多食品的制作都离不开微生物。制作包子和面包主要需要下列哪种微生物( )
A.酵母菌B.醋酸菌C.霉菌D.链球菌
30.农民伯伯收获的粮食要晒干保存,所依据的原理是( )
A.袋装杀菌B.低温抑菌C.脱水抑菌D.巴氏灭菌
31.一种用于治疗细菌感染的抗生素,它产自( )
A.大肠杆菌B.乳酸菌C.酵母菌D.青霉菌
32.同学们利用发酵技术制作酒酿。下列操作步骤中,会导致制作失败的是( )
A.洗净糯米,浸泡一昼夜B.糯米与酒曲混合均匀,蒸熟备用
C.将其放入干净的容器中D.容器静置在温暖的地方进行发酵
33.下列食品加工过程中不需要微生物的是( )
A.大酱B.豆浆C.酸菜D.面包
34.食物腐败的主要原因是( )
A.防腐剂的过量使用B.食物中含水量过高
C.细菌和真菌在食物中的生长、繁殖D.运输途中的挤压
35.绿脓杆菌噬菌体能使绿脓杆菌裂解死亡,有效控制其感染。绿脓杆菌噬菌体是一种( )
A.细菌病毒B.植物病毒C.动物病毒D.细菌
36.下列关于病毒与人类关系的叙述,不正确的是( )
A.病毒的种类很多,在生物圈的分布十分广泛
B.有些病毒能够引起人或动植物患病
C.有些病毒经过人工处理成减毒病毒,可以预防某些疾病
D.所有的病毒对人类都是有害的
37.为了减少环境污染,某地市政府决定采用生物方法,对农村粪尿进行无害化发酵处理,生产清洁能源。生产沼气你建议选用哪种生物最好( )
A.枯草杆菌B.甲烷菌C.大肠杆菌D.酵母菌
38.在农业生产中,人们常常通过种植豆科植物来提高土壤肥力,这是因为豆科植物的根部有( )
A.根瘤菌B.枯草菌C.霍乱菌D.链球菌
39.人的脚趾之间经常发生奇痒,甚至发生溃烂,最有可能感染了( )
A.寄生虫B.病毒C.细菌D.真菌
40.某小组将调查到的生物进行分类,他们将鲫鱼、金鱼、水草、荷花、蟹生物归为一类;而将松树、松鼠、云雀、玫瑰、喜鹊生物归为一类。他们的分类依据是( )
A.生物的生活环境B.生物的形态结构特点C.生物的数量D.生物的用途
41.被子植物中,哪些器官的形态结构往往作为分类的重要依据( )
A.根、茎、叶B.叶、花、果实C.花、果实、种子D.花、叶、种子
42.狼与兔同纲,与狐同科,与郊狼同属,与虎同目。在这些动物中与狼的亲缘关系最近的是( )
A.兔B.郊狼C.狐D.虎
43.如表资料直接反映了生物多样性中的( )
A.生物形态的多样性B.基因的多样性
C.生物种类的多样性D.生物数量多样性
44.黑龙江省建立扎龙自然保护区是为了保护( )
A.棕头鸥B.丹顶鹤C.东北虎D.白天鹅
45.有“鸽子树”之称的中国特有的珍稀植物是( )
A.珙桐B.水松C.银杏D.银杉
46.“天府三九大,安逸走四川”是四川省文化和旅游的宣传口号,“三”指三星堆,“九”指九寨沟,“大”指大熊猫。保护大熊猫及其生存环境最有效的措施是( )
A.宣传教育B.法制管理C.建立自然保护区D.迁地保护
47.我国拥有丰富的植物资源,其中银杏、银杉、金钱松、水杉等植物都是我国特有的,我国被称为是______的故乡( )
A.苔藓植物B.种子植物C.蕨类植物D.裸子植物
48.下列不属于我国特有的珍稀动物的是( )
A.白鳍豚B.金丝猴C.扬子鳄D.北极狐
49.秦岭自然保护区动植物资源丰富,分布典型。关于自然保护区,下列说法不正确的( )
A.是“天然基因库”B.是“天然实验室”
C.是“天然狩猎场”D.是“活的自然博物馆”
50.保护生物多样性已经是人类的共同话题,下列做法中,对保护生物多样性有利的是( )
A.建立濒危物种基因库B.大量人工养殖鸡鸭鹅等
C.消灭所有的害虫D.为保护庄稼把田鼠消灭光
二、填空题(每空1分,共10分)
51.目前已知的动物根据有无脊柱分为脊椎动物和____________。
52.青蛙辅助呼吸的结构是____________。
53.人体的运动系统主要是由______、关节和肌肉组成的。
54.细菌和真菌在自然界中是可以作为______者参与物质循环。
55.乐乐学习发酵食品的制作后,打算为家人制作酸奶,她选用的菌种应是____________。
56.病毒从结构上看,都由蛋白质外壳和内部的____________构成。病毒不能独立生活,要是离开了活细胞,通常会变成____________。
57.在生物等级分类的单位中,______是最基本的分类单位,包含生物种类最多的等级分类单位是______。
58.生物种类多样性的实质是______的多样性。
三、资料分析题(每空1分,共5分)
59.请阅读以下资料,并回答问题。
资料一:水葫芦,原产南美洲,20世纪70年代作为猪饲料引入我国。云南滇池以前湖水清澈,水生植物丰富,是许多鱼类和鸟类的栖息地,被誉为“高原明珠”,后因水葫芦疯长,水质污染,几乎覆盖了整个滇池,使很多水生生物几乎绝迹。
资料二:2018年宣布灭绝的动物有:诺氏拾叶雀、北非白犀牛、毛岛蜜雀、加湾鼠海豚、淡眉树猎雀、斯皮克斯金刚鹦鹉等。地球上每年都有动物或者植物灭绝,大部分物种的灭绝都少不了人类的影子,也许我们应该好好地反思一下我们的发展策略,在物种延续和人类的生存与发展之间取一个平衡点……
(1)分析资料一,云南滇池的生物多样性受到威胁的主要原因是______________________________。
(2)资料二中宣布灭绝的动物中,属于哺乳动物的有北非白犀牛和____________。
(3)人类的疯狂捕猎和栖息环境的破坏是造成生物灭绝的主要原因。保护生物多样性的根本措施是保护生物的____________、保护____________多样性。除此之外,还可以通过对濒危物种进行特殊的保护和管理,或建立濒危物种的种质库,以保护珍贵的遗传资源。
(4)在保护生物多样性方面,作为一名公民应该怎么做?______________________________。
四、识图分析题(每空1分,共20分)
60.如图比较兔、狼的牙齿,回答下列问题。
A B
(1)图______是免的牙齿。
(2)图中所示的[①]______。此牙齿可适于______食物。
(3)狼是肉食性动物,狼有发达的[③]______,用于______食物。
61.如图是关节的结构示意图,请据图回答各题。
(1)能减少骨与骨之间摩擦的结构是[④]____________。
(2)[①]______包绕在关节周围,使关节牢固,由结缔组织构成。
(3)[②]______从[ ]______里滑脱出来是脱白现象。
62.如图是细菌结构示意图,请据图回答问题。
(1)请写出图中标号所示的结构名称:[④]______。
(2)细菌与动植物细胞的主要区别是:细菌虽有[①]______集中的区域,却没有成形的____________。
(3)有些细菌在生长发育的后期,个体缩小,细胞壁增厚,形成______,对不良环境有较强的抵抗力。
(4)细菌没有______,大多数细菌只能利用现成的有机物生活,它们是生态系统中的分解者。
63.下图是青霉和蘑菇的结构示意图,请认真看图并回答问题。
(1)青霉和蘑菇的菌体是由许多细胞连接起来的菌丝构成的,属于______(填“单”或“多”)细胞真菌。
(2)组成青霉的菌丝有两种,其中在营养物质表面向上生长的叫[②]____________。
(3)蘑菇的地上部分叫子实体,它由[⑤]______和[⑥]______两个部分组成。
(4)青霉和蘑菇都属于多细胞真菌,它们可以通过产生大量的______来繁殖后代。
五、实验探究题(每空1分,共15分)
64.请根据“观察蚯蚓”实验回答下列问题。
(1)蚯蚓的身体由许多彼此相似的环形______组成。
(2)用手触摸蚯蚓的腹部,有粗糙不平的感觉,是因为腹部有______,它与蚯蚓的运动有关,它朝向身体的后方。
(3)在做观察蚯蚓的实验时,应保持其体表湿润,这是因为它靠湿润的______进行呼吸。
65.观察如图,总结鸟适于飞行的特点。请据图填空:
(1)观察图中①所示,鸟的身体呈______型,可以减少空气的阻力。
(2)观察图中②所示,鸟的前肢变成______,是飞行的主要器官。
(3)鸟的骨骼______、薄、坚固,有些骨中空,可以减轻体重。附着在胸骨上的是全身最发达的______,产生飞行的动力。
66.如图是巴斯德著名的“鹅颈瓶”实验示意图。A瓶、B瓶内都装有肉汤,甲图表示A瓶煮沸B瓶不作处理。一段时间后,其中一瓶仍然保鲜,另一瓶变质。接着将保鲜那瓶的瓶颈打断(如乙图),数日后,瓶中肉汤也变质。请回答下列问题。
甲 乙
(1)甲图中肉汤仍保鲜的是______瓶,而将其瓶颈打断后,变质的原因是空气中的细菌和真菌进入瓶内。
(2)甲、乙两组实验的实验变量都是( )
A.瓶颈B.细菌C.肉汤的多少
(3)巴斯德在实验中将烧瓶的瓶颈设计成“S”状的目的是( )
A.美观、别致
B.阻止空气的进入
C.便于培养液进行高温灭菌,消毒
D.可使带有微生物的灰尘颗粒沉积于弯管底部而不能进入瓶内
(4)巴斯德的实验证实了细菌不是自然发生的。而是由原来已经存在的细菌产生的。为此,巴斯德提出了保存酒和牛奶的方法____________法。
67.为了探究“发酵现象”,某同学在家做了如下实验,如图是他的实验结果,请观察实验现象,分析后回答问题。
在一杯温开水中加入一大勺糖和一小包酵母,进行搅拌。将这个杯子中的液体倒入透明的矿泉水瓶内,再往瓶内加一些温开水。将一个气球挤瘪后套在瓶口。将瓶子放在教室内的窗台上,观察瓶中的情况。
(1)用温开水做实验的原因是:酵母菌的生活需要适宜的__________________。
(2)瓶中的液体会不断的冒出______。
(3)套在瓶口的小气球会不断______(填“胀大”或“缩小”),原因是酵母菌可以把糖转化为酒精并产生____________。
2023-2024年八年级上学期综合练习(二)
生物试卷参考答案及评分标准
一、单项选择题(每小题1分,共50分)
1.A 2.A 3.D 4.B 5.A 6.A 7.D 8.C 9.C 10.C 11.B 12.A 13.C 14.D
15.B 16.C 17.A 18.C 19.C 20.C 21.B 22.D 23.D 24.C 25.A 26.C 27.B 28.B
29.A 30.C 31.D 32.B 33.B 34.C 35.A 36.D 37.B 38.A 39.D 40.A 41.C 42.B
43.C 44.B 45.A 46.C 47.D 48.D 49.C 50.A
二、填空题(每空1分,共10分)
51.无脊椎动物52.皮肤53.骨54.分解
55.乳酸菌56.遗传物质 结晶体57.种 界58.基因
三、资料分析题(每空1分,共5分)
59.(1)外来物种入侵(或生物入侵)(2)加湾鼠海豚
(3)栖息环境 生态系统(4)植树造林(合理即可)
四、识图分析题(每空1分,共20分)
60.(1)A(2)门齿 切断(3)犬齿 撕咬
61.(1)关节软骨(2)关节囊(3)关节头 ⑤ 关节窝
62.(1)荚膜(2)DNA 细胞核(3)芽孢(4)叶绿体
63.(1)多(2)直立菌丝(3)菌盖 菌柄(4)孢子
五、实验探究题(每空1分,共15分)
64.(1)体节(2)刚毛(3)体壁
65.(1)流线(2)翼(3)轻胸肌
66.(1)A(2)B(3)D(4)巴氏消毒
67.(1)温度(2)气泡(3)胀大 二氧化碳题号
一
二
三
四
五
总分
核分人
得分
生物类群
哺乳动物
鸟类
爬行类
鱼类
被子植物
世界已知种数
4342
8730
6300
19056
260000
相关试卷
这是一份黑龙江省双鸭山市部分学校2023-2024学年八年级上学期期末生物试卷(含答案),共24页。试卷主要包含了单选题,填空题,读图填空题,探究题等内容,欢迎下载使用。
这是一份黑龙江省双鸭山市部分学校2023-2024学年八年级上学期期末生物试卷,共41页。试卷主要包含了单项选择题,填空题,资料分析题,识图分析题,实验探究题等内容,欢迎下载使用。
这是一份黑龙江省双鸭山市部分学校2023-2024学年八年级上学期期末生物试卷,共8页。试卷主要包含了考试时间60分钟,全卷共五道大题,总分100分,真正的陆生脊椎动物是,下列属于恒温动物的是,运城盐池真神奇,一边红来一边绿等内容,欢迎下载使用。
