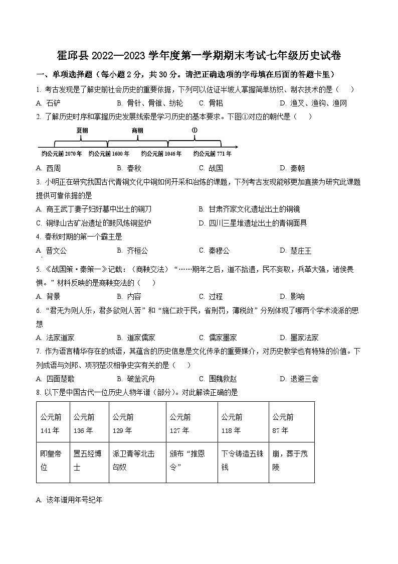
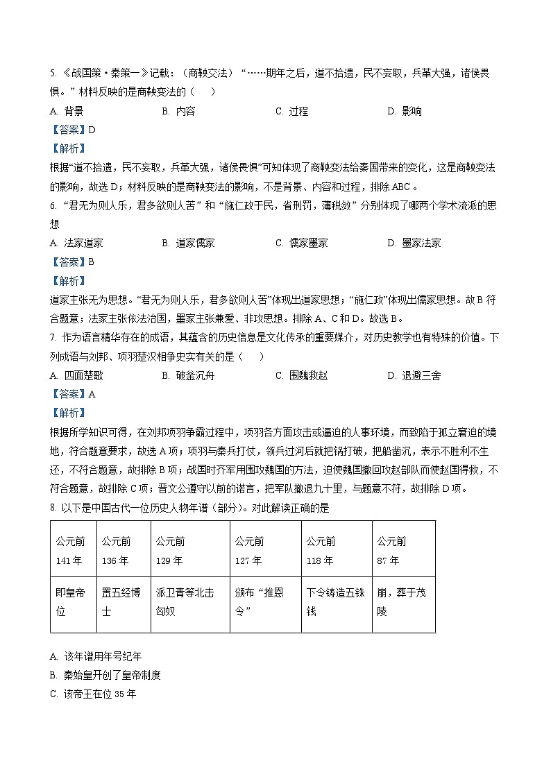
安徽省六安市霍邱县2022-2023学年七年级上学期期末 历史试题(解析版)
展开安徽省六安市霍邱县2023-2024学年八年级上学期1月期末历史试题(原卷版+解析版): 这是一份安徽省六安市霍邱县2023-2024学年八年级上学期1月期末历史试题(原卷版+解析版),文件包含精品解析安徽省六安市霍邱县2023-2024学年八年级上学期1月期末历史试题原卷版docx、精品解析安徽省六安市霍邱县2023-2024学年八年级上学期1月期末历史试题解析版docx等2份试卷配套教学资源,其中试卷共16页, 欢迎下载使用。
安徽省六安市霍邱县2023-2024学年九年级上学期1月期末历史试题(原卷+解析): 这是一份安徽省六安市霍邱县2023-2024学年九年级上学期1月期末历史试题(原卷+解析),文件包含精品解析安徽省六安市霍邱县2023-2024学年九年级上学期1月期末历史试题原卷版docx、精品解析安徽省六安市霍邱县2023-2024学年九年级上学期1月期末历史试题解析版docx等2份试卷配套教学资源,其中试卷共15页, 欢迎下载使用。
50,安徽省六安市霍邱县2023-2024学年七年级上学期1月期末历史试题: 这是一份50,安徽省六安市霍邱县2023-2024学年七年级上学期1月期末历史试题,共9页。试卷主要包含了单项选择题,辨析改错,材料解析,活动与探究等内容,欢迎下载使用。

