所属成套资源:2023-2024学年初中九年级化学上学期期末模拟考试
- 九年级化学期末模拟卷01(全国通用,人教版1-9单元)-2023-2024学年初中上学期期末模拟考试 试卷 1 次下载
- 九年级化学期末模拟卷01(上海专用,沪教版·上海第一学期全部)-2023-2024学年初中上学期期末模拟考试 试卷 2 次下载
- 九年级化学期末模拟卷01(云南专用,人教版1-8单元)-2023-2024学年初中上学期期末模拟考试 试卷 0 次下载
- 九年级化学期末模拟卷01(重庆专用,人教版1-9单元)-2023-2024学年初中上学期期末模拟考试 试卷 0 次下载
- 九年级化学期末模拟卷02(江苏专用,沪教版·全国1-6章)-2023-2024学年初中上学期期末模拟考试 试卷 0 次下载
九年级化学期末模拟卷01(新疆专用,人教版第1-8单元)-2023-2024学年初中上学期期末模拟考试
展开
这是一份九年级化学期末模拟卷01(新疆专用,人教版第1-8单元)-2023-2024学年初中上学期期末模拟考试,文件包含九年级化学期末模拟卷01全解全析人教版1docx、九年级化学期末模拟卷01考试版A4测试范围上册全部+下册第八单元人教版docx、九年级化学期末模拟卷01考试版A3测试范围上册全部+下册第八单元人教版docx、九年级化学期末模拟卷01参考答案人教版docx、九年级化学期末模拟卷01答题卡A3人教版docx、九年级化学期末模拟卷01答题卡A3人教版pdf等6份试卷配套教学资源,其中试卷共24页, 欢迎下载使用。
(考试时间:60分钟 试卷满分:60分)
1.本试卷分第Ⅰ卷(选择题)和第Ⅱ卷(非选择题)两部分。答卷前,考生务必将自己的姓名、准考证号填写在答题卡上。
2.回答第Ⅰ卷时,选出每小题答案后,用2B铅笔把答题卡上对应题目的答案标号涂黑。如需改动,用橡皮擦干净后,再选涂其他答案标号。写在本试卷上无效。
3.回答第Ⅱ卷时,将答案写在答题卡上。写在本试卷上无效。
4.测试范围:上册全部+下册第八单元(人教版)
5.考试结束后,将本试卷和答题卡一并交回。
可能用到的相对原子质量:H-1 C-12 O-16 Mg-24 Cl-35.5
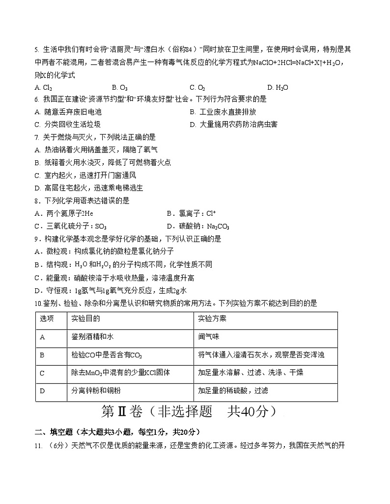
第Ⅰ卷(选择题 共20分)
一、单项选择题(本大题共10小题,每小题2分,共20分。请按答题卷中的要求作答)
1.《天工开物》被誉为“中国17世纪的工艺百科全书”,其中记载的下列工艺涉及化学变化的是
A.纺纱织布B.伐木制舟C.烧制陶瓷D.海水晒盐
2.保存珍贵文物可用空气中含量最多的气体,该气体的化学式为
A.N2B.O2C.CO2D.H2O
3. 某品牌饼干的营养成分表中标有钠、钙、铁的含量,这里的“钠、钙、铁”指的是
A.分子B.原子C.单质D.元素
4.下列图示实验操作中,正确的是
A.连接仪器 B.检查气密性
C.取固体 D.倾倒液体
5. 生活中我们有时会将“洁厕灵”与“漂白水(俗称84)”同时放在卫生间里,在使用时会误用,特别是其中两者不能混用,二者若混合易产生一种有毒气体,反应的化学方程式为NaClO+2HCl=NaCl+X↑+H2O,则X的化学式
A. Cl2B. O3C. O2D. H2O
6. 我国正在建设“资源节约型”和“环境友好型”社会。下列行为符合要求的是
A. 随意丢弃废旧电池B. 工业废水直接排放
C. 分类回收生活垃圾D. 大量施用农药防治病虫害
7. 关于燃烧与灭火,下列说法正确的是
A. 热油锅着火用锅盖盖灭,隔绝了氧气
B. 纸箱着火用水浇灭,降低了可燃物着火点
C. 室内起火,迅速打开门窗通风
D. 高层住宅起火,迅速乘电梯逃生
8.下列化学用语表达错误的是
A.两个氦原子2HeB.氯离子:Cl+
C.三氧化硫分子:SO3D.碳酸钠:Na2CO3
9.构建化学基本观念是学好化学的基础,下列认识正确的是
A.微粒观:构成氯化钠的微粒是氯化钠分子
B.结构观:和的分子构成不同,化学性质不同
C.能量观:硝酸铵溶于水吸收热量,溶液温度升高
D.守恒观:1g氢气与1g氧气充分反应,生成2g水
10.鉴别、检验、除杂和分离是认识和研究物质的常用方法。下列实验方案不能达到目的的是
第Ⅱ卷(非选择题 共40分)
二、填空题(本大题共3小题,每空1分,共20分)
11. (6分)天然气不仅是优质的能量来源,还是宝贵的化工资源。经过多年努力,我国在天然气的开发利用方面已取得重大突破。
方法一:煤气化生成一氧化碳和二氧化碳。在高温、高压和“甲烷化催化剂”的作用下,一氧化碳、二氧化碳分别与氢气反应生成甲烷,其中“甲烷化催化剂”在这两个化学反应过程中发挥着至关重要的作用。
方法二:开发煤层气。煤层气指储存在煤层中,以甲烷为主要成分的烃类物质,俗称“瓦斯”,是与煤伴生、共生的气体资源。
方法三:开发可燃冰。可燃冰的主要成分是甲烷水合物,甲烷水合物能稳定存在的压强和温度范围如图所示。可燃冰一旦离开海床便迅速分解,容易发生井喷意外,还可能会破坏地壳稳定平衡,引发海底塌方,导致大规模海啸,所以可燃冰的开采困难。
根据以上材料,回答下列问题:
(1)方法一中提到的一氧化碳、二氧化碳分别转化为甲烷的关键反应条件是使用_________。
(2)方法一中一氧化碳转化为甲烷的原理可以表示为:CO+3H2CH4+H2O,则二氧化碳转化为甲烷的原理为________(写化学方程式)。
(3)从物质分类角度分析,方法二中的煤层气属于_______(填“纯净物”或“混合物”)。
(4)根据方法三,判断有关可燃冰的说法正确的是_______。
A.在15℃和100 atm时,可燃冰能稳定存在
B.可燃冰开采时若出现差错,可能导致严重的自然灾害
(5)“碳中和”中的“碳”是指_____(填“CO”或“CO2”)。我国政府提出在2060年前实现“碳中和”,下列做法符合“碳中和”理念的是_____
A.植树造林B.焚烧秸秆C.节能减排D.燃放烟花
12. (7分)水与人类的生活、生产密切相关。
(1)小英同学从水库中取出浑浊水样进行实验;
①在水样静置过程中,要加速水中悬浮物沉降,常加入的试剂 _______。
② 静置后过滤水样,向水中加入活性炭,用活性炭的_______性去色素和臭味;
③在处理后的水样中加入一定量肥皂水,振荡,观察到有较多浮渣,说明该水样属_______ (填“硬水”或“软水”);
④生活中常用_______方法降低水的硬度, 起到消毒杀菌的作用。工业上也常用次氯酸钠 (NaClO) 为净化水的消毒剂,次氯酸钠中氯元素的化合价为_______。
(2)人们对水的组成的认识是从氢气在氧气中燃烧实验开始的,科学家通过水的电解实验进一步验证了水的组成。
①在完成电解水实验中,用燃着的木条检验b中的气体时观察到的现象是 _______。
②该实验能够说明的结论是_______。
13. (7分)“宏观、微观、符号”三重表征是化学独特的表示物质及其变化的方式。
(1)图1中X应填______;
(2)图2中B为某原子结构示意图,则m的值为______,在化学反应中容易______(填“得到”或“失去”)电子;
(3)图2A~D中属于同种元素的是______;(填字母)
(4)图2是溴元素的有关信息,回答下列问题:
①溴元素属于______(填“金属”或“非金属”)元素;
②溴元素与图2中的B、D元素化学性质相似,原因是______;
(5)新型催化剂利用光能将二氧化碳和氢气转化为甲烷,助力缓解全球变暖,反应如下图所示:
能保持甲物质化学性质的最小粒子是______(用粒子名称表示)。
三、实验探究题(本大题共2小题,每空1分,共16分)
14. (9分)通过化学学习,相信你已经掌握了实验室制取气体的有关知识,请结合下列装置图,回答问题:
(1)仪器②的名称为_______。
(2)实验室用高锰酸钾制取氧气,该反应的化学方程式为_______,应选用的发生装置是_______,在加入药品之前首先应进行_______,试管口要放一团棉花的目的是_______。若收集的氧气用于铁丝燃烧的性质实验,则最好用装置_______收集,且瓶底要留有少量水,原因是_________。
(3)实验室用一定质量的高锰酸钾制取氧气,并测定所收集到的氧气的体积(装置选用A、F、G)。若各装置的接口连接顺序是:a→b→c→d,F装置内导管_______(填“b”或“c”)太短,应延伸至瓶底。
(4)天然气的主要成分—甲烷,在实验室里可用排水法或向下排空气法收集,请你根据甲烷的收集方法,推测该气体具有的物理性质是_______。
15.(7分)某化学兴趣小组利用以下实验装置探究铁生锈的条件。
【提出问题】铁生锈的条件是什么?
【设计实验】取3根无锈的铁丝设计如图所示的三个实验。
【实验现象】(1)实验Ⅰ中铁丝生锈,当铁丝足量,时间足够长,打开止水夹后,还能观察到的现象是 。
【实验结论】(2)对比实验 (填序号,下同),可以得出铁生锈需要水;得出“铁生锈需要与氧气接触”这一结论所依据的现象是 。
【拓展与延】(3)小明在旅途中发现,海边铁制渔船上的锈迹比江边铁制渔船的多,他提出问题:海水会加快铁的生锈吗?为验证这一问题,设计以下数字化实验:
①根据图象1,说明铁生锈会 (选填“吸收”或“放出”)热量。
②根据以上图象,可以得出结论: 。
【反思与评价】(4)①生活中使用铁制品时需注意的问题是 。
②因生锈而废弃的铁制品,应如何处理: 。
四、计算题(本大题1小题,共4分)
16.(4分)广泛应用于火箭、导弹和飞机制造业的金属镁,主要是利用从海水中提取的制取的。完全电解熔融状态的,制得的质量是多少?(按规范步骤写出计算过程)
选项
实验目的
实验方案
A
鉴别酒精和水
闻气味
B
检验CO中是否含有CO2
将气体通入澄清石灰水,观察是否变浑浊
C
除去MnO2中混有的少量KCl固体
加足量水溶解、过滤、洗涤、干燥
D
分离锌粉和铜粉
加足量的稀硫酸,过滤
实验
实验药品
实验1
长5cm、直径1mm铁丝,15mL蒸馏水
实验2
长5cm、直径1mm铁丝,15mL海水
相关试卷
这是一份九年级化学期末模拟卷01(云南专用,人教版1-8单元)-2023-2024学年初中上学期期末模拟考试,文件包含九年级化学期末模拟卷01全解全析人教版docx、九年级化学期末模拟卷01考试版A4测试范围上册全部+下册第八单元人教版docx、九年级化学期末模拟卷01考试版A3测试范围上册全部+下册第八单元人教版docx、九年级化学期末模拟卷01参考答案人教版docx、九年级化学期末模拟卷01答题卡A4人教版docx、九年级化学期末模拟卷01答题卡A4人教版pdf等6份试卷配套教学资源,其中试卷共31页, 欢迎下载使用。
这是一份九年级化学期末模拟卷01(成都专用,人教版1-8单元)-2023-2024学年初中上学期期末模拟考试,文件包含九年级化学期末模拟卷01全解全析人教版成都专用docx、九年级化学期末模拟卷01考试版A4测试范围1-8单元人教版成都专用docx、九年级化学期末模拟卷01考试版A3测试范围1-8单元人教版成都专用docx、九年级化学期末模拟卷01答题卡A3人教版成都专用docx、九年级化学期末模拟卷01答题卡A4人教版成都专用docx、九年级化学期末模拟卷01答题卡A3人教版成都专用pdf、九年级化学期末模拟卷01答题卡A4人教版成都专用pdf、九年级化学期末模拟卷01参考答案人教版成都专用docx等8份试卷配套教学资源,其中试卷共41页, 欢迎下载使用。
这是一份九年级化学期末模拟卷(广州专用,人教版1-8单元)-2023-2024学年初中上学期期末模拟考试,文件包含九年级化学期末模拟卷全解全析人教版docx、九年级化学期末模拟卷考试版A4测试范围1-8单元人教版docx、九年级化学期末模拟卷考试版A3测试范围1-8单元人教版docx、九年级化学期末模拟卷参考答案人教版docx、九年级化学期末模拟卷答题卡A4人教版docx、九年级化学期末模拟卷答题卡A4人教版pdf等6份试卷配套教学资源,其中试卷共32页, 欢迎下载使用。

