四川省绵阳中学2023-2024学年高三上学期入学考试理综生物试题(Word版附解析)
展开注意事项:
1.答题前,考生务必在答题卡上将自己的姓名、班级、准考证号用0.5毫米黑色签字笔填写清楚,考生考试条码由监考老师粘贴在答题卡上的“条码粘贴处”。
2.选择题使用2B铅笔填涂在答题卡上对应题目标号的位置上,如需改动,用橡皮擦擦干净后再填涂其它答案;非选择题用0.5毫米黑色签字笔在答题卡的对应区域内作答,超出答题区域答题的答案无效;在草稿纸上、试卷上答题无效。
3.考试结束后由监考老师将答题卡收回。
第Ⅰ卷
一、选择题:本题共13个小题,每小题6分。在每小题给出的四个选项中,只有一项是符合题目要求的。
1. 细胞是生物体结构和功能的基本单位,下列有关说法正确的是( )
A. 酵母菌的细胞质基质内含有DNA和RNA两类核酸
B. 显微镜观察未染色不明显的细胞结构时,应调暗视野
C. 硝化细菌无线粒体,只能通过无氧呼吸获得能量
D. 蓝藻细胞所需能量主要来源于其线粒体的有氧呼吸过程
【答案】B
【解析】
【分析】根据细胞内有无以核膜为界限的细胞核,把细胞分为真核细胞和原核细胞两大类,原核细胞是组成原核生物的细胞这类细胞主要特征是没有以核膜为界限的细胞核, 同时也没有核膜和核仁, 只有拟核。根据外表特征,可把原核生物分为放线菌、细菌、支原体、立克次氏体和衣原体等。
【详解】A、酵母菌是真核生物,具有细胞结构,其DNA存在于细胞核和线粒体中,细胞质基质内不含DNA,A错误;
B、显微镜在使用过程中,如果物像本身颜色很浅,需将视野调暗才更容易观察到,故显微镜观察未染色不明显的细胞结构时,应调暗视野,B正确;
C、硝化细菌是原核生物,细胞内无线粒体,但有与有氧呼吸有关的酶,可以进性有氧呼吸产生能量,C错误;
D、蓝藻是原核生物,细胞内无线粒体,只有核糖体一种细胞器,D错误。
故选B。
2. 叶酸亦称维生素M,分子式是C19H19N7O6。孕妇怀孕期间需补充叶酸,胎儿缺乏叶酸会导致胎儿发生神经系统缺陷等疾病。下列说法正确的是( )
A. 叶酸的元素组成与核酸相同
B. 叶酸彻底氧化分解后只产生二氧化碳和水
C. 根据其元素组成,推断叶酸可能参与氨基酸的合成
D. 人体内叶酸只能从食物中获取,由此推测叶酸在体内必须循环利用
【答案】C
【解析】
【分析】氨基酸的元素组成包括C、H、O、N等,其氧化分解产物包括水和二氧化碳等。
【详解】A、分析题意可知,叶酸的元素组成是CHON,而核酸的元素组成包括CHONP,两者不同,A错误;
B、叶酸含有N元素,其彻底氧化分解后除产生二氧化碳和水之外,还可产生含氮物质,B错误;
C、叶酸和氨基酸的元素组成均是CHON等,据此推测叶酸可能参与氨基酸的合成,C正确;
D、叶酸可以从食物中获取,不一定需要循环利用,D错误。
故选C。
3. 生命是物质、能量和信息的统一体,细胞中有许多重要物质和结构与此有关。下列相关说法错误的是( )
A. 核酸是遗传信息的携带者,绝大多数生物的遗传物质是DNA
B. 蛋白质是生命活动的主要承担者,绝大多数酶是蛋白质
C. 碳是生命的核心元素,多聚体及其单体均以碳链为基本骨架
D. 细胞间的信息交流必须依赖细胞膜上的受体
【答案】D
【解析】
【分析】核酸(DNA或RNA)是遗传信息的携带者,绝大多数生物(真核生物、原核生物、DNA病毒)的遗传物质是DNA,少数生物(RNA病毒)的遗传物质是RNA。
【详解】A、核酸(DNA或RNA)是遗传信息的携带者,绝大多数生物(真核生物、原核生物、DNA病毒)的遗传物质是DNA,A正确;
B、蛋白质是生命活动的主要承担者,绝大多数酶是蛋白质,B正确;
C、碳是生命的核心元素,多聚体及其单体均以碳链为基本骨架,C正确;
D、植物细胞之间可以通过胞间连丝进行信息的交流,D错误。
故选D。
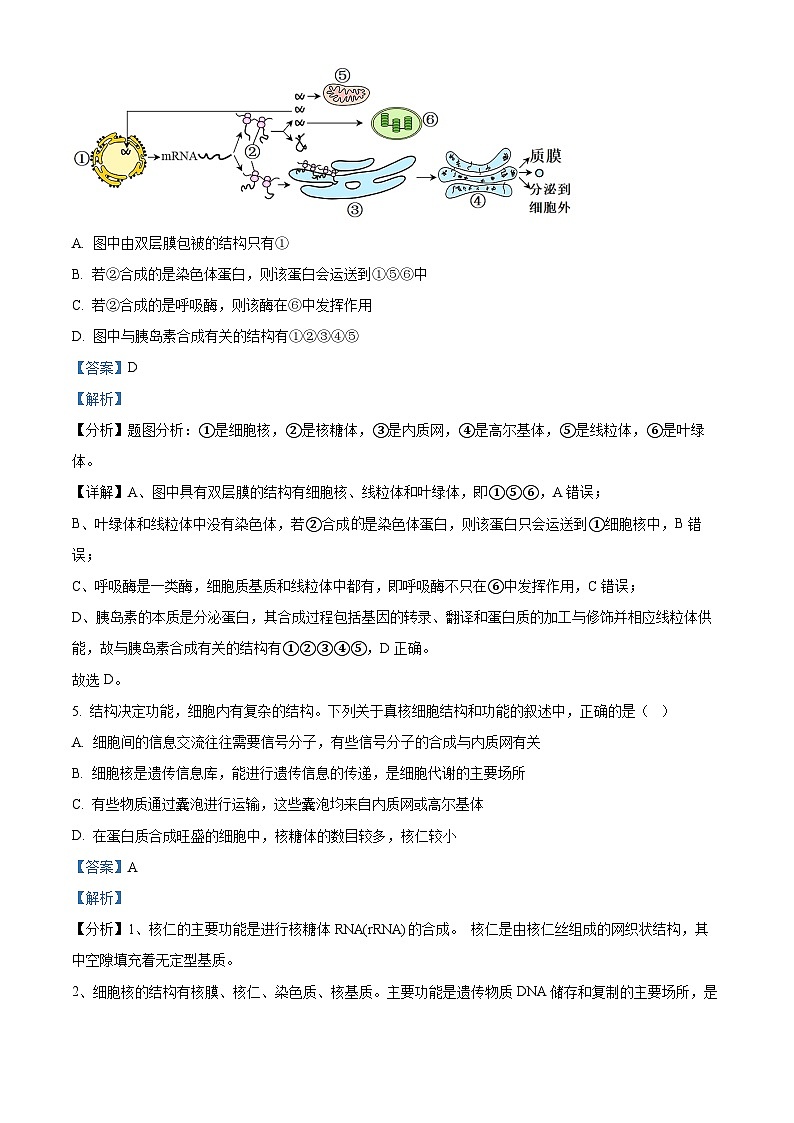
4. 下图为真核细胞蛋白质合成和转运的示意图,下列叙述正确的是( )
A. 图中由双层膜包被的结构只有①
B. 若②合成的是染色体蛋白,则该蛋白会运送到①⑤⑥中
C. 若②合成的是呼吸酶,则该酶在⑥中发挥作用
D. 图中与胰岛素合成有关的结构有①②③④⑤
【答案】D
【解析】
【分析】题图分析:①是细胞核,②是核糖体,③是内质网,④是高尔基体,⑤是线粒体,⑥是叶绿体。
【详解】A、图中具有双层膜的结构有细胞核、线粒体和叶绿体,即①⑤⑥,A错误;
B、叶绿体和线粒体中没有染色体,若②合成是染色体蛋白,则该蛋白只会运送到①细胞核中,B错误;
C、呼吸酶是一类酶,细胞质基质和线粒体中都有,即呼吸酶不只在⑥中发挥作用,C错误;
D、胰岛素的本质是分泌蛋白,其合成过程包括基因的转录、翻译和蛋白质的加工与修饰并相应线粒体供能,故与胰岛素合成有关的结构有①②③④⑤,D正确。
故选D。
5. 结构决定功能,细胞内有复杂的结构。下列关于真核细胞结构和功能的叙述中,正确的是( )
A. 细胞间的信息交流往往需要信号分子,有些信号分子的合成与内质网有关
B. 细胞核是遗传信息库,能进行遗传信息的传递,是细胞代谢的主要场所
C. 有些物质通过囊泡进行运输,这些囊泡均来自内质网或高尔基体
D. 在蛋白质合成旺盛的细胞中,核糖体的数目较多,核仁较小
【答案】A
【解析】
【分析】1、核仁的主要功能是进行核糖体RNA(rRNA)的合成。 核仁是由核仁丝组成的网织状结构,其中空隙填充着无定型基质。
2、细胞核的结构有核膜、核仁、染色质、核基质。主要功能是遗传物质DNA储存和复制的主要场所,是细胞遗传和代谢的控制中心。
【详解】A、信号分子有神经递质、激素等,性激素也一种信号分子,合成场所在内质网, A正确;
B、细胞核是遗传信息库,能进行遗传信息的传递,控制细胞的代谢和遗传。但细胞代谢的主要场所在细胞质,B 错误;
C、有些物质通过囊泡进行运输,但囊泡可来自内质网或高尔基体或细胞膜,C 错误;
D、在蛋白质合成旺盛的细胞中,核糖体的数目较多,核仁较大,D错误。
故选A。
6. 保卫细胞吸水膨胀使植物气孔张开。适宜条件下,制作紫鸭跖草叶片下表皮临时装片,观察蔗糖溶液对气孔开闭的影响,图为操作及观察结果示意图。下列叙述错误的是( )
A. 比较保卫细胞细胞液浓度,③处理后>①处理后
B. 质壁分离现象最可能出现在滴加②后的观察视野中
C. 滴加③后有较多水分子进入保卫细胞
D. 推测3种蔗糖溶液浓度高低为②>①>③
【答案】A
【解析】
【分析】气孔是由两两相对而生的保卫细胞围成的空腔,它的奇妙之处在于能够自动的开闭。气孔是植物体蒸腾失水的“门户”,也是植物体与外界进行气体交换的“窗口”。气孔的张开和闭合受保卫细胞的控制。
分析图示:滴加蔗糖溶液①后一段时间,保卫细胞气孔张开一定程度,说明保卫细胞在蔗糖溶液①中吸收一定水分;滴加蔗糖溶液②后一段时间,保卫细胞气孔关闭,说明保卫细胞在蔗糖溶液②中失去一定水分,滴加蔗糖溶液③后一段时间,保卫细胞气孔张开程度较大,说明保卫细胞在蔗糖溶液③中吸收水分多,且多于蔗糖溶液①,由此推断三种蔗糖溶液浓度大小为:②>①>③。
【详解】A、通过分析可知,①细胞处吸水量少于③处细胞,说明保卫细胞细胞液浓度①处理后>③处理后,A错误;
B、②处细胞失水,故质壁分离现象最可能出现在滴加②后的观察视野中,B正确;
C、滴加③后细胞大量吸水,故滴加③后有较多水分子进入保卫细胞,C正确;
D、通过分析可知,推测3种蔗糖溶液浓度高低为②>①>③,D正确。
故选A
【点睛】
第Ⅱ卷
三、非选择题:本卷包括必考题和选考题两部分。第22~32题为必考题,每个试题考生都必须作答。第33~38题为选考题,考生根据要求作答。
(一)必考题(共129分)
7. 如图表示细胞内某些有机物的元素组成和功能关系,其中A、B代表元素,Ⅰ、Ⅱ、Ⅲ、Ⅳ是生物大分子,X、Y、Z、P分别为构成生物大分子的基本单位,请回答下列问题:
(1)Ⅰ在小麦种子中主要是指__________。
(2)物质Ⅲ是__________(中文名字)。
(3)在细胞中含量最高的有机物是__________(填序号)。
(4)组成Ⅱ的Y有4种,Y的种类与组成它的__________种类有关。
(5)细胞内良好的储能物质是脂肪,它属于脂质,脂质还有两类物质,其中__________是细胞膜及细胞器膜等的重要成分。
(6)评价各种食物中Ⅳ的营养价值时,特别要关注其中__________的种类和数量,原因是___________。
【答案】(1)淀粉 (2)核糖核酸 (3)Ⅳ (4)碱基 (5)磷脂
(6) ①. 必需氨基酸 ②. 必需氨基酸只能从食物中获取,而在人体细胞内不能合成。
【解析】
【分析】题图分析,Ⅰ是能源物质,主要是多糖,所以X是葡萄糖;Ⅱ、Ⅲ携带遗传信息,Ⅱ分布在细胞核,所以Ⅱ是DNA,Y是脱氧核苷酸;Ⅲ分布在细胞质,所以Ⅲ是RNA,Z是核糖核苷酸;Ⅳ承担生命活动,所以Ⅳ是蛋白质,P是氨基酸;而A代表N、P两种元素,B只是N元素;Ⅴ是储能物质,所以是脂肪。
【小问1详解】
图中显示Ⅰ是能源物质,主要是多糖,而小麦种子中的多糖主要是淀粉。
【小问2详解】
Ⅲ携带遗传信息且主要分布在细胞质中,所以Ⅲ是RNA,其中文名称为核糖核酸。
【小问3详解】
细胞中的化合物包括有机物和无机物,在细胞中含量最高的有机物是蛋白质,即图中的Ⅳ,蛋白质是生命活动的主要承担者。
【小问4详解】
Ⅱ携带遗传信息且主要分布在细胞核中,所以Ⅱ是DNA。Y是组成DNA的单体,即脱氧核苷酸,组成Ⅱ的脱氧核苷酸有4种,Y的种类与组成它的碱基(A、T、C、G)种类有关。
【小问5详解】
细胞内良好的储能物质是脂肪,它属于脂质,脂质还有两类物质,分别是固醇和磷脂,其中磷脂是细胞膜及细胞器膜等的重要成分。
【小问6详解】
评价各种食物中Ⅳ的营养价值时,特别要关注其中必需氨基酸的种类和数量,因为必需氨基酸只能从食物中获取,而在人体细胞内不能合成,且氨基酸参与组成的蛋白质是生命活动的主要承担者。
8. 二甲双胍的抗肿瘤效应越来越受到人们的广泛关注,它可以通过抑制某种细胞器的功能而抑制细胞的生长,其作用机理如下图所示(ATP为能源物质,水解为ADP的过程中释放能量)。请据图回答下列有关问题:
(1)细胞核上核孔的作用是____________________。只能由细胞质进入核内而不能反向运输的是__________(填“无活性”或“激活型”)RagC,此现象说明物质进出核孔具有__________性。
(2)据图分析,二甲双胍通过抑制__________的功能,进而直接影响了____________________的跨核孔运输,最终达到抑制细胞生长的效果。
(3)据图分析,分泌蛋白的运输是否可能受二甲双胍的影响?__________(填“是”或“否”),原因是____________。
【答案】(1) ①. 大分子物质进出细胞核的通道,且能实现核质之间频繁的物质交换和信息交流 ②. 无活性 ③. 选择性
(2) ①. 线粒体 ②. 无活性和激活型RagC
(3) ①. 是 ②. 二甲双胍直接抑制线粒体的功能,而线粒体是细胞中的动力车间
【解析】
【分析】题图分析:二甲双胍可以直接抑制线粒体的功能;无活型RagC通过核孔进入细胞核,在细胞核中转化为激活型RagC,激活型RagC再出细胞核;激活型RagC能激活核膜上的mTORC1,抑制物质SKN1,从而会抑制SKN1对物质ACAD10的激活作用,实现对细胞生长的抑制。
【小问1详解】
核膜为双层膜结构,其上有核孔,核孔是大分子物质进出细胞核的通道,通过核孔,还可实现核质之间频繁的物质交换和信息交流;图中显示,只能由细胞质进入核内而不能反向运输的是无活性的RagC,其只能在被激活之后才能转运出细胞核,此现象说明物质进出核孔具有选择性。
【小问2详解】
图中显示,二甲双胍直接抑制线粒体,影响能量的供应,进而影响相关物质无活型和激活型RagC进出核孔,因为这两种物质进出细胞核是消耗能量的,最终达到抑制细胞生长的效果。
【小问3详解】
分泌蛋白的运输需要消耗能量,二甲双胍抑制线粒体的功能,线粒体是细胞中动力车间,因此分泌蛋白的运输会受到二甲双胍的影响。
9. 细胞膜系统是对细胞内所有膜结构的统称,它对于维持细胞正常的生命活动具有至关重要的作用。
(1)生物膜系统的组成主要包括细胞膜、__________、__________,其中细胞膜的主要成分是__________和__________。
(2)细胞膜是生物膜系统的重要组成部分,具有控制物质进出的功能,已知15%的盐酸会破坏细胞膜的该功能。请利用以下材料和用具,验证细胞膜具有控制物质进出的功能。
①实验材料和用具:新鲜的红色月季花瓣、烧杯、玻璃铅笔、质量分数为15%的盐酸、清水、量筒。
②方法步骤:
a.选两只大小相同的烧杯,分别用铅笔标上A、B。
b.______________。
c.选等量的红色月季花瓣,分别放入A、B两只烧杯中。经过相同时间后观察并记录实验结果。
③实验结果:
________________。
④请解释盐酸溶液中出现的实验结果的原因:
_______________。
【答案】(1) ①. 细胞器膜(核膜) ②. 核膜(细胞器膜) ③. 脂质(蛋白质) ④. 蛋白质(脂质)
(2) ①. 在A、B两只烧杯中,分别加入等体积的质量分数为15%的盐酸溶液和清水 ②. B中花瓣仍为红色,水呈无色。A中水变成红色,花瓣红色变浅 ③. 质量分数为15%的盐酸杀死细胞,使细胞膜失去控制物质进出细胞的功能,细胞内的色素分子进入溶液中
【解析】
【分析】细胞膜的功能有作为细胞的边界将细胞与外界环境隔开,细胞膜具有控制物质进出的功能和进行细胞间信息传递功能。
【小问1详解】
在真核细胞中,细胞膜、核膜以及细胞器膜,在结构和功能上是紧密联系的统一整体,它们形成的结构体系,称为生物膜系统,其中细胞膜的主要成分是脂质和蛋白质。
【小问2详解】
分析题干可知,该实验的目的是验证细胞膜具有控制物质进出细胞的功能,而死细胞膜不具有这一功能,实验的自变量是细胞是死细胞还是活细胞,死细胞可以同质量分数为15%的盐酸处理控制,用清水处理是活细胞,与用盐酸处理对照,因变量是月季花瓣和溶液的颜色变化,溶液的用量、月季花瓣的量属于无关变量,按照实验设计的对照原则和单一变量原则,实验步骤如下:
a:选两只大小相同的烧杯,分别贴上标签A和B。
b:在A、B两只烧杯中,分别加入等体积的质量分数为15%的盐酸溶液和清水。
c:选等量的红色月季花瓣,分别放入A、B两只烧杯中。经过相同时间后观察并记录实验结果。
③结果:B中花瓣仍红色,水呈无色,A中水变成红色,花瓣红色变浅。
④实验分析:由于质量分数为15%的盐酸杀死细胞,因此细胞膜失去了控制物质进出的功能,细胞内的色素分子进入溶液中。
10. 果蝇的灰身与黑身受基因A/a控制,卷曲翅与正常翅受基因R/r控制,某研究小组将灰身卷曲翅雌果蝇与灰身正常翅雄果蝇进行杂交。F1代的表现型及比例如下表。回答下列问题:
(1)根据表中实验结果__________(填“能”或“不能”)判断A/a和R/r基因均位于常染色体上,原因是___________。
(2)仅根据表中实验结果分析,A/a与R/r对基因的遗传__________(填“遵循”或“不遵循”或“不一定遵循”)基因的自由组合定律,理由是____________________。
(3)假设R/r基因位于X染色体上,若要验证这个假设是正确的,可以从F1代中选择表现型为__________的雌果蝇与__________的雄果蝇进行一次杂交实验即可。
【答案】10. ①. 不能 ②. 无论R/r基因位于常染色体还是位于X染色体上,子一代中,雌雄果蝇表现型及比例都与表格中的比例相同。
11. ①. 不一定遵循 ②. 这两对基因都位于同一对常染色体上时(如A与R在一条染色体上,a与r在另一条同源染色体上),子一代表现型及比例也符合表格中的比例
12. ①. 正常翅##卷曲翅 ②. 卷曲翅
【解析】
【分析】基因自由组合定律的实质是:位于非同源染色体上的非等位基因的分离或自由组合是互不干扰的;在减数分裂过程中,同源染色体上的等位基因彼此分离的同时,非同源染色体上的非等位基因自由组合。
【小问1详解】
由于亲本都是灰身果蝇,F1雌雄中灰身与黑身的比例都为3∶1,表现为与性别无关,说明A/a基因位于常染色体上。当R/r基因位于常染色体或X染色体上时,亲本的基因型为:Rr×rr或XRXr×XrY,则子一代中,雌雄果蝇表现型及比例都满足表格中比例,所以不能判断R/r基因位于常染色体上。
【小问2详解】
仅根据表中实验结果分析,A/a与R/r这两对基因的遗传不一定遵循基因的自由组合定律,因为当这两对基因都位于同一对常染色体上时(如A与R在一条染色体上,a与r在另一条同源染色体上),即亲本的基因型可表示为AaRr和Aarr,则子一代表现型及比例也符合表格中的比例。
【小问3详解】
要验证R/r基因位于X染色体上,由于卷曲翅雌果蝇与正常翅雄果蝇杂交,后代雄果蝇中出现了卷曲翅和正常翅两种,可以说明卷曲翅为显性性状,因此可以从F1代中选择表现型为正常翅的雌果蝇与卷曲翅的雄果蝇进行一次杂交实验即可。也可以从F1代中选择表现型为卷曲翅的雌果蝇与卷曲翅的雄果蝇进行一次杂交实验,若为前者则子代雌果蝇全为卷曲翅、雄果蝇全为正常翅;若为后者则子代雌果蝇全为卷曲翅,雄果蝇卷曲翅∶正常翅=1∶1。
(二)选考题:共45分。请考生从2道物理题、2道化学题、2道生物题中每科任选一题作答。如果多做,则每科按所做的第一题计分。
【生物选修1:生物技术实践】
11. 综合题请回答下列利用微生物发酵制作食品的相关问题。
(1)果酒制作离不开酵母菌,酵母菌是兼性厌氧型微生物,在__________的发酵液中,酵母菌可以生长繁殖,而绝大多数其他微生物都因无法适应这一环境而受到抑制。装葡萄汁时要留有约1/3的空间的目的是_______(答出两点即可)。
(2)葡萄酒酿制过程中,密封不好会出现酒变酸现象,而且变酸的酒表面会出现一层菌膜,请解释原因:____________________;写出当缺少糖源时醋酸菌产生醋酸的反应简式:________。若葡萄酒变酸,继续制作葡萄醋,需改变的条件是____________。
(3)腐乳制作的原理是____________________;在制作过程中要对长满微生物的豆腐块加盐腌制8天左右,加盐腌制的目的是_____________。
(4)工业化生产以上食品,需要对微生物进行纯化。分离纯化微生物时,常用平板划线法。若要在五个区域划线,共需灼烧接种环__________次。
【答案】11. ①. 缺氧、呈酸性 ②. 为酵母菌大量繁殖提供适量的氧气;防止发酵旺盛时汁液溢出。
12. ①. 醋酸杆菌在氧气充足的情况下能将乙醇转化为乙酸,同时能大量增殖,在发酵液表面形成一层菌膜 ②. C2H5OH+O2CH3OOH+H2O ③. 打开气阀,不断通入无菌空气,调整温度为30度到35度。
13. ①. 毛霉等微生物产生的蛋白酶能将豆腐中的蛋白质分解成小分子的肤和氨基酸:脂肪酶可将脂肪水解为甘油和脂肪酸。 ②. 可以析出豆腐中的水分,使豆腐块变硬,在后期的制作过程中不会过早酥烂;同时盐能抑制微生物的生长,避免豆腐块腐败变质。
14.
6##六
【解析】
【分析】1、在缺氧、呈酸性的发酵液中,酵母菌能大量生长繁殖,而绝大多数其他微生物都因无法适应这一环境而受到抑制。
2、醋酸杆菌在氧气充足的情况下能将乙醇转化为乙酸,同时能大量增殖,在发酵液表面形成一层菌膜,所以葡萄酒酿制过程中,密封不好会出现酒变酸现象,而且变酸的酒表面会出现一层菌膜。
3、分离纯化微生物时,常用平板划线法和稀释涂布平板法
【小问1详解】
在缺氧、呈酸性的发酵液中,酵母菌能大量生长繁殖,而绝大多数其他微生物都因无法适应这一环境而受到抑制。装葡萄汁时要留有约1/3的空间的目的是为酵母菌大量繁殖提供适量的氧气;防止发酵旺盛时汁液溢出。
【小问2详解】
醋酸杆菌在氧气充足的情况下能将乙醇转化为乙酸,同时能大量增殖,在发酵液表面形成一层菌膜,所以葡萄酒酿制过程中,密封不好会出现酒变酸现象,而且变酸的酒表面会出现一层菌膜;当缺少糖源时醋酸菌产生醋酸的反应简式:C2H5OH+O2CH3COOH+H2O;若葡萄酒变酸,继续制作葡萄醋,需改变的条件是打开气阀,不断通入无菌空气,调整温度为30度到35度。
【小问3详解】
腐乳制作的原理是:毛霉等微生物产生的蛋白酶能将豆腐中的蛋白质分解成小分子的肤和氨基酸:脂肪酶可将脂肪水解为甘油和脂肪酸。在制作过程中要对长满微生物的豆腐块加盐腌制8天左右,加盐腌制的目的是可以析出豆腐中的水分,使豆腐块变硬,在后期的制作过程中不会过早酥烂;同时盐能抑制微生物的生长,避免豆腐块腐败变质。
【小问4详解】F1
灰身:黑身
卷曲翅:正常翅
♀
3:1
1:1
♂
3:1
1:1
四川省绵阳中学2023-2024学年高三上学期第四次月考理综生物试题(Word版附解析): 这是一份四川省绵阳中学2023-2024学年高三上学期第四次月考理综生物试题(Word版附解析),共12页。
四川省绵阳中学2023-2024学年高三上学期第四次月考理综生物试题(Word版附解析): 这是一份四川省绵阳中学2023-2024学年高三上学期第四次月考理综生物试题(Word版附解析),共12页。
四川省绵阳中学2023-2024学年高三上期测试(二)理综生物试题(Word版附解析): 这是一份四川省绵阳中学2023-2024学年高三上期测试(二)理综生物试题(Word版附解析),共12页。

