2022-2023学年广东省湛江市徐闻县八年级(上)期末生物试卷(含详细答案解析)
展开1.我们在动物园能看到顽皮的猴子,可怕的眼镜蛇,憨厚可人的海狮,这些动物的主要运动方式依次为( )
A. 行走、爬行、游泳B. 攀援、爬行、游泳C. 爬行、攀援、游泳D. 游泳、攀援、行走
2.各类动物的运动方式是与其运动器官相适应的,下列相关叙述不正确的是( )
A. 猎豹依靠四肢行走或奔跑B. 鹰有锋利的爪,适于飞行
C. 袋鼠后肢发达,利于跳跃D. 青蛙趾间有蹼,善于游泳
3.2022年6月5日10时44分,神舟十四号载人飞船长征二号遥十四运载火箭在酒泉卫星发射中心成功发射。下列动物的运动方式与火箭相似的是( )
A. 鲸B. 鹰C. 水母D. 家鸽
4.骨折后能够痊愈,主要原因是骨膜内有( )
A. 血管B. 血细胞C. 成骨细胞D. 神经细胞
5.下列叙述中,与关节的灵活性相适应的特点是( )
①关节面上有光滑的关节软骨
②关节囊包绕着整个关节
③关节腔内有滑液
④关节囊的内外有很多韧带
A. ①②B. ②③C. ①③D. ②④
6.如图鸟类的各种行为中,属于先天性行为的是( )
A. 鹦鹉学舌B. 大山雀偷喝牛奶
C. 飞鸽传书D. 乌鸦筑巢
7.动物先天性行为是由下列哪项控制的( )
A. 环境因素B. 遗传物质C. 后天“学习”所得D. 亲代训练
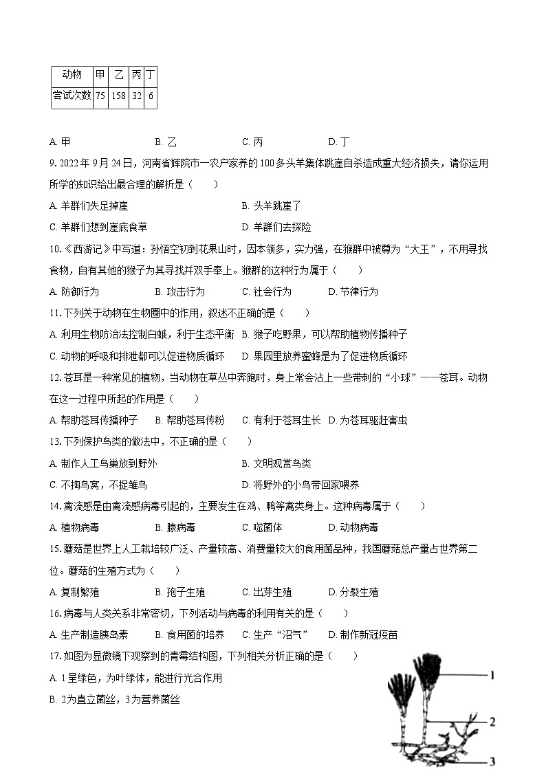
8.如下表是“探究四种动物绕道取食次数”的结果,分析表中数据可知,最低等的动物是( )
A. 甲B. 乙C. 丙D. 丁
9.2022年9月24日,河南省辉院市一农户家养的100多头羊集体跳崖自杀造成重大经济损失,请你运用所学的知识给出最合理的解析是( )
A. 羊群们失足掉崖B. 头羊跳崖了
C. 羊群们想到崖底食草D. 羊群们去探险
10.《西游记》中写道:孙悟空初到花果山时,因本领多,实力强,在猴群中被尊为“大王”,不用寻找食物,自有其他的猴子为其寻找并双手奉上。猴群的这种行为属于( )
A. 防御行为B. 攻击行为C. 社会行为D. 节律行为
11.下列关于动物在生物圈中的作用,叙述不正确的是( )
A. 利用生物防治法控制白蛾,利于生态平衡B. 猴子吃野果,可以帮助植物传播种子
C. 动物的呼吸和排泄都可以促进物质循环D. 果园里放养蜜蜂是为了促进物质循环
12.苍耳是一种常见的植物,当动物在草丛中奔跑时,身上常会沾上一些带刺的“小球”——苍耳。动物在这一过程中所起的作用是( )
A. 帮助苍耳传播种子B. 帮助苍耳传粉C. 有利于苍耳生长D. 为苍耳驱赶害虫
13.下列保护鸟类的做法中,不正确的是( )
A. 制作人工鸟巢放到野外B. 文明观赏鸟类
C. 不掏鸟窝,不捉雏鸟D. 将野外的小鸟带回家喂养
14.禽流感是由禽流感病毒引起的,主要发生在鸡、鸭等禽类身上。这种病毒属于( )
A. 植物病毒B. 腺病毒C. 噬菌体D. 动物病毒
15.蘑菇是世界上人工栽培较广泛、产量较高、消费量较大的食用菌品种,我国蘑菇总产量占世界第二位。蘑菇的生殖方式为( )
A. 复制繁殖B. 孢子生殖C. 出芽生殖D. 分裂生殖
16.病毒与人类关系非常密切,下列活动与病毒的利用有关的是( )
A. 生产制造胰岛素B. 食用菌的培养C. 生产“沼气”D. 制作新冠疫苗
17.如图为显微镜下观察到的青霉结构图,下列相关分析正确的是( )
A. 1呈绿色,为叶绿体,能进行光合作用
B. 2为直立菌丝,3为营养菌丝
C. 组成青霉的细胞中没有成形的细胞核
D. 青霉为单细胞真菌,可以提炼青霉素
18.梅雨季节,家里的衣物容易发霉,你认为霉菌适宜生活的环境是( )
A. 寒冷、干燥B. 温暖、干燥C. 温暖、阴湿D. 寒冷、阴湿
19.奥密克戎和德尔塔毒株都是新冠病毒的变异毒株,在它们的影响下,给我国的疫情防控工作带来了巨大的压力。下列有关新冠病毒的说法,正确的是( )
A. 结构简单,能独立生活B. 个体微小,仅由一个细胞构成
C. 由蛋白质外壳和内部的遗传物质组成D. 能利用宿主的遗传信息制造新的病毒
20.吸烟会影响男性的生殖能力,主要是因为烟草中的有害物质能杀伤精子。男性产生精子的器官是( )
A. 输精管B. 附睾C. 睾丸D. 前列腺
21.青春期是人的“黄金时期”.进入青春期后,生理和心理都会发生很大变化。下列关于青春期的说法,正确的是( )
A. 形成两性生殖器官B. 男性进入青春期更早一些
C. 自行处理心理矛盾,绝不打扰他人D. 出现遗精、月经等生理现象
22.下列关于动物的生殖、发育的叙述,错误的是( )
A. 如图表示家蚕的发育过程,若D为受精卵,则B是蛹
B. 如图表示蝗虫的发育过程,若D为受精卵,则B是若虫
C. 如图表示青蛙的发育过程,若D为受精卵,则A是蝌蚪
D. 如图表示完全变态发育过程,若A为受精卵,则C是蛹
23.家鸽的生殖发育方式比青蛙的高等,主要体现在哪些方面( )
①卵生 ②胎生 ③体内受精 ④体外受精 ⑤卵外有卵壳保护 ⑥有孵卵、育雏行为。
A. ①③⑥B. ①②④C. ①③⑤D. ③⑤⑥
24.下列动物的发育属于不完全变态发育的是( )
A. 家蚕B. 蜜蜂C. 蝗虫D. 苍蝇
25.如图为植物的两种嫁接过程示意图,下列相关叙述错误的是( )
A. 图甲表示芽接
B. 图乙表示枝接
C. ①表示砧木,②表示接穗
D. 利用嫁接可繁育果树优良品种,能加快繁殖速度
26.下列选项中不属于无性生殖的是( )
A. 试管婴儿B. 组织培养C. 落地生根D. 新冠病毒的繁殖
27.下列有关人类性别决定的叙述错误的是( )
A. 性染色体只存在于生殖细胞中B. 性别是由性染色体上的基因决定的
C. 双胞胎的性染色体组成不一定相同D. 生殖细胞的染色体数目是体细胞的一半
28.子女体细胞中的染色体都是一半来自父方,一半来自母方。一个男子把X染色体上的某致病基因传给儿子的概率是( )
A. 100%B. 50%C. 25%D. 0
29.2022年4月16日,我国神舟十三号载人飞船返回舱在东风着陆场成功着陆,神舟十三号载人飞行任务取得圆满成功,此次飞行过程中中国航天员在空间站为广大青少年带米了太空科普课,其中包括太空细胞的空间实验展示,研究发现心肌细胞在太空的微重力作用下有些基内表征会发生改变,关于心肌细胞的这种变异理解不正确的是( )
A. 研究心肌细胞在太空中的变化可以为将来的太空事业做出贡献
B. 心肌细胞的这种变异属于可遗传变异
C. 心肌细胞的变异是定向的,可控的
D. 心肌细胞在太空中发生的变异不一定是有利变异
30.在红楼梦中,贾宝玉与林黛玉既是一对恋人,又是表兄妹关系,如果放在今天两人要登记结婚的话,从科学的角度看,你认为两人合不合适?( )
A. 门不当户不对,不宜结婚
B. 不合适,两人结婚的话生育的后代患遗传病的概率会大大增加
C. 林黛玉体弱多病,贾宝玉与薛宝钗结婚更合适
D. 两人青梅竹马、自由恋爱,可以结婚生子
二、简答题:本大题共3小题,共30分。
31.生命在于运动。图1、2、3分别是与人体运动相关的概念图和结构示意图。请据图回答下列问题:
(1)图1中,B属于 组织。
(2)图2中,关节很灵活,又很牢固;与关节牢固性有关的结构是 及韧带。
(3)图3表示屈肘动作,此时①肱二头肌处于 状态。
(4)做仰卧起坐时,髋关节在运动中起 作用。
(5)我们在跑步时听到发令的枪响后迈开双腿奋力向前冲,在奔跑的过程中还会出现大汗淋漓,气喘吁吁,心跳加快的现象,由此推测,人体完成此项运动主要参与的系统有 (至少填两项)。
32.资料一:15世纪以前,毛里求斯岛上的渡渡鸟随处可见。后来欧洲殖民者到达了毛里求斯岛,他们疯狂地捕猎肉味细嫩鲜美的渡渡鸟,最后导致渡渡鸟灭绝了。波渡鸟灭绝之后,毛里求斯岛上的卡尔瓦利亚树也面临灭绝的危险。这种树的果皮坚厚,种子很难萌发。波波鸟最喜欢吃卡尔瓦利亚树的果实,果实经过渡渡鸟的消化道后,果皮变薄了,果实中的种子得以正常萌发。
资料二:当今,全世界生物多样性正面临着严重的威胁,如我国特有的珍稀动物大熊猫。为保护大熊猫,我国自1963年就建立了第一批包括四川省卧龙等在内的5个以保护大熊猫为主的自然保护区,现如今已有67个保护区,
的大熊猫生活在那里。同时颁布《野生动物保护法》禁止偷猎并将大熊猫的保护级别升为最高。大熊猫生存条件明显改善,个体数量逐步增长。
(1)毛里求斯岛上渡渡鸟灭绝的主要原因是 ______。渡渡鸟消失了,渡渡鸟个体所构成的基因库也随之消失,破坏了生物的 ______多样性。除此之外,生物多样性还包括 ______、______。
(2)渡渡鸟灭绝后,致使卡尔瓦利亚树不能正常发芽,森林生态系统受到破坏,许多生物失去栖息环境,数量减少,这体现动物在维持 ______中起到重要作用。
(3)为保护大熊猫,资料二中采取了哪两种措施 ______、______,除此之外,保护动物多样性的措施还有 ______,其中最有效的措施是 ______。
(4)作为一名中学生,我们应该怎样来保护生物的多样性?______。
33.豌豆是人们广泛种植的农作物,也是研究植物性状遗传的常用实验材料,用圆粒豌豆与皱粒豌豆杂交,子一代都是圆粒;子一代种下去后自花传粉,收获的子二代有圆粒和皱粒,数量统计结果如图所示。请分析回答问题:
(1)若豌豆的体细胞内有7对染色体,则皱粒豌豆花粉精子的染色体数目为 条。
(2)在遗传学上,豌豆的圆粒和皱粒是一对 性状,据图中所示的遗传结果,可推断出圆粒为 性状。
(3)若用A和a分别表示豌豆的显性基因和隐性基因,则图中子一代圆粒的基因型为 ,子二代圆粒的基因型为 ,其中纯合体占 ;子二代中皱粒的基因型为 ,子二代圆粒体细胞中,染色体可以用图中的 表示(填字母);控制种子形状的基因可以用下图中的 表示(填字母)。
(4)收集到子二代种子600粒,理论上皱粒有 粒。
三、实验探究题:本大题共1小题,共10分。
34.某同学经常看到蚂蚁吃饼干之类的含糖食物,于是设计了如图“探究蚂蚁是否喜欢甜的食物”的实验:
材料用具:同一窝蚂蚁数只,纸盒一个,滴管两支,消毒棉花团若干,糖水、清水各一小杯。
实验步骤:①取两块大小相同的棉花团,分别滴入等量的浓糖水和清水,放置在纸盒的一侧。
②将一小窝蚂蚁放在纸盒的另一侧。
③30分钟后,观察并记录蚂蚁的取食情况。
请根据实验回答下列问题:
(1)这个实验中的变量是 。
(2)实验中选用一小窝蚂蚁,而不是一只,目的是 。
(3)如果有较多的蚂蚁在加糖水的棉花团处聚集,则支持的假设是 。从行为的获得方式来看,蚂蚁喜欢甜食是 行为。
(4)一群蚂蚁有不同的成员,它们当中有明确的分工,属于 行为。
答案和解析
1.【答案】B
【解析】解:题干中猴子属于哺乳动物,眼镜蛇是爬行动物,海狮是水生哺乳动物。猴子适合树栖生活,善于攀援;眼镜蛇在陆地上靠身体肌肉的收缩蜿蜒爬行;海狮适应水生生活,善于游泳。故B符合题意。
故选:B。
动物运动的方式多种多样,主要有飞行、奔跑、跳跃、行走、爬行、蠕动、游泳等方式,不同的动物有不同的运动方式。
掌握各类动物的运动方式是解题的关键。
2.【答案】B
【解析】解:A.猎豹有发达的四肢,依靠四肢行走或奔跑,A正确。
B.鹰前肢变为翼,翼适于飞行,B错误。
C.袋鼠前肢短小,后肢发达,有利于跳跃,C正确。
D.青蛙后肢的五趾间有蹼,青蛙的后肢适于游泳,D正确。
故选:B。
生物体的运动方式和运动器官都是与其生活环境相适应的,不同环境中的生物的运动器官和运动方式不同。
掌握各类动物形态与结构相适应的特点是解题的关键。
3.【答案】C
【解析】解:A.鲸生活在水中,运动方式是游泳,A不符合题意。
BD.鹰、家鸽属于鸟类,飞行器官为翼,所以它的运动方式主要为飞行,BD不符合题意。
C.水母通过收缩外壳挤压内腔的方式,改变内腔体积,喷出腔内的水,通过喷水推进的方式进行移动,C符合题意。
故选:C。
动物因种类不同,生存环境各异,其运动方式也大相径庭,动物运动的方式多种多样,主要有飞行如鸟类、奔跑、跳跃、行走、爬行、蠕动如蚯蚓、游泳等方式。
火箭是以热气流高速向后喷出,利用产生的反作用力向前运动的喷气推进装置。
掌握各类动物的运动方式是解题的关键。
4.【答案】C
【解析】解:在骨的结构中与生长有关的结构有骨骺端的软骨层和骨膜中的成骨细胞。人在幼年的时候,骨骺端的软骨层能够不断产生新的骨组织使骨不断长长,但到成年后这些软骨就骨化成骨不再生长了;骨表面的骨膜中有成骨细胞具有再生功能,对骨折后骨的愈合起作用,它还能不断产生新的骨细胞使骨不断长粗,因此ABD错误,C正确。
故选:C。
骨的生长主要包括两个方面,既骨的长长与长粗。对骨的生长与再生具有重要作用的是骨膜中的成骨细胞。
回答此题的关键是要明确骨的基本结构和功能。
5.【答案】C
【解析】解:关节囊由结缔组织构成,包绕着整个关节,把相邻的两骨牢固地联系起来。关节囊及囊内外的韧带使关节具有牢固性。关节面上覆盖一层表面光滑的关节软骨,可减少运动时两骨间关节面的摩擦和缓冲运动时的震动;关节囊的内表面能分泌滑液,进入由关节囊和关节面共同围成的密闭腔隙关节腔,滑液关节软骨,减少骨与骨之间的摩擦,使关节的运动灵活自如。
①关节面上有光滑的关节软骨,与关节的灵性有关,①正确;
②坚韧的关节囊包绕着整个关节,与关节的牢固性有关,②错误;
③关节腔内有少量的滑液,润滑关节软骨,与关节的灵活性有关,③正确;
④关节囊的内外有很多韧带,与关节的牢固性有关,④错误。
故选:C。
关节是由关节面、关节囊和关节腔三部分组成.关节面包括关节头和关节窝,关节面上覆盖着关节软骨。
关节的牢固性与关节囊及其内外的韧带有关,关节的灵活性与关节软骨和关节腔内的滑液有关。
6.【答案】D
【解析】解:ABC、鹦鹉学舌、大山雀偷喝牛奶、飞鸽传书属于学习行为,是指动物在先天性行为的基础上,通过环境因素的作用,由生活经验和学习所获得的行为,ABC不符合题意。
D、乌鸦筑巢属于先天性行为,是指动物生来就有的,由动物体内的遗传物质所决定的行为,是动物的一种本能行为,不会丧失,D符合题意。
故选:D。
学习行为是在遗传因素的基础上,通过环境因素的作用,由生活经验和学习而获得的行为,如鹦鹉学舌、海豹表演、小狗钻火圈等。先天性行为是动物生来就有的,由动物体内的遗传物质所决定的行为,又称为本能,如蜜蜂采蜜、蜘蛛结网、亲鸟育雏等。
解答此类题目的关键是理解掌握先天性行为和学习行为的特点。
7.【答案】B
【解析】解:ACD、“环境因素”、“后天‘学习’所得”、“亲代训练”,形成的行为都是学习行为;
B、“遗传物质”控制的行为是先天性行为。
所以,动物先天性行为是由“遗传物质”控制的。
故选:B。
(1)先天性行为是动物生来就有的,由动物体内的遗传物质决定的行为,是动物的一种本能,不会丧失.
(2)学习行为是动物出生后在动物的成长过程中,通过生活经验和学习逐渐建立起来的新的行为.
解答此类题目的关键是理解掌握先天性行为和学习行为的特点.
8.【答案】B
【解析】解:依据动物越高等,尝试与错误的次数越少。反之,动物越低等,尝试与错误的次数就越多。由分析知道:丁学会绕道取食所经历的尝试与错误的次数最少,所以丁最高等;乙学会绕道取食所经历的尝试与错误的次数最多,所以乙最低等。
故选:B。
动物的学习行为是在遗传因素的基础上,通过环境因素的作用,由生活经验和学习获得的。不同的动物,学习能力是不同的。动物可以通过尝试和错误产生学习行为,一般来说,动物越高等,形态结构越复杂,学习行为就越复杂,尝试与错误的次数越少。反之,动物越低等,形态结构越简单,学习行为就越简单,尝试与错误的次数就越多。
解题关键是熟练掌握动物学习行为特点。
9.【答案】B
【解析】解:羊群中的其他羊都会跟着头羊走是由于羊群具有社会行为的动物,群体内部往往形成等级。有首领,负责指挥、协调内部成员之间的关系,其他成员必须服从首领。因此,头羊跳崖了,其他羊也会跟着跳崖。
故选:B。
社会行为是群体内形成了一定的组织,成员间有明确分工的动物群集行为,有的高等动物还形成等级。
解答此题要掌握社会行为的特点。
10.【答案】C
【解析】解:具有社会行为的动物营群居生活,群体内部不同成员之间分工合作,共同维持群体的生活。猴群体内部往往形成一定的组织,成员之间有明确的分工,因此猴群具有社会行为。
故选:C。
社会行为:1、概念:动物营群居生活,群体内部不同成员之间分工合作,共同维持群体的生活。
2、特征:群体内部往往形成一定的组织,成员之间有明确的分工,有的群体还形成等级制度。
3、常见的动物:昆虫类的蚂蚁、蜜蜂;狮子、大象、狒狒、猴子、狼等多数高等动物。
4、社会行为的意义:①使动物更好地适应生活环境。②有利于个体和种族的生存。
5、群体中的信息交流:动物的动作、声音、气味等都可以起传递信息的作用。
解答此题的关键是知道社群行为的特点。
11.【答案】D
【解析】解:A、生物防治就是利用一种生物对付另外一种生物的方法。生物防治,大致可以分为以虫治虫、以鸟治虫和以菌治虫三大类;它是降低杂草和害虫等有害生物种群密度的一种方法。有利于维持生态平衡,而且还不会污染环境。A正确。
B、动物采食野果,野果的种子有些未被消化,随粪便排出可能会萌发成幼苗,所以能够帮助植物传播种子,B正确。
C、动物作为消费者,直接或间接地以植物为食,通过消化和吸收,将摄取的有机物变成自身能够利用的物质。这些物质在动物体内经过分解,释放能量,同时也产生二氧化碳、尿液等物质,这些物质可以被生产者--植物利用。可见,动物能促进生态系统的物质循环,C正确。
D、动物能够帮助植物传粉,使这些植物顺利地繁殖后代,如蜜蜂以花蜜、花粉为食,采花粉时可以将花粉粘在身上,去另一朵花上采花粉时身上的花粉会落在雌蕊的柱头上,顺着花粉管进入子房,完成传粉,D错误。
故选:D。
动物在自然界中作用:在生态平衡中的重要作用,促进生态系统的物质循环,帮助植物传粉、传播种子。
种动物在自然界中各自起着重要的作用,我们应用辨证的观点来看待动物对人类有利的一面和有害的一面,合理地保护和控制、开发和利用动物资源。
12.【答案】A
【解析】解:动物能够帮助植物传粉,使这些植物顺利地繁殖后代,如蜜蜂采蜜。动物能够帮助植物传播果实和种子,有利于扩大植物的分布范围。如苍耳果实表面的钩刺挂在动物的皮毛上。
故选:A。
动物在自然界中作用:维持自然界中生态平衡,促进生态系统的物质循环,帮助植物传粉、传播种子。
解题关键是熟练掌握动物在生物圈中的作用。
13.【答案】D
【解析】解:为了保护鸟的多样性,我们可以为鸟制作人工鸟巢、搭建饲养台、定期投食、不掏鸟卵,不捉雏鸟等,但不能把小鸟捉回家喂养,因为每种生物都有其生活的适宜环境,鸟类适合生活在大自然中,如果放在家中喂养,不利于鸟的生存。
故选:D。
保护生物多样性的措施:(1)就地保护:主要形式是建立自然保护区,是保护生物多样性最有效的措施;(2)迁地保护:将濒危生物迁出原地,移入动物园、植物园、水族馆和濒危动物繁育中心,进行特殊的保护和管理,是对就地保护的补充;(3)建立濒危物种种质库,保护珍贵的遗传资源;(4)加强教育和法制管理,提高公民的环境保护意识。
掌握保护生物多样性的措施是解答本题的关键。
14.【答案】D
【解析】解:引起鸡鸭等动物患“禽流感”的病毒是寄生在鸡鸭等动物体内,因此属于动物病毒。可见D符合题意。
故选:D。
依据病毒寄生的生物体的不同,把病毒分成三类,分别是植物病毒、动物病毒和细菌病毒。寄生在植物体内的病毒叫植物病毒,寄生在动物体内的病毒叫动物病毒,寄生在细菌细胞内的病毒叫细菌病毒,又叫噬菌体。
掌握病毒的分类,了解什么是植物病毒、动物病毒、细菌病毒。
15.【答案】B
【解析】解:蘑菇菌属于多细胞真菌,有大量的菌丝构成的,每个细胞结构为:细胞壁、细胞核、细胞质、细胞膜和液泡等,体内不含叶绿体,营养方式为异养,必须以现成的有机物为食,从中获得生命活动所需的物质和能量,都能产生大量的孢子,靠孢子来繁殖新个体,其地上部分为子实体,是由菌丝构成的,地下部分为菌丝,交错延伸在土壤中,吸收土壤中的水分和有机物进行腐生生活。可见B符合题意。
故选:B。
蘑菇菌属于多细胞真菌,能产生大量的孢子,靠孢子来繁殖新个体,生殖方式为孢子生殖。
解题的关键是知道真菌的生殖方式。
16.【答案】D
【解析】解:A、科学家把人的胰岛素基因转移到大肠杆菌中,使大肠杆菌表达出了人的胰岛素,A错误。
B、食用菌属于真菌,食用菌培养与病毒的利用无关,B错误。
C、在无氧的环境中,一些杆菌和甲烷菌等细菌通过发酵把这些有机物分解,产生甲烷,可以燃烧,用于照明、取暖等,是一种清洁的能源,C错误。
D、新冠疫苗是用失活的或减毒的新冠病毒制成的生物制品,D正确。
故选:D。
病毒与人类的关系:①有害:对动植物和人类造成极大危害。②有益:研制疫苗、防治有害生物、转基因或基因治疗。
解答此类题目的关键是熟记病毒的结构特点与人类的关系。
17.【答案】B
【解析】解:A、1是孢子,成熟的孢子呈青绿色,不含叶绿体,不能进行光合作用,A错误。
B、图中2是直立菌丝,3是营养菌丝,B正确。
C、青霉属于真菌,组成青霉的细胞有细胞核,C错误。
D、青霉为多细胞真菌,可以提炼青霉素,D错误。
故选:B。
青霉靠孢子来繁殖后代,青霉成熟的孢子呈青绿色,呈扫帚状。图中1孢子,2直立菌丝,3营养菌丝。
掌握生物的结构、繁殖方式等相关知识即可解答本题。
18.【答案】C
【解析】解:微生物的生活需要适宜的温度、水分和营养物质,由题意可知,梅雨季节,家里的衣物容易发霉,是因为此时温暖、湿润,能满足微生物的生长和繁殖,使其数量大增,使衣物发霉,形成菌落,细菌的菌落较小,而真菌的菌落一般较大,如“毛状”,因此霉菌的生长和繁殖需要温暖、潮湿的环境。
故选:C。
真菌有单细胞的,如酵母菌;也有多细胞的,如霉菌等,其中霉菌和蘑菇菌等大多是由大量的菌丝组成的,菌丝上面能产生大量的孢子,孢子可以发育成新个体,所以多细胞真菌靠孢子来繁殖后代的。
了解微生物生活所需要的条件,结合题意,即可作出正确的选择。
19.【答案】C
【解析】解:A、新冠病毒结构简单,没有细胞结构,主要由内部的遗传物质和外部的蛋白质外壳组成,不能独立生存,只有寄生在活细胞里才能进行生命活动,一旦离开就会变成结晶体,A错误。
B、新冠病毒没有细胞结构,主要由内部的遗传物质和外部的蛋白质外壳组成,B错误。
C、新冠病毒没有细胞结构,主要由内部的遗传物质和外部的蛋白质外壳组成,C正确。
D、新冠病毒从其它生物的活细胞中获得营养物质,利用自己的遗传物质进行复制,繁殖新病毒,D错误。
故选:C。
病毒没有细胞结构,主要由内部的遗传物质和外部的蛋白质外壳组成,不能独立生存,只有寄生在活细胞里才能进行生命活动,一旦离开就会变成结晶体,失去生命活动。病毒从其它生物的活细胞中获得营养物质,利用自己的遗传物质进行复制,繁殖新病毒。
病毒不具备细胞结构这一知识点,在平时的学习中病毒的知识相对其他生物要少,所以这一知识点很容易被忽略,可重点记一下。
20.【答案】C
【解析】解:男性的生殖系统包括精囊、输精管、睾丸、阴茎等。其中睾丸是男性的主要性器官,睾丸的功能是产生精子以及雄性激素。
故选:C。
男性生殖系统包括内生殖器和外生殖器二个部分。内生殖器由生殖腺(睾丸)、输精管道(附睾、输精管、射精管和尿道)和附属腺(精囊腺、前列腺、尿道球腺)组成。外生殖器包括阴囊和阴茎。其中,睾丸是男性的主要性器官,能产生精子和分泌雄性激素。附睾紧贴睾丸的上端和后缘,分泌附睾液,有助于精子的成熟。
掌握男性的生殖器官及功能是解题关键。
21.【答案】D
【解析】解:进入青春期,男孩和女孩的身高、体重都迅速增加,另外,神经系统以及心脏和肺等器官的功能也明显增强。青春期的男孩和女孩在生理上也有一定的变化,男孩出现遗精,女孩会来月经,随着身体的发育,性意识也开始萌动,常表现为从初期的与异性疏远,到逐渐愿意与异性接近,或对异性产生朦胧的依恋,女孩比男孩早进入青春期2年。这些都是正常的心理变化。这时候,更要注意树立远大理想,把精力集中在学习、工作和培养高尚的情操上。在男女同学相处时,要做到相互帮助、勉励,共同进步,建立真诚的友谊。在人际交际中,要做到自尊、自爱。故断绝与异性的一切往来,是不健康的心理表现。
故选:D。
此题考查的是青春期的心理变化,青春期是决定一个人体质、心理、性格和智力发展的关键时期
处于青春期的青少年,应及时了解自身的生理和心理变化,树立正确的世界观、人生观、价值观和性道德观念
22.【答案】B
【解析】解:A.家蚕属于完全变态发育,如图表示家蚕的发育过程,若D为受精卵,则B是蛹,A正确。
B.蝗虫属于不完全变态发育,如图表示蝗虫的发育过程,若D为受精卵,则C是若虫,B错误。
C.青蛙一生的发育过程是受精卵→蝌蚪→幼蛙→成蛙,如图表示青蛙的发育过程,若D为受精卵,则A是蝌蚪,C正确。
D.完全变态发育经过卵、幼虫、蛹和成虫等四个时期。如图表示完全变态发育过程,若A为受精卵,则C是蛹,D正确。
故选:B。
(1)完全变态发育经过卵、幼虫、蛹和成虫等四个时期。完全变态发育的昆虫幼虫与成虫在形态构造和生活习性上明显不同,差异很大。如蚊子、苍蝇、家蚕、菜粉蝶、蜜蜂等。
(2)不完全变态发育经过卵、若虫、成虫三个时期。不完全变态发育的昆虫幼体与成体的形态结构和生活习性非常相似,但各方面未发育成熟,如蟋蟀、螳螂、蝼蛄、蝗虫。
(3)变态发育指动物在胚后发育过程中,形态结构和生活习性上所出现的一系列显著变化。幼体与成体差别很大,而且改变的形态又是集中在短时间内完成,这种胚后发育叫变态发育,特指昆虫和两栖动物。
掌握昆虫和青蛙的发育过程是解题的关键。
23.【答案】D
【解析】解:青蛙的生殖特点是体外受精、体外发育、卵生,其发育过程经过受精卵、蝌蚪、幼蛙和成蛙四个阶段,幼体蝌蚪和成体青蛙的形态结构和生活习性差别明显,属于变态发育;鸟类的生殖特点是雌雄异体,体内受精,卵生,且卵外有坚硬的外壳,发育特点是有早成雏和晚成雏两种。胎生是哺乳动物的生殖特点,故③⑤⑥符合题意。
故选:D。
回答此题的关键要明确鸟类、两栖动物的生殖和发育特征,据此答题。
青蛙是体外受精的动物,鸟类是体内受精,体内受精与体外受精相比,提高了受精率。
24.【答案】C
【解析】解:ABD、“家蚕”、“蜜蜂”、“苍蝇”,它们的发育都经过卵、幼虫、蛹和成虫等4个时期,都属于完全变态发育;ABD不符合题意。
C、“蝗虫”的发育经过卵、若虫、成虫三个时期,因此属于不完全变态发育。C符合题意。
故选:C。
(1)完全变态发育经过卵、幼虫、蛹和成虫等4个时期。完全变态发育的昆虫幼虫与成虫在形态构造和生活习性上明显不同,差异很大.如蚊子、苍蝇、家蚕、菜粉蝶等。
(2)不完全变态发育经过卵、若虫、成虫三个时期。不完全变态发育的昆虫幼体与成体的形态结构和生活习性非常相似,但各方面未发育成熟,如蟋蟀、螳螂、蝼蛄、蝗虫等。
解答此类题目的关键是理解完全变态发育和不完全变态发育的特点。
25.【答案】C
【解析】解:AB、甲是用芽做接穗,是芽接;乙是用枝条做接穗,是枝接,正确。
C、接上的芽或枝叫接穗,被接的植物体叫砧木,①接穗,②砧木,错误。
D、嫁接能保持接穗的优良性状,利用嫁接可加快繁育果树优良品种,正确。
故选:C。
嫁接是直接把一种植物的枝条或芽,接在另一个植物体上,使接在一起的两部分长成完整的植物体。接上的芽或枝叫接穗,被接的植物体叫砧木。图甲为芽接,图乙为枝接,①接穗,②砧木。
解答此题的关键是熟练掌握嫁接的内容,注意嫁接的注意事项、优点,并能应用于实际的生产生活。
26.【答案】A
【解析】解:A、“试管婴儿”的诞生经过两性生殖细胞结合成受精卵,由受精卵发育成新个体的生殖方式为有性生殖。A符合题意。
BCD、组织培养、落地生根、新冠病毒的繁殖都没有经过两性生殖细胞的结合,都是无性生殖;BCD不符合题意。
故选:A。
由亲本产生的有性生殖细胞,经过两性生殖细胞(例如精子和卵细胞)的结合,成为受精卵,再由受精卵发育成为新的个体的生殖方式,叫做有性生殖;无性生殖指的是不经过两性生殖细胞结合,由母体直接产生新个体的生殖方式。常见的植物无性生殖的方式有扦插、嫁接、压条和组织培养。
无性生殖与有性生殖的本质区别是否有两性生殖细胞的结合。
27.【答案】A
【解析】解:A、在体细胞和生殖细胞中都有性染色体的存在,A错误。
B、人的性别决定于性染色体上的基因,男性的性染色体是XY,女性的性染色体是XX,B正确。
C、双胞胎有同卵双胞胎和异卵双胞胎,同卵双胞胎的性别相同,性染色体的组成相同;异卵双胞胎的性别不一定相同,性染色体的组成不一定相同,C正确。
D、亲代在产生生殖细胞的过程中,成对的染色体要分开,分别进入两个生殖细胞中,因此生殖细胞中的染色体数目比体细胞的减少一半,D正确。
故选:A。
人的体细胞内的23对染色体,有一对染色体与人的性别有关,叫做性染色体;男性的性染色体是XY,女性的性染色体是XX。
本考点考查了对人的性别遗传的认识,掌握人的性别遗传是解题的关键。
28.【答案】D
【解析】解:由性别遗传图解可知,一个男子只能把Y染色体遗传给儿子,而把X染色体上的某致病基因传给儿子的概率是0。
故选:D。
人的性别遗传图解:
可见,一个男子只能把Y染色体遗传给儿子,而把X染色体遗传给女儿,因此,男孩的X性染色体来自母亲,Y性染色体来自父亲。
解题关键是掌握人的性别遗传相关知识。
29.【答案】C
【解析】解:A、研究心肌细胞在太空中的变化可以为将来的太空事业做出贡献。正确。
B、心肌细胞的这种变异属于可遗传变异,正确。
C、自然界的变异是普遍存在的,且是不定向,不可控的。错误。
D、按照变异对生物是否有利分为有利变异和不利变异。心肌细胞在太空中发生的变异不一定对人的生存有利,即不一定是有利变异。正确。
故选:C。
生物的亲代与子代之间以及子代的不同个体之间在性状上的差异叫变异。
按照变异对生物是否有利分为有利变异和不利变异。有利变异对生物生存是有利的,不利变异对生物生存是不利的
按照变异的原因可以分为可遗传的变异和不遗传的变异。可遗传的变异是由遗传物质改变引起的,可以遗传给后代;由环境改变引起的变异,是不遗传的变异,不能遗传给后代。
本考点考查了对生物的变异的理解认识。
30.【答案】B
【解析】解:近亲结婚时所生的子女中,单基因隐性遗传病的发病率比非近亲结婚要高出7.8~62.5倍;先天畸形及死产的机率比一般群体要高3~4倍。孩子智力下降,并患有许多先天性疾病如先天愚型病,危害十分显著。所以,从科学的角度看,贾宝玉与林黛玉是表兄妹关系,两人结婚的话生育的后代患遗传病的概率会大大增加,故两人不合适结婚,B符合题意。
故选:B。
血缘关系越近,遗传基因越相近,近亲携带相同隐性致病基因的可能更大。近亲结婚时,夫妇双方携带的隐性致病基因可能同时传递给子女,大大提高了隐性遗传病的发病率(但并不是说,近亲结婚所生子女都会患遗传病)。因此,禁止近亲结婚可降低遗传病的患病率。
关键是熟知近亲结婚的危害以及预防,理解近亲结婚后代发生遗传病的机会增大。
31.【答案】结缔 关节囊 收缩 支点 神经系统、运动系统(或呼吸系统、循环系统、消化系统)
【解析】解:(1)骨骼肌包括肌腹和肌腱,肌腹是骨骼肌中间较粗的部分,受刺激而收缩;B肌腱是骨骼肌两端较细的部分,跨关节附在不同的骨上,有固定作用。肌腱属于结缔组织。
(2)关节面是组成关节的相邻两骨的接触面,一凸一凹,表面覆有一层⑤关节软骨,有减少摩擦和缓冲撞压的作用。关节囊是附着在关节面周围及其附近骨面上的结缔组织囊,关节囊围成的密闭空腔叫③关节腔,内有少量滑液,这些结构使关节具有灵活性。
(3)骨骼肌受神经传来的刺激收缩时,就会牵动骨绕关节活动,于是躯体的相应部位就会产生运动。屈肘时,①肱二头肌收缩,肱三头肌舒张;伸肘时,肱三头肌收缩,肱二头肌舒张;上肢自然下垂时,二者同时舒张;垂提重物时,二者同时收缩。
(4)在运动中,骨起杠杆作用,关节起支点作用,骨骼肌收缩产生动力。做仰卧起坐时,髋关节在运动中起支点的作用。
(5)运动并不是仅靠运动系统来完成,它需要神经系统的控制和调节,它需要能量的供应,因此还需要消化系统、呼吸系统、循环系统等系统的配合。
故答案为:(1)结缔;
(2)关节囊;
(3)收缩;
(4)支点;
(5)神经系统、运动系统(或呼吸系统、循环系统、消化系统)。
图1中:A是骨,B是肌腱;图2中:①是关节头、②是关节囊、③是关节腔、④是关节窝、⑤是关节软骨;图3中,①是肱二头肌。
掌握关节的结构及功能是解题的关键。
32.【答案】人类对渡渡鸟过度捕杀 遗传 生物种类的多样性 生态系统的多样性 生态平衡 建立自然保护区 加强教育和法制管理 迁地保护 建立自然保护区 爱护野生动植物等
【解析】解:(1)渡渡鸟,是仅产于印度洋毛里求斯岛上一种不会飞的鸟.这种鸟在被人类发现后仅仅200年的时间里,由于人类的捕杀和人类活动的影响彻底灭绝.因此造成渡渡鸟灭绝的主要原因是人类对渡渡鸟过度捕杀.
(2)渡渡鸟灭绝后,致使卡尔瓦利亚树不能正常发芽,森林生态系统受到破坏,许多生物失去栖息环境,数量减少,这体现动物在维持生态平衡中起到重要作用。
(3)为保护大熊猫,资料二中采取了哪两种措施建立自然保护区、加强教育和法制管理,除此之外,保护动物多样性的措施还有迁地保护,其中最有效的措施是建立自然保护区。
(4)作为一名中学生,我们应该爱护野生动植物等。
故答案为:(1)人类对渡渡鸟过度捕杀;遗传;生物种类的多样性;生态系统的多样性。
(2)生态平衡。
(3)建立自然保护区;加强教育和法制管理;迁地保护;建立自然保护区。
(4)爱护野生动植物等。
(1)动物在自然界中作用:维持自然界中生态平衡;促进生态系统的物质循环;帮助植物传粉、传播种子。
(2)威胁生物生存的原因有栖息地被破坏、偷猎、外来物种入侵、环境污染、其他原因等。
解题的关键是认真分析资料,从中提取有利于解题的信息,与所学知识建立链接,并用所学知识解释问题,从而得出答案
33.【答案】7 相对 显性 Aa AA或Aa aa A、C A、C 150
【解析】解:(1)在生物的体细胞中,染色体是成对存在的,基因也是成对存在的,分别位于成对的染色体上;在形成生殖细胞的过程中,成对的染色体分开,每对染色体中的一条进入精子或卵细胞中,因此生殖细胞中的染色体数比体细胞中的少一半;豌豆的体细胞内有7对染色体,则皱粒豌豆花粉中精子的染色体数目为7条。
(2)在一对相对性状的遗传过程中,子代个体中出现了亲代没有的性状,新出现的性状一定是隐性性状,亲代的基因组成是杂合体。由“用圆粒豌豆与皱粒豌豆杂交,子一代都是圆粒”可知:在豌豆的圆粒与皱粒这一对相对性状中,圆粒是显性性状;皱粒为隐性性状。
(3)若用A表示显性基因,a表示隐性基因,则遗传图解如图所示:
根据遗传图解可知:图中子一代圆粒的基因型为Aa,子二代中圆粒个体的基因组成是AA或Aa,其中其中纯合体占,皱粒的基因是aa。豌豆圆粒性状的基因组成为AA或Aa,因此,可以用图A或图C表示豌豆圆粒体细胞中的染色体和基因组成。
(4)据(3)遗传图解可见:收集到子二代种子中有25%为皱粒:600×25%=150(粒)。
故答案为:(1)7;
(2)相对;显性;
(3)Aa;AA或Aa;;aa;A、C;A、C;
(4)150。
生物体的性状是由一对基因控制的,当控制某种性状的一对基因都是显性或一个是显性、一个是隐性时,生物体表现出显性基因控制的性状;当控制某种性状的基因都是隐性时,隐性基因控制的性状才会表现出来。在一对相对性状的遗传过程中,子代个体中出现了亲代没有的性状,新出现的性状一定是隐性性状,亲代的基因组成是杂合体。
解答此类题目的关键是牢固掌握基础知识并能灵活运用所学知识解释实际问题。
34.【答案】糖水 避免偶然性 蚂蚁喜欢甜的食物 先天性 社会
【解析】解:(1)对照实验是在研究一种条件对研究对象的影响时,所进行的除了这种条件不同外,其他条件都相同的实验,这个不同的条件,就是唯一变量。题干中除了糖不同外,其它条件都相同。因此,这个实验中起的变量是糖。
(2)实验中选用一小窝蚂蚁,可以减少其他偶然因素的影响而导致实验出现误差,如果采集的蚂蚁生病、或受其它非生物因素的影响、处于特殊生长时期等都会导致实验结论出错,故实验中选用一小窝蚂蚁,而不是一只的目的是增加实验个体的数量,可避免偶然性。
(3)如果有较多的蚂蚁在加糖水的棉花团处聚集,较少的或没有蚂蚁聚集在加清水的棉花团附近,则说明蚂蚁喜欢甜的食物。蚂蚁喜欢甜的食物是由体内的遗传物质控制的,属于先天性行为。
(4)一群蚂蚁有不同的成员,它们当中有明确的分工,属于社会行为。
故答案为:(1)糖水;
(2)避免偶然性;
(3)蚂蚁喜欢甜的食物;先天性;
(4)社会。
对照实验是在研究一种条件对研究对象的影响时,所进行的除了这种条件不同外,其他条件都相同的实验,这个不同的条件,就是唯一变量。一般的对实验变量进行处理的,就是实验组,没有对实验变量进行处理的就是对照组。为确保实验组、对照组实验结果的合理性,对影响实验的其他相关因素应设置均处于相同且理想状态,这样做的目的是控制单一变量,便于排除其它因素对实验结果的影响和干扰。
解答此类题目的关键是理解掌握科学研究的基本环节,控制变量和设置对照实验是设计实验方案必须处理好的两个关键问题。动物
甲
乙
丙
丁
尝试次数
75
158
32
6
2022-2023学年广东省中山市八年级(上)期末生物试卷(含详细答案解析): 这是一份2022-2023学年广东省中山市八年级(上)期末生物试卷(含详细答案解析),共23页。试卷主要包含了选择题,简答题,实验探究题等内容,欢迎下载使用。
2022-2023学年广东省肇庆市封开县八年级(上)期末生物试卷(含详细答案解析): 这是一份2022-2023学年广东省肇庆市封开县八年级(上)期末生物试卷(含详细答案解析),共24页。试卷主要包含了选择题,简答题,实验探究题等内容,欢迎下载使用。
2022-2023学年广东省茂名市茂南区八年级(上)期末生物试卷(含详细答案解析): 这是一份2022-2023学年广东省茂名市茂南区八年级(上)期末生物试卷(含详细答案解析),共20页。试卷主要包含了选择题,简答题,实验探究题等内容,欢迎下载使用。

