


中考物理知识点梳理(共34页)
展开
这是一份中考物理知识点梳理(共34页),共45页。学案主要包含了是物体在力的方向上通过的距离等内容,欢迎下载使用。
1.1声音是什么
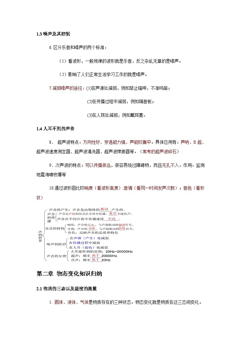
1 . 声音的发生:由物体的振动而产生。声音以波的形式存在。
2.声音的两个作用:具有能量(超声波碎石),传递信息(警报)
3.声音的传播:声音靠介质传播。真空不能传声。
介质包括固体液体气体。
传播速度固体中最快约5200m/s,液体次之为1500m/s,空气最慢约340m/s
注:空气中声速与温度有关,温度越高声速越小,温度越低声速越大。15℃时声速为340m/s。
4.回声可测距离:S=1/2vt (考虑到声音走的路程是2s)
1.2乐音的特性
5.乐音的三个特征:音调、响度、音色。
(1)音调:是指声音的高低,它与发声体的频率有关系。
频率的单位是Hz,根据频率把声音分成可听声20Hz~20000Hz和不可听声------频率高于20000Hz是超声波;频率低于20Hz的声波是次声波。
响度:是指声音的大小,跟发声体的振幅、距离有关。
响度的单位是dB,这里注意0dB指的是人耳刚刚好能听到的声音。
音色:指的是声音的特色,跟发生物体有关。
这里注意,人是特殊的发声物体,不同年龄的同一个人音色会变,比方说老人和小孩。
1.3噪声及其控制
区分乐音和噪声的两个标准:
看波形,一般规律的波形就是乐音,反之杂乱无章的是噪声。
(2)影响了人们正常生活学习工作的就是噪声。
7.减弱噪声的途径:(1)在声源处减弱,例如禁止喧哗,不准鸣笛;
(2)在传播过程中减弱,例如隔音板;
(3)在人耳处减弱,例如戴耳塞。
1.4人耳不到的声音
8. 超声波特点:方向性好、穿透能力强、声能较集中。具体应用有:声呐、B超、超声波速度测定器、超声波清洗器、超声波焊接器等。(常考的超声波碎石)
9.次声波的特点:可以传播很远,很容易绕过障碍物,而且无孔不入。作用:监测地震海啸核爆等
10.通过波形图比较响度(看波形高度);音调(看同一时间发声次数);音色(看形状)
物态变化知识归纳
2.1物质的三态以及温度的测量
1. 固体、液体、气体是物质存在的三种状态。物态变化就是物质在这三态间变化。
2.物态变化过程中伴随着温度和热量的变化。
3.温度:是指物体的冷热程度。测量的工具是温度计, 温度计是根据液体的热胀冷缩的原理制成的。(固体变化太小,气体的变化太大,都受限制,早期的温度计是根据气体的热胀冷缩制作的)
4.温度的单位是摄氏温度(℃):单位是摄氏度。(也有华氏温度℉,全世界只有五个国家使用华氏度)
摄氏度的规定:把冰水混合物温度规定为0度,把一标准大气压下沸水的温度规定为100度。
常见的温度计有(1)实验室用温度计;0-100℃
(2)体温计;35℃至42℃,每一小格是0.1℃。
(3)寒暑表;-20℃至50℃
6. 温度计使用:(1)使用前应观察它的量程和最小刻度值;
(2)使用时温度计玻璃泡要全部浸入被测液体中,不要碰到容器底或容器壁;
(3)待温度计示数稳定后再读数;
(4)读数时玻璃泡要继续留在被测液体中,视线与温度计中液柱的上表面相平。(ps:体温计除外,是唯一一个可以离开被测物体读数的温度计,原因:有个小缩口)
7.物态变化总共六种:熔化,汽化,升华要吸热;凝固,液化,凝华要放热。
2.2汽化和液化
8. 汽化:物质从液态变为气态的过程叫汽化(烧水),汽化的方式有蒸发和沸腾。液化:物质从气态变成液态的过程叫液化(“白气”、雾、仙气等),液化的方法有:降低温度和压缩体积。
9. 蒸发:是在任何温度下,且只在液体表面发生的,缓慢的汽化现象。
沸腾:是在一定温度(沸点)下,在液体内部和表面同时发生的剧烈的汽化现象。
液体沸腾时要吸热,但温度保持不变,这个温度叫沸点。
10.影响液体蒸发快慢的因素:(1)液体温度,温度越高,蒸发越快;
(2)液体表面积,表面积越大蒸发越快;
(3)液面上方空气流动快慢,流速越大,蒸发越快。
生活实例:电吹风吹头发。
2.3熔化和凝固
11. 熔化:物质从固态变成液态的过程(冰变水)。凝固:物质从液态变成固态的过程(水变冰)。
12. 熔点和凝固点:晶体熔化时保持不变的温度叫熔点;晶体凝固时保持不变的温度叫凝固点。晶体的熔点和凝固点相同,但是熔点不是凝固点!!!。
13. 晶体和非晶体的重要区别:有无熔点和凝固点(看图表上有无一段时间温度保持不变)
14. 熔化和凝固曲线图:
15. 上图中AD是晶体熔化曲线图,晶体在AB段处于固态,在BC段是熔化过程,吸热,但温度不变,处于固液共存状态,CD段处于液态(B点是固态,C点是液态!);
而DG是晶体凝固曲线图,DE段于液态,EF段落是凝固过程,放热,温度不变,处于固液共存状态,FG处于固态。(E点是液态,F点是固态!);
2.4升华和凝华
16. 升华:物质从固态直接变成气态叫升华(冰冻的衣服晾干),要吸热;凝华:物质从气态直接变成固态叫凝华(霜,窗花等),要放热。
17. 水循环:自然界中的水不停地运动、变化着,构成了一个巨大的水循环系统。水的循环伴随着能量的转移。
光现象知识归纳
3.1光的色彩与颜色
1. 光源:自身能够发光的物体叫光源。光源分为自然光源如太阳,萤火虫等;以及人造光源如蜡烛,电灯等。
2.光的三原色是:红、绿、蓝(他们能合成别的色光,别的色光没办法合成他们,光的三原色混合后是白光);
颜料的三原色是:红、黄、蓝。(颜料三原色混合后是黑色)。
白光是复色光,牛顿经过三棱镜的色散试验后将其分成红、橙、黄、绿、蓝、靛、紫七种单色可见光。
3.2人眼看不见的光
4.不可见光包括有:红外线(红光外)特点:红外线能使被照射的物体发热,具有热效应(如太阳的热就是以红外线传送到地球上的);
紫外线(紫光外)紫外线最显着的性质是能使荧光物质发光(验钞),另外还可以灭菌 。
3.3光沿直线传播
5. 光的直线传播:光在均匀介质中是沿直线传播。
6.光在真空中传播速度最大,是3×108米/秒,而在空气中传播速度也认为是3×108米/秒。(但是光速实际传播速度:真空>玻璃>水>空气)
3.4平面镜成像
7.平面镜成像特点:(1) 平面镜成的是虚像;
(2) 像与物体大小相等;
(3)像与物体到镜面的距离相等;即像距等于物距。
(4)像与物体的连线与镜面垂直。
(5)平面镜里成的像与物体左右倒置。
8.平面镜成像:像与物怎么都无法重合可能是:未将平面镜垂直于桌面放置。
像距测出来不等于物距可能是:玻璃板太厚或者未等成清晰的像就开始读数。
9.平面镜应用:(1)成像;(2)改变光路。
10.平面镜在生活中使用不当会造成光污染(镜面反射——关键词刺眼,闪亮等)。
3.5光的反射
11.我们能看到不发光的物体是因为这些物体反射的光射入了我们的眼睛。(画图题注意不要激光眼)
12.光的反射定律:三线两角一面
三线:反射光线与入射光线、法线在同一平面上,反射光线与入射光线分居法线两侧
两角:反射角等于入射角
一面:三线在同一平面上。(注:光路是可逆的)
13.漫反射: 一束平行光照射到凹凸不平的反射面上,反射光线朝着四面八方。
镜面反射:一束平行光照射到平滑的反射面上,反射光线也是平行光线。
它们都一样遵循光的反射定律。
14..球面镜包括凸面镜(凸镜对光线发散作用)和凹面镜(凹镜对光线会聚作用),它们都能成像。具体应用有:车辆的后视镜、商场中的反光镜是凸面镜;手电筒的反光罩、太阳灶、医术戴在眼睛上的反光镜是凹面镜。
光的折射知识归纳
4.1光的折射
1.光的折射:光从一种介质斜射入另一种介质时,传播方向一般发生变化的现象。 2.光的折射规律:三线两角一面
三线:折射光线和入射光线分居法线两侧
两角:入射角增大时,折射角也随着增大,空气这边角大;
一面:折射光线与入射光线、法线在同一平面上;
当光线垂直射向介质表面时,传播方向不改变。(折射光路也是可逆的)
4.2透镜
3.凸透镜:中间厚边缘薄的透镜,它对光线有会聚作用,所以也叫会聚透镜。
凹透镜:中间薄边缘厚的透镜,它对光线有发散作用,所以也叫发散透镜。
4.三个方法区别凹凸透镜: 摸:中间厚,两边薄为凸透镜,反之凹透镜
看:贴近看物体,放大的是凸透镜,反之凹透镜
照:对着太阳,能得到最小最亮的点为凸透镜,反之凹透镜
5.凸透镜找焦距的两种方法:1.一束平行于主光轴的光线经过透镜汇聚到一点
2.成倒立等大的实像时候,物距(或像距)除以二
4.3凸透镜成像规律
6.凸透镜成像:(非常重要,必须背熟!!!)
7.作光路图注意事项:
(1).要借助工具作图;
(2)实际光线画实线,法线画虚线;
(3)光线要带箭头;
8.凸透镜成像的光路图:依次是U>f,U=f,f G ,上浮 (3)F浮 = G , 悬浮或漂浮
方法二:(比物体与液体的密度大小)
ρ物>ρ液, 下沉;(2)ρ物L2,平衡时F1 U0时,则P > P0 ;灯很亮,易烧坏。(所以题目中提示安全用电时,暗示电压不能超过额定电压)
当U < U0时,则P < P0 ;灯很暗,
当U = U0时,则P = P0 ;正常发光。
(同一个电阻或灯炮,接在不同的电压下使用,则有;如:当实际电压是额定电压的一半时,则实际功率就是额定功率的1/4。
例“220V 100W”是表示额定电压是220伏,额定功率是100瓦的灯泡如果接在110伏的电路中,则实际功率是25瓦。看清题目中要求:如果说电阻不变,就可以用U2/P先求出电阻,再进行计算。)
遇上这种的电路图,灯是定值电阻,滑动变阻器阻值变化,求滑动变阻器最大电功率的时候。
抓住RP=RL时进行计算,此时滑动变阻器电功率最大。
(Ps:求滑动变阻器最大电功率和整个电路最大电功率是两种类型题目,不能混淆。)
15.通常家用多档位用电器是通过改变开关状态来改变接入电路的电阻的大小而改变工作电路,从而改变用电器消耗的电功率,达到改变工作效果的目的。
如常见的电饭锅、电热水器
加热时用消耗电功率较大的档;
保温时用消耗电功率较小的档。
15.3电热
16.焦耳定律:电流通过导体产生的热量,与电流的平方成正比,与导体的电阻成正比,与通电时间成正比。
17.焦耳定律公式:Q=I2Rt ,(式中单位Q→焦;I→安(A);R→欧(Ω);t→秒。)
( W = U I t (适用于任何电路)
结合U=I R →→W = I 2Rt
结合I=U/R →→W = t ) 后两个只能用于如电烙铁、电热器等纯电阻电路——即电能完全转化成内能的用电器(对含有电动机、日光灯等非纯电阻电路不能用)
18.当电流通过导体做的功(电功)全部用来产生热量(电热),则有W=Q,可用电功公式来计算Q。(如电热器,电阻就是这样的。)
15.4.家庭电路
19.家庭电路由:进户线→电能表→总开关→保险盒→用电器。
20.两根进户线是火线和零线,它们之间的电压是220伏,可用测电笔来判别。如果测电笔中氖管发光,则所测的是火线,不发光的是零线。
火线和地线间电压为220v,地线和零线间电压为0v
21.所有家用电器和插座都是并联的。而开关则要与它所控制的用电器串联。
22.保险丝:是用电阻率大,熔点低的铅锑合金制成。它的作用是当电路中有过大的电流时,保险产生较多的热量,使它的温度达到熔点,从而熔断,自动切断电路,起到保险的作用。(保险丝和开关必须连在火线上!!!)
23.引起电路中电流过大的原因有两个:一是电路发生短路;二是用电器总功率过大。
24.安全用电的原则是:①不接触低压带电体;②不靠近高压带电体。
在安装电路时,要把电能表接在干路上,保险丝应接在火线上(一根足够);控制开关应串联在干路
画图注意事项:1.作图必须有直尺!
2.开关,保险丝等连在火线上
3.线与线相连接的地方需要标上黑点以示连接
电转换磁知识归纳
16.1磁体和磁场
1.磁性:物体吸引铁、镍、钴等物质的性质。
2.磁体:具有磁性的物体叫磁体。它有指向性:指南北。
3.磁极:磁体上磁性最强的部分叫磁极。(最中间磁性最弱)
① 任何磁体都只有两个磁极,一个是北极(N极);另一个是南极(S极)
② 磁极间的作用:同名磁极互相排斥,异名磁极互相吸引。
4.磁化:使原来没有磁性的物体带上磁性的过程。
5.磁体周围存在着磁场,磁极间的相互作用就是通过磁场发生的。
6.磁场的基本性质:对入其中的磁体产生磁力的作用。
7.磁场的方向:在磁场中的某一点,小磁针静止时北极所指的方向就是该点的磁场方向。磁体外部的磁感线从磁体的N极出发,回到S极。(内部与之相反)
8.磁感线:描述磁场的强弱和方向而假想的曲线。磁体周围的磁感线是从它北极出来,回到南极。(磁感线是不存在的,用虚线表示,且不相交)
9.磁场中某点的磁场方向、磁感线方向、小磁针静止时北极指的方向相同。
10.地磁的北极在地理位置的南极附近;而地磁的南极则在地理位置的北极附近。(地磁的南北极与地理的南北极并不重合,它们的交角称磁偏角,这是我国学者:沈括最早记述这一现象。)
16.2电流的磁场
11.奥斯特实验证明:通电导线周围存在磁场。(磁场方向与电流方向有关)
12.安培定则:用右手握螺线管,让四指弯向螺线管中电流方向,则大拇指所指的那端就是螺线管的北极(N极)。
13.安培定则的易记易用:入线见,手正握;入线不见,手反握。大拇指指的一端是北极(N极)。
14.通电螺线管的性质:①通过电流越大,磁性越强;②线圈匝数越多,磁性越强;③插入软铁芯,磁性大大增强;④通电螺线管的极性可用电流方向来改变。
15.电磁铁:内部带有铁芯的螺线管就构成电磁铁。
16.电磁铁的特点:①磁性的有无可由电流的通断来控制;②磁性的强弱可由改变电流大小和线圈的匝数来调节;③磁极可由电流方向来改变。
17.电磁继电器:实质上是一个利用电磁铁来控制的开关。它的作用可实现远距离操作,利用低电压、弱电流来控制高电压、强电流。还可实现自动控制。
16.3磁场对电流的作用
磁场对电流作用力的方向跟电流方向和磁场方向有关系,并且力的方向与电流和磁场的方向垂直
线圈平面和磁感线垂直时,这个位置叫平衡位置,此时线圈就不会转动。
换向器的作用:当线圈刚越过平衡位置时,换向器自动改变电流的方向使线圈能持续地转动下去
直流电动机:使用直流电的电动机叫做直流电动机
原理:通电线圈在磁场中受力转动是电动机的基本原理
转动速度和方向与磁场强度和电流大小有关。
16.4安装直流电机
24.直流电机安装好却不转: 1、电路故障(断路或电流太弱)
2、磁场故障(无磁场或磁场太弱)
3、特殊位置(线圈恰好处于平衡位置)
4、机械故障(电刷卡的太死等)
25.直流电机模型:
16.5电磁感应
25.电磁感应(法拉第):闭合电路的一部分导体在磁场中做切割磁感线运动时,导体中就产生电流,这种现象叫电磁感应,产生的电流叫感应电流。(发电机的原理)
26. 产生感生电流的条件:①电路必须闭合;②只是电路的一部分导体在磁场中;③这部分导体做切割磁感线运动。
27. 感应电流的方向:跟导体运动方向和磁感线方向有关。
28. 电磁感应现象中是机械能转化为电能。
29. 发电机的原理是根据电磁感应现象制成的。交流发电机主要由定子和转子。
30. 高压输电的原理:保持输出功率不变,提高输电电压,同时减小电流,从而减小电能的损失。
31.发电机结构结构:磁体、电刷、线圈、转轴、铜环、转动装置等。
32.交流电:周期性改变电流方向的电流。
33.直流电:电流方向不改变的电流。
第十七章 电磁波与现代通信知识归纳
1.信息:各种事物发出的有意义的消息。
人类历史上,信息和信息传播活动经历了五次巨大的变革是:①语言的诞生;②文字
的诞生;③印刷术的诞生;④电磁波的应用;⑤计算机技术的应用。(要求会正确排序)
2.早期的信息传播工具:烽火台,驿马,电报机,电话等。
3.人类储存信息的工具有:①牛骨﹑竹简、木牍,②书,③磁盘﹑光盘。
4.所有的波都在传播周期性的运动形态。例如:水和橡皮绳传播的是凸凹相间的运动形态,而弹簧和声波传播的是疏密相间的运动形态。
5.机械波是振动形式在介质中的传播,它不仅传播了振动的形式,更主要是传播了振动的能量。当信息加载到波上后,就可以传播出去。
6.有关描述波的性质的物理量:①振幅A:波源偏离平衡位置的最大距离,单位是m.②周期T:波源振动一次所需要的时间,单位是s.③频率f:波源每秒类振动的次数,单位是Hz.④波长λ:波在一个周期类传播的距离,单位是m.
7.光也是一种电磁波
8.电磁波是在空间传播的周期性变化的电磁场,由于电磁场本身具有物质性,因此电磁波传播时不需要介质。
9.电磁波谱(按波长由小到大或频率由高到低排列):γ射线、X射线、紫外线、可见光(红橙黄绿蓝靛紫)、红外线﹑微波﹑无线电波。(要了解它们各自应用)。
10.人类应用电磁波传播信息的历史经历了以下变化:①传播的信息形式从文字→声音→图像;②传播的信息量由小到大;③传播的距离由近到远④传播的速度由慢到快。
11.现代“信息高速公路”的两大支柱是:卫星通信和光纤通信,其中光纤通信优点是:容量大、不受外界电磁场干扰、不怕潮湿、不怕腐蚀,互联网是信息高速公路的主干线,互联网用途有:①发送电子邮件;②召开视频会议;③网上发布新闻;④进行远程登陆,实现资源共享等。
12. 电视广播、移动通信是利用微波传递信号的。
第十八章 能源与可持续发展知识归纳
1. 人类开发利用能源的历史:火→化石能源→电能→核能。
2.能源的种类很多,从不同角度可以分为:一次能源和二次能源;可再生能源和不可再生能源;常规能源(传统能源)和新能源;清洁能源和非清洁能源等。
3.核能获取的途径有两条:重核的裂变和轻核的聚变(聚变也叫热核反应)。原子弹和目前人类制造的核电站是利用重核的裂变释放能量的,而氢弹则是利用轻核的聚变释放能量的。
4.核电站主要组成包括:核反应堆、热交换器、汽轮机和发电机等。
5.太阳能是由不断发生的核聚变产生的,地球上除核能、地热能和潮汐能以外的所有的能量,几乎都来自太阳。人类利用太阳能的三种方式是:①光热转换(太阳能热水器);②光电转换(太阳能电池);③光化转换(绿色植物)。
6.能量的转化和守恒定律:能量既不会凭空消灭,也不会凭空产生,它只会从一种形式转化为另一种形式,或者从一个物体转移到另一个物体,而在转化或转移的过程中,其总量保持不变。
7.能量的转移和转化具有方向性。输出的有用能量
转换的能量
8.能量转换装置的效率= ——————————×100%
输入的总能量.物距U
像距V
成像
应用
U>f
V>U
正大虚
放大镜
U=f
\
\
手电筒
f2f
f
相关学案
这是一份中考物理必考100条知识点复习提纲,共14页。
这是一份初中物理2024届中考易错知识点整理(共38条),共3页。
这是一份中考物理知识点总结,共30页。