所属成套资源:2024届高考地理二轮专题复习与测试(附解析)
2024届高考地理二轮专题复习与测试专题强化练二大气运动规律(附解析)
展开
这是一份2024届高考地理二轮专题复习与测试专题强化练二大气运动规律(附解析),共8页。试卷主要包含了单项选择题,综合题等内容,欢迎下载使用。
(2023·永州三模)比湿是指在一团湿空气中,水汽的质量与该团空气总质量的比值,是记录大气水汽状况的指标。如果不考虑背景风(盛行风)的影响,水库局部气流对水汽的水平输送是影响比湿的重要因素,当空气水平流动较弱时,强烈的空气对流则会导致近地面比湿降低。下图示意密云水库周边等高线地形图(单位:米,黑点为气象测站),以及水库周边比湿的日变化过程。据此,完成1~2题。
1.夜间水库南比湿明显大于水库北,直接影响因素是( )
A.气温日变化 B.山风与陆风
C.海拔高度差 D.降水日数
2.关于水库周边比湿日变化的说法正确的是( )
A.3:00水库南水平输送较强
B.10:00水库南对流扩散较强
C.15:00水库北水平输送较弱
D.20:00水库北对流扩散较强
解析:第1题,该库区夜间气温南北相差较小,所以气温并非直接影响因素,A项错误;夜间水库北比湿明显小于水库南,受山谷风影响,具体受山风与陆风叠加,导致水平气流向南运动,使得北部空气对流强烈,比湿降低,B项正确;通过等高线分析可知水库南北都在同一海拔,所以海拔高度排除,C项错误;本题中并未分析降水,且库区面积较小,局部降水依然会覆盖库区,所以降水并非直接影响因素,D项错误;故选B。第2题,从图上可以看出3:00处水库南的比湿小,所以水平输送并不强,A项错误;10:00处水库南的比湿下降,但是比湿变化平稳,且数值较高,所以对流扩散并不是很强,B项错误;15:00处水库北的比湿较高且呈上升趋势,说明空气水平运动强烈,C项错误;20:00前水库北的比湿高,但是却呈急速下降趋势,所以空气对流强烈,D项正确。故选D。
答案:1.B 2.D
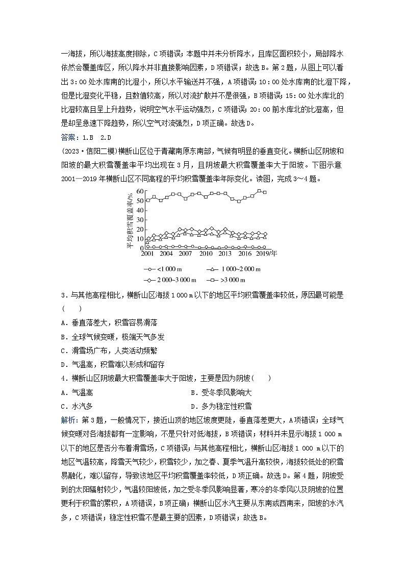
(2023·信阳二模)横断山区位于青藏南原东南部,气候有明显的垂直变化。横断山区阴坡和阳坡的最大积雪覆盖率平均出现在3月,且阴坡最大积雪覆盖率大于阳坡。下图示意2001—2019年横断山区不同高程的平均积雪覆盖率年际变化。读图,完成3~4题。
3.与其他高程相比,横断山区海拔1 000 m以下的地区平均积雪覆盖率较低,原因最可能是( )
A.垂直落差大,积雪容易滑落
B.全球气候变暖,极端天气多发
C.滑雪场广布,人类活动频繁
D.气温高,积雪难以形成和留存
4.横断山区阴坡最大积雪覆盖率大于阳坡,主要是因为阴坡( )
A.气温高 B.受冬季风影响大
C.水汽多 D.多为稳定性积雪
解析:第3题,一般情况下,接近山顶的地区坡度更陡,垂直落差更大,A项错误;全球气候变暖对各海拔都有一定影响,不是只针对低海拔,B项错误;材料并未显示海拔1 000 m以下的地区是否分布着滑雪场,C项错误;与其他高程相比,横断山区海拔1 000 m以下的地区气温较高,降雪天气较少,积雪较少,加之春、夏季气温升高较快,海拔较低处的积雪易融化,难以留存,导致该地区平均积雪覆盖率较低,D项正确。故选D。第4题,阴坡受到的太阳辐射较少,气温较阳坡低,加之受冬季风影响显著,寒冷的冬季风以及阴坡的位置更利于积雪的累积,A项错误,B项正确;横断山区水汽主要从东南或西南来,阳坡的水汽多,C项错误;稳定性积雪不是最主要的因素,D项错误;故选B。
答案:3.D 4.B
(2023·漳州二模)梅雨是东亚夏季风活动的重要事件,与东亚上空大尺度环流有着密切关联。东亚梅雨的开始和结束与亚洲上空南支西风急流的两次北跳关系密切。平均而言,这两次北跳分别发生在6月上旬和7月初,对应着江淮流域梅雨起始和结束,下表示意湖北省梅雨期降雨量超过700 mm的年份梅雨特征。据此,完成5~7题。
5.表中湖北省梅雨降雨量最大的年份是( )
A.1969年 B.1996年
C.2016年 D.2020年
6.与2016年相比、湖北省2020年梅雨异常的总体特征表现为( )
A.梅雨期长,降水强度大
B.梅雨期长,降水强度小
C.梅雨期短,降水强度大
D.梅雨期短,降水强度小
7.2020年亚洲上空南支西风急流的第二次北跳可能发生在( )
A.7月上旬 B.7月中旬
C.7月下旬 D.8月上旬
解析:第5题,结合所学知识,利用表中日平均雨量乘以梅雨长度即可算出各年的梅雨降雨量,通过对比可知湖北省梅雨降雨量最大的年份为2020年826.2 mm。答案D项正确。第6题,结合所学知识,读表可知,与2016年相比,2020年湖北省梅雨时间入梅早,出梅晚,梅雨长度更长,因此雨带更稳定,但日平均雨量较少,因此总体降水强度更小。答案B项正确。第7题,根据材料可知,梅雨的开始和结束与亚洲上空南支西风急流的两次北跳密切相关,对应着江淮流域梅雨的起始和结束,说明亚洲上空南支西风急流第一次北跳对应梅雨起始,第二次北跳对应梅雨结束。读表可知,2020年梅雨结束为8月1日,因此亚洲上空南支西风急流第二次北跳应该在此之前的一段时间,所以选择7月下旬。答案C项正确。
答案:5.D 6.B 7.C
(2023·德阳三模)盛行风携带潮湿空气遇山地抬升冷却,常形成云。波多黎各岛地处北纬18°附近,北临大西洋,南滨加勒比海,中央山脉横贯东西,较高海拔区域常被云层浸没。通过对中央山脉迎风坡向675 m、1 006 m监测区的云进行观测统计,得到正常年份与干旱年份夜间云出现概率(下图)。据此,完成8~9题。
8.影响1 006 m与675 m区域云出现概率差异较大的主要因素是( )
A.坡度 B.植被
C.风力 D.气温
9.与正常年份相比,干旱年份该山地迎风坡云层( )
A.云顶高度下降 B.水平范围扩大
C.云底高度上升 D.夜间变化减少
解析:第8题,根据材料可知,潮湿空气冷却常形成云。一般气温随着海拔升高而降低,1 006 m比675 m海拔更高,气温更低,更有利于水汽凝结成云,因此影响1 006 m与675 m区域云出现概率差异较大的主要因素是气温,而坡度、 植被、 风力都不是主要因素,综上所述,D项正确,A、B、C项错误,故选D。第9题,与正常年份相比,干旱年份空气中水汽量少,因此山地迎风坡的云量较正常年份少,水平范围缩小,B项错误;云层分布在更高海拔气温更低处,因此云顶高度和云底高度均上升,A项错误,C项正确;读图可知,对比正常年份与干旱年份夜间云出现概率可知,干旱年云层夜间变化幅度更大,D项错误。故选C。
答案:8.D 9.C
(2023·河北统考)索科特拉岛位于阿拉伯半岛南约350公里,西距索马里半岛240公里,1 800万年前与大陆分离。沙漠玫瑰(如下图)是该岛特有物种,扎根于岩石缝隙中,四季均可生长。花期持续1个多月,需水较多,旧叶凋落,主要消耗来自茎干储存的水分和养料。下列图表示意索科特拉岛沙漠玫瑰和索科特拉岛2020年各月的极端温度和降水天数。据此,完成10~12题。
10.索科特拉岛7、8月极端气温特征影响因素是( )
A.海水 B.洋流
C.地形 D.天气
11.推断,索科特拉岛上沙漠玫瑰开花时间为( )
A.3月 B.6月
C.9月 D.12月
12.与索科特拉岛上的沙漠玫瑰相比,盆栽的沙漠玫瑰( )
A.根系更庞大 B.花期更短
C.花色更艳丽 D.枝叶更多
解析:第10题,从表中可以看出7、8月份温差小,极端温度低。从区域特征可知与索马里寒流降温有关。因此排除A、C、D项,选B。第11题,该地为热带沙漠气候,植物生长受水分影响,从表格数据看出10月—4月降水天数较多,为储存水分和养料时间。文字信息显示花期需要较多储存水分,可以推断为雨季后期。故推断为3月。6、9月干旱少雨,不符合需水较多条件。12月正值雨季中期,叶片不应凋落。故B、C、D项错误,选A。第12题,沙漠玫瑰的自然生长环境干旱,家中盆栽的环境,水分更充足,土壤肥力更高,根系规模小,花期更长,A、B项排除;室内种植,光照更弱,花色艳丽性差,C项排除;水分充足,枝叶更多,D项正确,选D。
答案:10.B 11.A 12.D
二、综合题(共2道题)
13.(2023·广东预测卷)阅读图文材料,完成下列各题。
圣克鲁斯岛位于南美洲海岸以西约1 000千米的赤道上,是加拉帕戈斯群岛第二大岛,受洋流和风的相互作用,具有独特的气候特征。在气压带、风带的季节移动下,岛上的气候分为明显的热季(1—5月)和凉季(6—12月)。圣克鲁斯岛低地气候干燥,拥有该岛67%的特有物种。中央山峰的东南坡海拔400米以上的高地多茂密的云雾林,在凉季出现云雾,尤其是凉季初期出现成层云雾,不易扩散。云雾林的林冠拦截云水,不仅满足了云雾林生长需求,还对低地生态系统具有重要意义,观测表明,近年来厄尔尼诺事件频发,极大地影响了圣克鲁斯岛的气候特征,对高地和低地植被造成了不同的威胁。图1示意圣克鲁斯岛的位置,图2示意低地和高地降水量的季节变化。
(1)分析东南坡高地在凉季初期出现成层云雾的原因。
(2)说明厄尔尼诺事件对圣克鲁斯岛气候的影响。
(3)分别简述厄尔尼诺频发对圣克鲁斯岛高地和低地原生植被的威胁。
解析:第(1)题,凉季出现在6—12月,气压带、风带位置北移,东南信风北移,圣克鲁斯岛受东南信风控制明显;圣克鲁斯岛东南部海域位于秘鲁寒流北上的路径上,受秘鲁寒流影响,水温低;东南信风将寒流冷却的空气带到圣克鲁斯岛,在地形的抬升下;气流温度降低,水汽易凝结,易形成云雾;底部的冷空气与上部较暖空气形成逆温层,使得大气稳定,云雾难以消散,而出现成层云雾。第(2)题,厄尔尼诺事件时,海水异常升温,使得圣克鲁斯岛附近海域水温升高,使得水面辐射增强,气温偏高,导致热季延长;热季该地区受赤道低压控制,受厄尔尼诺事件的影响对流更加旺盛,降水增多,该地区多强对流暴雨,使得降水的变率加大;凉季,由于厄尔尼诺事件的发生,东南信风减弱,逆温层结较弱,高地云雾减少,水汽来源减少,降水减少。第(3)题,由上题分析可知,厄尔尼诺事件频繁发生,使得高地湿度降低,使高地喜阴湿的植被退化;低地降水增加,水分条件得到改善,使得喜水的物种入侵,降低耐干旱物种的竞争优势。
答案:(1)凉季初期气压带、风带位置偏北,圣克鲁斯岛受东南信风控制明显;圣克鲁斯岛东南部海域受秘鲁寒流影响,水温低,东南信风将寒流冷却的空气带到圣克鲁斯岛;气流抬升过程中温度降低,水汽凝结;与上部较暖空气形成逆温层,大气稳定,云雾成层,不易扩散。
(2)厄尔尼诺事件时,圣克鲁斯岛附近海域水温升高,地面辐射增强,气温偏高,热季延长;热季(赤道低压控制时),对流更加旺盛,降水增多,多强对流暴雨,降水的变率加大。凉季,由于东南信风减弱,逆温层结较弱,高地云雾减少,(水汽来源减少,)降水减少。
(3)高地湿度降低,喜阴湿的植被退化;低地水分条件改善,(对水分要求较高的)物种入侵,降低耐干旱物种的竞争优势。
14.阅读图文材料,完成下列各题。
2022年夏天,我国出现了持续时间长、影响范围大、综合强度强的高温干旱天气。尤其是长江流域的四川盆地、长江中下游平原,许多气象观测站的日最高气温达到或突破历史极值。据8月15日的天气预报,吐鲁番盆地(最低海拔-153米)和四川盆地的重庆北碚气温将分别达到42.7 ℃和44.5 ℃。据专家分析,全球变暖和天气系统异常是导致今夏高温的主要原因,若人类不积极应对,今后这样的高温天气等极端事件将越来越多。
(1)指出导致我国中东部高温的天气系统并说明其产生高温的原因。
(2)简析吐鲁番盆地和四川盆地两个高温区成因的差异。
(3)持续高温干旱天气使长江流域许多城市电力紧缺,试从电力供应的角度分析原因。
(4)对于“人类是否应该调整能源消费结构来应对全球变暖”这一问题,提出自己的观点,并说明理由。
解析:第(1)题,我国中东部长江地区,夏季受副热带高气压带的影响,气流下沉,降水少,晴天多,大气的削弱作用弱,太阳辐射强,气温高。全域高温,水平气压梯度力小,风力小,热量不易散失。第(2)题,四川盆地地区,纬度低太阳高度角大,太阳辐射强;夏季受副热带高气压带的影响,气流下沉,晴天多降水少,大气的削弱作用弱,气温高。吐鲁番盆地位于我国西北内陆,为温带大陆性气候,夏季晴天多,昼长更长,太阳辐射多;深居内陆,地势更低,气候大陆性强,地表岩石裸露,沙漠广布,裸地和沙漠的比热容小,夏季升温快。第(3)题,电力的产生方式主要有火力发电(煤等可燃烧物)、太阳能发电、风力发电、核能发电、氢能发电、水力发电等。南方主要发电方式为水电和火电。根据材料可知今年夏季旱情严重,大气降水少,河流补给少,径流量减少,导致水力发电不足,水电发电量同比下降。火力发电利用化石燃料在燃烧时产生的热能转化为电力,在较短的时间内相对稳定,总发电能力下降,供电压力加大。第(4)题,本题是开放题,言之有理即可。赞同方表述能源消费结构对温室效应的积极作用,通过能源消费结构改变,提高能源利用率,减少人们焚烧化石燃料和石油等化学物,温室气体排放减少,控制全球变暖增速,减少极端天气。反对方应表述能源消费结构调整难度大、成本高,新能源开发利用不稳定,技术相对不成熟,影响人们正常生产、生活,同时存在其他方式如植树造林、建设海洋牧场发挥固碳作用来降低温室气体的含量,缓解全球变暖。
答案:(1)副热带高气压带。多晴天,获得太阳辐射多;风力小,且盛行下沉气流,热量难以扩散。
(2)四川盆地:纬度较低(太阳高度大),受副热带高气压带控制。吐鲁番盆地:昼长更长,日照时间更长;地势更低;深居内陆,地表荒漠广布,夏季升温快。
(3)该区域电力供应以火电和水电为主;持续高温干旱天气使河湖水量锐减,水力发电量减少;火力发电能力在较短的时间内相对稳定;总发电能力下降,供电压力加大。
(4)应该:全球变暖主要是因为大气中温室气体含量增加,调整能源消费结构可以减少温室气体排放;若全球继续变暖,气象灾害将更加严重;能源开发利用技术的进步能够支持能源消费结构的调整。
不应该:煤炭、石油等能源稳定性强,利于应对极端天气,能源消费结构调整成本高;全球变暖的成因和影响存在很多争论,能源消费结构调整未必有意义;人类可以通过植树造林、节约能源等方式降低温室气体的含量。
年份
入梅日期
出梅日期
梅雨长度(天)
日平均雨量
(mm/天)
降水异常中心(偏多1倍以上)
1969
6月7日
7月21日
44
16.3
宜昌及鄂东
1996
5月27日
7月22日
56
13.2
十堰东北部、荆州东部、鄂东北北部及鄂东南
2016
6月19日
7月21日
32
22.1
鄂西南、江汉、鄂东
2020
6月8日
8月1日
54
15.3
鄂西南、江汉、鄂东北、鄂东南北部
类别
1月
2月
3月
4月
5月
6月
7月
8月
9月
10月
11月
12月
极端高温
27°
27°
29°
31°
32°
31°
28°
28°
29°
28°
28°
27°
极端低温
20°
20°
21°
24°
25°
24°
23°
23°
23°
23°
23°
21°
2020年降水天数
1
2
1
8
1
0
0
1
0
15
14
9
相关试卷
这是一份2024届高考地理二轮专题复习与测试专题强化练七产业区位因素(附解析),共8页。试卷主要包含了单项选择题,综合题等内容,欢迎下载使用。
这是一份2024届高考地理二轮专题复习与测试专题强化练一地球运动规律(附解析),共6页。试卷主要包含了新年当天,抚远和舟山相比,拍摄图示照片时,拍摄者面向,“夸父一号”发射时,地球上,表中X可能是等内容,欢迎下载使用。
这是一份2024届高考地理二轮专题复习与测试专题强化练三水体运动规律(附解析),共7页。试卷主要包含了单项选择题,综合题等内容,欢迎下载使用。

