浙江省绍兴市嵊州市2023-2024学年高三上学期选考科目调研生物学科试题(Word版附解析)
展开
这是一份浙江省绍兴市嵊州市2023-2024学年高三上学期选考科目调研生物学科试题(Word版附解析),共25页。
考生注意:
1.考生答题前,务必将自己的姓名、准考证号用黑色字迹的签字笔或钢笔填写分别填写在试题卷和答题纸规定位置上。
2.答题时,请按答题纸上“注意事项”的要求,在答题纸相应位置上规范答题。在本试题卷上的作答一律无效。
选择题部分
一、选择题(本大题共20小题,每小题2分,共40分。每小题列出的四个备选项中只有一个是符合题目要求的,不选、多选、错选均不得分)
1. 下列关于生态优先和绿色健康行动的叙述,不相符的是( )
A. 垃圾分类进行资源化处理B. 科学的配方奶粉替代母乳喂养
C. 生物防治替代传统化学农药防治D. 绿色新能源车替代传统油车出行
【答案】B
【解析】
【分析】由于现代工业的迅速发展,人类大量燃烧煤和石油等化石燃料,使地层中经过千百万年而积存的碳元素,在很短的时间内释放出来,打破了生物圈中碳循环的平衡,使大气中二氧化碳的浓度持续增加,引起全球气候变暖。
【详解】A、垃圾分类进行资源化处理,可以减少环境污染,实现资源的循环利用,有利于生态优先、绿色低碳发展理念,A不符合题意;
B、母乳喂养有利于婴儿健康,不符合生态优先、绿色低碳发展理念,B符合题意;
C、生物防治替代传统化学农药防治,可以减少环境污染,有利于生态优先、绿色低碳发展理念,C不符合题意;
D、绿色新能源车替代传统油车出行,可以减少环境污染,有利于生态优先、绿色低碳发展理念,D不符合题意。
故选B。
2. 下列关于细胞中元素和化合物的叙述,错误的是( )
A. 糖原是植物细胞内重要的贮能物质B. 镁离子是合成叶绿素的必需成分
C. 自由水是植物细胞内良好的溶剂D. 胆固醇与动物细胞膜的流动性有关
【答案】A
【解析】
【分析】1、细胞内的水以两种形式存在:自由水和结合水。自由水是细胞内良好的溶剂、参与化学反应、形成液体环境、运输营养物质和代谢废物;结合水是细胞结构的组成部分。细胞代谢由弱变强时,细胞内的结合水会向自由水转化;细胞代谢由强变弱时,自由水会向结合水转化。细胞内自由水与结合水的比值越大,细胞代谢越旺盛,抗逆性越差,反之亦然。
2、细胞中的脂质常见的有脂肪、磷脂、固醇。磷脂是构成细胞膜和细胞器膜的重要成分。胆固醇是构成动物细胞膜的重要成分。维生素D能促进人和动物肠道对钙和磷的吸收。脂质分子中O的含量远远少于糖类,H的含量更多。脂质在内质网合成。
【详解】A、糖原是动物细胞内重要的贮能物质 ,淀粉是植物细胞内重要的贮能物质,A错误;
B、叶绿素分子含有Mg2+,在叶绿素的合成中镁离子必不可少 ,B正确;
C、自由水能溶解多种物质,是植物细胞内良好的溶剂 ,C正确;
D、胆固醇是构成动物细胞膜的成分之一,与动物细胞膜的流动性有关,D正确。
故选A。
3. 细胞周期某一时期发生一个DNA分子的断裂和片段丢失,下列叙述正确的是( )
A. 若断裂发生在G1期,则同源染色体的4条染色单体异常
B. 若断裂发生在G1期,则姐妹染色单体中的1条染色单体异常
C. 若断裂发生在G2期,则姐妹染色单体中的1条染色单体异常
D. 若断裂发生在G2期,则一条染色体的2条染色单体异常
【答案】C
【解析】
【分析】G1期进行相关蛋白质的合成,为DNA分子复制做准备,S期进行DNA分子的复制,G2期已完成复制,为复制后期。
【详解】AB、若断裂发生在G1期,此时DNA还未复制,则同源染色体的2条染色单体异常,姐妹染色单体中的2条染色单体异常,AB错误;
CD、若断裂发生在G2期,此时DNA已经完成复制,则姐妹染色单体中的1条染色单体异常,一条染色体的1条染色单体异常,C正确,D错误。
故选C。
4. 实验材料的选择与实验目的相匹配是实验成功的关键。下列关于酶实验的选材与实验目的不相匹配的是( )
A. 利用淀粉酶、蔗糖酶、淀粉和碘液验证酶的专一性
B. 利用荧光素酶、荧光素、ATP、重金属离子探究重金属对酶活性的影响
C. 利用过氧化氢、新鲜猪肝研磨液和氯化铁溶液验证酶的高效性
D. 利用淀粉酶、淀粉、不同pH的缓冲液探究pH对酶活性的影响
【答案】D
【解析】
【分析】酶是活细胞产生的一类具有催化作用的蛋白质或RNA。酶活性受强酸、强碱、高温、重金属盐等多种因素的影响,酶的特点有高效性、专一性和作用条件较温和。研究酶的特性有很多实验,如常用过氧化氢和过氧化氢酶来验证酶的高效性,而常用无机催化剂作为条件对照;常用蔗糖和蔗糖酶、淀粉和淀粉酶等来验证酶的专一性,酶的专一性指一种酶只能催化一种或少数几种相似的底物;研究温度对酶活性的影响常用淀粉和淀粉酶来进行等等。
【详解】A、用同一种酶催化不同底物,或者用不同种类的酶 催化同种底物,都能验证酶的专一性,A正确;
B、利用荧光素酶、荧光素、ATP、重金属离子探究重金属对酶活性的影响,自变量是重金属离子的有无(浓度),B正确;
C、利用过氧化氢、新鲜猪肝研磨液(过氧化氢酶)和氯化铁溶液(无机催化剂)验证酶的高效性,C正确;
D、酸也能催化淀粉水解,探究pH对酶活性的影响故不适应用淀粉,D错误。
故选D。
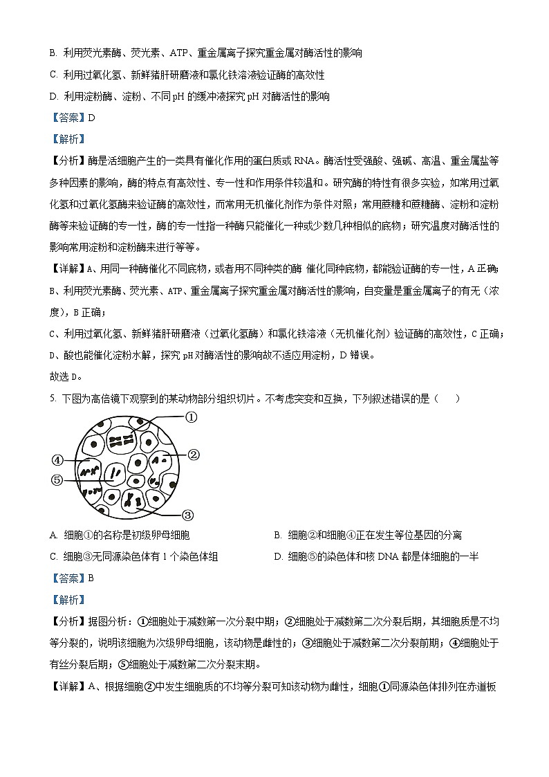
5. 下图为高倍镜下观察到的某动物部分组织切片。不考虑突变和互换,下列叙述错误的是( )
A. 细胞①的名称是初级卵母细胞B. 细胞②和细胞④正在发生等位基因的分离
C. 细胞③无同源染色体有1个染色体组D. 细胞⑤的染色体和核DNA都是体细胞的一半
【答案】B
【解析】
【分析】据图分析:①细胞处于减数第一次分裂中期;②细胞处于减数第二次分裂后期,其细胞质是不均等分裂的,说明该细胞为次级卵母细胞,该动物是雌性的;③细胞处于减数第二次分裂前期;④细胞处于有丝分裂后期;⑤细胞处于减数第二次分裂末期。
【详解】A、根据细胞②中发生细胞质的不均等分裂可知该动物为雌性,细胞①同源染色体排列在赤道板上,处于减数第一次分裂中期,因此名称是初级卵母细胞,A正确;
B、等位基因分离发生在减数第一次分裂后期,细胞②着丝粒分裂,染色单体分离,处于减数第二次分裂后期,而细胞④处于有丝分裂后期,分离的是姐妹染色单体,因此不会发生等位基因的分离,B错误;
C、细胞③处于减数第二次分裂中期,细胞中不含同源染色体,有2条染色体,1个染色体组,C正确;
D、细胞⑤处于减数第二次分裂末期,为卵细胞或第二极体,染色体和核DNA含量都是体细胞的一半,D正确。
故选B。
6. 为预防某水库蓝细菌大量繁殖形成水华,管理人员每年在休渔期投放适量的喜食蓝细菌的滤食性鱼苗,而在捕鱼期适量捕捞所投放的鱼类成体。下列分析不成立的是( )
A. 利用了生物间的捕食关系来控制蓝细菌数量
B. 水库爆发水华说明生态系统的自我调节能力有限
C. 控制投放量和捕捞量,有利于维持生态系统的稳定
D. 捕捞鱼类能调整能量流动关系,提高能量传递效率
【答案】D
【解析】
【分析】生态系统的稳定性:
(1)含义:生态系统所具有的保持或恢复自身结构和功能相对稳定的能力。
(2)原因:生态系统具有一定的自我调节能力。
(3)调节基础:负反馈调节。
【详解】A、投放滤食性鱼类控制蓝细菌数量属于生物防治,利用了生物间的捕食关系来控制蓝细菌数量,A正确;
B、生态系统所具有的保持或恢复自身结构和功能相对稳定的能力,水库爆发水华说明生态系统的自我调节能力有限,B正确;
C、控制投放量和捕捞量,可以提高生态系统自我调节能力,有利于维持生态系统的稳定性,C正确;
D、 捕捞鱼类能调整能量流动关系,使能量更多地流向人类,但不能提高能量传递效率,D错误。
故选D。
7. 经内质网加工的蛋白质进入高尔基体后,S酶会在其中的某些蛋白质上形成M6P标志。具有该标志的蛋白质能被高尔基体膜上的M6P受体识别,经高尔基体膜包裹形成囊泡,在囊泡逐渐转化为溶酶体的过程中,带有M6P标志的蛋白质转化为溶酶体酶,不能发生此识别过程的蛋白质经囊泡运往细胞膜。下列叙述正确的是( )
A. 溶酶体酶在细胞内发挥作用,因此由游离的核糖体合成
B. M6P标志的蛋白质能形成多种水解酶,说明S酶不具有专一性
C. 若M6P标志不能形成,则衰老和损伤的细胞器会在细胞内积累
D. 若细胞不能合成M6P受体,带有M6P标志的蛋白质会聚集在内质网内
【答案】C
【解析】
【分析】分泌蛋白的合成与分泌过程:游离的核糖体起始合成一段肽链后,核糖体和肽链一同转移到内质网中继续合成→内质网进行粗加工→内质网“出芽”形成囊泡→高尔基体进行再加工形成成熟的蛋白质→高尔基体“出芽”形成囊泡→细胞膜,整个过程还需要线粒体提供能量。
【详解】A、溶酶体酶是由游离的核糖体起始合成一段肽链后,核糖体和肽链一同转移到内质网中继续合成,A错误;
B、根据题干信息:经内质网加工的蛋白质进入高尔基体后,S酶会在其中的某些蛋白质上形成M6P标志,S酶具有专一性,B错误;
C、根据题意,M6P标志不能形成,溶酶体酶含量受影响,而溶酶体能分解衰老和损伤的细胞,因此会导致衰老和损伤的细胞会在细胞内积累,C正确;
D、M6P受体合成出现障碍,具有该标志的蛋白质不会被识别,会被运送到细胞膜排出细胞,D错误。
故选C。
8. 为探究温度影响香菜种子萌发的作用机制,研究人员测定了不同温度条件下香菜种子中不同植物激素的含量,结果如下表。下列叙述合理的是( )
A. 脱落酸、赤霉素和细胞分裂素的种类是本实验的自变量
B. 低温诱导有利于与脱落酸、赤霉素、细胞分裂素合成有关的基因表达
C. 细胞分裂素和脱落酸协同促进香菜种子的萌发
D. 与25℃相比,5℃处理更有利于香菜种子的萌发
【答案】D
【解析】
【分析】激素调节与植物生命活动的关系:激素调节在植物的生长发育和对环境的适应过程中发挥着重要作用,但是,激素调节只是植物生命活动调节的一部分。植物的生长发育过程,在根本上是基因组在一定时间和空间上程序性表达的结果。光照、温度等环境因子的变化,会引起植物体内产生包括植物激素合成在内的多种变化,进而对基因组的表达进行调节。
【详解】A、本实验的目的是探究温度影响香菜种子萌发的作用机制,自变量是温度的变化,因变量是香菜种子中脱落酸、赤霉素和细胞分裂素的含量变化,A错误;
B、结合表格信息可知,低温诱导条件下,脱落酸的含量逐渐下降,因而可推测低温处理不利于与脱落酸合成有关的基因表达,B错误;
C、表格显示赤霉素和细胞分裂素随着种子萌发的进程,细胞分裂素含量上升,脱落酸含量下降,因而可推测二者在香菜种子的萌发方面为拮抗作用,C错误;
D、与25℃相比,5℃处理时,赤霉素、细胞分裂素的含量更高,脱落酸的含量更低,有利于香菜种子的萌发,D正确。
故选D。
9. 如图表示一个生态系统中某生物种群在一年中的数量变化情况(不考虑迁入和迁出)。下列叙述错误的是( )
A. 1月和3月月底数量/月初数量相同,但是种群的数量不同
B. 月底数量/月初数量维持在a时,该种群出生率大于死亡率
C. 影响种群数量变化的因素可能是温度,也可能是食物资源
D. 该生物种群数量呈现“S”形增长,这与资源和空间有限等因素有关
【答案】D
【解析】
【分析】种群增长的“S”形曲线:自然界的资源和空间总是有限的,当种群密度增大时,种内竞争就会加剧,以该种群为食的动物的数量也会增加,这就会使种群的出生率降低,死亡率增高,当死亡率增加到与出生率相等时,种群的维持在一定的数量。
【详解】A、1月和3月月底数量/月初数量小于1,说明种群数量在减少,所以1月和3月月底数量/月初数量相同,但是种群数量不同,3月份数量小于一月份,A正确;
B、月底数量/月初数量维持在a时,种群数量以一定的倍数增长,倍数不变化且大于1,种群数量呈现“J”形增长,出生率大于死亡率,B正确;
C、影响种群数量变化的因素有生物因素和非生物因素,所以可能是温度,也可能是食物资源,C正确;
D、该生物种群数量先减少后增加,数量变化不属于“S”形增长,D错误。
故选D。
10. 在基因组内存在着通过DNA转录为RNA后,再经逆转录成为cDNA并插入到基因组的新位点上的因子,被称为逆转座子。油桃是普通桃的变种,普通桃果皮灰暗多毛是由于基因PpMYB25激活下游同源基因PpMYB26表达的结果。在油桃中,基因PpMYB25中插入一个6kb大小的逆转座子,使得果皮光亮无毛。下列说法错误的是( )
A. 逆转座子的形成过程中发生了碱基A-U和A-T的配对
B. 逆转座子的插入属于基因重组,可以产生新的性状
C. 基因与基因之间可以相互作用共同控制生物体的性状
D. 油桃的产生是由于PpMYB25和PpMYB26基因的表达都受到影响
【答案】B
【解析】
【分析】1、将转座子从DNA→DNA的转移过程称转座,从DNA→RNA→DNA的转移过程叫逆转录转座。逆转录作用的关键酶是逆转录酶和整合酶。
2、根据题干信息,PpMYB25激活下游同源基因PpMYB26的表达,它们共同促进表皮毛的发育和表皮蜡质的积累。在油桃中,由于PpMYB25中插入一个6kb大小的逆转座子使基因失活,PpMYB26及其他表皮毛发育基因以及表皮蜡质合成基因表达随之受阻,使得油桃果皮呈现光亮无毛的表型。
【详解】A、逆转座子的形成过程中,以DNA的一条链为模板转录形成RNA过程中有碱基A与U配对,再以RNA为模板逆转录形成DNA一条链的过程中有碱基U与A配对,以DNA一条链形成其互补链过程中有A与T配对,A正确;
B、当一个逆转座子转移位置而插入某一基因新位点时,能使这一基因失活,即发生突变,产生新的性状,B错误;
C、油桃的产生可以说明基因与性状的关系并不是简单的一一对应关系,基因与基因之间可以相互作用,进而调控生物体的性状,C正确;
D、根据题干信息,pMYB25和PpMYB26协同调控果实表皮毛发育和表皮蜡质积累,当它们的表达同时受到干扰后,就产生了桃的变种油桃,D正确。
故选B。
11. 甲状腺滤泡细胞内的I-浓度是血浆中I-浓度的30倍。血浆中I-进入滤泡上皮细胞是由钠碘同向转运体(NIS)介导的,如图所示。已知哇巴因是钠钾泵抑制剂,硝酸根离子(NO₃-)可以与I-竞争NIS。下列叙述正确的是( )
A. NIS能同时转运Na+和I-,所以不具有特异性
B. 钠碘同向转运体运输I-的方式与其运输Na+的方式相同
C. NO₃-能够同时影响Na+和I-进入甲状腺滤泡上皮细胞
D. 哇巴因可抑制钠钾泵功能,从而影响I-进入甲状腺滤泡上皮细胞
【答案】D
【解析】
【分析】根据题图分析:甲状腺滤泡细胞内的I-浓度是血浆中I-浓度的 30 倍,钠碘同向转运体运输I-的方式为主动运输,能量来自于钠离子的顺浓度梯度产生的电化学势能。
【详解】A、钠碘同向转运体(NIS)同时转运Na+和I-,不能转运其他离子,所以其具有特异性,A错误;
B、甲状腺滤泡细胞内的I-浓度是血浆中I-浓度的 30 倍,钠碘同向转运体运输I-的方式为主动运输,运输 Na+进细胞的方式为协助扩散,B错误;
C、硝酸根离子(NO3-)可以与I-竞争NIS,因此NO3-能够影响I-进入甲状腺滤泡上皮细胞,C错误;
D、哇巴因是钠钾泵抑制剂,会抑制Na+运出甲状腺滤泡细胞,导致细胞内外Na+浓度差变小,钠碘同向转运体运输I-时需要借助Na+的浓度梯度产生的电化学势能,因此哇巴因可抑制甲状腺滤泡细胞吸收碘,从而影响甲状腺激素的合成,D正确。
故选D。
12. 张亮生主持的研究成果《睡莲基因组和早期开花植物进化》在《自然》杂志在线发表。该研究获得了蓝星睡莲(一种开两性花的被子植物,2n=28)的高质量基因组和转录组,对揭示开花植物起源和进化具有重大意义。同时该研究发现花瓣细胞中NC11基因高表达,其表达产物可催化一种吸引传粉者的芳香味物质产生,对园艺育种等应用具有重要参考价值。下列叙述正确的是( )
A. 蓝星睡莲基因组测序需要对28条染色体DNA分子的碱基顺序进行检测
B. 高质量基因组和转录组为开花植物的起源和进化研究提供了分子生物学证据
C. 蓝星睡莲为吸引传粉者,花瓣细胞中的NC11突变为高表达的基因
D. 蓝星睡莲和其他基因库相近的植物种群之间没有生殖隔离
【答案】B
【解析】
【分析】生物有共同祖先的证据:(1)化石证据:在研究生物进化的过程中,化石是最重要的、比较全面的证据,化石在地层中出现的先后顺序,说明了生物是由简单到复杂、由低等到高等、由水生到陆生逐渐进化而来的。(2)比较解剖学证据:具有同源器官的生物是由共同祖先演化而来。这些具有共同祖先的生物生活在不同环境中,向着不同的方向进化发展,其结构适应于不同的生活环境,因而产生形态上的差异。(3)胚胎学证据:①人和鱼的胚胎在发育早期都出现鳃裂和尾;②人和其它脊椎动物在胚胎发育早期都有彼此相似的阶段。(4)细胞水平的证据:①细胞有许多共同特征,如有能进行代谢、生长和增殖的细胞;②细胞有共同的物质基础和结构基础。(5)分子水平的证据:不同生物的DNA和蛋白质等生物大分子,既有共同点,又存在差异性。
【详解】A、蓝星睡莲是一种开两性花的植物,说明蓝星睡莲为雌雄同体,雌雄同株的植物无性染色体,故蓝星睡莲基因组测序需要对14条染色体 DNA分子的碱基顺序进行检测,A错误;
B、高质量基因组和转录组,从分子水平为开花植物的起源和进化研究提供了分子生物学证据,B正确;
C、由题意可知,花瓣细胞中 NC11 基因的表达量增加,并没有说花瓣细胞中的 NC11 突变为高表达的基因,C错误;
D、蓝星睡莲和其他基因库相近的植物种群之间可能属于两个物种,可能形成了生殖隔离,D错误。
故选B。
13. 黑胫病对甘蓝型油菜的危害十分严重,黑芥能抗黑胫病,两者不能直接杂交。为解决该问题,科研人员通过下图所示过程获得抗病品系。据图分析,下列相关叙述不正确的是( )
A. 最终获得的抗病植株具有完整的甘蓝型油菜和黑芥的遗传信息
B. 过程①可使用纤维素酶,过程②可利用PEG进行诱导
C. 过程③发生脱分化,过程④体现出植物细胞具有全能性
D. 黑芥与甘蓝型油菜存在生殖隔离
【答案】A
【解析】
【分析】据图分析可知,图示为采用植物体细胞杂交技术和植物组织培养技术获得抗黑胫病杂种植株的流程图,图中①表示采用酶解法(纤维素酶和果胶酶)去除细胞壁的过程;②表示诱导原生质体融合的过程。原生质体融合后利用植物组织培养技术得到杂种植株。
【详解】A、黑芥的叶肉细胞原生质体经X射线照射后发生部分染色体结构破坏,因而最终获得的抗病植株不具有完整的黑芥的遗传信息,A错误;
B、过程①表示去除细胞壁的过程,可以用纤维素酶和果胶酶处理;过程②表示诱导原生质体融合的过程,可利用PEG进行诱导,B正确;
C、融合后的原生质体经过诱导长出细胞壁,经过程③发生脱分化和过程④后形成抗病植株,由杂种细胞培育成完整植株的过程体现出植物细胞具有全能性,C正确;
D、根据题意可知,黑芥与甘蓝型油菜不能直接杂交,说明两者存在生殖隔离,D正确。
故选A。
14. 卡介苗是由减毒牛型结核杆菌制成的疫苗,接种卡介苗能使人产生对人型结核杆菌的免疫力,预防致命的结核病,在我国是新生儿的“出生第一针”。下列叙述正确的是( )
A. 结核杆菌是胞内寄生菌,利用宿主细胞的核糖体合成自身蛋白质
B. 无论儿童是否存在免疫缺陷都必须接种卡介苗
C. 注射卡介苗后淋巴细胞分泌的细胞因子能促进B淋巴细胞的增殖和分化
D. 注射卡介苗后产生的记忆细胞,可以在多年后保持对抗体的记忆
【答案】C
【解析】
【分析】体液免疫:病原体可以直接和B细胞接触,树突状细胞作为抗原呈递细胞,可对抗原进行加工、处理后呈递至辅助性T淋巴细胞,随后在抗原、激活的辅助性T细胞表面的特定分子双信号刺激下,B淋巴细胞活化,再接受细胞因子刺激后增殖分化成记忆细胞和浆细胞,浆细胞产生抗体,和病原体结合。
【详解】A、结核杆菌属于原核生物,自身具有核糖体,因此在宿主细胞内利用自己的核糖体合成蛋白质,A错误;
B、免疫缺陷病儿童免疫力较低,给患免疫缺陷病的儿童接种疫苗,特别是减毒活疫苗(卡介苗是减毒活疫苗)易容易受到病原体感染,因此若儿童存在免疫缺陷不建议接种该疫苗,B错误;
C、注射卡介苗后产生免疫反应的过程中细胞因子能促进B细胞的增殖和分化,细胞因子是由辅助性T细胞合成并分泌的,辅助性T细胞属于淋巴细胞,C正确;
D、接种卡介苗后记忆细胞可以在多年后保持对相应抗原的记忆,D错误。
故选C。
15. 哺乳动物的线粒体 DNA是双链闭合环状分子,外环为 H链,内环为 L链,如图所示。下列叙述正确的是( )
A. 线粒体 DNA分子中含有两个游离的磷酸基团
B. 子链中新形成的磷酸二酯键数目和脱氧核苷酸数目相同
C. 子链1的延伸方向是 3′端→5′端,需要 DNA聚合酶的催化
D. 若该线粒体 DNA放在 15N的培养液中复制 3次,含15N的 DNA有 6个
【答案】B
【解析】
【分析】环状DNA分子没有游离的磷酸基团,环状DNA分子中磷酸二酯键数目和脱氧核苷酸数目相同。
【详解】A、环状DNA链首尾相连,不会有裸露的3′端、5′端,因而不会有游离的磷酸基团,线粒体DNA分子为环状DNA,因而其中不含游离的磷酸基团,A错误;
B、由于形成的DNA分子是环状的,因此子链中新形成的磷酸二酯键数目和脱氧核苷酸数目相同,B正确;
C、图示表明,子链1的延伸方向是 5'端→3'端,子链合成过程需要 DNA 聚合酶的催化,C错误 ;
D、若该线粒体DNA放在15N的培养液中复制 3 次,新合成的子链中均含有15N,由于DNA进行半保留复制,故每个DNA分子都含有新合成的子链,即含15N的DNA有23=8个,D错误。
故选B。
16. 研究人员制备哺乳动物膀胱生物反应器,用其获得人体特殊功能蛋白W的基本过程如下图所示。下列有关叙述正确的是( )
A. 步骤①和②所代表的操作分别是显微注射、受精卵获能
B. 步骤③的代孕性体无需进行同期发情处理
C. 可收集膀胱生物反应器的尿液来提取W
D. 转基因的动物乳腺上皮细胞与膀胱上皮细胞中都能表达W基因
【答案】C
【解析】
【分析】分析题图:①表示将目的基因导入受体细胞;②表示早期胚胎培养;③表示胚胎移植。
【详解】A、受精卵的全能性最大,利用受精卵作为重组表达载体的宿主细胞常采用显微注射的方法将载体注入,继而对受精卵进行早期胚胎的培养(②),直到适合移植,A错误;
B、步骤③的代孕性体需进行同期发情处理,这样移植胚胎容易成功着床,B错误;
C、根据题意:转基因动物的膀胱上皮细胞能表达出W蛋白质,因此可收集膀胱生物反应器的尿液来提取W,C正确;
D、W基因是选择性表达,只在膀胱上皮细胞中表达,D错误;
故选C。
17. 大肠杆菌核糖体蛋白与rRNA分子亲和力较强,二者组装成核糖体。当细胞中缺乏足够的rRNA分子时,核糖体蛋白可通过结合到自身mRNA分子上的核糖体结合位点而产生翻译抑制。下列叙述正确的是( )
A. DNA转录时大肠杆菌中核酸和蛋白质形成复合物,组成成分与核糖体相同
B. 一个核糖体蛋白的mRNA分子上可相继结合多个核糖体,同时合成多种肽链
C. 编码该核糖体蛋白的基因转录生成mRNA,同时与核糖体结合进行翻译
D. 细胞中缺乏足够的rRNA分子时,rRNA和核糖体蛋白数量将无法保持平衡
【答案】C
【解析】
【分析】基因表达包括转录和翻译两个过程,其中转录的条件:模板(DNA的一条链)、原料(核糖核苷酸)、酶(RNA聚合酶)和能量;翻译过程的条件:模板(mRNA)、原料(氨基酸)、酶、tRNA和能量。
【详解】A、DNA转录时,RNA聚合酶会结合DNA的一条链作为转录模板,形成DNA和蛋白质的复合物,核糖体由rRNA和蛋白质组成,核酸种类不同,A错误;
B、一个核糖体蛋白的mRNA分子上可相继结合多个核糖体,最终合成多条相同肽链,B错误;
C、大肠杆菌为原核生物,编码该核糖体蛋白的基因边转录生成mRNA边与核糖体结合进行翻译,C正确;
D、当细胞中缺乏足够的rRNA分子时,核糖体蛋白只能结合到自身mRNA分子上,导致蛋白质合成停止,核糖体蛋白对自身mRNA翻译的抑制维持了rRNA和核糖体蛋白数量上的平衡,D错误。
故选C。
18. 将离体的神经纤维置于适宜浓度的溶液中,并用不同的强度刺激神经纤维,神经纤维膜两侧的电位变化如图所示,下列说法正确的是( )
A. 膜电位为0时,可能是Na+通道大量开放,也可能是K+通道大量开放
B. 提高刺激I的强度,c点上移
C. 刺激Ⅱ使神经纤维产生了动作电位,但该动作电位不能传导
D. 适当降低溶液中的K+浓度,a点上移
【答案】A
【解析】
【分析】静息电位的产生原因是K+通道开放,K+外流,使神经纤维膜外电位高于膜内,表现为外正内负;动作电位的产生原因是Na+通道开放,Na+内流,使神经纤维膜内电位高于膜外,表现为外负内正。图中,ab段表示去极化过程,bc表示反极化过程,发生Na+内流,cd段表示复极化过程,发生K+外流。
【详解】A、分析图示可知,膜电位为0时可能处于去极化过程也可能处于复极化过程,因此可能是Na+通道大量开放,也可能是K+通道大量开放,A正确;
B、动作电位的产生原因是Na+通道开放,Na+内流,Na+内流的多少决定了动作电位峰值的大小,提高刺激Ⅰ的强度,不影响Na+内流,c点不会上移,B错误;
C、刺激Ⅱ神经纤维膜没有出现外负内正的电位,因此没有产生动作电位,C错误;
D、适当降低培养液的K+浓度,K+外流增多,静息电位绝对值变大,因此a点下降,D错误。
故选A。
19. 研究人员选取玉米进行淹水实验:T1组(根部全淹)、T2组(根部半淹)分别在淹水处理1、3、5天及解除胁迫7天(Res7)后,检测根系细胞中乙醇脱氢酶(ADH)和乳酸脱氢酶(LDH)的活性变化,结果如下图。下列叙述正确的是( )
A. 根部淹水的程度和无氧呼吸的强度成正相关
B. 在淹水处理的5天内,T2组ADH和LDH活性变化趋势有差异
C. 每分子葡萄糖经无氧呼吸产生酒精时生成的ATP比产生乳酸时的多
D. 淹水试验过程中,NAD'和NADH的转化速率减慢且葡萄糖的消耗减少
【答案】B
【解析】
【分析】植物根细胞无氧呼吸过程中,葡萄糖氧化分解所释放的能量大部分以热能散失、少部分储存在ATP中,供生命活动的需要。由题干信息可知,ADH和LDH是催化无氧呼吸的酶,则只分布在细胞质基质
【详解】A、ADH和LDH是催化无氧呼吸的酶,据图分析,根部全淹,ADH活性一直下降,LDH活性先减后增,根部半淹,ADH活性先增后减,LDH活性一直下降,所以,根部淹水的程度和无氧呼吸的强度不一定能呈正相关,A错误;
B、据图分析,在淹水处理的5天内,T2组,ADH活性先增后减,LDH活性一直下降,B正确;
C、无氧呼吸只在第一阶段产生ATP,产酒精和乳酸的无氧呼吸第一阶段过程相同,故每分子葡萄糖经无氧呼吸产生酒精时生成的ATP和产生乳酸时的一样多,C错误;
D、淹水试验过程中,NAD+和NADH的转化速率减慢,由于无氧呼吸消耗葡萄糖增加,所以葡萄糖的消耗不一定减少,D错误。
故选B。
20. 某植物为二倍体雌雄同株同花植物,自然状态下可以自花受粉或异花受粉。其花色受A(红色)、AP(斑红色)、AT(条红色)、a(白色)4个复等位基因控制,4个复等位基因的显隐性关系为A>AP>AT>a。AT是一种“自私基因”,在产生配子时会导致同株一定比例的其他花粉死亡,使其有更多的机会遗传下去。基因型为ATa的植株自交,F₁中条红色:白色=5:1.下列叙述正确的是( )
A. 花色基因的遗传遵循孟德尔自由组合定律
B. 两株花色不同的植株杂交,子代花色最多有4种
C. 等比例的AAP与ATa植株随机交配,F₁中含“自私基因”的植株所占比例为15/28
D. 基因型为ATa的植株自交,F₁条红色植株中能稳定遗传的占2/5
【答案】D
【解析】
【分析】题干分析,植物的花色受4个复等位基因控制,遵循基因的分离定律,ATa的植株自交,F1中条红色∶白色=5∶1。aa所占的比例为1/6=1/2×1/3,说明AT能使1/2a的花粉致死。
【详解】A、由题意可知,花色的遗传受4个复等位基因控制,遵循基因的分离定律,A错误;
B、这4个复等位基因之间是完全显性的关系,则两株花色不同的植株杂交,子代花色最多有3种,B错误;
C、ATa的植株自交,F1中条红色∶白色=5∶1。aa所占的比例为1/6=1/2×1/3,说明AT能使1/2a的花粉致死。故等比例的AAP与ATa植株随机交配,产生的雌配子为1/4A、1/4AP、1/4AT、1/4a,产生的雄配子为 2/7A、2/7AP、2/7AT、1/7a,则含有AT植株比例为1/4+2/7-1/4×2/7=13/28,C错误;
D、基因型为ATa的植株自交,F1中条红色∶白色=5∶1。白色所占的比例为1/6=1/2×1/3,说明AT能使1/2a的花粉致死,所以产生的雄配子比例为AT:a=2:1,雌配子的种类和比例为AT:a=1:1,后代的基因型及比例为ATAT:ATa:ATa:aa=2:2:1:1,则F1条红色植株中能稳定遗传的占2/5,D正确。
故选D。
非选择题部分
二、非选择题(本大题有5小题,共60分)
21. 人工修复后的杭州北湖草荡湿地作为全省首批观鸟胜地,已成功打造成一个融有机农业、生态保育、文化创意于一体的乡土生态建设典范。回答下列问题:
(1)人工修复前,附近工厂某种有毒的塑料微粒进入湿地水域后会通过_____途径逐渐累积和浓缩,影响鸟类的繁殖而降低出生率,这属于_____因素调节。
(2)人工修复中,湿地内鸟类从食物中获取_____,测定某种鸟的生物量时_____(需要/不需要)测定其排出粪便中的有机物含量,原因是_____。
(3)人工修复后,明显增大了湿地中多种鸟类的_____,从而促进其数量的增长,某种生物的数量增加会引起生态系统其他成分的变化,最终又会影响该生物的数量,该过程称为_____。修复后群落继续进行_____演替,当达到顶极群落状态时,群落中的生产者固定的CO₂量_____次级生产者释放的CO₂量,每种鸟类都占据着不同的生态位,其意义是_____。
【答案】21 ①. 食物链(食物链和食物网) ②. 外源性
22. ①. 物质和能量 ②. 不需要 ③. 粪便能量属于上一营养级的同化量
23. ①. 环境容纳量##K值 ②. 反馈调节##负反馈调节 ③. 次生 ④. 大于##> ⑤. 充分利用环境资源/减少竞争,充分利用环境资源
【解析】
【分析】次级生产者,又称初级消费者。初生演替:是指一个从来没有被植物覆盖的地面,或者是原来存在过植被,但是被彻底消灭了的地方发生的演替;次生演替:原来有的植被虽然已经不存在,但是原来有的土壤基本保留,甚至还保留有植物的种子和其他繁殖体的地方发生的演替。
【小问1详解】
有毒的塑料微粒进入湿地水域后会通过食物链逐渐富集,影响鸟类的繁殖而降低出生率,这属于外源性因素调节。
【小问2详解】
鸟类通过进食,从食物中获取物质和能量,鸟类的粪便中的能量属于上一营养级同化的能量,测定种鸟的生物量时,不需要测定其排出粪便中的有机物含量。
【小问3详解】
人工修复后,环境资源更加丰富,明显增大了湿地中多种鸟类的环境容纳量,某种生物的数量增加会引起生态系统其他成分的变化,最终又会影响该生物的数量,该过程称为负反馈调节。修复前,该地包含原有土壤和部分生物,这种演替属于次生演替。生态系统达到顶极群落状态时,因为还有一部分能量以有机物的形式存在于生物体内,用于生物的生长、发育、繁殖,所以生产者固定的CO2量大于次级生产者(包括分解者)释放的CO2量。每种生物都占据着不同的生态位,可充分利用环境资源/减少竞争,充分利用环境资源。
22. 光抑制是指当植物吸收的光能超过其所需而导致光合速率下降的现象。光合复合体Ⅱ是光反应中吸收、传递并转化光能的一个重要场所,D1是其核心蛋白。在光能过剩时活性氧(ROS)的大量积累可直接破坏D1蛋白且抑制其合成,被破坏的D1降解后,空出相应的位置,新合成的D1占据相应位置,光系统Ⅱ得以修复。为探究高温胁迫对植物光合速率的影响机理,研究者进行了如下实验:
实验一:以野生型番茄植株为实验材料进行探究,在实验第3天时测定相关实验数据,如表所示(R酶参与碳反应)
(1)光合复合体Ⅱ位于叶绿体的_____,该复合体由蛋白质、电子传递体和_____组成,其吸收的能量用于光反应阶段。
(2)叶肉细胞吸收的CO₂,在_____被固定形成三碳酸,接受_____释放的能量,经过一系列的反应转化为糖类,并进一步合成淀粉。
(3)由表中数据可知,CO₂浓度_____(是/不是)限制乙组番茄植株光合速率的重要因素,理由是_____。
(4)高温胁迫下番茄植株光反应速率减慢,分析其原因可能是:
①_____
②_____
实验二:已知叶绿素酶(CLH)能促进被破坏的D1降解。研究者以野生型番茄植株和CLH基因缺失的突变体植株为实验材料进行相关实验,测得实验结果如下图曲线所示(注:第1天之前为25℃,第1~3天为40℃,第4~5天为25℃)。
(5)结合实验二曲线图,从D1蛋白的角度分析,突变型植株光合速率较低的原因是_____。
(6)研究者补充设计以_____突变型番茄植株为实验材料重复实验二,实验结果为上述结论提供支持证据。
【答案】(1) ①. 类囊体薄膜 ②. 叶绿素(叶绿素a)
(2) ①. 叶绿体基质 ②. NADPH、ATP
(3) ①. 不是 ②. 气孔导度降低,但胞间CO2浓度却升高
(4) ①. R酶活性下降,暗反应速率下降,光反应速率下降 ②. 活性氧的大量积累,进而破坏光系统Ⅱ(D1蛋白)且抑制其修复(合成)
(5)突变型植株无法降解被破坏的D1,光系统Ⅱ难以修复
(6)CLH基因过量表达
【解析】
【分析】光合作用的过程十分复杂,它包括一系列化学反应。根据是否需要光能,这些化学反应可以分为光反应和暗反应两个阶段。光反应阶段必须有光才能进行,这个阶段是在类囊体的薄膜上进行的,叶绿体中光合色素吸收的光能有两方面用途:一是将水分解为氧和H+,氧直接以氧分子的形式释放出去,H+与NADP+结合生成NADPH,NADPH作为活泼还原剂,参与暗反应阶段的化学反应,同时也储存部分能量供暗反应阶段利用;二是在有关酶的催化作用下,提供能量促使ADP与Pi反应形成ATP,这样光能转化为储存在ATP中的化学能。暗反应阶段有光无光都能进行,这一阶段是在叶绿体的基质中进行的,CO2被利用,经过一系列反应后生成糖类。
【小问1详解】
由题意光合复合体Ⅱ是光反应中一个重要场所,光反应场所为类囊体薄膜。由题意光合复合体Ⅱ能吸收光能,而光能吸收需要叶绿素,所以该复合体由蛋白质、电子传递体和叶绿素组成。
【小问2详解】
叶肉细胞吸收的CO2固定形成三碳酸是光合作用的暗反应,场所为叶绿体基质。暗反应接受光放应提供的NADPH、ATP释放的能量,经过一系列的反应转化为糖类,并进一步合成淀粉。
【小问3详解】
CO2浓度不是限制乙组番茄植株光合速率的重要因素,因为气孔导度降低,但胞间CO2浓度却升高了。
小问4详解】
表中数据显示,高温胁迫下番茄植株R酶活性下降,暗反应速率下降,光反应产生的ATP和NADPH的剩余量增加,抑制光反应;又因为光能过剩时活性氧的大量累积破坏光系统Ⅱ(D1蛋白),且抑制其修复,故高温胁迫下番茄植株光反应速率减慢。
【小问5详解】
表中数据显示,高温胁迫下番茄植株R酶活性下降,暗反应速率下降,光反应产生的ATP和NADPH的剩余量增加,抑制光反应;同时光能过剩活性氧的大量累积破坏光系统Ⅱ(D1蛋白),且抑制其修复,故高温胁迫下番茄植株光反应速率减慢。
【小问6详解】
实验二用CLH基因缺失的突变体植株为实验材料,为了找到更多证据可以用CLH基因过量表达的突变型番茄植株为实验材料重复实验二。
23. 乳酸菌是乳酸的传统生产菌,但耐酸能力较差,影响产量。研究者将人工合成的、来源于牛的乳酸脱氢酶A基因(LDHA)插入酿酒酵母表达载体pAUR123中,经过转化、筛选、鉴定和培养,获得了产乳酸的商用酿酒酵母菌。回答下列问题:
(1)LDHA的获取。
研究者从基因数据库检索获得牛LDHA编码序列为1170bp,将其编码序列中的同义密码子(一种氨基酸有两种或者两种以上的遗传密码子)替换为酿酒酵母偏好的密码子,替换的目的是_____。再通过_____法将核苷酸按照顺序一个一个连接起来,由此合成少量LDHA.
(2)pAUR123重组表达载体构建。
①将LDHA和酿酒酵母表达载体pAUR123同时进行酶切,然后用DNA连接酶连接,得到重组的pAUR123表达载体,转化_____大肠杆菌,接种于LB液体培养基中,于37℃下振荡培养,转化培养的目的是_____。启动子存在物种特异性,易被本物种的转录系统识别并启动转录,因此pAUR123重组表达载体上的乳酸脱氢酶编码序列_____(能/不能)在大肠杆菌中高效表达。
②pAUR123表达载体含有来源于酿酒酵母的ARS1复制起始位点,保证了其独立于酵母染色体进行自主复制,携带的来源于酿酒酵母的CEN4着丝粒,保证了_____,含有的氨苄青霉素抗性基因便于筛选转基因菌株。
(3)转LDHA基因酿酒酵母细胞的制备。
①将pAUR123重组表达载体和酿酒酵母细胞悬液混合,水浴一段时间,转化后的细胞稀释涂布于含有_____的固体培养基表面,将培养皿_____,置于30℃恒温箱培养48小时。挑取_____进行PCR,PCR体系配方中的酵母菌悬液起到_____的作用,扩增出的pAUR123重组表达载体经过酶切、电泳,初步确定转LDHA基因酿酒酵母菌株。
②将目的条带大小正确的菌落质粒进行_____,经与基因数据库中序列_____,进一步确定得到正确的转基因酿酒酵母细胞。
(4)转LDHA基因酿酒酵母发酵产乳酸能力检测。
将转基因及未转基因的酿酒酵母分别接种于液体培养基中,进行连续培养,定时采用_____在显微镜下计数细胞密度,并测定发酵液中乳酸浓度,结果表明转基因酿酒酵母获得产乳酸能力。
(5)商业化生产。
与传统的乳酸菌发酵产生乳酸相比,利用转LDHA基因酿酒酵母菌产生乳酸,生产发酵罐中接种的菌种量可以更_____(多/少)。
【答案】23. ①. 提高翻译效率(有利于表达) ②. 化学合成
24. ①. 感受态 ②. 扩增重组pAUR123表达载体 ③. 不能 ④. 其在酵母细胞有丝分裂过程中被分配到子代细胞中
25. ①. 氨苄青霉素 ②. 倒置 ③. 单菌落 ④. 模板 ⑤. DNA测序 ⑥. 比对
26. 血细胞计数板 27. 少
【解析】
【分析】基因工程技术的基本步骤:(1)目的基因的获取:方法有从基因文库中获取、利用PCR技术扩增和人工合成。(2)基因表达载体的构建:是基因工程的核心步骤,基因表达载体包括目的基因、启动子、终止子和标记基因等。(3)将目的基因导入受体细胞:根据受体细胞不同,导入的方法也不一样。(4)目的基因的检测与鉴定。
【小问1详解】
根据题干信息,研究者需要将牛的乳酸脱氢酶A基因(LDHA)插入酿酒酵母中进行培养,所以将其编码序列中的同义密码子替换为酿酒酵母偏好的密码子的目的是为了提高翻译的效率,利于基因的表达,然后再通过化学合成的方法,合成少量的LDHA。
【小问2详解】
得到基因表达载体后,受体细胞若是大肠杆菌,通常采用Ca2+处理,使其处于一种能吸收周围环境中DNA分子的生理状态,即感受态时,再将基因表达载体导入其中。然后接种于LB液体培养基中,于37℃下振荡培养,其目的是实现pAUR123表达载体的扩增。由于启动子存在物种特异性,pAUR123重组表达载体上带有真核酿酒酵母基因的启动子,故pAUR123重组表达载体上的乳酸脱氢酶编码序列在大肠杆菌中不能高效表达。pAUR123重组表达载体携带的来源于酿酒酵母的CEN4着丝粒,可以保证其在其在酵母细胞有丝分裂过程中(着丝粒会发生断裂)被分配到子代细胞中。
【小问3详解】
大肠杆菌的质粒上含有氨苄青霉素基因,所以转化后的细胞稀释后涂布在含有氨苄青霉素的固体培养基上,起到了检测氨苄青霉素基因是否成功表达的作用,为防止杂菌污染,应将培养皿倒置培养。培养后,挑取单菌落利用PCR进行扩增,在此过程中酵母菌悬液起模板的作用。同时,应将将目的条带大小正确的菌落质粒进行进行DNA测序,并与基因数据库进行比对,进一步确定是否得到了正确的转基因酿酒酵母细胞。
【小问4详解】
利用液体培养基对微生物的计数通常采用血细胞计数板进行计数。
【小问5详解】
因为转LDHA基因酿酒酵母菌,一经过转化了转化、筛选、鉴定和培养,二酵母菌菌种在前期发酵还可以还利用发酵罐中的氧气实现数量的增多,所以生产发酵罐中接种的菌种量可以更少。
24. 已知某昆虫的性别决定方式为XY型,该昆虫的灰体和黑体、红眼和朱红眼分别由基因A(a)和B(b)控制,两对基因均不位于Y染色体上。现有4只该昆虫,甲表型为灰体红眼雌性,乙表型为黑体朱红眼雄性,丙表型为灰体朱红眼雌性,丁表型为黑体红眼雄性,为研究其遗传机制,利用这4只昆虫进行了2组杂交实验,杂交方式和结果见下表。
回答下列问题:
(1)灰体和黑体中属于隐性性状的是_____,控制眼色的基因位于_____染色体上。
(2)为确定两对基因在染色体上的位置关系,取杂交组合ⅡF1中的灰体红眼进行测交实验,若子代表型及比例为_____,则两对基因都位于X染色体上,杂交组合IF₁中的灰体红眼雌性有_____种基因型。
(3)若两对基因位于非同源染色体上,杂交组合ⅡF₁个体自由交配,F₂有_____种表型,F2灰体雌性个体中,纯合子占_____,其基因型为_____。
(4)射线处理可诱发染色体结构变异中的重复,b基因重复表现为剂量效应,即随着细胞内b基因数增加,b基因表现程度随之增加,2个b基因会掩盖B基因的表现。经射线处理后的某个体,b基因在性染色体上重复了一次,表型为朱红眼雌性,为确定其基因型,让其与基因型为_____的个体交配,观察后代表型。
①若后代雌性为红眼和朱红眼,雄性为朱红眼,则该个体的基因型为_____。
②若后代雌性为红眼,雄性为红眼和朱红眼,则该个体的基因型为_____。
③若后代雌性为红眼和朱红眼,雄性为红眼和朱红眼,则该个体的基因型为_____。
【答案】24 ①. 黑体 ②. X
25. ①. 灰体朱红眼♀:灰体朱红眼♂:黑体红眼♀:黑体红眼♂=1:1:1:1 ②. 1
26. ①. 8 ②. 1/14 ③. AAXbXb
27. ①. XBY ②. XbbXb ③. XBbXb ④. XBXbb
【解析】
【分析】相对性状显隐性的判断:
1、具有相对性状的两个纯合亲本进行杂交,后代只出现一种表现型,该性状为显性性状;
2、相同性状的亲本自交,若子代出现性状分离,则亲本为显性性状。
【小问1详解】
根据杂交组合I,甲灰体红眼雌性与乙黑体朱红眼雄性杂交,F1中无论雌雄均表现为灰体红眼,可知灰体相对于黑体为显性,红眼相对于朱红眼为显性,根据杂交组合Ⅱ,丙灰体朱红眼雌性与丁黑体红眼雄性杂交,F1中雌性均为红眼,雄性红眼:朱红眼=1:1,可知红/朱红这一对相对性状有性别差异,位于X染色体上。
【小问2详解】
若两对基因都位于X染色体上,则根据题干信息和第(1)问判断相对显隐性关系,可以推知,丙灰体朱红眼雌性的基因型为XAbXab,丁黑体红眼雄性的基因型为XaBY,杂交得F1中的灰体红眼的基因型为XAbXaB,进行测交,需与黑体朱红眼雄性XabY杂交,
即灰体朱红眼♀:灰体朱红眼♂:黑体红眼♀:黑体红眼♂=1:1:1:1;
同理,在基于相同的条件下,甲灰体红眼雌性的基因型为XABXAB,乙黑体朱红眼雄性的基因为XabY,子代中灰体红眼雌性的基因只有XABXab1种。
【小问3详解】
若两对基因位于非同源染色体上,则根据题干信息和第(1)问判断相对显隐性关系,可以推知,丙灰体朱红眼雌性的基因型为AaXbXb,丁黑体红眼雄性的基因型为aaXBY,F₁个体的基因型分别为:AaXbY,aaXbY,AaXBXb,aaXBXb,上述个体进行自由交配,使用配子法和拆分法,可知F₂中有24=8种表型,上述个体中Aa、aa进行自由交配,亲代的配子有1/4A、3/4a,构建棋盘,可以求得子代中有1/16AA、6/16Aa、9/16aa,故灰体中纯合个体为1/7,XbY与XBXb交配,雌性个体只有XbXb、XBXb两种基因型,纯合个体占1/2,故F2灰体雌性个体纯合子为AAXbXb,所占的比例为1/71/2=1/14。
【小问4详解】
根据题干信息,利用后代的表现型确定亲代基因型,应该利用隐性的雌性个体与显性的雄性个体杂交的实验思路,即朱红眼雌性应与红眼雄性XBY杂交,观察后代的表现型。
根据题干信息,射线处理可诱发染色体结构变异中的重复,2个b基因会掩盖B基因的表现,所以朱红眼雌性的基因型可能为:XbbXb、XBbXb、XBXbb:
当朱红眼雌性的基因型为XbbXb时,则后代雌性为红眼和朱红眼,雄性为朱红眼;
当朱红眼雌性的基因型为XBbXb时,则后代雌性为红眼,雄性为红眼和朱红眼;
当朱红眼雌性的基因型为XBXbb时,则后代雌性为红眼和朱红眼,雄性为红眼和朱红眼。
25. 肾上腺位于肾脏的上方,是人体重要的内分泌腺,分为皮质和髓质两部分。回答下列问题:
(1)当机体遭遇紧急情况,如寒冷时,通过传入神经纤维将有关信息传到下丘脑及大脑皮层,进而使_____(交感/副交感)神经兴奋,释放神经递质作用于肾上腺髓质,促使其分泌肾上腺素,该过程为_____调节。
(2)肾上腺素可与皮肤血管上的_____结合,使皮肤血管_____以减少机体散热。
(3)糖皮质激素能抑制淋巴细胞分裂、促进淋巴细胞凋亡,致使淋巴结和胸腺萎缩,故在器官移植中可以利用糖皮质激素的这种特性抑制_____。
(4)糖皮质激素的分泌受_____调控轴的调节,可通过反馈作用抑制_____的活动,从而维持血液中糖皮质激素含量的稳态。临床上长期大剂量使用糖皮质激素后,会导致肾上腺皮质功能减退,这是由于_____。
(5)已知普鲁卡因是常用的局部麻醉药,使用量较大则会引起毒性反应。肾上腺素、去甲肾上腺素都能延长局部麻醉药的麻醉诱导期(从注射药物结束到痛觉消失的相隔时间)和麻醉维持期(从痛觉消失到痛觉再次出现的相隔时间),且去甲肾上腺素作用更强,为验证肾上腺素和去甲肾上腺素的上述作用,根据提供的实验材料,完善实验思路。
实验材料:若干健康小鼠、0.5%普鲁卡因、肾上腺素、去甲肾上腺素等。(要求与说明:答题时对麻醉诱导期和麻醉维持期的检测方法不作具体要求)
①完善实验思路:
I.对健康小鼠做针刺实验,剔除痛觉不敏感和_____的小鼠,再将符合实验要求的若干小鼠随机均分为3组,编号为A、B、C;
Ⅱ.A组:适量0.5%普鲁卡因处理小鼠;
B组:_____处理小鼠;
C组:_____处理小鼠;
Ⅲ.测量:_____
IV.统计、分析实验数据。
②设计用于记录实验结果的表格_____。
③临床上用普鲁卡因进行局部麻醉时,使用肾上腺素或去甲肾上腺素来延长麻醉诱导期和麻醉维持期,具有什么生理意义?_____。
【答案】25. ①. 交感神经 ②. 神经
26. ①. 相应受体 ②. 收缩
27. 免疫排斥反应 28. ①. 下丘脑-垂体-肾上腺皮质 ②. 下丘脑和垂体 ③. 导致自身腺体萎缩,无法及时分泌糖皮质激素而导致糖皮质激素骤减
29. ①. 过度敏感 ②. 等量0.5%普鲁卡因和肾上腺素 ③. 等量0.5%普鲁卡因和去甲肾上腺素 ④. 各组小鼠的麻醉诱导期和麻醉维持期 ⑤. 肾上腺素、去甲肾上腺素对小鼠麻醉诱导期和麻醉维持期的影响记录表
⑥. 减少普鲁卡因的用量,避免其毒性反应。
【解析】
【分析】激素调节是指由内分泌器官(或细胞)分泌的化学物质进行的调节。不同激素的化学本质组成不同,但它们的作用方式却有一些共同的特点:(1)微量和高效;(2)通过体液运输;(3)作用于靶器官和靶细胞。激素一经靶细胞接受并起作用后就被灭活了。激素只能对生命活动进行调节,不参与生命活动。
【小问1详解】
机体处于兴奋状态时,交感神经的作用占优势,即交感神经兴奋,故当机体遭遇紧急情况,如寒冷时,通过传入神经纤维将有关信息传到下丘脑及大脑皮层,进而使交感神经兴奋;肾上腺素分泌的过程是下丘脑参与的神经调节下实现的,属于神经调节。
【小问2详解】
激素需要与受体结合后起作用,故肾上腺素可与皮肤血管上的相应受体结合,使皮肤血管收缩,减少散热。
【小问3详解】
糖皮质激素能抑制淋巴细胞分裂、促进淋巴细胞凋亡,致使淋巴结和胸腺萎缩,故在器官移植中可以利用糖皮质激素的这种特性抑制免疫排斥反应,提高器官移植的成活率。
【小问4详解】
糖皮质激素的分泌存在分级调节,即存在下丘脑-垂体-肾上腺皮质调控轴;肾上腺皮质激素的分泌存在反馈调节,床上长期大剂量使用糖皮质激素后,对下丘脑和垂体的抑制作用增强,分泌的促肾上腺皮质激素释放激素等减少,导致自身腺体萎缩,无法及时分泌糖皮质激素而导致糖皮质激素骤减。
【小问5详解】
①分析题意,本实验目的是验证肾上腺素和去甲肾上腺素能延长局部麻醉药的麻醉诱导期(从注射药物结束到痛觉消失的相隔时间)和麻醉维持期(从痛觉消失到痛觉再次出现的相隔时间),实验的自变量是两种激素的有无,因变量是麻醉诱导期和持续期的时间,实验设计赢遵循对照与单一变量等原则,故可设计实验如下:
I.对健康小鼠做针刺实验,剔除痛觉不敏感和过度敏感的小鼠,再将符合实验要求的若干小鼠随机均分为3组,编号为A、B、C;
Ⅱ.A组:适量0.5%普鲁卡因处理小鼠;B组:等量0.5%普鲁卡因和肾上腺素处理小鼠;C组等量0.5%普鲁卡因和去甲肾上腺素处理小鼠;
Ⅲ.测量:各组小鼠的麻醉诱导期和麻醉维持期。
IV.统计、分析实验数据。
②用于记录实验结果的表格可绘制如下:
激素种类
25℃
5℃
1周
2周
3周
4周
1周
2周
3周
4周
脱落酸/ug·L¹
43
41
37
32
42
31
18
7
赤霉素/ug·L
5
8
13
19
7
26
82
103
细胞分裂素/ug·L
7
12
18
23
8
29
67
85
组别
温度
气孔导度
(ml·m²·s¹)
O₂释放速率(μml·m²·s¹)
胞间CO₂浓度(μml·ml-¹)
R酶活性
(U·ml-¹)
甲
25℃
99.2
11.8
282
172
乙
40℃
30.8
1.1
403
51
编号
杂交方式
F₁表型及比例
I
甲×乙
灰体红眼♂:灰体红眼♀=1:1
Ⅱ
丙×丁
灰体朱红眼♂:灰体红眼♀:黑体朱红眼♂:黑体红眼♀=1:1:1:1
XAb
XaB
Xab
XAbXab(灰体朱红眼♀)
XaBXab(黑体红眼♀)
Y
XAbY(灰体朱红眼♂)
XaBY(黑体红眼♂)
组别
麻醉诱导期
麻醉维持期
A
B
C
相关试卷
这是一份生物-浙江省绍兴市2023-2024学年高三上学期11月选考科目诊断性考试试题和答案,共12页。
这是一份浙江省绍兴市2023-2024学年高三11月选考科目诊断性考试生物试题(Word版附解析),共27页。试卷主要包含了选择题,非选择题等内容,欢迎下载使用。
这是一份浙江省绍兴市2023-2024学年高三上学期11月选考科目诊断性考试生物试题,文件包含生物卷-2311绍兴一模pdf、生物答案pdf等2份试卷配套教学资源,其中试卷共12页, 欢迎下载使用。

