 
 
 
 
 
 
 
 
 
 
 
 
所属成套资源:各地区中考物理第二次模拟考试试题
(广东省卷)中考物理第二次模拟考试(含考试版+答题卡+全解全析+参考答案)
展开
这是一份(广东省卷)中考物理第二次模拟考试(含考试版+答题卡+全解全析+参考答案),文件包含广东省卷中考物理第二次模拟考试全解全析docx、广东省卷中考物理第二次模拟考试A4考试版docx、广东省卷中考数学第二次模拟考试考试版docx、广东省卷中考物理第二次模拟考试答题卡docx、广东省卷中考物理第二次模拟考试参考答案docx等5份试卷配套教学资源,其中试卷共42页, 欢迎下载使用。
注意事项:
1.答卷前,考生务必将自己的姓名、准考证号填写在答题卡上。
2.回答选择题时,选出每小题答案后,用2B铅笔把答题卡上对应题目的答案标号涂黑。如需改动,用橡皮擦干净后,再选涂其他答案标号。写在本试卷上无效。
3.回答其他题时,将答案写在答题卡上。写在本试卷上无效。
4.考试结束后,将本试卷和答题卡一并交回。
5.考试范围:中考全部内容。
一、选择题(本大题共7小题,每小题3分,共21分。在每小题给出的四个选项中,只有一项是符合题目要求的)
1.小明同学对身边物理量的大小进行了估测,其中最接近实际的是( )。
A.中学生的身高大约150dm;
B.中学生的正常体温约为41℃;
C.人体通常能承受的最大安全电压为220V;
D.教室里的日光灯正常发光时的功率大约为40W
2.下列对生活中一些现象的解释错误的是( )。
A.电冰箱是利用制冷剂在冷凝器中液化放热,将冰箱内的热量带到冰箱外面;
B.在寒冷的北方不用水银温度计测量气温,是因为水银的凝固点较低;
C.舞台上用干冰能制造白雾,是因为干冰升华吸热使水蒸气液化;
D.用手沾些冷水去拿热包子不会太烫,是因为水汽化吸热
3.下列事例中,主要是利用声波可以传递能量的是( )。
A.医生对结石病人进行“超声”碎石;
B.老师在课堂上讲解战斗英雄故事;
C.120救护车发出急促刺耳的声音;
D.火车进站时会提前鸣笛示警
4.关于原子、原子核和核能,下列说法正确的是( )。
A.原子是由原子核和中子组成的;B.原子核是由中子和电子组成的;
C.太阳的能量来自大量氢核裂变;D.核电站发生的是可控链式反应
5.在体育课上,小康用胳膊将排球向上垫起后,排球上升过程中运动得越来越慢。下列说法中正确的是( )。
A.排球在脱离胳膊后能继续上升,是由于排球所受的重力小于排球的惯性;
B.排球在脱离胳膊后的上升过程中,受到方向向上的力;
C.排球在脱离胳膊后的上升过程中,重力势能逐渐减小;
D.排球在脱离胳膊后的上升过程中,动能逐渐减小
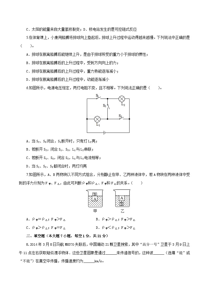
6.如图所示,电源电压恒定,两灯电阻不变,且不相等。下列说法正确的是( )。
A.当S2、S3闭合,S1断开时,只有灯L2亮;
B.若断开S2,闭合S1、S3,L1与L2串联;
C.若断开S1、S3,闭合S2,L1与L2电流相等;
D.当S1、S2、S3都闭合时,两灯均亮
7.如图所示,A、B两物块以不同方式组合,分别静止在甲、乙两种液体中,若A物块在两种液体中受到的浮力分别为F甲、F乙,由此可判断ρ甲和ρ乙、F甲和F乙的关系。( )
A.ρ甲=ρ乙;F甲>F乙B.ρ甲>ρ乙;F甲>F乙
C.ρ甲>ρ乙;F甲=F乙D.ρ甲<ρ乙;F甲>F乙
二、填空题(本大题7小题,每空1分,共21分)
8.2014年3月8日马航MH370失联后,中国调动21颗卫星搜索,其中“高分一号”卫星于3月9日上午11点左右获取疑似漂浮物体.这些卫星图象是通过______来传递信号的,这种波______(选填“能”或“不能”)在真空中传播,传播速度约为______km/s。
9.如图所示,是汽油机工作时的 冲程。汽油机工作时要产生大量的热,通常采用水循环将热量带走,这是因为水的 大,因此汽油机的工作效率 1(选填“大于”、“等于”或“小于”)。
10.大量研究表明:当接触面的粗糙程度一定时,物体所受的滑动摩擦力与物体对接触面的压力成正比.如图甲所示,用压力F将一质量为0.15kg的物体压在竖直墙壁上,压力F随时间的变化图像如图乙所示,物体的运动速度v随时间的变化图像如图丙所示.由图象可知当t=1s时,物体处于_______状态;物体所受到的摩擦力为_______N;=3s时,物体受到的摩擦力为_____N。
11.如图所示,某同学在探究凸透镜成像规律的实验中,将焦距f =10cm的凸透镜固定在光具座上50cm处,将光屏向______(选填“左”或“右”)移动,才能在光屏上观察到烛焰清晰倒立______(选填“放大”、“等大”或“缩小”)的像,利用该类透镜可以矫正____眼(选填“近视”或“远视")。
12.在一辆水平向右行驶的汽车车厢里其顶壁上挂着一个小球(忽略空气阻力不计).当出现了如图所示的情景时,汽车在做________(填“加速”、“匀速”、“减速”)运动。此时汽车受到的牵引力________(填“大于”、“小于”、“等于”) 汽车受到的阻力.此时绳子对球的拉力和球受到的重力________(填“是”、“不是”、“可能是”)一对平衡力。
13.如图所示甲是小灯泡L和电阻R的I﹣U图象。将小灯泡L和电阻R接入图乙所示的电路中,只闭合开关S1时,电流表的示数为0.5A,则电源电压为 V。再闭合开关S2,电流表示数为 A,1min内电流对电阻R所做的功为 J。
14.用如图所示滑轮组拉着重为30N的物体A匀速前进0.2m,则绳子自由端移动的距离为 m;若物体A与地面的摩擦力为9N,则拉力所做的有用功是 J;若实际拉力F=4N,则该滑轮组的机械效率为 。
三、作图题(本大题3小题,共7分)
15.(2分)如图,请根据小磁针静止时N极的指向标出螺线管的N、S极、图中的两条磁感线方向和电源正负极。
16.(3分)如图所示,请在杠杆端点B处画出杠杆受到的拉力Fl的示意图并作A点受到拉力的力臂L。
17.(2分)请将图中的一个三孔插座和一个带开关的灯泡分别接入家庭电路。
四、实验题(本大题3小题,第18小题7分,第19、20小题各6分,共19分)
18.(1)(3分)红格脐橙汁多味甜,声名远播。小军设计如下实验测量橙瓣的密度。
①他将天平放在水平桌面上,调节天平平衡,然后将一个橙瓣放入天平左盘中,在右盘中加入砝码,发现指针稍微偏向分度盘左侧,他可以调节。(选填“游码”或“平衡螺母”),使指针指向分度盘中央刻度线,如图甲所示,橙瓣质量为______g。
②他将该橙瓣放入装有30mL水的量筒中,水面上升到图乙所示的位置,则该橙瓣的密度为______kg/m3。
③他对实验进行误差分析,觉得测体积误差太大。他设计了下列解决方案,其中合理的是______(填字母)
A.换量程更大的量筒测量
B.换多个橙瓣的总质量和总体积
C.换分度值更大的量筒测量
(2)(2分)小星学习电功率知识后,想利用电能表测量家中电饭锅工作时的实际功率。他仔细观察了家中的电能表,表盘参数如图所示,则小星家允许加载的用电器的最大总功率为________。他关闭家中其他用电器,只让电饭锅工作,发现电饭锅工作,电能表转盘转过60转,则该电饭锅的实际功率为__________。
(3)(2分)测量视力时利用平面镜成像的特点可以节省空间。被测者面对着镜子背对视力表如图。人看到视力表的像离自己的距离是___________。与原视力表相比,平面镜中的像__________(选填“偏大”、“偏小”或“大小一样”)。
19.在水平桌面上铺上粗糙程度不同的材料(如毛巾、棉布、木板等),让小车自斜面顶端从静止开始滑下,三次实验现象如图所示,比较小车沿水平面运动的距离。
请你观察实验现象思考后回答:
(1)为了得出科学结论,三次实验中应使小车从斜面上的同一高度处释放,使得小车运动到斜面底端时的________相等。
(2)三次实验中,小车在水平面上受到摩擦力最大的是第____次,这说明小车受到摩擦力的大小与接触面的__________有关。实验发现小车受到的阻力越小,它的速度减小_______(选填“越快”或“越慢”)。
(3)进一步推理可知,若水平面绝对光滑(即小车不受摩擦力),则小车会在水平面上做__________运动。同时也能说明力不是维持物体运动的原因,而是改变物体_________的原因。
20.某物理实验小组在“测量小灯泡电功率”的实验中,选用器材连接了如图甲所示的电路,其中电源电压恒为3V,小灯泡的额定电压为2.5V(灯丝电阻约为10Ω),电流表有“0~0.6A”、“0~3A”两个量程,电压表有“0~3V”、“0~15V”两个量程。
(1)请用笔画线代替导线,完成图甲实物电路的连接,注意导线不能交叉。
(2)实验小组闭合开关后,移动滑动变阻器的滑片,发现小灯泡不亮,电流表和电压表均无示数,若电路中仅有一处故障,则故障原因不可能是___________。
A.电流表断路 B.小灯泡断路 C.滑动变阻器断路
(3)排除故障后,闭合开关,移动滑动变阻器的滑片,观察两电表示数,记录数据。实验小组根据实验数据绘制的U-I图像如图乙所示,根据图像可计算出小灯泡的额定功率是________W。
(4)实验小组发现小灯泡的 图像不是一条直线,原因是小灯泡的电阻随________变化而变化。
五、计算题(本大题共2小题,第21小题6分,第22小题7分,共13分)
21.在如图甲所示的电路中,R0 为定值电阻,R为滑动变阻器,电源电压不变,闭合开关S后,调节滑片P从a端移动到b端过程中,电流表示数I与电压表示数U的变化关系如图乙所示。求:
(1)电源电压和定值电阻R0 ;
(2)若电压表量程为0~15V,电流表量程为0~3A,为保证电表正常工作,定值电阻R0 消耗的功率范围。
22.如图甲所示,一轻质弹簧,其两端分别固定在容器底部和正方体物块上。已知物块的边长为10cm,弹簧没有发生形变时的长度为15cm,弹簧受到拉力作用后,伸长的长度ΔL与拉力F的关系如图乙所示。向容器中加水,直到物块上表面与水面相平,此时水深30cm。
(1)该物块受到水的浮力;
(2)该物块的密度;
(3)打开出水口,缓慢放水,当弹簧恢复原状时,关闭出水口。求放水前后水对容器底部压强的变化量。
六、综合能力题(本大题共3小题,第23小题7分,第24、25小题各6分,共19分)
23.请你阅读下面的短文,回答问题:
中国梦,我的梦!中国进入通信新时!
2016年8月16日1时40分,中国在酒泉卫星发射中心用长征二号丁运载火箭成功将世界首颗量子科学实验卫星“墨子亏”发射升空,如图甲所示,为了保护发射塔,在塔下有个充满水的水池,火箭发射时可以看见冒出大量的“白烟”。
“墨子号”卫星是我国在世界上首次实现卫星和地面之间的量子通信,构建天地一体化的量子保密通信与科学实验体系。量子科学实验卫星作为以量子力学基本原理为基础的全新通信技术,量子通信被视为可以解决人们的担忧、无条件保障通信安全的最有效方式。“墨子号”卫星与地球同步卫星运行轨迹相似(如图乙所示),但比一般卫星运行的轨道较低,且绕地球运转快于地球自转。
“墨子号”名字的来历:墨子最早提出光线沿直线传播,设计了小孔成像实验,奠定了光通信、量子通信的基础。以中国古代伟大科学家的名字命名量子卫星,将提升我们的文化自信。
(1)“墨子号”卫星在轨道上运行过程中,以地球为参照物,“墨子号”是_________(选填“运动”或“静止”)的。墨子设计的小孔成像实验中所成的像是_________(选填“正立的实像”“正立的虚像”“倒立的实像”或“倒立的虚像”)。
(2)如图乙所示,“墨子号”卫星从近地点向远地点运行过程中,能量的转化情况是_________,整个运行过程中机械能的总量_________(选填“变大”“变小”或“不变”)。
(3)请解释塔下充满水的水池是如何保护发射塔的。
24.题图甲所示为自动恒温箱,内部的电路由控制电路和加热电路两部分组成,简化后的电路图如图乙所示。控制电路中的电源两端电压为12V,定值电阻R1的阻值为5kΩ,R2为装在恒温箱内的热敏电阻。如图丙所示为R2阻值随温度变化的图象。电压鉴别器接在控制电路的A、B两点间,当热敏电阻R2的阻值发生变化时,A、B间的电压UAB随之发生变化.电压鉴别器可通过内部的电磁继电器控制加热电路中开关S的通断。当UAB小于2V时,鉴别器将使加热电路中开关S闭合,使加热电路的电热丝通电而发热,从而使箱内温度升高;当UAB大于3V时,鉴别器将使开关S断开,停止加热。在分析电路时,可将电压鉴别器内部视为断路。
则:
(1)当恒温箱内部的温度为25℃时,通过热敏电阻R2的电流为 A。
(2)恒温箱中电热丝的电阻为48.4Ω,加热电路正常工作电功率为 W;加热10min产生的热量是 J。
(3)该恒温箱内的温度将保持在怎样的范围是 ℃~ ℃。
(4)若想使此恒温箱内的最高温度升高一些,在鉴别器功能和热敏电阻不变的条件下,可采取怎样的措施: 。
25.阅读短文回答问题
家用小轿车
建国70年以来,国富民强,人们的生活水平的不断提高,轿车已进入千家万户。如图甲是一款家用小轿车,轿车外形设计成流线型从而减小行驶阻力,图丙所示为该轿车在水平路面上启动过程中的速度图象,OA为过原点的倾斜直线,BC为水平直线,AB是与OA和BC都相切的曲线。已知0~5s内汽车的牵引力恒为F=4000N,t=5s时,汽车的功率达到额定功率40kW,且在之后的运动过程中保持该功率不变。假设汽车行驶中所受的阻力大小恒为f=1000N.(汽车行驶时牵引力F、功率P和速度v的关系为P=Fv)
(1)如图乙为小轿车的方向盘,方向盘属于_________(杠杆/滑轮/轮轴);
(2)t=5s时汽车速度v1=_________m/s;
(3)求t=35s时汽车速度v2=_________m/s;
(4)在图丁中作出0~35s内牵引力的功率P随时间t变化的图象;
(5)5~35s内牵引力所做的功_________J。
相关试卷
这是一份(广东深圳卷)中考物理第二次模拟考试(含考试版+答题卡+全解全析+参考答案),文件包含广东深圳卷中考物理第二次模拟考试全解全析docx、广东深圳卷中考物理第二次模拟考试A4考试版docx、广东深圳卷中考数学第二次模拟考试A3考试版docx、广东深圳卷中考物理第二次模拟考试答题卡docx、广东深圳卷中考物理第二次模拟考试参考答案docx等5份试卷配套教学资源,其中试卷共40页, 欢迎下载使用。
这是一份(广东广州卷)中考物理第二次模拟考试(含考试版+答题卡+全解全析+参考答案),文件包含广东广州卷中考物理第二次模拟考试全解全析docx、广东广州卷中考物理第二次模拟考试A4考试版docx、广东广州卷中考数学第二次模拟考试A3考试版docx、广东广州卷中考物理第二次模拟考试答题卡docx、广东广州卷中考物理第二次模拟考试参考答案docx等5份试卷配套教学资源,其中试卷共36页, 欢迎下载使用。
这是一份(福建卷)中考物理第二次模拟考试(含考试版+答题卡+全解全析+参考答案),文件包含福建卷中考物理第二次模拟考试全解全析docx、福建卷中考物理第二次模拟考试A4考试版docx、福建卷中考物理第二次模拟考试A3考试版docx、福建卷中考物理第二次模拟考试参考答案docx、福建卷中考物理第二次模拟考试答题卡docx等5份试卷配套教学资源,其中试卷共45页, 欢迎下载使用。
 
 
 
 
 
 
 
 


