


河南省周口恒大中学2023-2024学年高二上学期12月月考生物试题(Word版附解析)
展开
这是一份河南省周口恒大中学2023-2024学年高二上学期12月月考生物试题(Word版附解析),共38页。试卷主要包含了请将答案正确填写在答题卡上,0mml/L,餐后2h>11等内容,欢迎下载使用。
考试时间:90分钟;分值:100分
注意事项:
1.答题前填写好自己的姓名、班级、考号等信息
2.请将答案正确填写在答题卡上
第I卷(选择题)
一、单选题(每小题2分,共60分)
1. 不同色素的吸收光谱不同,对植物生理的影响也不完全相同。下列说法错误的是( )
A. 液泡中水溶性色素可吸收光但不能参与光合作用
B. 绿藻细胞中的光合色素可进行CO2的固定
C. 光敏色素可吸收红光和远红光,调节植物生长发育
D. 叶绿体色素一般只利用波长400-760nm之间的光
2. 动物实验是评价疫苗、药物安全性和有效性的主要环节。小鼠是传统的实验动物,但新冠病毒不能感染小鼠,原因是小鼠细胞膜上的血管紧张素转化酶(mACE2)与人的血管紧张素转化酶(hACE2)在关键位点上氨基酸不同。中国科学家为解决这一问题,开发了有效研究途径,成功建立新冠肺炎模型小鼠。以下叙述错误的是( )
A. 细胞膜上血管紧张素转化酶的氨基酸差异导致其空间结构和功能的不同
B. 建立新冠肺炎模型小鼠需要解决mACE2与hACE2不能互补配对问题
C. 将新冠病毒进行连续传代培养,获得能感染小鼠的变异毒株可建立模型
D. 用腺病毒载体将hACE2基因传递给小鼠,表达出hACE2而建立模型
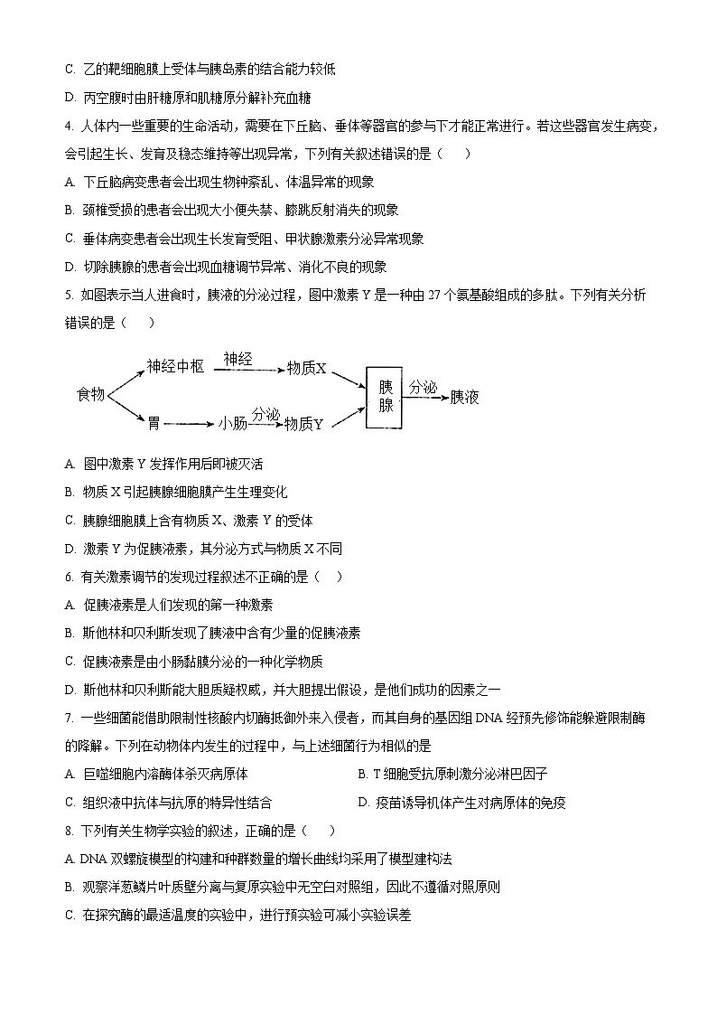
3. 糖尿病血糖浓度标准为:空腹≥7.0mml/L,餐后2h>11.1 mml/L.测定甲、乙、丙三人空腹及餐后的血糖和胰岛素浓度,结果如下图。下列相关推测合理的是( )
A. 甲、乙、丙三人均为糖尿病患者
B. 甲的胰岛素含量异常是胰岛A细胞受损导致
C. 乙的靶细胞膜上受体与胰岛素的结合能力较低
D. 丙空腹时由肝糖原和肌糖原分解补充血糖
4. 人体内一些重要的生命活动,需要在下丘脑、垂体等器官的参与下才能正常进行。若这些器官发生病变,会引起生长、发育及稳态维持等出现异常,下列有关叙述错误的是( )
A. 下丘脑病变患者会出现生物钟紊乱、体温异常的现象
B. 颈椎受损的患者会出现大小便失禁、膝跳反射消失的现象
C. 垂体病变患者会出现生长发育受阻、甲状腺激素分泌异常现象
D. 切除胰腺的患者会出现血糖调节异常、消化不良的现象
5. 如图表示当人进食时,胰液的分泌过程,图中激素Y是一种由27个氨基酸组成的多肽。下列有关分析错误的是( )
A. 图中激素Y发挥作用后即被灭活
B. 物质X引起胰腺细胞膜产生生理变化
C. 胰腺细胞膜上含有物质X、激素Y的受体
D. 激素Y为促胰液素,其分泌方式与物质X不同
6. 有关激素调节的发现过程叙述不正确的是( )
A. 促胰液素是人们发现的第一种激素
B. 斯他林和贝利斯发现了胰液中含有少量的促胰液素
C. 促胰液素是由小肠黏膜分泌的一种化学物质
D. 斯他林和贝利斯能大胆质疑权威,并大胆提出假设,是他们成功的因素之一
7. 一些细菌能借助限制性核酸内切酶抵御外来入侵者,而其自身的基因组DNA经预先修饰能躲避限制酶的降解。下列在动物体内发生的过程中,与上述细菌行为相似的是
A. 巨噬细胞内溶酶体杀灭病原体B. T细胞受抗原刺激分泌淋巴因子
C. 组织液中抗体与抗原的特异性结合D. 疫苗诱导机体产生对病原体的免疫
8. 下列有关生物学实验的叙述,正确的是( )
A. DNA双螺旋模型的构建和种群数量的增长曲线均采用了模型建构法
B. 观察洋葱鳞片叶质壁分离与复原实验中无空白对照组,因此不遵循对照原则
C. 在探究酶的最适温度的实验中,进行预实验可减小实验误差
D. 在探究培养液中酵母菌的种群数量变化的实验中先盖上盖玻片,再在盖玻片的边缘处滴加培养液,然后立即开始进行观察计数
9. 下列有关排尿反射的叙述,错误的是( )
A. 感受器和效应器都位于膀胱B. 成人排尿的低级中枢在脊髓
C. 婴儿尿床与大脑皮层发育不全有关D. 大脑皮层对排尿反射控制是无限的
10. 人乳头瘤病毒(HPV)是一种DNA病毒,女性被HPV侵染后有患子宫颈癌的风险。如图表示HPV侵染人体后,引起机体发生免疫应答,细胞乙与细胞甲接触并释放穿孔素和颗粒酶,颗粒酶通过细胞膜上的穿孔进入细胞甲,进而引起细胞甲裂解死亡。下列相关叙述错误的是( )
A. HPV侵入宿主细胞后,宿主细胞有可能变成不受机体控制的癌细胞
B. 细胞甲被HPV侵染后,HPV的部分物质会被转移至细胞甲的细胞膜上
C. 细胞乙通过胞吐的方式释放颗粒酶,该酶通过易化扩散的方式进入细胞甲
D. 细胞乙和浆细胞参与的特异性免疫类型不同,一个浆细胞只产生一种抗体
11. 兴奋在两个神经元之间进行传递时需要突触参与,而突触有两种,即电突触(突触小体内没有突触小泡,兴奋传递是双向的)和化学突触(突触小体内有突触小泡,兴奋传递是单向的)。如图表示某种突触的结构及有关实验的示意图。下列叙述正确的是( )
A. 图示刺激后,该电流表的指针会向右、左各偏转一次
B. 该突触为化学突触,其中③处液体不属于内环境的范畴
C. 图中④上有神经递质的受体,该受体发挥作用后即被降解
D. 在缩手反射中,兴奋在反射弧上的传导和传递都是单向的
12. 生物分子之间的相互结合在生物体的生命活动中发挥重要作用。下列叙述正确的是( )
A. 激素与受体结合后都能调控基因表达
B. RNA聚合酶与起始密码子结合启动转录
C. RNA与蛋白质结合物在细胞中普遍存在
D. 递质与受体的结合引起突触后膜去极化
13. 2019年诺贝尔生理医学奖授予了揭示“细胞如何感知和适应氧气”机理的三位科学家。他们研究发现肾脏中有专门的细胞可以感受氧气水平的变化,当氧气供应不充足时,低氧诱导因子(HIF-1α)不被降解,细胞内积累的HIF-1α可促进促红细胞生成素(EPO)的合成;氧气供应充足时,HIF-1α合成后很快被降解,具体调节途径如下图所示。请据图分析下列说法错误的是( )
A. 低氧时,HIF-1α进入细胞核联合ARNT与EPO基因调控序列结合,增强EPO基因的表达,使细胞合成更多的EPO
B. 若将细胞中脯氨酸酰羟化酶基因敲除,EPO基因的表达水平会下降,细胞合成的 EPO量减少
C. 正常条件下,人体细胞内HIF-1α的含量较低,在医学上可尝试通过提高HIF-1α的含量来治疗人类的贫血症
D. 高原反应时,EPO会刺激骨髓中的造血干细胞,使其增殖分化生成大量红细胞,提高氧气的运输能力,该调节方式属于激素调节
14. 原发性甲减是由于甲状腺本身病变引起的甲状腺激素分泌减少,继发性甲减主要指由于下丘脑或垂体的病变引起的甲状腺激素分泌减少。图I表示甲状腺激素分泌的调节过程,图中A、B、D代表器官,a,d代表激素。为了初步诊断甲、乙、丙三人甲减的原因,分别给他们及一健康人注射适量且等量的TRH(促甲状腺激素释放激素),并在注射前30min和注射后30min时分别测量四人血液中TSH(促甲状腺激素)的相对含量,结果如图II所示。下列叙述正确的是( )
A. 图I中A是垂体,血液中激素b水平降低会引起激素d分泌减少
B. 若注射TSH后患者的摄碘率有所升高,则该患者属于原发性甲减
C. 依据图II测得的结果推测,甲、乙、丙三人中最可能患有原发性甲减的是丙
D. 图II中甲、乙可能分别患垂体性继发性甲减和下丘脑性继发性甲减
15. 研究发现,垂体可分为腺垂体和神经垂体两个结构,其中神经垂体无合成激素的功能。下图中甲、乙表示垂体的两个结构,a-d 表示物质。已知激素的作用具有逐级放大的特点,下列叙述错误的是( )
A. 结构甲表示腺垂体,可分泌促甲状腺激素
B. 血液中 a、b、c 的含量关系为 a<b<c
C. 若给动物饲喂含c的饲料,则a的含量增多
D. 下丘脑合成通过结构乙释放的d只作用于肾小管、集合管
16. 科研人员通过向大型哺乳动物注射破伤风杆菌类毒素来制备破伤风杆菌抗血清。破伤风杆菌类毒素是破伤风杆菌外毒素经过甲醛脱毒制成的,失去外毒素毒性,但保留了其抗原性。下列叙述错误的是( )
A. 通过该方法制备的抗血清中含有多种抗体
B. 人类注射该抗血清可以治疗破伤风
C. 破伤风杆菌外毒素和类毒素均可直接刺激成熟的B淋巴细胞,使其致敏
D. 人类注射抗血清可获得对抗破伤风杆菌的免疫力,且持久性比注射类毒素更长
17. 荨麻疹是一种常见的由皮肤过敏反应引起的疾病,是由各种因素致使皮肤、黏膜小血管扩张及渗透性增加而出现的一种局限性水肿反应,发病迅速。下列关于荨麻疹的叙述不正确的是( )
A. 荨麻疹是机体初次接受抗原时所发生的组织损伤和功能紊乱
B. 过敏反应和自身免疫病都是免疫系统过度反应的结果
C. 找出致敏原和远离致敏原,是预防该病的有效方法
D. 接触花粉后立即出现荨麻疹属于速发型过敏反应
18. 生物在生存斗争中获得生存的对策称为生态对策。生态对策包括r对策和K对策两种,下表是采用两种生态对策的种群生活史的适应特征,下列相关叙述错误的是( )
A. 大熊猫和人都是哺乳动物,都属于K对策生物
B. 蝗虫属于r对策生物,调查其若虫跳蝻的密度常用样方法
C. 与K对策生物相比,r对策生物抵御捕食者捕食的能力更强
D. 自然界中两种生态对策种群的增长曲线通常均为“S”形
19. 社鼠是主要生活在山地环境中的植食性鼠类。下列有关叙述正确的是( )
A. 社鼠的种群数量波动总是处在环境容纳量之下,所以环境容纳量是指种群的最大数量
B. 社鼠的种群数量波动仅由出生率和死亡率的变动引起
C. 领域行为是一种调节社鼠种群数量的外源性因素
D. 若社鼠的生活环境因素发生变化,则社鼠的个体数量变化也会符合逻辑斯谛增长
20. 火棘是一种很好的冬季观果植物,科研人员单独喷施质量浓度均为20mg/L的三种生长调节剂,每10天1次,连续喷施3次,最终效果如下图。以下分析错误的是( )
A. 三种生长调节剂均可促进保果
B. 培育火棘冬季观赏最好选用矮壮素
C. 矮壮素既能促进开花,又能促进保果
D. 赤霉素和吲哚丁酸对于开花的作用相反
21. 关于消化道神经支配的描述中,错误的是( )
A. 支配消化道的自主性神经不受大脑控制
B. 副交感神经兴奋时促进消化道的各种活动
C. 消化道接受交感神经和副交感神经双重支配
D. 支配消化道的交感神经和副交感神经作用相反
22. 机体通过免疫对抗病原体的感染,下列说法正确的是( )
A. 免疫应答的特点是针对大部分的病原体发挥免疫作用
B. T淋巴细胞表面受体可以直接识别抗原分子的空间结构
C. 抗原蛋白通过载体运输进入吞噬细胞,进而被处理成抗原-MHC复合体
D. 淋巴细胞和抗原都具有特异性,每一种淋巴细胞的受体对应一种特殊结构的抗原分子
23. 下列关于植物激素及其应用说法正确的是( )
A. 赤霉素决定细胞的分化
B 油菜素内酯促进细胞分裂
C. 乙烯抑制果实的生长和成熟
D. 脱落酸促进种子萌发和果实脱落
24. 下列关于种群的叙述不正确的是( )
A. 种群是生物进化的基本单位
B. 种群的数量变化包括增长、波动和下降
C. 种群密度是种群最基本的数量特征
D. 湖泊中的鱼类是一个种群
25. 下列关于保卫人体三道防线的说法正确的是( )
A. 人体的皮肤、黏膜和抗体等杀菌物质构成了保卫人体的第一道防线
B. 体液中的杀菌物质和淋巴细胞构成保卫人体的第二道防线
C. 保卫人体的第三道防线主要是免疫器官、免疫细胞借助血液循环和淋巴循环而组成的
D. 保卫人体的第一道防线属于非特异性免疫,保卫人体的第二道防线和第三道防线属于特异性免疫
26. 实验发现,物质甲可促进愈伤组织分化出丛芽;乙可解除种子休眠;丙浓度低时促进植株生长,浓度过高时抑制植株生长;丁可促进叶片衰老。上述物质分别是生长素、脱落酸、细胞分裂素和赤霉素四种中的一种。下列说法正确的是( )
A. 甲的合成部位是根冠、萎蔫的叶片B. 乙可通过某些微生物的培养获得
C. 成熟果实中丙的作用增强D. 夏季炎热条件下,丁可促进小麦种子发芽
27. 细胞是生命活动的基本单位,结构和功能相适应。下列有关叙述错误的是( )
A. 人成熟的红细胞中无细胞核和各种细胞器,有利于提高携带和运输氧气的效率
B. 神经元具有树枝状的突起,有利于将兴奋传导至其他神经元、腺体或肌肉
C. 小肠绒毛上皮细胞有大量的线粒体,有利于主动运输的能量供应
D. 胰腺腺泡细胞有大量核糖体、内质网、高尔基体,有利于分泌蛋白的合成、加工和运输
28. 下列细胞中能够识别抗原的有( )
①树突状细胞 ②辅助性T细胞 ③B细胞 ④记忆B细胞 ⑤浆细胞 ⑥细胞毒性T细胞
A. ①②③④⑤⑥B. ②③④⑤⑥
C. ②③④⑥D. ①②③④⑥
29. 2023年亚运会在杭州举行。比赛中,运动员体内不会发生的转换过程是( )
A. 组织液→血浆B. 淋巴液→组织液
C. 淋巴液→血浆D. 血浆→组织液
30. 一个小孩在摘野果时,不小心手被刺扎了一下他迅速把手缩回。但他很想吃这个野果,第二次伸手忍痛摘下野果。下列叙述正确的是( )
A. 小孩不小心手被刺扎后缩回不是非条件反射
B. 缩手反射动作是在大脑皮层的参与指挥下完成的
C. 小孩忍痛摘下野果是条件反射
D. 小孩忍痛摘下野果的动作与小脑无关
第II卷(非选择题)
二、综合题(四大题,共40分)
31. 人体血浆渗透压可分为由无机盐等小分子物质形成的晶体渗透压和由蛋白质等大分子物质形成的胶体渗透压。下图是人体从食物中吸收葡萄糖并将其转运到全身各处的示意图,图中箭头方向表示物质运输方向或血液流动方向。请回答下列问题:
(1)结合图中信息,葡萄糖从肠腔进入小肠上皮细胞的运输方式a为____;在血液循环系统中,葡萄糖浓度从高到低的四个点依次是____(用图中字母回答)
(2)人体内环境的各种化学成分和理化性质会随着____的进行而不断发生变化。
(3)组织液的胶体渗透压通常____(填“大于”、“小于”或“等于”)血浆的胶体渗透压,原因是____
(4)某人因一次性饮水过量而出现组织细胞肿胀、功能受损的症状,医生采用静脉注射高浓度氯化钠注射液的方法为其治疗,使其恢复正常,该治疗方法的原理是____。
32. 正常人体感染病毒会引起发热,发热过程分为体温上升期、高温持续期和体温下降期。下图为体温上升期机体体温调节过程示意图,其中体温调定点是为调节体温于恒定状态,下丘脑体温调节中枢预设的一个温度值,正常生理状态下为37℃。请回答下列问题:
(1)图中激素甲是_____,通过_____的途径作用于垂体,体液调节相较于神经调节,体液调节方式的特点是_____(答两点即可)。
(2)体温上升期,人体产热量_____(在“大于”、“小于”或“等于”中选择)散热量。综合图解分析,体温上升期人体进行体温调节的方式有_____。
(3)高温持续期,人体有时会出现脱水现象,_____释放抗利尿激素增加,促进_____重吸收水分,从而减少尿量。
(4)体温下降期,机体增加散热的途径有_____。(答两点即可)
33. (轮状病毒(RV)是引起婴幼儿腹泻的主要病原体之一,其主要感染小肠上皮细胞,从而造成细胞损伤,引起腹泻。有专家指出物质X可以预防轮状病毒感染,为了验证物质X的作用,研究者计划用新生小白鼠做实验。
实验材料:生长发育状况相同的健康的出生3天的小白鼠30只。试验前大便轮状病毒检测为阴性。RV来源:RV流行高峰期腹泻患儿。(注:给药方式和给药剂量不作具体要求。)
实验思路如下:
①取生长发育状况相同的健康的小白鼠30只,随机分成数量相等的三组,分别编号为甲、乙、丙。
②__________________________,乙组和丙组每只小白鼠注射等量的生理盐水。
③将甲、乙、丙三组小白鼠置于相同且适宜的条件下饲养。一段时间后,____________________,丙组不作处理。
④将甲、乙、丙三组小白鼠置于相同且适宜的条件下饲养。一段时间后,观察并记录小白鼠的患病情况,统计并分析各组小白鼠的患病率。
(1)完善上述实验思路。
(2)请设计一张用于记录实验结果的表格。(注:表格用于记录每组的发病情况等,不记个体;表格名称不作要求)_______________
(3)请预测实验结果并得出结论:_______________
34. 为研究乙烯和生长素影响植物根生长的机理,研究者以拟南芥幼苗为材料进行实验.
(1)乙烯和生长素都要通过与____________结合,将____________传递给靶细胞,从而调节植物的生命活动。
(2)在研究中发现,生长素在拟南芥植株中可以逆浓度梯度运输,缺氧会严重阻碍这一过程,这说明生长素在棉花植株中的运输方式是____________。
(3)实验一:研究者将拟南芥幼苗放在含不同浓度的ACC(乙烯前体,分解后产生乙烯)、IAA(生长素)的培养液中培养,________幼苗根伸长区细胞长度,结果如下表。
实验结果说明乙烯和生长素都能够______根生长,与单独处理相比较,两者共同作用时____________。
(4)实验二:将拟南芥幼苗分别放在含有不同浓度ACC的培养液中培养,12小时后测定幼苗根中生长素的含量,实验结果如图所示。
①据图分析,乙烯通过促进_______来影响根生长。
②研究者将幼苗放在含NPA(生长素极性运输阻断剂)的培养液中培养,一段时间后,比较实验组和对照组幼苗根伸长区细胞长度,结果无显著差异。由此分析,研究者的目的是探究乙烯是否通过影响_________来影响根生长。
③综合上述各实验的结果可推测,乙烯影响根生长的作用最可能是通过促进生长素的____________实现的。
(5)研究者用生长素类似物处理细胞,得到如下表所示的结果,据此分析生长素类似物作用于植物细胞的分子机制是____________。
项目
r对策
K对策
初次生育年龄
早
迟
寿命
短
长
成熟时间
短
长
死亡率
高
通常低
每次生殖的后代数目
很多
少
一生中的生育次数
通常一次
通常几次
亲代抚养
没有
精心照顾
后代或卵的大小
小
大
组别
植物激素及处理浓度(μM)
根伸长区细胞长度(um)
1
对照
175.1
2
0.20ACC
108.1
3
0.05IAA
91.1
4
0.20ACC+0.051AA
44.2
细胞物质含量比值
处理前
处理后
DNA:RNA:蛋白质
1:3:11
1:5.4:21.7
周口恒大中学2023-2024学年上高二12月试卷
生物试题
考试时间:90分钟;分值:100分
注意事项:
1.答题前填写好自己的姓名、班级、考号等信息
2.请将答案正确填写在答题卡上
第I卷(选择题)
一、单选题(每小题2分,共60分)
1. 不同色素的吸收光谱不同,对植物生理的影响也不完全相同。下列说法错误的是( )
A. 液泡中水溶性色素可吸收光但不能参与光合作用
B. 绿藻细胞中的光合色素可进行CO2的固定
C. 光敏色素可吸收红光和远红光,调节植物生长发育
D. 叶绿体色素一般只利用波长400-760nm之间的光
【答案】B
【解析】
【分析】叶绿体中的色素主要有叶绿素和类胡萝卜素,叶绿体又分为叶绿素a和叶绿素b,类胡萝卜素又分为胡萝卜素和叶黄素。光合作用中叶绿 素主要吸收红光和蓝紫光:类胡萝卜素主要吸收蓝紫光。
【详解】A、液泡中的色素吸收光能,不能用于光合作用,A错误;
B、绿藻细胞中的光合色素不能进行CO2的固定,B错误;
C、光敏色素是调节植物多个发育过程的主要光受体,能够把外界的红光和远红光转变成生物体内的信号,调节植物生长发育,C正确;
D、叶绿体色素一般只利用可见光,即波长400-760nm之间的光,D正确。
故选B。
2. 动物实验是评价疫苗、药物安全性和有效性的主要环节。小鼠是传统的实验动物,但新冠病毒不能感染小鼠,原因是小鼠细胞膜上的血管紧张素转化酶(mACE2)与人的血管紧张素转化酶(hACE2)在关键位点上氨基酸不同。中国科学家为解决这一问题,开发了有效研究途径,成功建立新冠肺炎模型小鼠。以下叙述错误的是( )
A. 细胞膜上血管紧张素转化酶的氨基酸差异导致其空间结构和功能的不同
B. 建立新冠肺炎模型小鼠需要解决mACE2与hACE2不能互补配对问题
C. 将新冠病毒进行连续传代培养,获得能感染小鼠的变异毒株可建立模型
D. 用腺病毒载体将hACE2基因传递给小鼠,表达出hACE2而建立模型
【答案】B
【解析】
【分析】新冠病毒是一种RNA病毒,只有RNA一种核酸,病毒没有细胞结构,寄生于活细胞内繁殖,利用宿主细胞的物资和能量合成自身结构。
【详解】A、细胞膜上血管紧张素转化酶的化学本质为蛋白质,其基本单位为氨基酸,氨基酸的差异会导致蛋白质的空间结构不同,从而导致其功能不同,A正确;
B、mACE2和hACE2都属于蛋白质,不含有碱基,不存在碱基互补配对,建立新冠肺炎模型小鼠需要解决mACE2与hACE2氨基酸不同的问题,B错误;
C、新冠病毒不能感染小鼠,将新冠病毒进行连续传代培养,获得能感染小鼠的变异毒株,说明该变异毒株能使小鼠患上新冠,从而可以建立新冠肺炎模型小鼠,C正确;
D、用腺病毒载体将hACE2基因传递给小鼠,表达出hACE2,从而使得新冠病毒能感染小鼠,从而可以建立新冠肺炎模型小鼠,D正确。
故选B。
3. 糖尿病血糖浓度标准为:空腹≥7.0mml/L,餐后2h>11.1 mml/L.测定甲、乙、丙三人空腹及餐后的血糖和胰岛素浓度,结果如下图。下列相关推测合理的是( )
A. 甲、乙、丙三人均为糖尿病患者
B. 甲的胰岛素含量异常是胰岛A细胞受损导致
C. 乙的靶细胞膜上受体与胰岛素的结合能力较低
D. 丙空腹时由肝糖原和肌糖原分解补充血糖
【答案】C
【解析】
【分析】1、健康人的血糖浓度为3.9~6.1mml/L。
2、分析左图:空腹时甲和乙的血糖浓度偏高,丙的血糖浓度正常;餐后甲、乙、丙的血糖浓度均有所上升。进餐1h后,甲和乙的血糖浓度高于正常值。可见,甲、乙两人均为糖尿病患者。分析右图:甲餐后胰岛素的含量略有升高,但升高的幅度很小,说明甲的胰岛B细胞受损;乙和丙的胰岛素的含量先升高后下降,乙的胰岛素的含量高于甲和丙。
【详解】A、由图可知:甲、乙餐前和餐后的血糖浓度均高于正常值,符合糖尿病的血糖标准,说明甲、乙两人均为糖尿病患者,丙为正常人,A错误;
B、甲餐后的胰岛素分泌量很低,但是血糖水平远远高于正常值,说明甲的胰岛素含量异常是胰岛B细胞受损导致,B错误;
C、乙餐后的胰岛素分泌量很高,但是血糖水平远远高于正常值,故可能是自身抗体竞争性结合靶细胞膜上的胰岛素受体,导致乙的靶细胞膜上受体与胰岛素的结合能力较低,使胰岛素不能很好地发挥降血糖的作用,C正确;
D、丙空腹时,血糖浓度略低于正常值,此时由肝糖原分解补充血糖,而不是肌糖原分解,D错误。
故选C。
4. 人体内一些重要的生命活动,需要在下丘脑、垂体等器官的参与下才能正常进行。若这些器官发生病变,会引起生长、发育及稳态维持等出现异常,下列有关叙述错误的是( )
A. 下丘脑病变患者会出现生物钟紊乱、体温异常的现象
B. 颈椎受损的患者会出现大小便失禁、膝跳反射消失的现象
C. 垂体病变患者会出现生长发育受阻、甲状腺激素分泌异常现象
D. 切除胰腺的患者会出现血糖调节异常、消化不良的现象
【答案】B
【解析】
【分析】下丘脑有体温调节中枢、血糖调节中枢、水盐平衡中枢。甲状腺激素的分泌为分级调节,受垂体的直接调控,受下丘脑的间接调控。
【详解】A、下丘脑中有体温调节中枢以及负责生物节律性的区域,因此病变患者会出现生物钟紊乱、体温调节异常的现象,A正确;
B、大脑皮层通过脊髓与排尿中枢相连,若颈椎受损,患者会出现大小便失禁的现象,由于膝跳反射不需要高级神经中枢参与,因此颈椎受损的患者膝跳反射仍存在,B错误;
C、垂体可分泌生长激素,垂体病变会影响其生长,甲状腺激素的分泌受垂体调控,垂体病变会导致甲状腺激素的分泌异常,C正确;
D、胰腺中含有的胰岛可调控血糖平衡,分泌的胰液中含有大量的多种消化酶,切除后,患者会出现血糖调节异常、消化不良的现象,D正确。
故选B。
5. 如图表示当人进食时,胰液的分泌过程,图中激素Y是一种由27个氨基酸组成的多肽。下列有关分析错误的是( )
A. 图中激素Y发挥作用后即被灭活
B. 物质X引起胰腺细胞膜产生生理变化
C. 胰腺细胞膜上含有物质X、激素Y的受体
D. 激素Y为促胰液素,其分泌方式与物质X不同
【答案】D
【解析】
【分析】
据图分析,胰腺分泌胰液为神经-体液调节,其中物质X为神经元分泌的神经递质,特异性的作用于胰腺细胞上的受体蛋白;激素Y为小肠分泌的促胰液素,可以特异性的作用于胰腺细胞上的受体蛋白。
【详解】A、激素Y是促胰液素,激素发挥作用后失活,A正确;
B、物质X是神经元分泌的神经递质,可以引起胰腺细胞膜产生动作电位,B正确;
C、物质X和激素Y都作用于胰腺,说明胰腺细胞膜上含有物质X和激素Y的受体,C正确;
D、激素Y是促胰液素,其分泌方式和神经递质一样,都是通过胞吐分泌到细胞外发挥作用的,D错误。
故选D。
【点睛】
6. 有关激素调节的发现过程叙述不正确的是( )
A. 促胰液素是人们发现的第一种激素
B. 斯他林和贝利斯发现了胰液中含有少量的促胰液素
C. 促胰液素是由小肠黏膜分泌的一种化学物质
D. 斯他林和贝利斯能大胆质疑权威,并大胆提出假设,是他们成功的因素之一
【答案】B
【解析】
【分析】英国科学家斯他林和贝利斯读了沃泰默的论文,却大胆地作出了另一种假设:这不是反射而是化学调节一在盐酸的作用下, 小肠黏膜细胞可能产生了一种化学物质,这种物质进入血液后,随血流到达胰腺,引起胰液的分泌。1902年,为了验证这一假设,他们把狗的一段小肠剪下,刮下黏膜,将稀盐酸加入黏膜磨碎,并制成提取液。将提取液注射到同一条狗的静脉中,发现能促进胰腺分泌胰液。这证明他们的假设是正确的。他们把小肠黏膜分泌的这种化学物质称作促胰液素。
【详解】A、促胰液素是人们发现的第一种激素,A正确;
B、斯他林和贝利斯发现促胰液素不是在胰液中,而是由小肠黏膜分泌,随血液到胰腺,引起胰液分泌,B错误;
C、促胰素是由小肠黏膜分泌的一种化学物质,C正确;
D、斯他林和贝利斯能大胆质疑权威,并大胆提出假设,是他们成功的因素之一,D正确。
故选B。
7. 一些细菌能借助限制性核酸内切酶抵御外来入侵者,而其自身的基因组DNA经预先修饰能躲避限制酶的降解。下列在动物体内发生的过程中,与上述细菌行为相似的是
A. 巨噬细胞内溶酶体杀灭病原体B. T细胞受抗原刺激分泌淋巴因子
C. 组织液中抗体与抗原的特异性结合D. 疫苗诱导机体产生对病原体的免疫
【答案】A
【解析】
【详解】由题干可知细菌自身的基因组DNA躲避自身的限制酶的原因是经预先修饰。巨噬细胞内溶酶体的酶之所以不能降解自身,是由于膜的包括不能与自身蛋白接触,但病原体被细胞吞噬后形成的吞噬泡可用于溶酶体融合从而接触溶酶体内的水解酶,进而被消灭。由此可见两者的行为类似;A正确。
【考点定位】考查免疫调节的机制。
8. 下列有关生物学实验的叙述,正确的是( )
A. DNA双螺旋模型的构建和种群数量的增长曲线均采用了模型建构法
B. 观察洋葱鳞片叶质壁分离与复原实验中无空白对照组,因此不遵循对照原则
C. 在探究酶的最适温度的实验中,进行预实验可减小实验误差
D. 在探究培养液中酵母菌的种群数量变化的实验中先盖上盖玻片,再在盖玻片的边缘处滴加培养液,然后立即开始进行观察计数
【答案】A
【解析】
【分析】1、模型是人们为了某种特定目的而对认识所作的一种简化的概括性的描述,模型构建是生物学教学、研究和学习的一种重要方法。高中生物《分子与细胞》提出模型的形式包括物理模型、概念模型和数学模型等。
2、预实验是在正式实验之前,用标准物质或只用少量样品进行实验,以便摸索出最佳的实验条件,为正式实验打下基础。预实验可以为进一步的实验摸索条件,也可以检验实验设计的科学性和可行性,以免由于设计不周,盲目开展实验而造成人力、物力、财力的浪费。
【详解】A、DNA双螺旋结构的研究和某种群数量变化规律的研究分别用到了物理模型、数学模型,A正确;
B、观察洋葱鳞片叶质壁分离与复原实验虽然只制作并使用了一个装片,但实验遵循了前后对照原则,B错误;
C、预实验不能减少实验误差,预实验可以为正式实验摸索实验条件和范围,避免人力物力的浪费,C错误;
D、应先盖盖玻片,再在盖玻片的边缘滴酵母菌液,然后用滤纸吸去多余菌液,待酵母菌全部沉降到计数室底部,再进行观察计数,D错误。
故选A。
9. 下列有关排尿反射的叙述,错误的是( )
A. 感受器和效应器都位于膀胱B. 成人排尿的低级中枢在脊髓
C. 婴儿尿床与大脑皮层发育不全有关D. 大脑皮层对排尿反射控制是无限的
【答案】D
【解析】
【分析】成人排尿的低级中枢在脊髓,高级中枢在大脑皮层;婴儿大脑皮层发育不完善,所以有尿床现象;排尿反射的低级中枢在脊髓,高级中枢在大脑皮层,感觉的形成在大脑皮层。
【详解】A、排尿反射的感受器是位于膀胱壁上的感觉神经末梢,效应器是位于膀胱壁上的肌肉,A正确;
B、排尿反射的低级中枢在脊髓,高级中枢在大脑皮层,B正确;
C、婴儿尿床与大脑皮层发育不全有关,大脑皮层还没有形成对低级中枢脊髓的控制,C正确;
D、大脑皮层能控制排尿反射,这种控制是有限的,如在高度紧张时,会出现小便失禁,D错误。
故选D。
10. 人乳头瘤病毒(HPV)是一种DNA病毒,女性被HPV侵染后有患子宫颈癌的风险。如图表示HPV侵染人体后,引起机体发生免疫应答,细胞乙与细胞甲接触并释放穿孔素和颗粒酶,颗粒酶通过细胞膜上的穿孔进入细胞甲,进而引起细胞甲裂解死亡。下列相关叙述错误的是( )
A. HPV侵入宿主细胞后,宿主细胞有可能变成不受机体控制的癌细胞
B. 细胞甲被HPV侵染后,HPV的部分物质会被转移至细胞甲的细胞膜上
C. 细胞乙通过胞吐的方式释放颗粒酶,该酶通过易化扩散的方式进入细胞甲
D. 细胞乙和浆细胞参与的特异性免疫类型不同,一个浆细胞只产生一种抗体
【答案】C
【解析】
【分析】图示细胞甲为靶细胞,细胞乙为细胞毒性T细胞,可使靶细胞裂解死亡。
【详解】A、女性被HPV侵染后有患子宫颈癌的风险,说明被HPV侵入的宿主细胞有可能变成不受机体控制的癌细胞,A正确;
B、从图中信息可知,细胞甲被HPV侵染后,HPV的部分物质会被转移至细胞甲的细胞膜上,这样才能被细胞乙特异性识别,B正确;
C、颗粒酶属于大分子物质,细胞乙释放颗粒酶的方式为胞吐;易化扩散是物质借助细胞膜上转运蛋白进出细胞的扩散方式,颗粒酶通过穿孔进入细胞甲不属于易化扩散,C错误;
D、细胞乙(细胞毒性T细胞)和浆细胞参与的特异性免疫分别是细胞免疫和体液免疫,一个浆细胞只产生一种抗体,D正确。
故选C。
11. 兴奋在两个神经元之间进行传递时需要突触参与,而突触有两种,即电突触(突触小体内没有突触小泡,兴奋传递是双向的)和化学突触(突触小体内有突触小泡,兴奋传递是单向的)。如图表示某种突触的结构及有关实验的示意图。下列叙述正确的是( )
A. 图示刺激后,该电流表的指针会向右、左各偏转一次
B. 该突触为化学突触,其中③处液体不属于内环境的范畴
C. 图中④上有神经递质的受体,该受体发挥作用后即被降解
D. 在缩手反射中,兴奋在反射弧上的传导和传递都是单向的
【答案】D
【解析】
【分析】图中突触含有突触小泡,为化学突触,①为突触前膜,②为神经递质,③为突触间隙,④为突触后膜。
【详解】A、该突触内有突触小泡,所以该突触为化学突触,兴奋在该突触的传递只能由①突触前膜传递到④突触后膜,图示刺激后,兴奋只能传导到右侧的导线处,因此电流表的指针只能向右偏转一次,A错误;
B、图中③为突触间隙,该处液体为突触间隙液,属于组织液,因而属于内环境的范畴,B错误;
C、神经递质与突触后膜上的相关受体结合,形成递质—受体复合物,从而改变突触后膜对离子的通透性,引发突触后膜电位变化,随后,神经递质与受体分开,并迅速被降解或回收进细胞,但不是突触后膜上的受体被降解,C错误;
D、反射弧中含有化学突触,在缩手反射弧中,兴奋的传导和传递都是单向的,D正确。
故选D。
12. 生物分子之间的相互结合在生物体的生命活动中发挥重要作用。下列叙述正确的是( )
A. 激素与受体结合后都能调控基因表达
B. RNA聚合酶与起始密码子结合启动转录
C. RNA与蛋白质结合物在细胞中普遍存在
D. 递质与受体的结合引起突触后膜去极化
【答案】C
【解析】
【分析】1、原核细胞无核膜、核仁和染色体,即没有成形的细胞核。
2、原核细胞和真核细胞都能发生DNA的复制和基因的转录和翻译,但是过程有所不同。
3、启动子位于基因首端,是RNA聚合酶识别和结合的序列,能启动基因转录过程。
【详解】A、激素与受体结合后可能是引发第二信使,也可能是基因表达,A错误;
B、RNA聚合酶是结合在启动子上的,从转录复合体组装开始转录,B错误;
C、RNA主要分为:mRNA,tRNA和rRNA,rRNA与蛋白质组成核糖体,在翻译过程中mRNA、tRNA都至少与核糖体结合,所以RNA与蛋白质的结合在细胞生物中普遍存在,C正确;
D、递质与受体的结合引起突触后膜兴奋或抑制,突触后膜兴奋则去极化,突触后膜抑制则超极化反应,D错误。
故选C。
13. 2019年诺贝尔生理医学奖授予了揭示“细胞如何感知和适应氧气”机理的三位科学家。他们研究发现肾脏中有专门的细胞可以感受氧气水平的变化,当氧气供应不充足时,低氧诱导因子(HIF-1α)不被降解,细胞内积累的HIF-1α可促进促红细胞生成素(EPO)的合成;氧气供应充足时,HIF-1α合成后很快被降解,具体调节途径如下图所示。请据图分析下列说法错误的是( )
A. 低氧时,HIF-1α进入细胞核联合ARNT与EPO基因调控序列结合,增强EPO基因的表达,使细胞合成更多的EPO
B. 若将细胞中的脯氨酸酰羟化酶基因敲除,EPO基因的表达水平会下降,细胞合成的 EPO量减少
C. 正常条件下,人体细胞内HIF-1α的含量较低,在医学上可尝试通过提高HIF-1α的含量来治疗人类的贫血症
D. 高原反应时,EPO会刺激骨髓中的造血干细胞,使其增殖分化生成大量红细胞,提高氧气的运输能力,该调节方式属于激素调节
【答案】B
【解析】
【分析】在缺氧条件下,HIF-1α通过核孔进入细胞核内,促进EPO基因的表达,而使促红细胞生成素(EPO)增加,使得细胞适应低氧环境。
正常条件下,氧气通过自由扩散的方式进入细胞,细胞内的HIF-1α在脯氨酰羟化酶的作用下被羟基化,最终被降解。
【详解】A、由图分析可知,低氧时,HIF-1α通过核孔进入细胞核,联合ARNT与EPO基因调控序列结合,增强EPO基因的表达,促进促红细胞生成素(EPO)的合成,A正确;
B、若将细胞中的脯氨酸酰羟化酶基因敲除,则脯氨酸酰羟化酶不能合成,低氧诱导因子(HIF-1α)不能被降解,其积累后,可进入细胞核与ARNT一起增强EPO基因的表达,细胞合成的EPO量增多,B错误;
C、患贫血症会使细胞氧气供应不充足,可通过提高HIF-1α的含量,促进促红细胞生成素(EPO)的合成,提高细胞氧气供应,C正确;
D、高原缺氧时,低氧诱导因子(HIF-1α)不被降解,细胞内积累的HIF-1α可促进促红细胞生成素(EPO)的合成,EPO刺激骨髓中的造血干细胞,使其增殖分化生成大量红细胞,提高氧气的运输能力,该调节方式属于激素调节,D正确。
故选B。
【点睛】本题通过低氧和氧气充足时机体的调节过程,考查识图能力和结合所学知识解决实际问题的能力。
14. 原发性甲减是由于甲状腺本身病变引起的甲状腺激素分泌减少,继发性甲减主要指由于下丘脑或垂体的病变引起的甲状腺激素分泌减少。图I表示甲状腺激素分泌的调节过程,图中A、B、D代表器官,a,d代表激素。为了初步诊断甲、乙、丙三人甲减的原因,分别给他们及一健康人注射适量且等量的TRH(促甲状腺激素释放激素),并在注射前30min和注射后30min时分别测量四人血液中TSH(促甲状腺激素)的相对含量,结果如图II所示。下列叙述正确的是( )
A. 图I中A是垂体,血液中激素b水平降低会引起激素d分泌减少
B. 若注射TSH后患者的摄碘率有所升高,则该患者属于原发性甲减
C. 依据图II测得的结果推测,甲、乙、丙三人中最可能患有原发性甲减的是丙
D. 图II中甲、乙可能分别患垂体性继发性甲减和下丘脑性继发性甲减
【答案】C
【解析】
【分析】分析图Ⅰ,通过b可以对A和D两个器官起作用,说明b是甲状腺激素,B是甲状腺,a是促甲状腺激素,A是垂体,d是促甲状腺激素释放激素,D是下丘脑。分析图Ⅱ,健康人注射TRH后,TSH的含量增高;甲注射前TSH含量比健康人低,注射后和正常人一致,说明甲的病变部位是下丘脑;乙注射前TSH比健康人低,注射后依然低,证明乙的病变部位是垂体;丙注射前TSH偏高,注射后更高,说明丙的病变部位是甲状腺。
【详解】A、由b可反馈调节A和D,且D能调节A的分泌可分析出,图I中A是垂体;激素b是甲状腺激素,血液中激素b水平降低会引起激素d促甲状腺激素释放激素分泌增多,A错误;
B、原发性甲减是由于甲状腺本身病变引起的甲状腺激素分泌减少,注射TSH后摄入碘不变,B错误;
C、依据图II测得的结果推测,甲注射前TSH含量比健康人低,注射后和正常人一致,说明甲的病变部位是下丘脑;乙注射前TSH比健康人低,注射后依然低,证明乙的病变部位是垂体;丙注射前TSH偏高,注射后更高,说明丙的病变部位是甲状腺,甲、乙、丙三人中最可能患有原发性甲减的是丙,C正确;
D、依据图II测得的结果推测,甲注射前TSH含量比健康人低,注射后和正常人一致,说明甲的病变部位是下丘脑;乙注射前TSH比健康人低,注射后依然低,证明乙的病变部位是垂体,因此图II中甲、乙可能分别患下丘脑性继发性甲减和垂体性继发性甲减,D错误;
故选C。
15. 研究发现,垂体可分为腺垂体和神经垂体两个结构,其中神经垂体无合成激素的功能。下图中甲、乙表示垂体的两个结构,a-d 表示物质。已知激素的作用具有逐级放大的特点,下列叙述错误的是( )
A. 结构甲表示腺垂体,可分泌促甲状腺激素
B. 血液中 a、b、c 的含量关系为 a<b<c
C. 若给动物饲喂含c的饲料,则a的含量增多
D. 下丘脑合成通过结构乙释放的d只作用于肾小管、集合管
【答案】C
【解析】
【分析】题图分析:垂体甲产生的物质b作用于甲状腺,甲状腺产生的物质c作用于垂体甲和下丘脑,说明甲属于腺垂体,产生的物质b是促甲状腺激素;d物质的靶器官是肾小管、集合管,d是抗利尿激素;即a是促甲状腺激素释放激素,b是促甲状腺激素,c是甲状腺激素,当甲状腺激素含量升高时会抑制垂体和下丘脑的分泌相应的激素,使甲状腺激素维持在相对稳定的状态。
【详解】A、垂体甲产生的物质b作用于甲状腺,甲状腺产生的物质c作用于垂体甲和下丘脑,说明甲属于腺垂体,可以分泌促甲状腺激素,A正确;
B、据图可知,a是促甲状腺激素释放激素,b是促甲状腺激素,c是甲状腺激素,由于分级调节中的激素作用具有逐级放大的特点,因此血液中物质a,b、c的含量关系为a<b<c,B正确;
C、据图分析可知,物质c为甲状腺激素,若给动物饲喂含c的饲料,可通过反馈调节抑制下丘脑和垂体的活动,则a的含量减少,C错误;
D、物质d为抗利尿激素,下丘脑合成通过结构乙(神经垂体)释放的d只作用于肾小管、集合管,这是由于只有肾小管和集合管细胞膜表面有抗利尿激素的受体,D正确。
故选C。
16. 科研人员通过向大型哺乳动物注射破伤风杆菌类毒素来制备破伤风杆菌抗血清。破伤风杆菌类毒素是破伤风杆菌外毒素经过甲醛脱毒制成的,失去外毒素毒性,但保留了其抗原性。下列叙述错误的是( )
A. 通过该方法制备的抗血清中含有多种抗体
B. 人类注射该抗血清可以治疗破伤风
C. 破伤风杆菌外毒素和类毒素均可直接刺激成熟的B淋巴细胞,使其致敏
D. 人类注射抗血清可获得对抗破伤风杆菌的免疫力,且持久性比注射类毒素更长
【答案】D
【解析】
【分析】制备抗体的传统方法是用抗原多次接种于适当的成年健康动物,激其产生免疫应答,血清中含有大量特异性抗体,又称抗血清或免疫血清;外毒素是细菌毒素的一种,是某些细菌在生长繁殖过程中,分泌到菌体外的一种对机体有害的毒性物质,细菌的外毒素经0.3-0.4%甲醛处理,毒性消失,仍留其免疫原性,成为类毒素。
【详解】A、抗血清中除了含破伤风抗毒素外还有其他多种抗体用于抵御病原物,A正确;
B、该抗血清化学本质是蛋白质,可以通过注射该抗血清治疗破伤风,B正确;
C、破伤风杆菌外毒素和类毒素均可直接刺激成熟的B淋巴细胞,引起体液免疫,合成和分泌抗体,C正确;
D、注射抗血清不能使人获得对破伤风杆菌的长期免疫能力,因为机体内没有产生效应细胞和记忆细胞,D错误。
故选D。
【点睛】
17. 荨麻疹是一种常见的由皮肤过敏反应引起的疾病,是由各种因素致使皮肤、黏膜小血管扩张及渗透性增加而出现的一种局限性水肿反应,发病迅速。下列关于荨麻疹的叙述不正确的是( )
A. 荨麻疹是机体初次接受抗原时所发生组织损伤和功能紊乱
B. 过敏反应和自身免疫病都是免疫系统过度反应的结果
C. 找出致敏原和远离致敏原,是预防该病的有效方法
D. 接触花粉后立即出现荨麻疹属于速发型过敏反应
【答案】A
【解析】
【分析】过敏反应:
1、过敏反应是指已产生免疫的机体在再次接受相同抗原刺激时所发生的组织损伤或功能紊乱的反应。
2、反应的特点是发作迅速、反应强烈、消退较快;一般不会破坏组织细胞,也不会引起组织损伤,有明显的遗传倾向和个体差异。
3、过敏反应的原理:机体第一次接触过敏原时,机体会产生抗体,吸附在某些细胞的表面;当机体再次接触过敏原时,被抗体吸附的细胞会释放组织胺等物质,导致毛细血管扩张、血管通透增强、平滑肌收缩、腺体分泌增加等,进而引起过敏反应。
【详解】A、荨麻疹属于过敏反应,是机体再次接触过敏原产生的组织损伤和功能紊乱,A错误;
B、过敏反应和自身免疫病都是免疫系统过度反应的结果,是机体免疫功能过强引发的疾病,B正确;
C、对于过敏反应,找出致敏原和远离致敏原,是预防该病的有效方法,C正确;
D、接触花粉后立即出现荨麻疹属于速发型过敏反应,D正确。
故选A。
【点睛】
18. 生物在生存斗争中获得生存的对策称为生态对策。生态对策包括r对策和K对策两种,下表是采用两种生态对策的种群生活史的适应特征,下列相关叙述错误的是( )
A. 大熊猫和人都是哺乳动物,都属于K对策生物
B. 蝗虫属于r对策生物,调查其若虫跳蝻的密度常用样方法
C. 与K对策生物相比,r对策生物抵御捕食者捕食的能力更强
D. 自然界中两种生态对策种群的增长曲线通常均为“S”形
【答案】C
【解析】
【分析】影响种群数量的因素:
1、自然因素:气候、食物、天敌、传染病等。
2、人为因素:动物栖息地环境的破坏;生物资源的过度开发和利用;环境污染等。
【详解】A、根据表格分析,大熊猫和人个体大、寿命长、生殖力弱但存活率高,故熊猫和人为K对策,A正确;
B、蝗虫的后代或卵小,没有亲代抚养,个体生存容易受到外界环境的影响,属于r对策生物;调查其若虫跳蝻的密度常用样方法,因其活动能力弱、活动范围小,B正确;
C、与K对策生物相比,r对策生物更易受到外界环境因素的影响,其抵御捕食者捕食的能力更弱,C错误;
D、自然界中空间和资源是有限的,因而两种生态对策种群的增长曲线通常均为“S”形,D正确。
故选C。
19. 社鼠是主要生活在山地环境中的植食性鼠类。下列有关叙述正确的是( )
A. 社鼠的种群数量波动总是处在环境容纳量之下,所以环境容纳量是指种群的最大数量
B. 社鼠的种群数量波动仅由出生率和死亡率的变动引起
C. 领域行为是一种调节社鼠种群数量的外源性因素
D. 若社鼠的生活环境因素发生变化,则社鼠的个体数量变化也会符合逻辑斯谛增长
【答案】D
【解析】
【详解】分析:影响种群数量变动的因素有外源因素和内源性因素,其中外源因素有气候、食物、天敌、传染病、空间、人类影响;内源性因素有出生率、死亡率、年龄组成、领域行为、内分泌调节等。在多种外源因素、内源性因素的共同作用,使得大多数种群的数量总是在波动之中。
详解:社鼠的种群数量波动总是处在环境容纳量上下波动,处于动态平衡,A错误;社鼠的种群数量波动由出生率和死亡率、迁入率和迁出率的变动引起的,B错误;由分析可知,领域行为是一种调节社鼠种群数量的内源性因素,C错误;若社鼠的生活环境因素发生变化,社鼠的个体数量变化符合逻辑斯谛增长(S型曲线),D正确。
点睛:本题考查种群的数量变化、年龄结构和影响因素等相关知识,意在考查学生从材料中获取相关的生物学信息,并能运用这些信息,结合所学知识解决相关的生物学问题。
20. 火棘是一种很好的冬季观果植物,科研人员单独喷施质量浓度均为20mg/L的三种生长调节剂,每10天1次,连续喷施3次,最终效果如下图。以下分析错误的是( )
A. 三种生长调节剂均可促进保果
B. 培育火棘冬季观赏最好选用矮壮素
C. 矮壮素既能促进开花,又能促进保果
D. 赤霉素和吲哚丁酸对于开花的作用相反
【答案】B
【解析】
【分析】根据题目信息,蒸馏水是对照组,实验的自变量是植物生长调节剂的种类,因变量是生芽、开花和保果的影响。
【详解】A、三种生长调节剂与对照组蒸馏水相比,保果率都有提高,可促进保果,A正确;
B、火棘是一种很好的冬季观果植物,赤霉素,对于保果促进作用最明显,B错误;
C、根据题目信息,与对照组相比矮壮素既能促进开花也可以促进保果,C正确;
D、根据开花率的柱状图,赤霉素对开花有促进作用,吲哚丁酸对开花有抑制作用,D正确。
故选B。
21. 关于消化道神经支配的描述中,错误的是( )
A. 支配消化道的自主性神经不受大脑控制
B. 副交感神经兴奋时促进消化道的各种活动
C 消化道接受交感神经和副交感神经双重支配
D. 支配消化道的交感神经和副交感神经作用相反
【答案】A
【解析】
【分析】内脏神经系统功能上特点是双重神经支配,大多数内脏器官既由交感神经支配,交感神经和副交感神经对同一个内脏器官的作用往往是相反的,交感神经可以使心跳加快、加强,副交感神经使心跳减慢、减弱。 交感神经对胃肠运动主要具有抑制作用,即降低胃肠平滑肌的紧张性及胃肠蠕动的频率。
【详解】A、支配消化道的神经受大脑的控制,A错误;
B、副交感神经可保持身体在安静状态下生理平衡,其作用包括增进胃肠的活动,消化液的分泌,促进大小便的排出,保持身体的能量等,故副交感神经兴奋时促进消化道的各种活动,B正确;
C、内脏神经系统功能上的特点是双重神经支配,大多数内脏器官既由交感神经支配,又由副交感神经支配,C正确;
D、由分析可知,支配消化道的交感神经和副交感神经作用相反,D正确。
故选A。
22. 机体通过免疫对抗病原体的感染,下列说法正确的是( )
A. 免疫应答的特点是针对大部分的病原体发挥免疫作用
B. T淋巴细胞表面受体可以直接识别抗原分子的空间结构
C. 抗原蛋白通过载体运输进入吞噬细胞,进而被处理成抗原-MHC复合体
D. 淋巴细胞和抗原都具有特异性,每一种淋巴细胞的受体对应一种特殊结构的抗原分子
【答案】D
【解析】
【分析】(1)引起淋巴细胞产生抗体的抗原物质就是抗原。抗原包括进入人体的微生物等病原体、异物、异体器官等。
(2)抗体是指抗原物质侵入人体后,刺激淋巴细胞产生的一种抵抗该抗原物质的特殊蛋白质,可与相应抗原发生特异性结合的免疫球蛋白,主要分布在血清中,也分布于组织液及外分泌液中。
【详解】A、免疫应答的特点是针对特定的病原体发挥免疫作用,A错误;
B、直接识别抗原分子空间结构的是B淋巴细胞,T淋巴细胞识别的是抗原分子的一部分肽段,B错误;
C、抗原蛋白进入吞噬细胞是通过胞吞作用,C错误;
D、淋巴细胞和抗原都具有特异性,每一种淋巴细胞的受体对应一种特殊结构的抗原分子,这是免疫应答有针对性的结构基础,D正确。
故选D。
【点睛】
23. 下列关于植物激素及其应用的说法正确的是( )
A. 赤霉素决定细胞的分化
B. 油菜素内酯促进细胞分裂
C. 乙烯抑制果实的生长和成熟
D. 脱落酸促进种子萌发和果实脱落
【答案】B
【解析】
【分析】1、赤霉素的生理作用是促进细胞伸长,从而引起茎秆伸长和植物增高,此外,它还有防止器官脱落和解除种子、块茎休眠、促进萌发等作用。
2、脱落酸在根冠和萎蔫的叶片中合成较多,在将要脱落和进入休眠期的器官和组织中含量较多,脱落酸是植物生长抑制剂,它能够抑制细胞的分裂和种子的萌发,还有促进叶和果实的衰老和脱落,促进休眠和提高抗逆能力等作用。
3、乙烯主要作用是促进果实成熟,此外,还有促进老叶等器官脱落的作用,植物体各部位都能合成乙烯。
【详解】A、赤霉素是一种植物激素,是对植物生长有调节作用的有机物,不能决定细胞的分化,A错误;
B、 油菜素内酯能促进茎、叶细胞扩展和分裂,促进花粉管生长、种子萌发等,B正确;
C、乙烯主要作用是促进果实成熟,此外,还有促进老叶等器官脱落的作用,C错误;
D、 脱落酸具有抑制细胞的分裂和种子的萌发,还有促进叶和果实的衰老和脱落,促进休眠和提高抗逆能力,D错误。
故选B。
24. 下列关于种群的叙述不正确的是( )
A. 种群是生物进化的基本单位
B. 种群的数量变化包括增长、波动和下降
C. 种群密度是种群最基本的数量特征
D. 湖泊中鱼类是一个种群
【答案】D
【解析】
【分析】种群指在一定时间内占据一定空间的同种生物的所有个体;种群中的个体并不是机械地集合在一起,而是彼此可以交配,并通过繁殖将各自的基因传给后代。
【详解】A、种群是生物进化和繁殖的基本单位,A正确;
B、种群数量的变化包括增长、波动、稳定和下降等,B正确;
C、种群在单位面积或单位体积中的个体数就是种群密度,种群密度是种群最基本的数量特征,C正确;
D、湖泊中鱼的种类很多,属于多个物种,所以湖泊中各种鱼类不是一个种群,D错误。
故选D。
25. 下列关于保卫人体的三道防线的说法正确的是( )
A. 人体的皮肤、黏膜和抗体等杀菌物质构成了保卫人体的第一道防线
B. 体液中的杀菌物质和淋巴细胞构成保卫人体的第二道防线
C. 保卫人体的第三道防线主要是免疫器官、免疫细胞借助血液循环和淋巴循环而组成的
D. 保卫人体的第一道防线属于非特异性免疫,保卫人体的第二道防线和第三道防线属于特异性免疫
【答案】C
【解析】
【分析】人体免疫系统有三道防线:第一道防线是皮肤、黏膜及其分泌物,第二道防线是吞噬细胞、杀菌物质以及炎症反应,第一、二道防线称为非特异性免疫;第三道防线是特异性免疫,包括体液免疫和细胞免疫。
【详解】A、人体的皮肤、黏膜构成了人体的第一道防线,溶菌酶等杀菌物质属于第二道防线,而抗体属于第三道防线,A错误;
B、体液中的杀菌物质和吞噬细胞构成人体的第二道防线,而淋巴细胞参与特异性免疫,属于第三道防线,B错误;
C、保卫人体的第三道防线即特异性免疫,主要是免疫器官、免疫细胞借助血液循环和淋巴循环而组成的,C正确;
D、保卫人体的第一道防线和第二道防线属于非特异性免疫,保卫人体的第三道防线属于特异性免疫,D错误。
故选C。
26. 实验发现,物质甲可促进愈伤组织分化出丛芽;乙可解除种子休眠;丙浓度低时促进植株生长,浓度过高时抑制植株生长;丁可促进叶片衰老。上述物质分别是生长素、脱落酸、细胞分裂素和赤霉素四种中的一种。下列说法正确的是( )
A. 甲的合成部位是根冠、萎蔫的叶片B. 乙可通过某些微生物的培养获得
C. 成熟的果实中丙的作用增强D. 夏季炎热条件下,丁可促进小麦种子发芽
【答案】B
【解析】
【分析】分析题意:物质甲可促进愈伤组织分化出丛芽,甲是细胞分裂素;乙可解除种子休眠,是赤霉素;丙浓度低时促进植株生长,浓度过高时抑制植株生长,是生长素;丁可促进叶片衰老,是脱落酸。
【详解】A、甲可促进愈伤组织分化出丛芽,是细胞分裂素,合成部位主要是根尖,A错误;
B、乙可解除种子休眠,是赤霉素,可通过某些微生物发酵获得,B正确;
C、丙浓度低时促进植株生长,浓度过高时抑制植株生长,是生长素;丁可促进叶片衰老,是脱落酸,成熟的果实中,丙的作用减弱,丁的作用增强,C错误;
D、丁可促进叶片衰老,是脱落酸,夏季炎热条件下,丁抑制发芽,D错误。
故选B。
27. 细胞是生命活动的基本单位,结构和功能相适应。下列有关叙述错误的是( )
A. 人成熟的红细胞中无细胞核和各种细胞器,有利于提高携带和运输氧气的效率
B. 神经元具有树枝状的突起,有利于将兴奋传导至其他神经元、腺体或肌肉
C. 小肠绒毛上皮细胞有大量的线粒体,有利于主动运输的能量供应
D. 胰腺腺泡细胞有大量核糖体、内质网、高尔基体,有利于分泌蛋白的合成、加工和运输
【答案】B
【解析】
【分析】分泌蛋白合成与分泌过程:核糖体合成蛋白质→内质网进行粗加工→内质网“出芽”形成囊泡→高尔基体进行再加工形成成熟的蛋白质→高尔基体“出芽”形成囊泡→细胞膜。
【详解】A、哺乳动物成熟的红细胞内没有细胞核和各种细胞器,留出更大的空间给血红蛋白,利于携带氧气,A正确;
B、神经系统的结构和功能的基本单位是神经元,神经元的基本结构包括细胞体和突起两部分,突起一般包括轴突和树突两种.轴突较长,往往只有一条,可将胞体发出的神经冲动传到肌肉、腺体或其他神经元,树突呈树枝状,数量较多,有利于收集信息和将信息传至胞体,B错误;
C、线粒体是细胞进行有氧呼吸的主要场所,是细胞的动力车间,小肠绒毛上皮细胞有大量的线粒体,有利于主动运输的能量供应,C正确;
D、分泌蛋白的合成、加工和运输需要核糖体、内质网、高尔基体等细胞器,故胰腺腺泡细胞有大量核糖体、内质网、高尔基体,有利于分泌蛋白的合成、加工和运输,D正确。
故选B。
28. 下列细胞中能够识别抗原的有( )
①树突状细胞 ②辅助性T细胞 ③B细胞 ④记忆B细胞 ⑤浆细胞 ⑥细胞毒性T细胞
A. ①②③④⑤⑥B. ②③④⑤⑥
C. ②③④⑥D. ①②③④⑥
【答案】D
【解析】
【分析】免疫系统的组成:免疫器官:脾脏、胸腺、骨髓、扁桃体等;免疫细胞:吞噬细胞、淋巴细胞(T、B);免疫活性物质:抗体、细胞因子、溶菌酶。
【详解】①②③④⑥树突状细胞、辅助T细胞、B细胞、记忆细胞、细胞毒性T细胞都能识别抗原,①②③④⑥符合题意;
⑤浆细胞不能识别抗原,其产生的抗体能识别抗原,⑤不符合题意。
故选D。
29. 2023年亚运会在杭州举行。比赛中,运动员体内不会发生的转换过程是( )
A. 组织液→血浆B. 淋巴液→组织液
C. 淋巴液→血浆D. 血浆→组织液
【答案】B
【解析】
【分析】内环境三种成分的转化关系:血浆与组织液可以相互转化,组织液可以进入淋巴液,淋巴液可以回流至血浆。
【详解】内环境中三种成分可发生转换,组织液和血浆之间可进行双向转换,组织液能通过毛细淋巴管壁进入毛细淋巴管形成淋巴液,但淋巴液不能形成组织液,淋巴液可经过淋巴循环进入血浆,B正确,ACD错误。
故选B。
30. 一个小孩在摘野果时,不小心手被刺扎了一下他迅速把手缩回。但他很想吃这个野果,第二次伸手忍痛摘下野果。下列叙述正确的是( )
A. 小孩不小心手被刺扎后缩回不是非条件反射
B. 缩手反射动作是在大脑皮层的参与指挥下完成的
C. 小孩忍痛摘下野果是条件反射
D. 小孩忍痛摘下野果的动作与小脑无关
【答案】C
【解析】
【分析】反射分为非条件反射与条件反射,非条件反射与条件反射的本质区别是否有大脑皮层的参与。没有大脑皮层参与的,神经中枢在大脑皮层以下的反射是非条件反射,反射的神经中枢在大脑皮层上的反射是条件反射.
【详解】A、小孩不小心被扎后缩手不是条件反射,是非条件反射,A错误;
B、缩手动作是非条件反射,不是在大脑皮层的参与下完成的,B错误;
C、小孩忍着疼第二次摘野果是在大脑皮层的参与下完成的,属于条件反射,C正确;
D、小孩完成摘果子的动作与小脑有关,D错误。
故选C。
第II卷(非选择题)
二、综合题(四大题,共40分)
31. 人体血浆渗透压可分为由无机盐等小分子物质形成的晶体渗透压和由蛋白质等大分子物质形成的胶体渗透压。下图是人体从食物中吸收葡萄糖并将其转运到全身各处的示意图,图中箭头方向表示物质运输方向或血液流动方向。请回答下列问题:
(1)结合图中信息,葡萄糖从肠腔进入小肠上皮细胞的运输方式a为____;在血液循环系统中,葡萄糖浓度从高到低的四个点依次是____(用图中字母回答)
(2)人体内环境的各种化学成分和理化性质会随着____的进行而不断发生变化。
(3)组织液的胶体渗透压通常____(填“大于”、“小于”或“等于”)血浆的胶体渗透压,原因是____
(4)某人因一次性饮水过量而出现组织细胞肿胀、功能受损的症状,医生采用静脉注射高浓度氯化钠注射液的方法为其治疗,使其恢复正常,该治疗方法的原理是____。
【答案】(1) ①. 主动运输 ②. BCDA
(2)外界环境的变化和体内代谢活动
(3) ①. 小于 ②. 血浆中含有较多的蛋白质
(4)提高细胞外液的渗透压,使细胞中的部分水分渗出,消除细胞肿胀
【解析】
【分析】分析题图:葡萄糖由肠腔进入小肠上皮细胞为逆浓度运输,需要借助Na+内流的电化学梯度,属于主动运输;葡萄糖从小肠上皮细胞运输至组织液中,为顺浓度梯度运输,需要蛋白质的协助,运输方式为协助扩散。
【小问1详解】
分析题图:葡萄糖由肠腔进入小肠上皮细胞为逆浓度运输,需要借助Na+内流的电化学梯度,属于主动运输;葡萄糖为机体细胞所需要的营养物质,随着循环系统的运行,提供给各处细胞吸收利用,结合图中循环系统的运输方向以及葡萄糖的来源可知,葡萄糖浓度从高到低的四个点依次是BCDA。
【小问2详解】
人体内环境的各种化学成分和理化性质会随着外界环境的变化和体内代谢活动的进行而不断发生变化,但是会维持在一个正常的动态变化范围之内。
【小问3详解】
结合题干“人体血浆渗透压可分为由无机盐等小分子物质形成的晶体渗透压和由蛋白质等大分子物质形成的胶体渗透压”可知,组织液的胶体渗透压通常小于血浆的胶体渗透压,因为血浆中含有较多的蛋白质。
【小问4详解】
某人因一次性饮水过量而出现组织细胞肿胀,采用静脉注射高浓度氯化钠注射液的方法,可以提高细胞外液的渗透压,使细胞中的部分水分渗出,消除细胞肿胀。
32. 正常人体感染病毒会引起发热,发热过程分为体温上升期、高温持续期和体温下降期。下图为体温上升期机体体温调节过程示意图,其中体温调定点是为调节体温于恒定状态,下丘脑体温调节中枢预设的一个温度值,正常生理状态下为37℃。请回答下列问题:
(1)图中激素甲是_____,通过_____的途径作用于垂体,体液调节相较于神经调节,体液调节方式的特点是_____(答两点即可)。
(2)体温上升期,人体产热量_____(在“大于”、“小于”或“等于”中选择)散热量。综合图解分析,体温上升期人体进行体温调节的方式有_____。
(3)高温持续期,人体有时会出现脱水现象,_____释放抗利尿激素增加,促进_____重吸收水分,从而减少尿量。
(4)体温下降期,机体增加散热的途径有_____。(答两点即可)
【答案】(1) ①. 促甲状腺激素释放激素 ②. 体液运输 ③. 反应速度较缓慢,作用范围较广泛,作用时间比较长
(2) ①. 大于 ②. 神经调节、体液调节
(3) ①. 垂体 ②. 肾小管和集合管
(4)汗腺分泌增加、皮肤血管舒张
【解析】
【分析】分析图可知,当病毒刺激机体细胞,使机体细胞产生致热性细胞因子,该因子作用于下丘脑,使其体温调定点上调至38.5℃。随后下丘脑分泌激素甲,即促甲状腺激素释放激素,该激素作用于垂体,使垂体释放激素乙,即促甲状腺激素,该激素作用于甲状腺使其分泌甲状腺激素,甲状腺激素使细胞代谢增强从而增加产热。下丘脑还可以通过传出神经作用于骨骼肌使骨骼肌收缩,增加产热,和通过传出神经作用于皮肤毛细血管使其收缩,减少散热。
【小问1详解】
分析图可知,激素甲作用于垂体使其分泌的激素作用于甲状腺,使其合成并分泌甲状腺激素,所以激素甲是促甲状腺激素释放激素。激素通过体液运输的途径作用于垂体。相对于神经调节,体液调节的特点是反应速度较缓慢,作用范围较广泛,作用时间比较长。
【小问2详解】
在体温上升期,说明要使体温上升,那么需要人体产热量大于散热量。体温上升期人体进行体温的调节方式既包括神经调节,如传出神经作用于骨骼肌使骨骼肌收缩,增加产热,和传出神经作用于皮肤毛细血管使其收缩,减少散热;也包括体液调节,如分泌甲状腺激素促进细胞代谢。
【小问3详解】
在高温持续期,当人体出现脱水时,垂体释放抗利尿激素增加,该激素促进肾小管和集合管对水的重吸收,使重吸收水量增加,从而减少尿量。
【小问4详解】
体温下降期,机体增加散热的途径有汗腺分泌增加、皮肤血管舒张等。
【点睛】本题考查机体体温调节的相关知识,意在考查考生的识记能力和理解所学知识要点,把握知识点间内在联系,形成知识网络结构的能力;能理论联系实际,综合运用所学知识解决社会生活中的一些生物学问题。
33. (轮状病毒(RV)是引起婴幼儿腹泻的主要病原体之一,其主要感染小肠上皮细胞,从而造成细胞损伤,引起腹泻。有专家指出物质X可以预防轮状病毒感染,为了验证物质X的作用,研究者计划用新生小白鼠做实验。
实验材料:生长发育状况相同的健康的出生3天的小白鼠30只。试验前大便轮状病毒检测为阴性。RV来源:RV流行高峰期腹泻患儿。(注:给药方式和给药剂量不作具体要求。)
实验思路如下:
①取生长发育状况相同的健康的小白鼠30只,随机分成数量相等的三组,分别编号为甲、乙、丙。
②__________________________,乙组和丙组每只小白鼠注射等量的生理盐水。
③将甲、乙、丙三组小白鼠置于相同且适宜的条件下饲养。一段时间后,____________________,丙组不作处理。
④将甲、乙、丙三组小白鼠置于相同且适宜的条件下饲养。一段时间后,观察并记录小白鼠的患病情况,统计并分析各组小白鼠的患病率。
(1)完善上述实验思路。
(2)请设计一张用于记录实验结果的表格。(注:表格用于记录每组的发病情况等,不记个体;表格名称不作要求)_______________
(3)请预测实验结果并得出结论:_______________
【答案】 ①. 分别给甲组每只小白鼠注射适量且等量的物质X ②. 给甲、乙两组小白鼠注射适量且等量的轮状病毒 ③. (患病/腹泻小白鼠数量(只)2分;患病率(%)
④. 患病率:甲组﹤乙组≦丙组,则说明物质X能预防轮状病毒感染【解析】
【分析】病毒是一类没有细胞结构的特殊生物,主要有由蛋白质外壳和内部的遗传物质构成,不能独立的生活和繁殖,只有寄生在其他生物的活细胞内才能生活和繁殖,一旦离开了活细胞,病毒就无法进行生命活动。
【详解】(1)实验的自变量是物质X的有无,根据实验目的设计实验过程:
①取生长发育状况相同的健康的小白鼠30只,随机分成数量相等的三组,分别编号为甲、乙、丙。
②分别给甲组每只小白鼠注射适量且等量的物质X,乙组和丙组每只小白鼠注射等量的生理盐水。
③将甲、乙、丙三组小白鼠置于相同且适宜的条件下饲养。一段时间后,给甲、乙两组小白鼠注射适量且等量的轮状病毒,丙组不作处理。
④将甲、乙、丙三组小白鼠置于相同且适宜的条件下饲养。一段时间后,观察并记录小白鼠的患病情况,统计并分析各组小白鼠的患病率。
(2)表格内容包括三组:甲乙丙;患病/腹泻小白鼠数量(只);患病率(%),如图:
(3)根据题干信息分析,本试验的目的是验证物质X 以预防轮状病毒感染,结果是唯一的,即患病率甲组﹤乙组≦丙组。
【点睛】本题考查实验探究的相关知识,意在考查考生理解所学知识的要点,把握知识间的内在联系的能力。
34. 为研究乙烯和生长素影响植物根生长的机理,研究者以拟南芥幼苗为材料进行实验.
(1)乙烯和生长素都要通过与____________结合,将____________传递给靶细胞,从而调节植物的生命活动。
(2)在研究中发现,生长素在拟南芥植株中可以逆浓度梯度运输,缺氧会严重阻碍这一过程,这说明生长素在棉花植株中的运输方式是____________。
(3)实验一:研究者将拟南芥幼苗放在含不同浓度的ACC(乙烯前体,分解后产生乙烯)、IAA(生长素)的培养液中培养,________幼苗根伸长区细胞长度,结果如下表。
实验结果说明乙烯和生长素都能够______根生长,与单独处理相比较,两者共同作用时____________。
(4)实验二:将拟南芥幼苗分别放在含有不同浓度ACC的培养液中培养,12小时后测定幼苗根中生长素的含量,实验结果如图所示。
①据图分析,乙烯通过促进_______来影响根生长。
②研究者将幼苗放在含NPA(生长素极性运输阻断剂)的培养液中培养,一段时间后,比较实验组和对照组幼苗根伸长区细胞长度,结果无显著差异。由此分析,研究者的目的是探究乙烯是否通过影响_________来影响根生长。
③综合上述各实验的结果可推测,乙烯影响根生长的作用最可能是通过促进生长素的____________实现的。
(5)研究者用生长素类似物处理细胞,得到如下表所示的结果,据此分析生长素类似物作用于植物细胞的分子机制是____________。
【答案】(1) ①. 受体 ②. 信息
(2)主动转运 (3) ①. 测量并记录 ②. 抑制 ③. 抑制作用增强(或“抑制作用更显著”)
(4) ①. 生长素含量增加 ②. 生长素的极性运输 ③. 合成
(5)生长素类似物促进了细胞内基因的表达(转录和翻译)
【解析】
【分析】生长素:合成部位:幼嫩的芽、叶和发育中的种子 。主要生理功能:生长素的作用表现为两重性 ,即:低浓度促进生长,高浓度抑制生长。乙烯:合成部位:植物体的各个部位都能产生。主要生理功能:促进果实成熟;促进器官的脱落。
【小问1详解】
乙烯和生长素都是植物激素,发挥作用时要与细胞上受体结合,将信息传递给靶细胞,从而调节植物的生命活动。
【小问2详解】
生长素在植株中可以逆浓度梯度运输,缺氧严重阻碍这一过程,缺氧会影响呼吸作用供能,这说明生长素的运输需要能量,所以生长素在植株中的运输方式是主动转运。
【小问3详解】
研究乙烯影响植物根生长的机理,要将拟南芥幼苗放在含不同浓度的ACC(乙烯前体,分解后产生乙烯)、IAA(生长素)的培养液中培养,以幼苗根伸长区细胞长度为测量指标,因此要测量并记录幼苗根伸长区细胞长度。实验结果中,与对照组相比,单独处理的伸长区细胞长度较小,两者共同处理的最小,说明乙烯和生长素都能够抑制根生长,两者共同作用时抑制作用增强。
【小问4详解】
①将拟南芥幼苗分别放在含有不同浓度ACC的培养液中培养后,和对照相比,ACC浓度越高,生长素的含量越高,说明乙烯通过促进生长素含量增加来影响根生长。
②将拟南芥幼苗放在含NPA(生长素极性运输阻断剂)的培养液中培养,观察实验组和对照组幼苗根伸长区细胞长度,实验中生长素极性运输阻断剂是自变量,结果说明幼苗根伸长区的细胞生长需要的生长素不是通过运输而来的,也说明研究者的目的是探究乙烯是否通过影响生长素的极性运输来影响根生长。
③根据各实验的结果可推测,乙烯对根生长的作用最可能是通过促进生长素的合成,而不是通过生长素的运输实现的。
【小问5详解】
从题表中可以看出处理后RNA含量和蛋白质含量相对于DNA含量都有所增加,说明生长素类似物促进了细胞内的转录过程,导致RNA含量增加,进而导致蛋白质含量增加。项目
r对策
K对策
初次生育年龄
早
迟
寿命
短
长
成熟时间
短
长
死亡率
高
通常低
每次生殖的后代数目
很多
少
一生中的生育次数
通常一次
通常几次
亲代抚养
没有
精心照顾
后代或卵的大小
小
大
统计内容
组别
患病/腹泻小白鼠数量(只)
患病率(%)
甲
乙
丙
统计内容
组别
患病/腹泻小白鼠数量(只)
患病率(%)
甲
乙
丙
组别
植物激素及处理浓度(μM)
根伸长区细胞长度(um)
1
对照
175.1
2
0.20ACC
108.1
3
0.05IAA
91.1
4
0.20ACC+0.051AA
44.2
细胞物质含量比值
处理前
处理后
DNA:RNA:蛋白质
1:3:11
1:5.4:21.7
相关试卷
这是一份河南省周口恒大中学2023-2024学年高一上学期12月月考生物试题(Word版附解析),共26页。试卷主要包含了请将答案正确填写在答题卡上,以下细胞结构中,不含RNA的是等内容,欢迎下载使用。
这是一份河南省青桐鸣大联考2023-2024学年高一上学期12月月考生物试题(Word版附解析),共11页。试卷主要包含了选择题,非选择题等内容,欢迎下载使用。
这是一份2024周口恒大中学高一上学期12月月考试题生物含解析,共26页。试卷主要包含了请将答案正确填写在答题卡上,以下细胞结构中,不含RNA的是等内容,欢迎下载使用。