还剩9页未读,
继续阅读
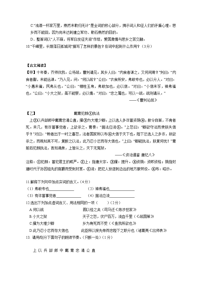
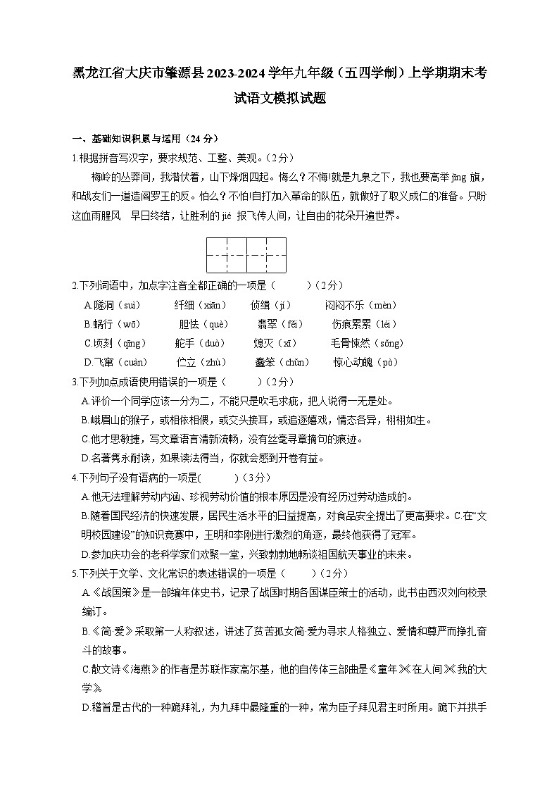
黑龙江省大庆市肇源县2023-2024学年九年级(五四学制)上学期期末考试语文模拟试题(含答案)
展开
这是一份黑龙江省大庆市肇源县2023-2024学年九年级(五四学制)上学期期末考试语文模拟试题(含答案),共12页。试卷主要包含了基础知识积累与运用,阅读理解与分析,作文等内容,欢迎下载使用。
相关试卷
黑龙江省大庆市肇源县七校联考2023-2024学年(五四学制)九年级上学期期中考试语文试题:
这是一份黑龙江省大庆市肇源县七校联考2023-2024学年(五四学制)九年级上学期期中考试语文试题,共4页。
黑龙江省大庆市肇源县七校联考2023-2024学年(五四学制)九年级上学期期中考试语文试题:
这是一份黑龙江省大庆市肇源县七校联考2023-2024学年(五四学制)九年级上学期期中考试语文试题,共4页。
黑龙江省大庆市肇源县西部四校联考2023-2024学年(五四学制)九年级上学期9月月考语文试题:
这是一份黑龙江省大庆市肇源县西部四校联考2023-2024学年(五四学制)九年级上学期9月月考语文试题,共7页。试卷主要包含了基础知识积累与运用,阅读理解与分析等内容,欢迎下载使用。

