


所属成套资源:苏教版四年级数学上册江苏地区期末真题汇编
苏教版四年级数学上册江苏地区期末真题汇编 专题04 填空题65题(四)
展开
这是一份苏教版四年级数学上册江苏地区期末真题汇编 专题04 填空题65题(四),共29页。试卷主要包含了填空题等内容,欢迎下载使用。
一、填空题
1.(2022·江苏扬州·四年级期末)在括号里填上“升”或“毫升”。
小芳起床后刷牙用了约250( )的水,使用的脸盆容量约为10( )。
2.(2022·江苏宿迁·四年级期末)口袋里有8个红球和4个白球。从中任意摸1个球,摸到( )球的可能性大。要使摸到红球和白球的可能性相等,要往口袋里再放( )个白球。
3.(2021·江苏盐城·四年级期末)在算式□÷△=30……15中,△最小是( ),此时□是( )
4.(2021·江苏盐城·四年级期末)请将手中的试卷展开,观察后你发现,这张试卷相邻两边互相( ),对边互相( )。
5.(2022·江苏扬州·四年级期末)9升=( )毫升;300分=( )时。
6.(2021·江苏盐城·四年级期末)在括号里填“升”或“毫升”。
(1)一瓶饮料有350( )。
(2)一个家用电饭锅的容量是5( )。
(3)一桶纯净水有18( )。
(4)一瓶止咳糖浆120( )。
7.(2021·江苏盐城·四年级期末)在括号里填上“升”或“毫升”。
一个电饭锅的容积大约是5( )。
用滴管滴100滴水大约是10( )。
8.(2021·江苏盐城·四年级期末)下面钟面上时针和分针组成的角各是多少度?在括号里填一填。
( )( )( )( )
9.(2022·江苏徐州·四年级期末)7000毫升=( )升
9升40毫升=( )毫升
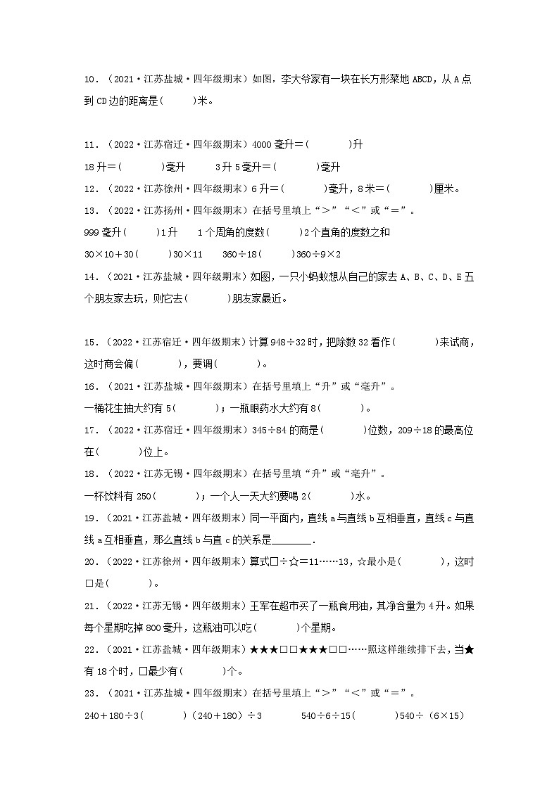
10.(2021·江苏盐城·四年级期末)如图,李大爷家有一块在长方形菜地ABCD,从A点到CD边的距离是( )米。
11.(2022·江苏宿迁·四年级期末)4000毫升=( )升
18升=( )毫升 3升5毫升=( )毫升
12.(2022·江苏徐州·四年级期末)6升=( )毫升,8米=( )厘米。
13.(2022·江苏扬州·四年级期末)在括号里填上“>”“<”或“=”。
999毫升( )1升 1个周角的度数( )2个直角的度数之和
30×10+30( )30×11 360÷18( )360÷9×2
14.(2021·江苏盐城·四年级期末)如图,一只小蚂蚁想从自己的家去A、B、C、D、E五个朋友家去玩,则它去( )朋友家最近。
15.(2022·江苏宿迁·四年级期末)计算948÷32时,把除数32看作( )来试商,这时商会偏( ),要调( )。
16.(2021·江苏盐城·四年级期末)在括号里填上“升”或“毫升”。
一桶花生抽大约有5( );一瓶眼药水大约有8( )。
17.(2022·江苏宿迁·四年级期末)345÷84的商是( )位数,209÷18的最高位在( )位上。
18.(2022·江苏无锡·四年级期末)在括号里填“升”或“毫升”。
一杯饮料有250( );一个人一天大约要喝2( )水。
19.(2021·江苏盐城·四年级期末)同一平面内,直线a与直线b互相垂直,直线c与直线a互相垂直,那么直线b与直c的关系是________.
20.(2022·江苏徐州·四年级期末)算式□÷☆=11……13,☆最小是( ),这时□是( )。
21.(2022·江苏无锡·四年级期末)王军在超市买了一瓶食用油,其净含量为4升。如果每个星期吃掉800毫升,这瓶油可以吃( )个星期。
22.(2021·江苏盐城·四年级期末)★★★□□★★★□□……照这样继续排下去,当★有18个时,□最少有( )个。
23.(2021·江苏盐城·四年级期末)在括号里填上“>”“<”或“=”。
240+180÷3( )(240+180)÷3 540÷6÷15( )540÷(6×15)
24.(2021·江苏·常州市实验小学四年级期末)在括号里填上“>”“<”或“=”。
30×10+30( )30×11 540÷9÷5( )540÷(9×5)
90-38×2( )90-38÷2 160-(4+8)( )160-4+8
25.(2022·江苏无锡·四年级期末)布袋中有4个红球和3个黄球,从中任意摸一个球,摸到( )球的可能性大。至少需要再往布袋中放入( )个黄球,摸到的黄球可能性就大。
26.(2022·江苏徐州·四年级期末)6□8÷65,如果商是一位数,□里最大能填( );如果商是两位数,□里最小能填( )。
27.(2021·江苏盐城·四年级期末)□37÷49,要使商是两位数,□里最小应该填( );要使商是一位数,□里最大应该填( );如果商的末尾是0,□里应该填( )。
28.(2021·江苏盐城·四年级期末)在括号里填上“>”“<”或“=”。
8060毫升( )8升 300÷25( )600÷50
35+45×12( )(35+45)×12 钟面3时整,时针和分针所形成的角( )锐角
29.(2021·江苏盐城·四年级期末)如图口袋里有6个黑球、4个白球。
(1)从中任意摸1个球,摸到( )球的可能性大。
(2)如果要使摸到黑球和白球的可能性相等,要往口袋里再放( )个白球。
(3)如果要使摸到白球的可能性大,至少要往口袋里再放( )个白球。
30.(2021·江苏盐城·四年级期末)将一个大桶装满水倒入棱长为1分米的正方体容器里,正好可以倒满4次,这个大桶的容量是( )升。
31.(2021·江苏盐城·四年级期末)在括号里填上“>”“<”或“=”。
①444÷12( )111÷3 ②7000毫升( )8升
③24×8+24×8( )1 ④180÷(36÷12)+6( )180÷[36÷(12+6)]
32.(2021·江苏·常州市实验小学四年级期末)4升60毫升=( )毫升;600分=( )时;12000毫升=( )升。
33.(2022·江苏徐州·四年级期末)水是生命之源。据统计,一个成年人1天大约要摄入2500( )水(填“mL”或“L”),2天大约要摄入( )L水。
34.(2021·江苏盐城·四年级期末)李明用量角器量角时,错误的读成了内圈的刻度,读的是55°,正确的度数应该是( )度。
35.(2021·江苏·常州市实验小学四年级期末)钟面上分针走一大格所形成的角是( )°;从5时整到5时30分,分针转动形成的是( )角。
36.(2021·江苏盐城·四年级期末)在括号里填上“>”“<”或“=”。
(1)4900毫升( )49升 (2)360÷18( )360÷3×6
(3)6400÷800( )64÷8 (4)72÷8+1( )72÷(8+12)
37.(2022·江苏徐州·四年级期末)637÷□4,如果商是一位数,“□”里最小能填_____;如果商是两位数,“□”里最大能填_____。
38.(2022·江苏徐州·四年级期末)在括号里填“>”“<”或“=”。
450÷90( )45÷9 756-238-362( )756-(238+362)
135+2×8( )(135+2)×8 999毫升( )100升
39.(2021·江苏盐城·四年级期末)从730里面连续减去40,减( )次结果等于10。
40.(2021·江苏·常州市实验小学四年级期末)624里面最多有( )个80;820连续减去( )个20的结果是0。
41.(2022·江苏徐州·四年级期末)钟面上3时整,时针与分针所形成的角是( )角;从3时到3时30分,分针转动( )度。
42.(2021·江苏盐城·四年级期末)在括号里填上合适的数。
1080秒=( )分 3000毫升=( )升
43.(2022·江苏无锡·四年级期末)根据规律,在( )里画出第39个图形。
○□□○□□○□□……( )……
44.(2022·江苏宿迁·四年级期末)□÷10=24……△,□最大是( );☆÷□=26……11,☆最小是( )。
45.(2022·江苏徐州·四年级期末)袋中有5个白球和3个黑球,任意摸出一个球,摸到( )球的可能性大;如果再放( )个黑球,那么摸出白球和黑球的可能性相等。
46.(2021·江苏盐城·四年级期末)在括号里填上“升”或“毫升”。
中午,红红在厨房做菜,只见她拿起一桶容量是1.5( )的大豆油,向锅里倒了20( )的油……菜快熟了,她从锅里盛了一勺10( )的汤,尝尝咸淡。上菜了,她还不忘给每位家人倒上200( )的饮料。
47.(2021·江苏·盐城市第一小学四年级期末)把48+25=73,98-73=25,25×100=2500合并成一道综合算式是( )。
48.(2022·江苏宿迁·四年级期末)添加合适的括号,把671+29×5÷2的运算顺序改变为先求积,再求和,最后求商,则原算式变为( )。
49.(2021·江苏·常州市实验小学四年级期末)把一瓶净含量是2升的果汁倒进容量是250毫升的杯子,倒满2杯后,瓶中还剩( )毫升,剩下的果汁还能再倒满( )杯。
50.(2022·江苏宿迁·四年级期末)两数相除的商是20,被除数和除数同时乘2,商是( );被除数乘2,除数不变,商是( );被除数不变,除数乘2,商是( )。
51.(2021·江苏·盐城市第一小学四年级期末)下午5时,时针和分针组成的角是( )°,是( )角;再过1个小时,时针和分针所组成的角是( )°。
52.(2022·江苏徐州·四年级期末)●÷32=8……▲中,▲最大是( ),这时●是( )。
53.(2022·江苏无锡·四年级期末)在下面的括号里填上“>”“<”或“=”。
9900毫升( )10升 55+35×16( )(55+35)×16
720÷45( )720÷54 720÷3÷8( )720÷6÷4
54.(2022·江苏扬州·四年级期末)要使□56÷65的商是一位数,□里最大应填( );要使商是两位数,□里有( )种不同的填法。
55.(2021·江苏·盐城市第一小学四年级期末)在括号里填上“>”“<”或“=”。
2个平角( )1个周角 升( )500毫升
15升( )1500毫升 405÷29( )396÷29
25×4+9( )25×(4+9) 832÷32( )832÷8×4
56.(2022·江苏扬州·四年级期末)一个袋子里放着同样大小的球,黑色的球有6个,白色的球有4个,从盒子里任意摸一个球,摸到( )的可能性大,至少要同时摸出( )个球,才能保证两种颜色的球都有。
57.(2022·江苏无锡·四年级期末)要使□86÷65的商是一位数,□里最大可填( );要使商的末尾是0,□里可填( )。
58.(2022·江苏盐城·四年级期末)在括号里填上合适的数或单位。
240分=( )时 5000毫升=( )升 1周角=( )直角
一瓶酱油大约有400( ),5瓶这样的酱油刚好2( )。
59.(2021·江苏·盐城市第一小学四年级期末)除法算式538÷□4,如果商是一位数,那么□里最小填( );如果商是两位数,那么□里最大填( )。
60.(2022·江苏盐城·四年级期末)的积是( )位数;的商的最高位是( )位,试商时可以把67看成( )来试商,初商可能会偏( )。(填“大”或“小”)
61.(2022·江苏无锡·四年级期末)★÷26=7……△,△最大是( ),这时★是( )。
62.(2022·江苏盐城·四年级期末)在括号里填“>”“<”或“=”。
500-225-125( )500-(225-125) 640÷80( )64÷8
(30+20)×10( )30+20×10 200毫升( )升
63.(2021·江苏·盐城市第一小学四年级期末)在括号里填上合适的数或单位名称。
(1)一个汽车油箱有50( ) (2)一汤勺水有10( )
(3)( )毫升=5升 (4)4升80毫升=( )毫升
64.(2022·江苏盐城·四年级期末)把180÷3×4+2的运算顺序改变为先求和,再求积,最后求商,则原来的算式应该变为( )。
65.(2021·江苏·常州市实验小学四年级期末)计算356÷17时一般把17看作( )来试商,这时商会偏( );540÷39的商的最高位是( )位。
参考答案
1.毫升 升
【分析】联系生活实际,结合数据的大小选择合适的容积单位。
【详解】小芳起床后刷牙用了约250毫升的水,使用的脸盆容量约为10升。
【点睛】根据情景选择容积单位,本题主要考查学生对生活常识的掌握。
2.红 4
【分析】8个>4个,从中任意摸出1个球时,摸出红球的可能性大于白球的可能性;当红球的个数等于白球的个数时,摸到红球和白球的可能性相等,8-4=4(个),要往口袋中再放4个白球。
【详解】根据分析可知:口袋里有8个红球和4个白球。从中任意摸1个球,摸到红球的可能性大。要使摸到红球和白球的可能性相等,要往口袋里再放4个白球。
【点睛】解答此题的关键是明确数量较多的,摸出的可能性较大。
3.16 495
【分析】除数大于余数,所以△>15,△最小是16,当△等于16时,再根据“被除数=除数商+余数”求出被除数。
【详解】根据分析可知,在算式□÷△=30……15中,△最小是16。
当△=16时
□=30×16+15
=480+15
=495
【点睛】熟练掌握整数除法各部分间关系是解答本题的关键。
4.垂直 平行
【分析】长方形有4个直角,相邻两边互相垂直,对边平行且相等,据此即可解答。
【详解】试卷是一个长方形,试卷相邻两边互相垂直,对边互相平行。
【点睛】本题主要考查学生长方形特点的掌握。
5.9000 5
【分析】1升=1000毫升,据此把9升换算成毫升作单位;
60分=1时,据此把300分换算成时作单位。
【详解】9升=9000毫升
60分=1时,60×5=300,则300分=5时。
【点睛】熟练掌握升与毫升、分与时之间的进率是解答此题的关键。
6.毫升 升 升 毫升
【分析】常见的容积单位有升、毫升,联系生活实际并结合数据大小,选出合适的计量单位即可。
【详解】根据分析可得:
(1)一瓶饮料有350毫升。
(2)一个家用电饭锅的容量是5升。
(3)一桶纯净水有18升。
(4)一瓶止咳糖浆120毫升。
【点睛】根据情景选择合适的计量单位,要注意联系生活实际,结合经验和数据,灵活选择。
7.升 毫升
【分析】较大的物体的容积用升作单位,较小的物体的容积用毫升作单位。
【详解】一个电饭煲的容积大约是5升;用滴管滴100滴水大约是10毫升。
【点睛】本题考查了常见的容积单位,需联系生活实际解答即可。
8.30° 150° 180° 90°
【分析】因为钟表面上一共有12个空格,周角的度数是360°,所以每个空格是360°÷12=30°,再分别看钟面上时针和分针之间有几个空格,再乘30°即可。
【详解】360°÷12=30°
1时时,时针和分针之间有1个空格,时针和分针所成的角为1×30°=30°;
5时时,时针和分针之间有5个空格,时针和分针所成的角为5×30°=150°;
6时时,时针和分针之间有6个空格,时针和分针所成的角为6×30°=180°;
3时时,时针和分针之间有3个空格,时针和分针所成的角为3×30°=90°。
(30°)(150°)(180°)(90°)
【点睛】此题主要考查钟表的认识,记住钟面上两个相邻数字间的夹角是30°是关键。
9.7 9040
【分析】根据容积单位的换算1升=1000毫升,大单位换算成小单位,要乘它们之间的进率,反之,则要除以它们之间的进率。
【详解】(1)7000毫升=7升;
(2)9升=9000毫升,9000+40=9040,则9升40毫升=9040毫升。
【点睛】此题考查了容积单位的换算,熟记它们的进率是解答此题的关键。
10.6
【分析】长方形相邻的边互相垂直,AD⊥DC,AB⊥BC,从直线外一点到这条直线所画的垂直线段的长度叫这点到这条直线的距离。据此解答。
【详解】AD⊥DC,所以从A点到CD边的距离是6米。
【点睛】本题考查的是对垂直性质的理解与掌握。
11.4 18000 3005
【分析】1升=1000毫升,把高级单位换算成低级单位,就乘单位间的进率。把低级单位换算成高级单位,就除以单位间的进率。
【详解】4000毫升=4升;
18升=18000毫升;
3升=3000毫升,3000毫升+5毫升=3005毫升,则3升5毫升=3005毫升。
【点睛】熟练掌握升与毫升之间的换算是解答此题的关键。
12.6000 800
【分析】高级单位升化低级单位毫升乘进率1000;高级单位米化低级单位厘米乘进率100。
【详解】6升=6000毫升,8米=800厘米。
【点睛】本题是考查体积(容积)的单位换算、长度的单位换算。单位换算首先要弄清是由高级单位化低级单位还是由低级单位化高级单位,其次记住单位间的进率。
13.< > = <
【分析】(1)先把升化成毫升,再比较大小;
(2)1个周角是360°,1个直角是90°,2个直角度数之和是2×90°=180°,由此比较;
(3)(4)先计算出算式的结果,再比较大小。
【详解】(1)1升=1000毫升,所以999毫升<1升;
(2)1个周角=360°,2个直角=180°,所以: 1个周角的度数>2个直角的度数之和;
(3)30×10+30=330,30×11=330,所以:30×10+30=30×11;
(4)360÷18=20,360÷9×2=80,所以360÷18<360÷9×2。
【点睛】解答本题应明确,升和毫升的进率是1000,周角和直角的度数,及算式计算的正确性。
14.B
【分析】根据垂直的定义:直线外一点到已知直线的距离中,垂线段最短;据此填空即可。
【详解】一只小蚂蚁想从自己的家去A、B、C、D、E五个朋友家去玩,B点朋友家最近。
【点睛】此题考查了垂直的应用,关键是明确:直线外一点到已知直线的距离中,垂线段最短。
15.30 大 小
【分析】三位数除以两位数时,把除数看作近似的整十数,把32看作30来试商,因为把32看作30,是看小了所以试的商会大一些,实际情况需要调小,据此解答。
【详解】计算948÷32时,把除数32看作30来试商,这时商会偏大,要调小。
【点睛】本题考查三位数除以两位数的试商,掌握把具体数值看的越大,试商越小,把具体数值看的越小,试商越大。
16.升 毫升
【分析】根据容积单位的认识以及生活常识填空即可。
【详解】一桶花生抽大约有5升;
一瓶眼药水大约有8毫升;
【点睛】此题考查了容积单位的认识,关键是了解生活常识即可。
17.一 十
【分析】三位数除以两位数,如果被除数的前两位大于等于除数,则商是两位数,否则商是一位数。
【详解】345÷84,34<84,商是一位数;209÷18,20>18,商是两位数,商的最高位在十位上。
【点睛】熟练掌握整数除法的试商方法是解答本题的关键。
18.毫升 升
【分析】根据生活经验以及对容积单位和数据大小的认识,可知计量一杯饮料的容积用“毫升”作单位;计量一个人一天的喝水量用“升”作单位。
【详解】一杯饮料有250毫升;
一个人一天大约要喝2升水。
【点睛】此题考查根据情景选择合适的计量单位,要注意联系生活实际、容积单位和数据的大小,灵活的选择。
19.平行
【详解】同一平面内,直线a与直线b互相垂直,直线c与直线a互相垂直,那么直线b与直c的关系是平行.
根据垂直与平行的特征及性质,即得同一平面内,直线a与直线b互相垂直,直线c与直线a互相垂直,那么直线b与直c的关系是平行.
20.14 167
【分析】根据在有余数的除法中,余数总比除数小,即除数最小为:余数+1,求被除数,根据“被除数=商×除数+余数”解答即可。
【详解】除数最小为:13+1=14
11×14+13
=154+13
=167
故☆最小是14,这时□是167。
【点睛】解答此题的关键:根据在有余数的除法中,余数总比除数小,然后被除数、除数、商和余数四个量之间的关系进行解答即可。
21.5
【分析】1升=1000毫升,据此把4升换算成毫升作单位;再看4升里面有多少个800毫升,也就是这瓶油可以吃几个星期。
【详解】4升=4000毫升
800×5=4000(毫升)
则这瓶油可以吃5个星期。
【点睛】熟练掌握升和毫升的进率是解答此题的关键。
22.10
【分析】由题意可得,一个周期有5个图形:★★★□□,其中有3个★,先算18个★中有几个周期,再用周期数乘2即可解答。
【详解】(18÷3-1)×2
=(6-1)×2
=5×2
=10(个)
【点睛】此题考查了周期问题的应用,关键是明确一个周期的规律即可。
23.> =
【分析】先将括号两边的算式算出来,然后根据整数的大小比较方法进行比较即可,据此解答。
【详解】(1)
因为300>140,所以240+180÷3>(240+180)÷3;
(2)
所以540÷6÷15=540÷(6×15)。
【点睛】掌握整数的四则混合运算及整数的大小比较方法是解答此题的关键。
24.= = < <
【分析】计算整数四则混合运算时,同级计算时,从左往右依次计算;两级计算时,先算乘除法,再算加减法;有小括号时,先算小括号里的,再算括号外的,据此计算出每道题的结果即可解答。
【详解】30×10+30
=300+30
=330
30×11=330
30×10+30=30×11
540÷9÷5
=60÷5
=12
540÷(9×5)
=540÷45
=12
540÷9÷5=540÷(9×5)
90-38×2
=90-76
=14
90-38÷2
=90-19
=71
90-38×2<90-38÷2
160-(4+8)
=160-12
=148
160-4+8
=156+8
=164
160-(4+8)<160-4+8
【点睛】熟练掌握整数四则混合运算法则是解答此题的关键。
25.红 2
【分析】哪种颜色的数量较多,则摸到的可能性较大;要使摸到的黄球可能性大,则黄球的数量要大于红球的数量,据此解答。
【详解】4个>3个,红球的数量大于黄球的数量,则摸到红球的可能性大;
红球有4个,则黄球的数量至少要有5个,5-3=2(个),至少需要再往布袋中放入2个黄球,摸到的黄球可能性就大。
【点睛】本题主要考查学生对可能性的大小知识的掌握和灵活运用。
26.4 5
【分析】三位数除以两位数,要使商是一位数,那么被除数百位、十位上的数合起来要小于除数;要使商是两位数,那么被除数百位、十位上的数合起来要等于或大于除数;依此填空。
【详解】6□8÷65,如果商是一位数,6□<65,因此□里最大能填4;
如果商是两位数,则6□≥65,因此□里最小能填5。
【点睛】熟练掌握三位数除以两位数的除法计算是解答此题的关键。
27.5 4 5
【分析】根据题意,□37÷49要使商是两位数,□3≥49;要使商是一位数,□3<49;要使商的末尾是0,试商后,被除数末尾两位数组成的数要小于除数,再根据要求求具体的数,由此解答。
【详解】□37÷49要使商是两位数,□3≥49,□里可以填5、6、7、8、9,□里最小能填(5);
要使商是一位数,□3<49,□里可以填1、2、3,4,最大能填(4);
要使商的末尾是0,537÷49=10……47,637÷49=13,737÷49=15……2,837÷49=17……4,937÷49=19……6,□里应填(5)。
【点睛】三位数除以两位数,如果被除数的前两位小于除数,则商是一位数;如果被除数的前两位大于或等于除数,则商是两位数。
28.> = < >
【分析】1000毫升=1升,高级单位换算成低级单位,乘进率即可。钟面3时整,时针和分针所形成的角是直角,直角大于锐角。再根据整数四则混合运算法则计算出算式的结果即可比较大小。
【详解】8升=8000毫升,8060毫升>8升;
300÷25=12,600÷50=12,300÷25=600÷50;
35+45×12
=35+540
=575
(35+45)×12
=80×12
=960
35+45×12<(35+45)×12
钟面3时整,时针和分针所形成的角是直角,直角>锐角。
【点睛】本题考查了学生对容积的大小比较、角的大小比较和整数的大小比较的掌握与理解。
29.黑 2 3
【分析】(1)从数量上分析,6个黑球、4个白球。从中任意摸一个球,摸到数量最多的那种球的可能性最大。则将两种球的数量比较大小解答。
(2)要使摸到黑球和白球的可能性相等,则黑球和白球的数量应相等。将黑球和白球的数量相减求差即可。
(3)要使摸到白球的可能性大,则应使白球的数量至少比黑球多1个。则用黑球的数量加上1,再减去白球的数量即可。
【详解】(1)6>4
从中任意摸1个球,摸到(黑球)球的可能性大。
(2)6-4=2(个)
如果要使摸到黑球和白球的可能性相等,要往口袋里再放(2)个白球。
(3)6+1-4=3(个)
如果要使摸到白球的可能性大,至少要往口袋里再放(3)个白球。
【点睛】可能性的大小与它在总数中所占数量的多少有关。在总数中占的数量越多,摸到的可能性就越大,占的数量越少,摸到的可能性就越小。
30.4
【分析】棱长为1分米的正方体容器能容纳1升的水,能倒满4次,即为4个1升,据此计算。
【详解】1×4=4(升),大桶的容量是4升。
【点睛】此题的关键是知道棱长1分米的正方体容纳液体的体积是1升。
31.= < > <
【分析】①③④分别计算出各算式的结果,再进行比较即可。
②根据容积单位的进率:1升=1000毫升可得,先统一单位,再进行比较即可。
【详解】①444÷12
=(444÷4)÷(12÷4)
=111÷3
111÷3=111÷3
②8升=8000毫升
7000毫升<8000毫升
③24×8+24×8
=24×(8+8)
=24×16
=384
384>1
④180÷(36÷12)+6
=180÷3+6
=60+6
=66
180÷[36÷(12+6)]
=180÷[36÷18]
=180÷2
=90
66<90
【点睛】此题考查了除法、混合运算以及容积单位的应用,关键是明确:1升=1000毫升。
32.4060 10 12
【分析】1升=1000毫升,1时=60分,低级单位换算成高级单位,除以进率;高级单位换算成低级单位,乘进率;据此解答。
【详解】4升=4000毫升,4升60毫升=4060毫升;
600÷60=10,600分=10时;
12000毫升=12升;
【点睛】熟练掌握容积单位、时间单位之间的进率是解答此题的关键。
33.mL 5
【分析】(1)根据生活经验以及对容积单位和数据大小的认识,结合实际情况选择合适的单位即可。
(2)先用2500乘2,求出2天摄入水的容量,mL和L之间的进率是1000,据此将2天摄入水的容量换算成L。
【详解】一个成年人1天大约要摄入2500 mL。
2500×2=5000(mL)
5000 mL=5 L
2天大约要摄入5 L水。
【点睛】此题考查根据情景选择合适的计量单位,要注意联系生活实际、计量单位和数据的大小,灵活地选择。低级单位mL换算成L,应除以单位间的进率1000。
34.125
【分析】量角器内圈与外圈对应的数字之和是180°,读度数时读的是外圈的数字,所以用180°减55°即为这个角的度数。
【详解】180°-55°=125°,正确的读数是125°。
【点睛】用量角器量角时,一般是把外圈的零刻度线与角的一边重合,每个度数内圈与外圈的度数之和是180°。
35.30 平
【分析】根据钟表的认识,角的分类,钟面上12个数字把钟面平均分成12份,每份所对应的圆周角是360°÷12=30°,即每两个相邻数字间的夹角是30°,即指针从一个数字走到下一个数字时,绕中心轴旋转了30°。
从5时整到5时30分,分针从12走到6,一共走过6个大格,所以形成的角度是6×30°=180°,180°的角是一个平角;
【详解】根据分析可知:钟面上分针走一大格所形成的角是30°,从5时整到5时30分,分针转动形成的是平角。
【点睛】本题是考查钟表的认识,角的分类,属于基础知识,要求指向旋转了多少度,关键是看走了几个数字。
36.< < = >
【分析】(1)先把右边的升化为毫升,再比较;(2)分别计算出两边的得数,再比较;(3)根据商不变规律判断;(4)分别计算出两边的得数再比较。
【详解】(1)49升=49000毫升,4900毫升<49升;
(2)360÷18=20
360÷3×6
=120×6
=720
20<720
360÷18<360÷3×6
(3)64÷8=(64×100)÷(8×100)=6400÷800;
6400÷800=64÷8
(4)72÷8+1
=9+1
=10
72÷(8+12)
=72÷20
=3……12
72÷8+1>72÷(8+12)
【点睛】1升=1000毫升。在除法中,除数与被除数同时乘或除以同一个不为0的数,商不变。
37.6 5
【分析】根据除数是两位数除法的计算方法知:当被除数的前两位小于除数时,商的位数比被除数的位数少两位,当被除数的前两位大于除数时,商的位数比被除数的位数少一位,据此解答。
【详解】637÷□4,如果商是一位数,那么63<□4,□里面可以填6,7,8,9,最小填6。
如果商是两位数,那么63≥□4,□里面可以填1,2,3,4,5,最大填5。
38.= = < <
【分析】(1)根据商不变的规律进行解答即可;
(2)一个数连续减去两个数,等于这个数减去后两个数的和;
(3)(135+2)×8根据乘法分配律写成135×8+2×8,再比较大小;
(4)1升=1000毫升,据此把100升换算成毫升,再比较大小。
【详解】(1)450÷90=45÷9;
(2)756-238-362=756-(238+362);
(3)(135+2)×8=135×8+2×8,135+2×8<135×8+2×8,则135+2×8<(135+2)×8;
(4)100升=100000毫升,999毫升<100000毫升,则999毫升<100升。
【点睛】不同单位的名数的大小比较通常是先化成相同的单位名数,再根据数值的大小进行比较。算式的大小比较通常是口算或估算出结果再根据结果进行比较,或先找规律或性质,然后再根据规律或性质进行比较。
39.18
【分析】由题意可得,只有730减去720的结果才是10,连续减的次数与40的积应该是720,就是要看720里面有几个40,就是用除法;据此解答。
【详解】(730-10)÷40
=720÷40
=18
【点睛】此题主要是考查整数除法的意义及其应用,解答此题的方法较多,要灵活解答。
40.7 41
【分析】用624÷80的商即表示624里面最多有多少个80;用820÷20即可求出820连续减去 多少个20的结果是0。
【详解】624÷80=7……64,所以624里面最多有7个80;
820÷20=41,所以820连续减去41个20的结果是0;
【点睛】熟练掌握三位数除以两位数的计算方法是解答此题的关键。
41.直 180
【分析】钟面一周为360度,共分12大格,每格为30度,3时整,时针与分针所形成的角有3个大格,所以钟面上时针与分针形成的角是:30×3=90(度),是直角;从3时到3时30分,分针转动6大格,形成的角是30×6=180(度)。
【详解】钟面上3时整,时针与分针所形成的角是直角;从3时到3时30分,分针转动了180度。
【点睛】熟练掌握角的分类知识是解答本题的关键。
42.18 3
【分析】根据1分=60秒,将1080除以60即可换算成分;根据1升=1000毫升,用3000除以1000即可得到以升为单位。
【详解】1080秒=18分;3000毫升等于3升。
【点睛】本题考查的是时间单位和容积单位的换算,掌握单位之间的进率是关键。
43.□
【分析】○□□为一组重复排列,用39除以3,求出有几组这样的图形,若没有余数,则第39个图形是□;若有余数,则第39个图形根据余数是几,即可判断其形状。
【详解】39÷3=13(组)
则第39个图形是□,即○□□○□□○□□……□……。
【点睛】本题主要先找到排列规律,再用除法计算出有几组图形进而求解。
44.249 323
【分析】在有余数的除法中,余数一定比除数小,□÷10=24……△,余数最大是9,此时被除数最大;☆÷□=26……11,除数最小是12,此时被除数最小;根据被除数=商×除数+余数,据此解答即可。
【详解】□÷10=24……△,余数最大是:10-1=9;
24×10+9
=240+9
=249
此时□最大是249;
☆÷□=26……11,除数最大是:11+1=12;
26×12+11
=312+11
=323
此时☆最小是323。
【点睛】解答此题的关键是明确在有余数的除法中,余数一定比除数小。
45.白 2
【分析】袋子里面只有两种球的情况下,哪种颜色的球多,摸到哪种球的可能性就大。只有两种颜色球的个数相等时,摸出白球和黑球的可能性相等。据此可知,用白球个数减去黑球个数,求出需要放置黑球个数。
【详解】5>3,5-3=2(个)
袋中有5个白球和3个黑球,任意摸出一个球,摸到白球的可能性大;如果再放2个黑球,那么摸出白球和黑球的可能性相等。
【点睛】本题考查可能性大小的判断,解题关键是理解并掌握影响可能性大小的因素,理解哪种颜色的球多,摸到哪种球的可能性就大。
46.升 毫升 毫升 毫升
【分析】根据对容积单位升和毫升的理解,升描述的是大容量,而毫升描述的是小容量,据此进行填空。
【详解】拿起一桶容积是1.5升的大豆油,向锅里倒了20毫升的油,盛了一勺10毫升的汤,倒上200毫升的饮料。
【点睛】本题考查的是对升与毫升的认识,结合实际生活进行理解。
47.[98-(48+25)] ×100=2500
【分析】分析算式的关系,算式25×100=2500中的25是由算式98-73=25得来的,而算式98-73=25中的73是由算式48+25=73得来的,据此列综合算式。
【详解】把48+25=73,98-73=25,25×100=2500合并成一道综合算式是[98-(48+25)] ×100=2500。
【点睛】将分步算式列成综合算式时,需要从后往前进行代换。首先分析算式的关系,找出后面算式中的哪个数据是由上一道而来的,把相同数的式子带进来,不代换的数照原位抄下来。最后看需不需要小括号和中括号。
48.(671+29×5)÷2
【分析】把671+29×5÷2的运算顺序是先算乘法,再算加法,最后算除法,要改变为先求积,再求和,最后求商,只要把加法和乘法部分加上括号即可。
【详解】把671+29×5÷2的运算顺序改变为先求积,再求和,最后求商,则原算式变为:(671+29×5)÷2。
【点睛】解答此题关键是找出哪部分运算提前了,把这部分通过括号改变运算的顺序即可。
49.1500 6
【分析】1升=1000毫升,那么2升=2000毫升;用2000减去250乘2的积即可求出瓶中还剩多少毫升;再用瓶中还剩的果汁除以250即可解答。
【详解】2升=2000毫升
2000-250×2
=2000-500
=1500(毫升)
根据150÷25=6,所以1500÷250=6(杯)
【点睛】熟练掌握商不变的规律是解答此题的关键。
50.20 40 10
【分析】根据商不变的规律:被除数和除数同时乘2时,商不变;当被除数乘2,除数不变,商也乘2;当被除数不变,除数乘2,商除以2。
【详解】两数相除的商是20,被除数和除数同时乘2,商是20;
20×2=40,被除数乘2,除数不变,商是40;
20÷2=10,被除数不变,除数乘2,商是10。
【点睛】熟练掌握商的变化规律是解答此题的关键。
51.150 钝 180
【分析】时钟上12个数字把钟面平均分成12个大格,每个大格是30°。5时整,时针指向5,分针指向12,时针和分针之间有5个大格,夹角是5×30°=150°,是一个钝角。再过一个小时是6时整,此时时针指向6,分针指向12,时针和分针之间有6个大格,夹角是6×30°=180°,是一个平角。
【详解】5×30°=150°,下午5时,时针和分针组成的角是150°,是钝角。
6×30°=180°,再过1个小时,时针和分针所组成的角是180°。
【点睛】本题是一个钟表问题,钟表12个数字,每相邻两个数字之间的夹角为30°,借助图形,更容易解决。
52.31 287
【分析】根据在有余数的除法中,余数总比除数小,即余数最大为:除数-1,进而根据“被除数=商×除数+余数”解答即可。
【详解】▲最大为:32-1=31;
●=32×8+31
=256+31
=287
【点睛】解答此题的关键:根据在有余数的除法中,余数总比除数小,得出余数最大为:除数-1,然后根据被除数、除数、商和余数四个量之间的关系进行解答。
53.< < > =
【分析】根据题意比较大小时,将两边的算式分别计算出结果后进行比较,计算时要注意混合运算的计算顺序;带单位的要把单位换成同一单位再进行比较。
【详解】①10升=10000毫升,所以9900毫升<10升;
②55+35×16
=55+560
=615
(55+35)×16
=90×16
=1440
所以55+35×16<(55+35)×16;
③45<54,被除数相同,除数越大,商反而越小;则720÷45>720÷54;
④720÷3÷8
=240÷8
=30
720÷6÷4
=120÷4
=30
所以720÷3÷8=720÷6÷4。
【点睛】不同单位的名数的大小比较通常是先化成相同的单位名数,再根据数值的大小进行比较。算式的大小比较通常是口算或估算出结果再根据结果进行比较,或先找规律或性质,然后再根据规律或性质进行比较。
54.5 4
【分析】三位数除以两位数,如果被除数的前两位数大于或等于除数,那么商是两位数;如果被除数的前两位数小于除数,那么商是一位数。据此解答。
【详解】要使□56÷65的商是一位数,那么□5<65,□里可以填:1、2、3、4、5,最大填5。
要使□56÷65的商是两位数,那么□5≥65,□里可以填:6、7、8、9,□里有4种不同的填法。
【点睛】本题考查的是学生对三位数除以两位数计算方法的掌握。
55.= > > > < <
【分析】(1)180°的角是平角,360°的角叫做周角,2×180°=360°,则2个平角=1个周角。
(2)1升=1000毫升,则升是1000÷4×3=750毫升,再和500毫升比较大小。
(3)升和毫升之间的进率是1000,据此将15升换算成毫升,再和1500毫升比较大小。
(4)整数除法中,除数不变,被除数变小,商变小。
(5)分别求出25×4+9和25×(4+9)的得数,再比较大小。
(6)分别求出832÷32和832÷8×4的得数,再比较大小。
【详解】2个平角=1个周角
升=750毫升,750毫升>500毫升,则升>500毫升
15升=15000毫升,15000毫升>1500毫升,则15升>1500毫升
405>396,则405÷29>396÷29
25×4+9=109,25×(4+9)=325,109<325,则25×4+9<25×(4+9)
832÷32=26,832÷8×4=416,26<416,则832÷32<832÷8×4
【点睛】不同单位的数比较大小,要先换算成同一单位的数,再进行比较。两个算式比较大小,要先求出算式的得数,再进行比较。求一个数的几分之几是多少,用这个数除以分母,求出一份是多少,再乘分子,求出几份是多少。
56.黑球 7
【分析】黑色的球有6个,白色的球有4个,6>4,从盒子里任意摸一个球,摸到黑球的可能性大;要保证两种颜色的球都有,则要把全部黑球都摸出来,再摸1个白球即可,故6+1=7(个),据此解答。
【详解】由分析得:
一个袋子里放着同样大小的球,黑色的球有6个,白色的球有4个,从盒子里任意摸一个球,摸到黑球的可能性大,至少要同时摸出7个球,才能保证两种颜色的球都有。
【点睛】本题主要考查学生对可能性的大小知识的掌握和灵活运用。
57.5 6
【分析】要使□86÷65的商是一位数,□8<65,□里可以填1、2、3、4、5,据此解答;要使商的末尾是0,□86÷65的商是两位数,且□8÷65余下的数和被除数个位上的6合在一起,要小于65,据此解答即可。
【详解】由分析得:要使□86÷65的商是一位数,□里最大可填5;
686÷65中,68÷65=1……3,3和被除数个位上的6合在一起,是36,36<65,此时商的末尾是0;
786÷65中,78÷65=1……13,13和被除数个位上的6合在一起,是136,136>65,此时商的末尾不是0;
886÷65中,88÷65=1……23,23和被除数个位上的6合在一起,是236,236>65,此时商的末尾不是0;
986÷65中,98÷65=1……33,33和被除数个位上的6合在一起,是336,336>65,此时商的末尾不是0;
要使□86÷65的商是一位数,□里最大可填5;要使商的末尾是0,□里可填6。
【点睛】熟练掌握三位数除以两位数的计算方法是解答此题的关键。
58.4 5 4 毫升##mL 升##L
【分析】(1)60分=1时,据此把240分换算成时作单位即可;
(2)1000毫升=1升,据此把5000毫升换算成升作单位即可;
(3)1周角=360°,1直角=90°,4×90°=360°,据此求出1周长等于多少个直角;
(4)根据生活经验以及对容积单位和数据大小的认识,可知计量一瓶酱油的容积用“毫升”作单位,计量5瓶这样的酱油的容积用“升”作单位。
【详解】(1)240÷60=4,240分=4时;
(2)5000毫升=5升;
(3)1周角=4直角;
(4)一瓶酱油大约有400毫升,5瓶这样的酱油刚好2升。
【点睛】熟练掌握时间单位、容积单位的进率以及周角、直角的定义是解答此题的关键。
59.5 4
【分析】三位数除以两位数,如果被除数的前两位大于或等于除数,则商是两位数,否则商是一位数,据此即可解答。
【详解】538÷□4,如果商是一位数,则53<□4,那么□里最小填5,如果商是两位数,则53≥□4,那么□里最大填4。
【点睛】熟练掌握整数除法的试商方法是解答本题的关键。
60.四 个 70 小
【分析】(1)计算出54×91的积,即可知道积是几位数;
(2)三位数除以两位数,当被除数的前两位数小于除数时,商是一位数;当被除数的前两位数大于或等于除数时,商是两位数;试商时,把除数看成与它接近的整十数来试商,若这个整十数大于除数,则初商会偏小;若这个整十数小于除数,则初商会偏大。
【详解】(1)54×91=4914,54×91的积是四位数;
(2)542÷67中,54<67,则商的最高位是个位,试商时可以把67看成70来试商,初商可能会偏小。
【点睛】熟练掌握两位数乘两位数的计算方法及三位数除以两位数的计算方法是解答此题的关键。
61.25 207
【分析】根据有余数的除法中,余数一定小于除数,所以△里最大是25,根据被除数=商×除数+余数,即可求出被除数。
【详解】①△最大是25;
②26×7+25
=182+25
=207
【点睛】本题主要考查有余数的除法中余数和除数之间的关系,熟练掌握被除数=商×除数+余数是解答本题的关键。
62.< = > <
【分析】(1)、(2)、(3)计算出两个算式的结果,再比较大小;
(4)升表示把1升平均分成4份,也就是把1000毫升平均分成4份,其中的1份是1000除以4的商,据此与200毫升比较大小。
【详解】(1)500-225-125
=275-125
=150
500-(225-125)
=500-100
=400
150<400
则500-225-125<500-(225-125);
(2)640÷80=8,64÷8=8,则640÷80=64÷8;
(3)(30+20)×10
=50×10
=500
30+20×10
=30+200
=230
500>230
(30+20)×10>30+20×10;
(4)1升=1000毫升
1000÷4=250(毫升)
200毫升<250毫升
则200毫升<升。
【点睛】不同单位的名数的大小比较通常是先化成相同的单位名数,再根据数值的大小进行比较。算式的大小比较通常是口算或估算出结果再根据结果进行比较,或先找规律或性质,然后再根据规律或性质进行比较。
63.升 毫升 5000 4080
【分析】根据生活经验,对容积单位和数据大小的认识选择合适的容积单位,大单位换算成小单位,要乘它们之间的进率,反之,则要除以它们之间的进率。
【详解】(1)一个汽车油箱有50升;(2)一汤勺水有10毫升;
(3)5升=5×1000=5000毫升;(4)4升80毫升=4000+80=4080毫升。
【点睛】此题主要考查学生对升和毫升的理解及单位换算。
64.180÷[3×(4+2)]
【分析】由题意可得,180÷3×4+2的运算顺序是先算除法,再算乘法,最后算加法;要将运算顺序改变为先求和,再求积,最后求商,只要把加法部分加上小括号,乘法部分加上中括号即可。
【详解】把180÷3×4+2的运算顺序改变为先求和,再求积,最后求商,则原来的算式应该变为:180÷[3×(4+2)]。
【点睛】此题考查了整数四则混合运算的运用,关键在于明确整数四则混合运算的运算顺序即可。
65.20 小 十
【分析】356÷17,试商时,把17看作与它接近的整十数20来试商,这时除数变大,所得的商偏小;540÷39的被除数的前两位大于除数,54>39,所以商是两位数,商的最高位是十位。
【详解】计算356÷17时一般把17看作20来试商,这时商会偏小;540÷39的商的最高位是十位。
【点睛】三位数除以两位数,试商时,把除数看作与它接近的整十数来试商。
相关试卷
这是一份苏教版五年级数学上册江苏地区期末真题汇编 专题04 填空题68题(四),共26页。试卷主要包含了填空题等内容,欢迎下载使用。
这是一份苏教版五年级数学上册江苏地区期末真题汇编 专题03 填空题73题(三),共31页。试卷主要包含了填空题等内容,欢迎下载使用。
这是一份苏教版五年级数学上册江苏地区期末真题汇编 专题06 填空题67题(六),共25页。试卷主要包含了填空题,2个十分之一等内容,欢迎下载使用。
