所属成套资源:新教材适用2023_2024学年高中数学新人教A版必修第二册素养作业(54份)
- 新教材适用2023_2024学年高中数学第8章立体几何初步习题课素养作业新人教A版必修第二册 试卷 0 次下载
- 新教材适用2023_2024学年高中数学第8章立体几何初步综合测试新人教A版必修第二册 试卷 0 次下载
- 新教材适用2023_2024学年高中数学第9章统计9.1随机抽样9.1.2分层随机抽样9.1.3获取数据的途径素养作业新人教A版必修第二册 试卷 0 次下载
- 新教材适用2023_2024学年高中数学第9章统计9.2用样本估计总体9.2.1总体取值规律的估计素养作业新人教A版必修第二册 试卷 0 次下载
- 新教材适用2023_2024学年高中数学第9章统计9.2用样本估计总体9.2.4总体离散程度的估计素养作业新人教A版必修第二册 试卷 0 次下载
数学人教A版 (2019)9.1 随机抽样精练
展开
这是一份数学人教A版 (2019)9.1 随机抽样精练,共5页。试卷主要包含了选择题,填空题,解答题等内容,欢迎下载使用。
A 组·素养自测
一、选择题
1.下列抽取样本的方式是简单随机抽样的有( B )
①某连队从200名官兵中,挑选出50名最优秀的官兵赶赴某地参加救灾工作;
②箱子中有100支铅笔,从中选10支进行检测,在抽样操作时,从中任意拿出一支检测后再放回箱子里;
③从50个个体中一次性抽取8个个体作为样本;
④从2 000个灯泡中不放回地逐个抽取20个进行质量检查.
A.0个 B.1个
C.2个 D.3个
[解析] 只有④符合简单随机抽样的要求.
2.全市10个重点医院的1 425名医生中随机选取4名组成医疗小组.假定本次选员是一个抽样过程,则样本量为( A )
A.4 B.10
C.1 425 D.2 020
3.某总体容量为M,其中带有标记的个体有N个,现用简单随机抽样的方法从中抽出一个容量为m的样本,则抽取的m个个体中带有标记的个数估计为( A )
A.eq \f(mN,M) B.eq \f(mM,N)
C.eq \f(MN,m) D.N
[解析] 利用在总体中的占比等于在样本中的占比,设在样本中带有标记的有x个.则eq \f(x,m)=eq \f(N,M),所以x=eq \f(Nm,M).故选A.
4.下列抽样试验中,用抽签法方便的有( B )
A.从某厂生产的3 000件产品中抽取600件进行质量检验
B.从某厂生产的两箱(每箱15件)产品中抽取6件进行质量检验
C.从甲、乙两厂生产的两箱(每箱15件)产品中抽取6件进行质量检验
D.从某厂生产的3 000件产品中抽取10件进行质量检验
5.为了调查高一学生的数学学习状况,从50名高一同学的数学成绩中用抽签法随机抽取5名同学数学成绩为:80分,85分,75分,60分,90分,那么据此可以估计这50名同学的数学平均分为( B )
A.76分 B.78分
C.80分 D.82分
[解析] 由题意可估计这50名同学的数学平均分为eq \f(1,5)(80+85+75+60+90)=78(分).
二、填空题
6.一次体育运动会,某代表团有6名代表参加,欲从中抽取一人检查是否服用兴奋剂,抽检人员将6名队员名字编号为1~6号,然后抛掷一枚骰子,朝上的一面是几就抽检几号对应的队员,问这种抽检方式是简单随机抽样吗?_是__(填“是”或“不是”).
[解析] 抛掷一枚均匀的骰子,各面向上的机会是均等的,故每名队员被抽到的机会相等.
7.一个总体的60个个体编号为00,01,…,59,现需从中抽取一容量为6的样本,请从下面给出的随机数表的第10列开始向右读取,直到取足样本,则抽取的第五个样本的号码是_17__.
95 33 95 22 00 18 74 72 00 18 38 79 58 69 32 81 76 80 26 92 82 80 84 25 39
[解析] 读取的数字两个一组为01,87,47,20, 01, 83, 87, 95, 86, 93, 28, 17, 68, 02,…,由于抽取的号码不能超过59,且不能重复,则抽取的样本号码是01,47,20,28,17,02,第五个是17.
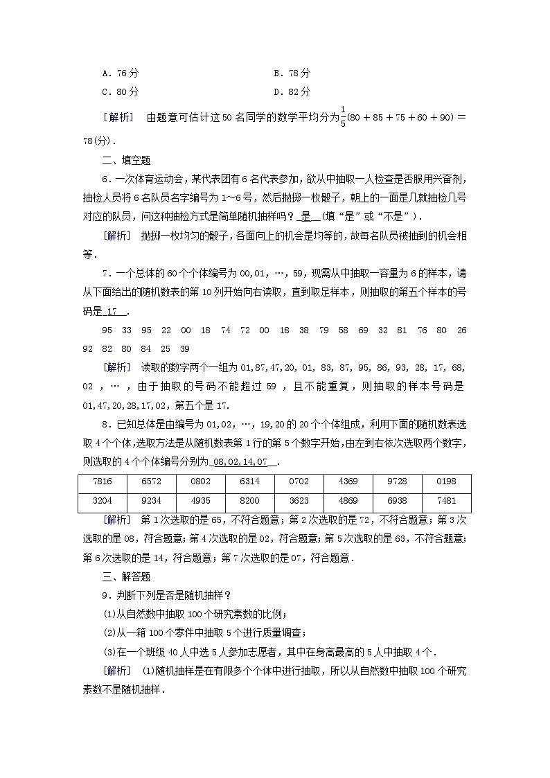
8.已知总体是由编号为01,02,…,19,20的20个个体组成,利用下面的随机数表选取4个个体,选取方法是从随机数表第1行的第5个数字开始,由左到右依次选取两个数字,则选取的4个个体编号分别为_08,02,14,07__.
[解析] 第1次选取的是65,不符合题意;第2次选取的是72,不符合题意;第3次选取的是08,符合题意;第4次选取的是02,符合题意;第5次选取的是63,不符合题意;第6次选取的是14,符合题意;第7次选取的是07,符合题意.
三、解答题
9.判断下列是否是随机抽样?
(1)从自然数中抽取100个研究素数的比例;
(2)从一箱100个零件中抽取5个进行质量调查;
(3)在一个班级40人中选5人参加志愿者,其中在身高最高的5人中抽取4个.
[解析] (1)随机抽样是在有限多个个体中进行抽取,所以从自然数中抽取100个研究素数不是随机抽样.
(2)从一箱100个零件中抽取5个进行质量调查符合随机抽样的特点,在有限多个个体中,通过逐个抽取的方法抽取样本,且每次抽取时各个个体被抽到的概率相等,所以是随机抽样.
(3)在身高最高的5人中抽取4个不满足每次抽取时各个个体被抽到的概率相等,所以在一个班级40人中选5人参加志愿者,其中在身高最高的5人中抽取4个不是随机抽样.
10.选择合适的抽样方法抽样,写出抽样过程.
(1)现有一批电子元件600个,从中抽取6个进行质量检测;
(2)有甲厂生产的30个篮球,其中一箱21个,另一箱9个,抽取3个入样.
[解析] (1)总体中个体数较大,用随机数法.
第一步,给元件编号为1,2,3,…,99,100,…,600;
第二步,用随机数工具产生1~600范围内的整数随机数,把产生的随机数作为抽中的编号,使与编号对应的电子元件进入样本;
第三步,依次操作,如果生成的随机数有重复,则剔除并重新产生随机数,直到样本量达到6;
第四步,以上这6个号码对应的元件就是要抽取的对象.
(2)总体中个体数较小,用抽签法.
第一步,将30个篮球,编号为1,2,…,30;
第二步,将以上30个编号分别写在外观、质地等无差别的小纸条上,揉成小球状,制成号签;
第三步,把号签放入一个不透明的盒子中,充分搅拌;
第四步,从盒子中不放回地逐个抽取3个号签,并记录上面的号码;
第五步,找出和所得号码对应的篮球.
B 组·素养提升
一、选择题
1.(2022·北京市丰台区期末)某校为了分析高三年级的8个班400名学生第一次高考模拟考试的数学成绩,决定在8个班中每班随机抽取12份试卷进行分析,这个问题中样本量是( C )
A.8 B.400
C.96 D.96名学生的成绩
[解析] 在本题所叙述的问题中,400名学生第一次高考模拟考试的数学成绩是总体,8×12=96(名)学生的数学成绩是样本,400是总体量,96是样本量.
2.(多选题)下面的抽样方法是简单随机抽样的是( CD )
A.从无数张高考试卷中抽取50张试卷作为样本
B.从80台笔记本电脑中一次性抽取6台电脑进行质量检查
C.一福彩彩民买30选7彩票时,从装有30个大小、形状都相同的乒乓球的盒子(不透明)中逐个无放回地摸出7个有标号的乒乓球,作为购买彩票的号码
D.用抽签法从10件产品中选取3件进行质量检验
[解析] A中样本总体数目不确定,不是简单随机抽样;B中样本不是从总体中逐个抽取,不是简单随机抽样;C、D符合简单随机抽样的特点,是简单随机抽样.故选CD.
3.已知下列抽取样本的方式:
①从无限多个个体中抽取100个个体作为样本;
②盒子里共有80个零件,从中选出5个零件进行质量检验,在抽样操作时,从中任意拿出1个零件进行质量检验后再把它放回盒子里;
③从20件玩具中一次性抽取3件进行质量检验;
④某班有56名同学,指定个子最高的5名同学参加学校组织的篮球赛.
其中,不是简单随机抽样的个数是( D )
A.1 B.2
C.3 D.4
[解析] ①不是简单随机抽样,原因是简单随机抽样中总体的个数是有限的,而题中是无限的;②不是简单随机抽样,原因是简单随机抽样是不放回地抽取,而题中是放回地;③不是简单随机抽样,原因是简单随机抽样是逐个抽取,而题中是一次性抽取;④不是简单随机抽样,原因是个子最高的5名同学是56名同学中特定的,不存在随机性,不是等可能抽样.故选择D.
二、填空题
4.为了考察某地6月份最高气温的情况,随机抽取了5天,所得数据(单位:℃)约为29,29,31,30,31,则该地6月份最高气温的平均值约为_30_℃__.
[解析] eq \f(29×2+31×2+30,5)=30 ℃.
5.假设要检查某企业生产的袋装牛奶的质量是否达标,现从500袋牛奶中抽取60袋进行检验,利用随机数表抽取样本时,先将500袋牛奶按000,001,…,499进行编号,如果从随机数表第8行第26列的数开始,按三位数连续向右读取,最先检验的5袋牛奶的号码是(下面摘取了某随机数表第7行至第9行)_169,105,071,286,443__.
84421 75331 57245 50688 77047 44767 21763
35025 83921 20676 63016 47859 16955 56719
98105 07185 12867 35807 44395 23879 33211
[解析] 根据随机数表法中数据的读取规则与方法,可得最先检验的5袋牛奶的号码是:169,105,071,286,443.
故答案为169,105,071,286,443.
三、解答题
6.一个学生在一次竞赛中要回答的8道题是这样产生的:从15道物理题中随机抽取3道;从20道化学题中随机抽取3道;从12道生物题中随机抽取2道.使用合适的方法确定这个学生所要回答的三门学科的题的序号(物理题的编号为1~15,化学题的编号为16~35,生物题的编号为36~47).
[解析] 解法一:抽签法:
第一步,将试题的编号1~47分别写在一张纸条上,将纸条揉成团儿制成号签,并将物理、化学、生物题的号签分别放在一个不透明的袋子中并搅匀.
第二步,从装有物理题的袋子中逐个抽取3个号签,从装有化学题的袋子中逐个抽取3个号签,从装有生物题的袋子中逐个抽取2个号签,并记录所得号签上的编号,这便是所要回答的问题的序号.
解法二:随机数法:
第一步,将物理题的序号对应改成01,02,…,15,其余两科题的序号不变.
第二步,在随机数表中任选一数作为开始,任选一方向作为读数方向,每次读取两位,凡不在01~47中的数跳过去不读,前面已经读过的也跳过去不读,从01~15中选3个号码,从16~35中选3个号码,从36~47中选2个号码.直到取满8个数为止,说明8个样本号码已取满.
第三步,对应以上号码找出所要回答的问题的序号.
C 组·探索创新
从一群游戏的小孩中抽出k个,一人分一个苹果,让他们返回继续游戏,一段时间后,再从中任取m人,发现其中有n个小孩曾分到过苹果,估计一共有小孩( B )
A.k·eq \f(n,m)人 B.k·eq \f(m,n)人
C.(k+m-n)人 D.不能估计
[解析] 设一共有x人,由eq \f(k,x)=eq \f(n,m),解得x=eq \f(km,n).
7816
6572
0802
6314
0702
4369
9728
0198
3204
9234
4935
8200
3623
4869
6938
7481
相关试卷
这是一份高中数学人教A版 (2019)必修 第二册9.1 随机抽样随堂练习题,共6页。试卷主要包含了选择题,填空题,解答题等内容,欢迎下载使用。
这是一份高中数学人教A版 (2019)必修 第二册第九章 统计9.1 随机抽样第2课时综合训练题,共3页。试卷主要包含了已知10个数据,1,9等内容,欢迎下载使用。
这是一份数学必修 第二册9.1 随机抽样第1课时测试题,共3页。试卷主要包含了下列抽样方法是简单随机抽样的是,2B,已知下列抽取样本的方式,多选题下列说法正确的是等内容,欢迎下载使用。

