辽宁省兴城市高级中学2022-2023学年高二上学期期末线上质量检测化学试卷(含答案)
展开
这是一份辽宁省兴城市高级中学2022-2023学年高二上学期期末线上质量检测化学试卷(含答案),共21页。试卷主要包含了单选题,填空题等内容,欢迎下载使用。
一、单选题
1、下列说法不正确的是( )
A.纯碱溶液可用于去除油污,加热可以增强去污效果
B.碳酸氢钠药片,该药是抗酸药,服用时喝些醋能提高药效
C.配制氯化铁溶液时需加入适量盐酸溶液抑制水解
D.明矾净水的原理是铝离子水解生成氢氧化铝胶体从而起到吸附杂质的作用
2、下列关于多电子原子核外电子排布的说法错误的是( )
A.各能层含有的能级数等于能层序数
B.各能层的能级都是从s能级开始至f能级结束
C.各能层最多可容纳的电子数一定是偶数
D.各能级的原子轨道数按s、p、d、f的顺序依次为1、3、5、7
3、下列说法正确的是( )
A.向醋酸中加水,导电性一定减弱
B.压缩和的混合气体,颜色变深可以用勒夏特列原理来解释
C.进行中和滴定操作时,眼睛要始终注视滴定管内溶液液面的变化
D.,能自发进行,原因是体系有自发地向混乱度增加的方向转变的倾向
4、25℃时,水的电离达到平衡:,下列叙述正确的是( )
A.将纯水加热到95℃时,变大,pH不变,水仍呈中性
B.向纯水中加入稀氨水,平衡逆向移动,增大,变小
C.向纯水中加入少量NaOH固体,增大,不变,影响水的电离平衡
D.向纯水中加入盐酸,可抑制水的电离;加入醋酸,可促进水的电离
5、下列离子方程式书写错误的是( )
A.二氧化硫使酸性高锰酸钾溶液褪色:
B.泡沫灭火器工作原理:
C.工业上用FeS除去废水中的:
D.NaClO溶液中通入少量二氧化碳:[已知电离常数:;,]
6、下列对一些实验事实的理论解释正确的是( )
A.AB.BC.CD.D
7、某种电化学的电解液的组成如图所示,X、Y、Z、Q、W为原子序数依次增大的短周期元素。下列说法正确的是( )
A.电解熔融可获得Q的单质B.第一电离能:Y>Z>Q
C.中心原子的杂化方式为D.的空间结构为正四面体形
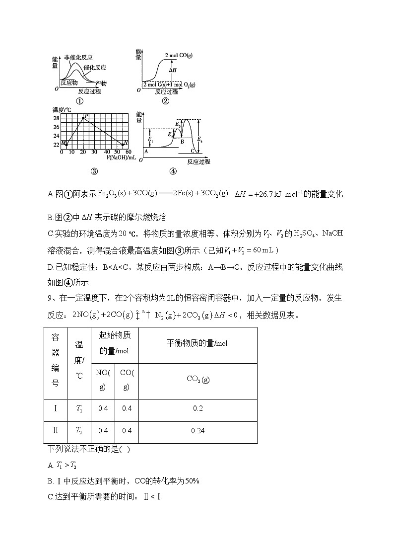
8、下列选项正确的是( )
A.图①阿表示 的能量变化
B.图②中表示碳的摩尔燃烧焓
C.实验的环境温度为20 ℃,将物质的量浓度相等、体积分别为的溶液混合,测得混合液最高温度如图③所示(已知)
D.已知稳定性:BAl,故B错误;
C.的中心原子N的σ键电子对数为3,孤电子对数为1,则其价层电子对数为4,其中心原子的杂化方式为,故C错误;
D.中Al原子有4个价电子对,无孤电子对,空间结构为正四面体形,故D正确;
故选D。
8、答案:D
解析:图①中反应物的总能量比生成物的总能量高,为放热反应,A项中的反应为吸热反应,A项错误;C的摩尔燃烧焓是指1 ml C完全氧化成时的焓变,且反应物的总能量高于生成物的总能量,B项错误;溶液的物质的量浓度相等,当二者体积比为1:2时,二者恰好完全反应,放出的热量最多,混合液温度最高,此时溶液为20 mL、NaOH溶液为40 mL,C项错误;稳定性:BC,故A→B为吸热反应,B→C为放热反应,A→C为放热反应,D项正确。
9、答案:C
解析:A.,升高温度平衡逆向移动,平衡时的物质的量变小,由表中数据可知,故A正确;
B.由表中数据可知,Ⅰ达到平衡时转化的CO为0.4ml-0.2ml=0.2ml,则平衡时,CO的转化率为,故B正确;
C.温度越高、反应速率越快,,可知平衡所需要的时间:Ⅱ>Ⅰ,故C错误;
D.Ⅰ中:,平衡常数,平衡后向容器中再充入0.4mlCO和0.2ml,此时,,所以平衡正向移动,故D正确;
故选C。
10、答案:A
解析:A.当pHC,原子半径OC
(2);0.25
(3)>;d
解析:(1)COS的电子式;C与O形成共价键时,由于C与O同周期,核电荷数O>C,原子半径OC,共用电子对会偏向氧原子,故答案为:;O(氧);C与O同周期,核电荷数O>C,原子半径OC;
(2)运用盖斯定律,由②-①所得,故与CO反应生成COS的热化学方程式为;CO与按物质的量比为1∶1充入反应器中,设CO与的起始量各为3ml,达平衡后CO的转化率,可用三段式进行计算;,体积相同,则,故答案为:;0.25;
(3)①在充有催化剂的恒压密闭容器中只进行反应,设起始充入的,m越大说明CO量越多,两种反应物增加一种会提高另一种的转化率,则,故答案为:>;
②温度高于,转化率减小是因为温度升高,催化剂活性减弱,反应减慢,平衡逆向进行,转化率减小,可逆反应处于动态平衡,只与反应物和生成物的总能量有关,故答案为:d。
17、答案:(1)N、O、Al
(2)
(3)AlN
(4)高于
解析:(1)同周期从左往右,第一电离能呈增大趋势,且N的2p半满为稳定结构,其第一电离能大于O,从上到下,第一电离能减小,则X、Y、Z三种元素的第一电离能由大到小的顺序是N、O、Al;
(2)HCN含有1个单键、1个三键,其含有2个键,HCHO含有2个单键和1个双键,其含有3个σ键,则1mlHCN与1ml所含σ键的比值为2:3;
(3)由图可知,N位于棱上和体内,个数为,Al位于顶点和体内,个数为,则该晶胞的化学式为AlN;
(4)①每个W原子与4个X原子形成共价键,每个X原子与3个W原子形成共价键,C、N的原子个数比为3:4,则该化合物的化学式为;
②该化合物所属晶体类型为共价晶体,且C-N键的键长比C-C键短,则其熔点应高于金刚石。
18、答案:(1)
(2);
(3);图丙
解析:(1)Fe原子核外电子排布为:,Fe原子失去4s能级的2个电子即3d能级的1个电子形成,则的核外电子排布为:;
(2)平均每两个立方体中含有一个,所以一个晶胞中的个数为0.5,根据均摊法,该立方体中的个数为:,的个数为,所以晶体化学式是,化学式中铁元素的平均化合价为2.5,所以与的个数比为1:1;
(3)图乙中Fe位于体心和顶点,铁的配位数为8,图丙中Fe位于顶点和面心,距离最近的为顶点和面心的铁原子,有12个,所以配位数为12,配位数之比为8:12=2:3;乙为体心立方堆积,空间利用率约为68%,丙为面心立方堆积,空间利用率约为74%,故空间利用率丙>乙。
19、
(1)答案:增大接触面积,加快酸溶速率;、
解析:粉碎的目的是增大接触面积,加快酸溶速率,提高镍元素的浸出率;根据上述分析,滤渣1为和
(2)答案:
解析:转化Ⅰ的目的将氧化成,被还原成,发生的离子方程式为
(3)答案:溶液中的能催化分解,从而使所用远远高于理论用量能
解析:溶液中的能催化分解,从而使所用远远高于理论用量能;
故答案为溶液中的能催化分解,从而使所用远远高于理论用量能
(4)答案:C
解析:调pH的目的是让、以、形式沉淀除去,调节pH=5时,溶液,,两种离子都能达到目的;试剂X调节pH,不能增加新的杂质,因此加入的试剂X中含有镍元素,故选项为C;故答案为能;C
(5)答案:;
解析:名称为肼或联氨,可以看作是两个氨基连接,即的电子式为;转化Ⅱ利用的还原性,将还原成Ni,即反应的离子方程式为;故答案为;
20、答案:(1)酸式滴定管(或10mL移液管);容量瓶酚酞
(2)0.60
(3)滴加最后一滴NaOH溶液时,溶液由无色恰好变为浅红色,并在半分钟内不褪色
(4)第1次滴定误差明显大,属异常值,应舍去
(5)0.75;4.50
(6)ab
解析:(1)量取液体体积要求读到小数点后两位,则量取10.00mL食用白醋时,只能用酸式滴定管(或10mL移液管),在烧杯中用水稀释后转移到100mL容量瓶中定容,摇匀即得待测白醋溶液。答案为:酸式滴定管(或10mL移液管);容量瓶;
(2)滴定终点时,醋酸钠溶液呈碱性,所以应使用酚酞作指示剂。答案为:酚酞;
(3)如果液面位置如图所示,则此时的读数为0.60mL。答案为:0.60;
(4)滴定时,当滴加最后一滴NaOH溶液时,溶液由无色恰好变为浅红色,并在半分钟内不褪色时,停止滴定。答案为:当滴加最后一滴NaOH溶液时,溶液由无色恰好变为浅红色,并在半分钟内不褪色;
(5)第一次实验所用NaOH体积与另三次相比,误差明显,不能使用,则他的计算的不合理之处:第1次滴定误差明显大,属异常值,应舍去。答案为:第1次滴定误差明显大,属异常值,应舍去;
平均消耗的NaOH溶液的体积
则,;
市售白醋总酸量=。答案为:0.75;4.50;
(6)分析操作误差时,可利用公式进行分析
a.碱式滴定管在滴定时未用标准NaOH溶液润洗,偏大,偏大;
b.碱式滴定管的尖嘴在滴定前有气泡,滴定后气泡消失,偏大,偏大;
c.锥形瓶中加入待测白醋溶液后,再加少量水,不变,不变;
d.锥形瓶在滴定时剧烈摇动,有少量液体溅出,V(NaOH)偏小,偏小;
综合以上分析,ab符合题意,答案为:ab。
选项
实验事实
理论解释
A
氮原子的第一电离能大于氧原子
氮原子能级半充满
B
为非极性分子
分子中只含非极性键
C
的非金属性比强
的电负性小于
D
的沸点高于
的相对分子质量小于
容器编号
温度/℃
起始物质的量/ml
平衡物质的量/ml
NO(g)
CO(g)
(g)
Ⅰ
0.4
0.4
0.2
Ⅱ
0.4
0.4
0.24
滴定次数实验数据(mL)
1
2
3
4
20.00
20.00
20.00
20.00
(消耗)
15.95
15.00
15.05
14.95
相关试卷
这是一份辽宁省葫芦岛市兴城市高级中学等四校2022-2023学年高二12月月考化学试卷(含答案),共14页。试卷主要包含了单选题,填空题等内容,欢迎下载使用。
这是一份2022-2023学年辽宁省葫芦岛市兴城市高级中学等四校高二上学期12月月考化学试卷PDF版含答案,共8页。
这是一份辽宁省阜新市第二高级中学2022-2023学年高二上学期期末考试化学试卷(含答案),共12页。

