


还剩3页未读,
继续阅读
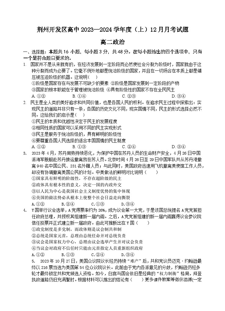
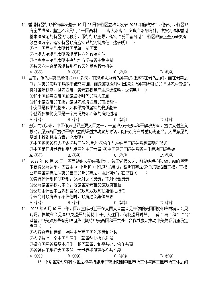
湖北省荆州开发区高级中学2023-2024学年高二上学期12月月考政治试题
展开
这是一份湖北省荆州开发区高级中学2023-2024学年高二上学期12月月考政治试题,共6页。
相关试卷
56,湖北省荆州市荆州中学2023-2024学年高一上学期期末考试政治试题:
这是一份56,湖北省荆州市荆州中学2023-2024学年高一上学期期末考试政治试题,共15页。试卷主要包含了选择题,非选择题等内容,欢迎下载使用。
湖北省荆州开发区高级中学2023-2024学年高二上学期12月月考政治试题:
这是一份湖北省荆州开发区高级中学2023-2024学年高二上学期12月月考政治试题,共15页。试卷主要包含了选择题,非选择题等内容,欢迎下载使用。
2023-2024学年湖北省荆州市荆州中学高一上学期期中政治试题含解析:
这是一份2023-2024学年湖北省荆州市荆州中学高一上学期期中政治试题含解析,共27页。试卷主要包含了选择题,非选择题等内容,欢迎下载使用。