


2020-2021年山西省吕梁市兴县高一物理上学期期中试卷及答案
展开
这是一份2020-2021年山西省吕梁市兴县高一物理上学期期中试卷及答案,共11页。试卷主要包含了选择题,实验题,计算题等内容,欢迎下载使用。
一、选择题(本题共12小题,每小题4分,共48分。在每小题给出的四个选项中,第1~8题只有一项符合题目要求,第9~12题有多项符合题目要求,全部选对的得4分,选对但不全的得2分,有选错的得0分)
1.(4分)据报道:受新冠肺炎疫情影响,原定于2020年3月在南京主办的世界室内田径锦标赛将推迟到2021年3月举行。如图所示为中国选手苏炳添(中)在多哈田径世锦赛百米比赛中的情景,下列对苏炳添的研究中,能把他看做质点的是( )
A.研究苏炳添的起跑特点
B.研究苏炳添到达终点是如何撞线的
C.研究苏炳添在百米比赛中的速度
D.研究苏炳添的跑步技巧
2.(4分)庐山和井冈山是江西的两大名山,设甲车从庐山停车场1号车位去井冈山停车场2号车位行程428km,乙车从井冈山停车场2号车位赶往庐山停车场1号车位行程452km。若两车早晨5时同时出发经6小时恰好同时到达,则( )
A.研究乙车的路程时能将车看做质点
B.甲驾车行程“428km”指的是位移大小
C.甲车、乙车的平均速度相同
D.“早晨5时”是时间间隔,“经6小时”是时刻
3.(4分)2019年某地中考体育测试在体育馆标准田径场上进行(第1分道周长400米),甲、乙两个同学跑100米和跑1000米成绩分别为16秒和4分10秒,关于甲、乙两个同学的运动情况,下列说法正确的是( )
A.乙同学跑1000米的平均速度大小为4m/s
B.乙同学跑1000米的位移大小是甲同学跑100米的10倍
C.甲同学跑100米的最大速度大小为12.50m/s
D.甲同学跑100米的平均速度大小为6.25m/s
4.(4分)甲、乙两汽车在同一条平直公路上同向运动,其速度﹣时间图象分别如图中甲、乙两条图线所示。下列对甲、乙运动描述中正确的是( )
A.0~T时间内乙的加速度逐渐减小
B.0~T时间内甲的加速度逐渐增大
C.0~T时间内的某时刻甲、乙加速度相等
D.T时刻两者相遇
5.(4分)一个从地面上竖直上抛的物体,它两次经过一个较低点A的时间间隔是5s,两次经过一个较高点B的时间间隔是3s,则AB之间的距离是(g=10m/s2)( )
A.80mB.40m
C.20mD.初速未知,无法确定
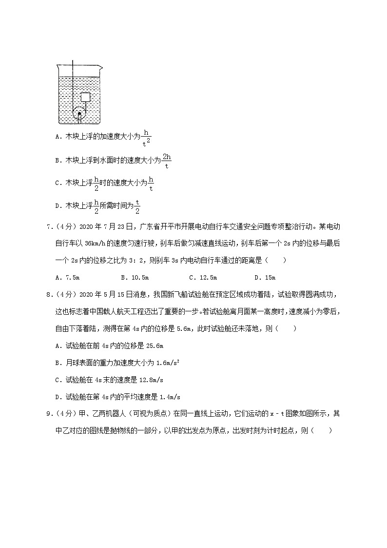
6.(4分)如图所示,水槽底有一质量为m的木块通过定滑轮被绳子拉住,绳子断后,木块从静止开始匀加速上浮。若刚露出水面的位移大小为h,所用时间为t,则( )
A.木块上浮的加速度大小为
B.木块上浮到水面时的速度大小为
C.木块上浮时的速度大小为
D.木块上浮所需时间为
7.(4分)2020年7月23日,广东省开平市开展电动自行车交通安全问题专项整治行动。某电动自行车以36km/h的速度匀速行驶,刹车后做匀减速直线运动,刹车后第一个2s内的位移与最后一个2s内的位移之比为3:2,则刹车3s内电动自行车通过的距离是( )
A.7.5mB.10.5mC.12.5mD.15m
8.(4分)2020年5月15日消息,我国新飞船试验舱在预定区域成功着陆,试验取得圆满成功,这也标志着中国载人航天工程迈出了重要的一步。若试验舱离月面某一高度时,速度减小为零后,自由下落着陆,测得在第4s内的位移是5.6m,此时试验舱还未落地,则( )
A.试验舱在前4s内的位移是25.6m
B.月球表面的重力加速度大小为1.6m/s2
C.试验舱在4s末的速度是12.8m/s
D.试验舱在第4s内的平均速度是1.4m/s
9.(4分)甲、乙两机器人(可视为质点)在同一直线上运动,它们运动的x﹣t图象如图所示,其中乙对应的图线是抛物线的一部分,以甲的出发点为原点,出发时刻为计时起点,则( )
A.甲、乙同时出发,乙始终沿正方向运动
B.从开始运动到t1时刻甲、乙两机器人的位移相等,t1时刻速度不相等
C.t1到t2时间内,某时刻两机器人的速度可能相同
D.t1到t2时间内,机器人乙的平均速度大于机器人甲的平均速度
10.(4分)如图所示为红、蓝两小车在一条平直的车道上运动的v﹣t图象,其中蓝车的图线为一条直线,红车的图线为两段相同的圆弧,则( )
A.两车运动到第4s时加速度大小相等
B.两车运动到第8s时不一定相遇
C.两车在0~8s内的平均速度大小相等,方向相同
D.红车运动到第4s时加速度方向改变
11.(4分)如图所示,从斜面上某一位置先后由静止释放四个小球,相邻两小球释放的时间间隔为0.1s。某时刻拍下的照片记录了各小球的位置,测得xAB=5cm,xBC=10cm,xCD=15cm。则( )
A.照片上小球A所处的位置是每个小球的释放点
B.C点小球速度是B、D点小球速度之和的一半
C.B点小球的速度大小为1.5m/s
D.所有小球的加速度大小为5m/s2
12.(4分)如图所示,完全相同的三个木块并排固定在水平面上,一子弹以速度v1由左向右垂直射入木块并做匀减速直线运动,且刚要离开第三个木块时速度恰好为零。则子弹依次进入每个木块时的速度之比和穿过每个木块所用的时间之比分别是( )
A.v1:v2:v3=3:2:1
B.v1:v2:v3=::1
C.t1:t2:t3=1:(﹣1):(﹣1)
D.t1:t2:t3=(﹣):(﹣1):1
二、实验题(本题共2小题,共12分)
13.(6分)用打点计时器研究小车做匀变速直线运动的规律,如图甲所示给出了小车拖动的纸带上的某一段,已知打点间隔为T=0.02s,相邻两个计数点之间还有4个点未标出,经测量,各计数点之间的距离为:x1=20.5cm,x2=28.49cm,x3=36.67cm,x4=44.49cm,x5=52.51cm,x6=60.50cm。
(1)以上数据不符合读数要求的是 cm。
(2)乙同学想通过速度﹣时间图象求加速度,于是他算出了一些点的速度,做出表格:
①请你计算打点计时器打4号计数点时小车的速度v4= m/s(保留三位有效数字)。
②请你在如图乙所示的速度﹣时间图象中补上未描出的点,并且作出小车的速度﹣时间图象。
③根据图象可知,小车的加速度大小a= m/s2(保留三位有效数字)。
14.(6分)如图甲所示是某同学使用打点计时器研究匀变速直线运动的实验装置。请回答下面的问题:
(1)实验中,必要的措施是 .
A.细线必须与长木板平行
B.先接通电源再释放小车
C.小车靠近滑轮,远离打点计时器释放
D.选打下的第一个点作为计数点
(2)如图乙所示为实验得到的一条纸带,相邻点之间的时间间隔为T=0.2s,用刻度尺量出相邻点之间的距离是x01=1.40cm、x12=2.15cm、x23=2.91cm、x34=3.65cm、x45=4.41cm、x56=5.15cm。由纸带数据计算可得计数点4所代表时刻的瞬时速度大小为v4= m/s,小车的加速度大小为a= m/s2(结果均保留两位有效数字)。
三、计算题(本题共4小题,共40分。作答时应写出必要的文字说明、方程式和重要的演算步骤。只写出最后答案的不能得分。有数值计算的题,答案中必须明确写出数值和单位)
15.(8分)2020年7月24日,首列乌兰察布至北京高铁从乌兰察布站出发进京,标志着北京与内蒙合作将越来越紧密。若一辆列车从甲站始发沿直线行驶最后停靠乙站,车载速度传感器记录了列车运行的v﹣t图象如图所示。求:
(1)甲、乙两站间的距离L;
(2)列车出站时的加速度大小。
16.(10分)有一个推盒子的游戏节目,规则是:选手们从起点开始用力推盒子一段距离后,放手让盒子向前滑动,若盒子最后停在水平地面上有效区域内(可以压线),视为成功。其简化模型如图所示,AC是长度为L1=5m的水平地面,选手们可将盒子放在A点,从A点开始用一水平恒力推盒子,BC为有效区域,BC长度为L2=1m。假设在推力作用下盒子(可视为质点)做匀加速直线运动,加速度大小为36m/s2,撤去推力后其做匀减速运动,加速度大小为4m/s2,重力加速度g取10m/s2。该选手要获得成功,则(结果可用分数表示):
(1)水平恒力作用在盒子上的最长时间;
(2)水平恒力作用在盒子上的最小距离。
17.(10分)在同一平直公路上,前面的A车距后面的B车100m,均以30m/s的速度同向行驶,在前面的A车驾驶员发现紧急情况立即刹车,从A车刹车开始计时(t=0),A、B两车的加速度随时间变化的关系分别如图甲、乙所示,取两车开始运动的方向为正方向。
(1)在如图丙所示的坐标轴上标上合适的标度,画出A、B两车的v﹣t图象;
(2)求两车在0~9s内最近距离。
18.(12分)2020年6月3日,深圳市石围社区出动无人机排查高空坠物安全隐患。某校物理兴趣小组,为了了解高空坠物的危害,将一只鸡蛋从离地面20m高的高楼面上静止释放,让其自由下落,下落途中用△t=0.2s的时间通过一个窗口,窗口的高度为2m,忽略空气阻力的作用,重力加速度g取10m/s2,求:
(1)鸡蛋落地时的速度大小和落地前最后1s内的位移大小;
(2)高楼面离窗的上边框的高度。
2020-2021学年山西省吕梁市兴县、岚县高一(上)期中物理试卷
试题解析
一、选择题(本题共12小题,每小题4分,共48分。在每小题给出的四个选项中,第1~8题只有一项符合题目要求,第9~12题有多项符合题目要求,全部选对的得4分,选对但不全的得2分,有选错的得0分)
1.C。
2.A。
3.D。
4.AC。
5.C。
6.B。
7.C。
8.B。
9.BC。
10.BC。
11.ABD。
12.BD。
二、实验题(本题共2小题,共12分)
13.(1)20.5;(2)①4.85;②v﹣t图象如图所示; ③8.00。
14.(1)AB;(2)0.20;0.19。
三、计算题(本题共4小题,共40分。作答时应写出必要的文字说明、方程式和重要的演算步骤。只写出最后答案的不能得分。有数值计算的题,答案中必须明确写出数值和单位)
15.解:(1)由题意知 v=432km/h=120m/s,匀速运动的时间t=720s
两站间距对应v﹣t图线下的面积大小,有 L=×(720+1200)×120m=115200m=115.2km
(2)列车出站时的加速度大小 a==m/s2=0.5m/s2。
答:(1)甲、乙两站间的距离L是115.2km:
(2)列车出站时的加速度大小是0.5m/s2:
16.解:(1)要想获得游戏成功,盒子滑到C点速度正好为0,力作用时间最长,
设最长作用时间为t1,t1时刻盒子的速度为v,加速度大小:a1=36m/s2,a2=4m/s2,
盒子加速运动过程中的位移:x1=
盒子减速运动过程中的位移:x2=
位移关系满足:x1+x2=L1
撤去推力时盒子的速度:v=a1t1
代入数据解得:t1=s
即推力作用在瓶子上的时间最长不得超过s.
(2)要想游戏获得成功,瓶滑到B 点速度正好为零,力作用距离最小,
设最小距离为d,设推动盒子过程,盒子的最大速度为v′,
则:+=L1﹣L2
由匀变速直线运动的速度﹣位移公式可得:v′2=2a1d
代入数据解得:d=0.4m
答:(1)水平恒力作用在盒子上的最长时间是s;
(2)水平恒力作用在盒子上的最小距离是0.4m。
17.解:(1)v﹣t图象的斜率表示加速度,根据甲和乙图,画出A、B两车的v﹣t图象如下:
(2)t=0时,甲车在乙车的前面,0﹣6s内,乙车的速度比甲车的大,两者间距逐渐减小,
6﹣9s内,乙车的速度比甲车的小,两者间距逐渐增大,故t=6s时,甲、乙两车速度相等,此时两车相距最近。
根据v﹣t图象与时间轴所围的面积表示位移,可得:
在0~6s内,甲车的位移为x甲=m+×15×3m=67.5m
乙车的位移为x乙=30×3m+×3m=157.5m
两车最近距离为smin=s0+x甲﹣x乙=100m+67.5m﹣157.5m=10m
答:(1)A、B两车的v﹣t图象如解析所示;
(2)两车在0~9s内最近距离为10m。
18.解:(1)设鸡蛋自由下落时间为t,由h=gt2可得:t=2s;
则鸡蛋下落速度v=gt=20m/s;
第1秒内的位移h1=×10m/s2×(1s)2=5m;
则最后一秒内的位移h2=h﹣h1=15m;
(2)有题意知窗口的高度h3=2m,设高楼距窗上边框距离h0,下落到窗上边框的时间为t0;
由h0=g;
h0+h3=g(t0+△t)2;
联立解得h0=4.05m;
答:(1)鸡蛋落地时的速度大小20m/s,落地前最后1s内的位移大小为15m。
(2)高楼面离窗的上边框的高度为4.05m。计数点
1
2
3
4
5
t/s
0.10
0.20
0.30
0.40
0.50
v/(m/s)
2.45
3.26
4.06
5.64
相关试卷
这是一份山西省吕梁市2023-2024学年高一上学期期末考试物理试卷(Word版附解析),共24页。试卷主要包含了选择题的作答,填空题和解答题的作答,考试结束后,将答题卡上交等内容,欢迎下载使用。
这是一份2020-2021年山西省吕梁市岚县高一物理上学期期中试卷及答案,共11页。试卷主要包含了选择题,实验题,计算题等内容,欢迎下载使用。
这是一份山西省吕梁市兴县2023-2024学年高一上学期12 月大联考物理试题,共16页。
