四川省成都市七中2023-2024学年高三上学期一诊模拟考试理综生物试题(Word版附解析)
展开
这是一份四川省成都市七中2023-2024学年高三上学期一诊模拟考试理综生物试题(Word版附解析),共1页。试卷主要包含了选择题,三阶段)等内容,欢迎下载使用。
一、选择题:共13个小题,每小题6分,共78分,在每小题给出的四个选项中,只有一项是符合题目要求的。
1. 下列关于人体细胞衰老和凋亡的叙述,错误的是( )
A. 老年斑出现的原因是酪氨酸酶活性降低
B. 人体内有些激烈的细胞自噬可能诱导细胞凋亡
C. 通常情况下白细胞的凋亡速率比红细胞快得多
D. 正常的细胞衰老有利于人体更好地实现自我更新
【答案】A
【解析】
【分析】1、衰老细胞的特征:(1)细胞内水分减少,细胞萎缩,体积变小,但细胞核体积增大,染色质固缩,染色加深;(2)细胞膜通透性功能改变,物质运输功能降低;(3)细胞色素随着细胞衰老逐渐累积;(4)有些酶的活性降低;(5)呼吸速度减慢,新陈代谢减慢。
2、细胞凋亡是由基因决定的细胞编程序死亡的过程。细胞凋亡是生物体正常的生命历程,对生物体是有利的,而且细胞凋亡贯穿于整个生命历程。
【详解】A、老年斑出现的原因是色素积累,出现白发的原因是酪氨酸酶活性降低,A错误;
B、有些激烈的细胞自噬可能诱导细胞凋亡,参与细胞自噬的重要细胞器是溶酶体,在营养缺乏的情况下,通过细胞自噬可以获得维持细胞生存所需的营养物质,B正确;
C、通常情况下白细胞的凋亡速率比红细胞快得多,白细胞主要是吞噬和免疫功能,红细胞起到运输功能,所以白细胞凋亡速度更快,C正确;
D、正常的细胞衰老有利于机体更好地实现自我更新,对于个体具有积极意义,D正确。
故选A。
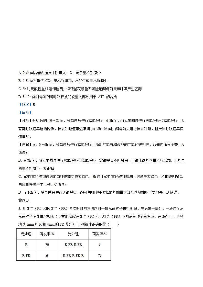
2. 酵母菌在密闭容器内以葡萄糖为底物的呼吸速率变化过程如图所示。已知酸性重铬酸钾遇到葡萄糖也能变成灰绿色。下列叙述正确的是( )
A. 0-6h间容器内压强不断增大、O₂剩余量不断减少
B. 6-8h间容器内CO₂量不断增加、水的生成量不断减小
C. 8h时用酸性重铬酸钾检测,溶液呈灰绿色即可验证酵母菌厌氧呼吸产生乙醇
D. 8-10h间酵母菌细胞呼吸释放的能量大部分用于 ATP 的合成
【答案】B
【解析】
【分析】分析题图:0~6h间,酵母菌只进行需氧呼吸;6-8h间,酵母菌同时进行厌氧呼吸和需氧呼吸,但有需呼吸速率逐渐降低,厌氧呼吸速率逐渐增加;8h-10h间,酵母菌只进行厌氧呼吸,且厌氧呼吸速率快速增加。
【详解】A、0~6h间,酵母菌只进行需氧呼吸,消耗的氧气和释放的二氧化碳相等,容器内压强不变,A错误;
B、6-8h间,酵母菌同时进行厌氧呼吸和需氧呼吸,需氧呼吸不断减弱,二氧化碳的含量不断增加、水的生成量不断减小,B正确;
C、酸性重铬酸钾遇到葡萄糖也能变成灰绿色,8h时用酸性重铬酸钾检测,溶液呈灰绿色,不能说明酵母菌厌氧呼吸产生乙醇,C错误;
D、8-10h间,酵母菌只进行厌氧呼吸,酵母菌细胞呼吸释放的能量大部分以热能的形式散失,D错误。
故选B。
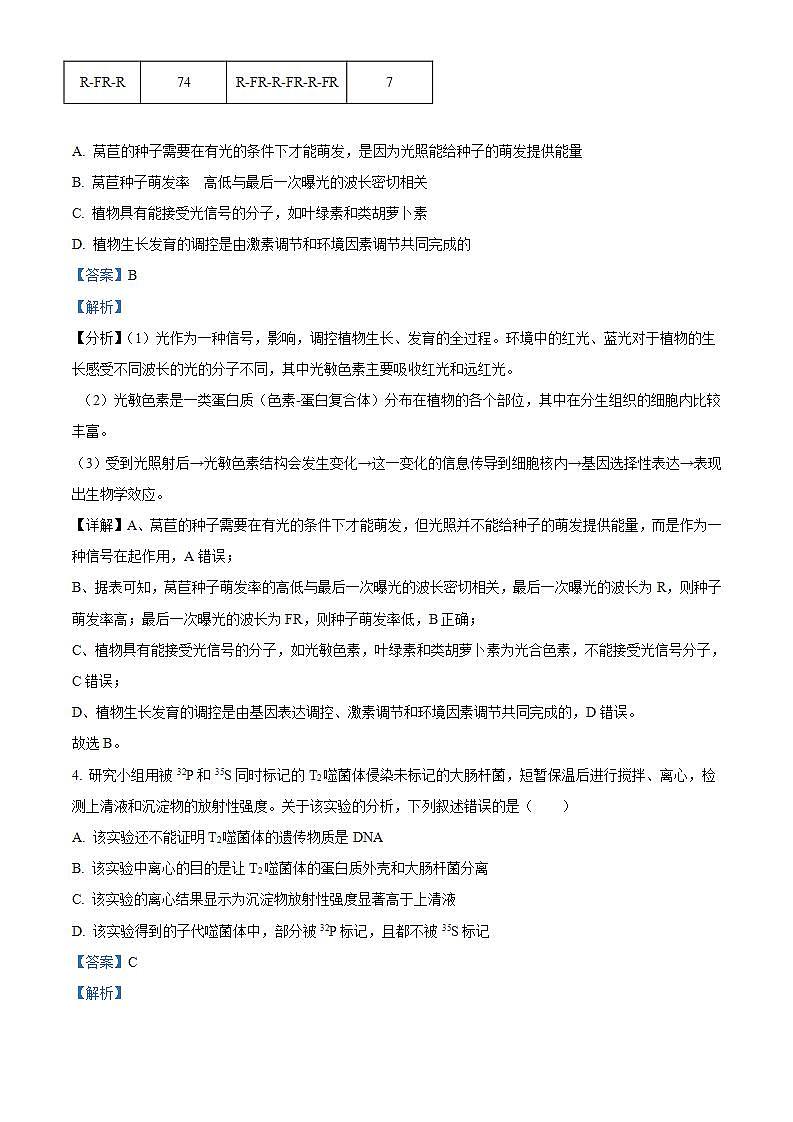
3. 用红光(R)和远红光(FR)依次照射的方法以对一批莴苣种子进行处理,然后置于暗处。一段时间后莴苣种子发芽情况如表(交替地暴露在红光(R)和远红光(FR)下的莴苣种子萌发率。在26℃下,连续地以1min的R和4min的FR曝光)。下列叙述正确的是( )
A. 莴苣的种子需要在有光的条件下才能萌发,是因为光照能给种子的萌发提供能量
B. 莴苣种子萌发率高低与最后一次曝光的波长密切相关
C. 植物具有能接受光信号的分子,如叶绿素和类胡萝卜素
D. 植物生长发育的调控是由激素调节和环境因素调节共同完成的
【答案】B
【解析】
【分析】(1)光作为一种信号,影响,调控植物生长、发育的全过程。环境中的红光、蓝光对于植物的生长感受不同波长的光的分子不同,其中光敏色素主要吸收红光和远红光。
(2)光敏色素是一类蛋白质(色素-蛋白复合体)分布在植物的各个部位,其中在分生组织的细胞内比较丰富。
(3)受到光照射后→光敏色素结构会发生变化→这一变化的信息传导到细胞核内→基因选择性表达→表现出生物学效应。
【详解】A、莴苣的种子需要在有光的条件下才能萌发,但光照并不能给种子的萌发提供能量,而是作为一种信号在起作用,A错误;
B、据表可知,莴苣种子萌发率的高低与最后一次曝光的波长密切相关,最后一次曝光的波长为R,则种子萌发率高;最后一次曝光的波长为FR,则种子萌发率低,B正确;
C、植物具有能接受光信号的分子,如光敏色素,叶绿素和类胡萝卜素为光合色素,不能接受光信号分子,C错误;
D、植物生长发育的调控是由基因表达调控、激素调节和环境因素调节共同完成的,D错误。
故选B。
4. 研究小组用被32P和35S同时标记的T2噬菌体侵染未标记的大肠杆菌,短暂保温后进行搅拌、离心,检测上清液和沉淀物的放射性强度。关于该实验的分析,下列叙述错误的是( )
A. 该实验还不能证明T2噬菌体的遗传物质是DNA
B. 该实验中离心的目的是让T2噬菌体的蛋白质外壳和大肠杆菌分离
C. 该实验的离心结果显示为沉淀物放射性强度显著高于上清液
D. 该实验得到的子代噬菌体中,部分被32P标记,且都不被35S标记
【答案】C
【解析】
【分析】1、噬菌体的繁殖过程:吸附→注入(注入噬菌体的DNA)→合成(控制者:噬菌体的DNA;原料:细菌的化学成分)→组装→释放。
2、T2噬菌体(T2噬菌体)侵染细菌的实验步骤:分别用35S或32P标记噬菌体→噬菌体与大肠杆菌混合培养→噬菌体侵染未被标记的细菌→在搅拌器中搅拌,然后离心,检测上清液和沉淀物中的放射性物质。
【详解】A、该实验用被35S和32P同时标记T2噬菌体(T2噬菌体)侵染未标记的大肠杆菌,不能证明T2噬菌体(T2噬菌体)的遗传物质是DNA,应该分别用35S或32P同时标记的T2噬菌体(T2噬菌体)侵染未标记的大肠杆菌,A正确;
B、在该实验中, 35S标记的蛋白质外壳没有进入到大肠杆菌内部,会留在外面,而32P标记的DNA分子进入到大肠杆菌内部,在离心时,蛋白质外壳会聚集到上清液中,DNA分子随菌体沉到底部,所以离心的目的是使T2噬菌体(T2噬菌体)的蛋白质外壳和大肠杆菌分离,B正确;
C、在该实验中,离心后,35S标记的蛋白质外壳会聚集到上清液中,32P标记的DNA分子会随菌体沉到底部,所以上清液和沉淀物的放射性都高,无法比较哪个更高,C错误;
D、噬菌体侵染细菌时,只有DNA进入细菌并作为模板控制子代噬菌体的合成,而合成子代噬菌体的原料都来自大肠杆菌,由于DNA分子复制方式为半保留复制,因此该实验得到的子代噬菌体中,部分被32P标记,且都不被35S标记,D正确。
故选C。
5. 抑郁症是最常见的精神疾病之一,女性产后易得抑郁症的概率可达到10%~15%。抑郁症的发病原因与中枢神经系统的某些部位5-羟色胺(5-HT,一种抑制性神经递质)相对或绝对的不足或缺乏有关。下列相关叙述正确的是( )
A. 突触前膜释放5-HT时,实现了电信号→化学信号→电信号的转变
B. 组织液中的5-HT与突触后膜上的受体特异性结合后引起Na+内流
C. 女性产后易得抑郁症,是由于女性大脑合成5-HT突然减少所致
D. 抑制5-HT重吸收或抑制5-HT被相关酶分解可达到抗抑郁的效果
【答案】D
【解析】
【分析】抑郁症的发病原因与中枢神经系统的某些部位5-羟色胺相对或绝对的不足或缺乏有关,神经递质作用于突触后膜上的受体,使得突触后膜发生电位改变。
【详解】A、电信号传导轴突末梢,突触前膜释放5-HT时,实现了电信号→化学信号的转变,A错误;
B、5-HT为抑制性神经递质,5-HT经突触间隙(充满组织液)与突触后膜上的受体特异性结合后引起Cl-内流,从而使突触后膜不能产生动作电位,也不会引起Na+内流,B错误;
C、与中枢神经系统的某些部位5-羟色胺相对或绝对的不足或缺乏有关,不一定是由大脑合成的5-HT突然减少所致,C错误;
D、抑郁症的发病原因与中枢神经系统的某些部位5-羟色胺(5-HT,一种抑制性神经递质)相对或绝对的不足或缺乏有关。5-HT为神经递质,神经递质发挥作用后会被相关酶分解或被重吸收,抑制5-HT被重吸收或灭活,可使其持续作用神经元,从而达到抗抑郁的效果,D正确。
故选D。
6. 植物甲(2n=20,AA)是一种当花粉落在自身柱头上时,不能穿过柱头,无法完成受精作用的植物;植物乙(4n=38,AABB)是正常自花传粉植物,其中A、B代表不同的染色体组。现欲培育新类型植物丙,具体过程为:利用植物甲与植物乙杂交得到F1,F1再与植物乙杂交得到F2,通过选育便可得到符合要求的植物丙。下列叙述正确的是( )
A. 由于植物甲的花粉不能正常萌发而影响受精,应让其作母本
B. 植物乙是由两个不同的物种通过自然种间杂交后直接获得的
C. F1是三倍体,其体细胞中含有29条染色体,不含同源染色体
D. 若B组染色体在减数分裂时随机移向某一极,则F2的染色体组成可能有10种
【答案】D
【解析】
【分析】由题意分析可知:植物甲(2n=20,AA),A组中含有10条染色体,植物乙(4n=38,AABB),B组中含有9条染色体。
【详解】A、植物甲是当花粉落在自身柱头上时,花粉不能穿过柱头,无法完成受精作用,而不是花粉不能萌发,A错误;
B、植物乙可能是由两个不同物种(染色体组成分别为AA和BB)进行杂交获得染色体组成为AB的二倍体,然后该二倍体经过染色体加倍获得的,而不是由两个不同物种通过自然种间杂交后直接获得的,B错误;
C、F1的染色体组成为AAB,为三倍体,含有同源染色体,C错误;
D、B组含有9条染色体,若B组染色体在减数分裂时随机移向某一极,则F2染色体组成可能有10种,D正确。
故选D。
7. 植物细胞内的呼吸作用中存在由交替氧化酶(AOX)主导的交替呼吸途径,该途径对植物抵抗强光等逆境具有重要的生理学意义。下图表示eATP与呼吸链对光合作用相关反应的影响,其中iATP为细胞内ATP,eATP为细胞外ATP。请回答下列问题。
(1)图中所示的光系统I和光系统II应位于叶绿体的____上。ATP和NADPH在光合作用中的作用是____。
(2)强光环境下,植物细胞通过“苹果酸草酰乙酸穿梭”途径,将过多的____转移出叶绿体,并最终通过AOX的作用,将其中的能量大部分转化为____,从而有效缓解强光对植物细胞内光系统的损伤。
(3)目前尚未发现在植物细胞的表面或细胞膜上存在ATP合成酶,表明eATP来源于____(结构)产生的iATP。AMP-PCP作为一种eATP抑制剂,能有效抑制eATP对细胞的调节作用,但却不改变细胞外的eATP浓度,推测其可能的作用是____。
【答案】(1) ①. 类囊体薄膜 ②. 为C3的还原提供能量和还原剂
(2) ①. NADPH([H]) ②. 热能
(3) ①. 线粒体、叶绿体和细胞质基质 ②. AMP-PCP阻止eATP与受体结合(AMP-PCP与eATP竞争受体)
【解析】
【分析】光合作用包括光反应和暗反应阶段:
1、光反应阶段是在类囊体的薄膜上进行的。叶绿体中光合色素吸收的光能将水分解为氧和H+,氧直接以氧分子的形式释放出去,H+与氧化型辅酶Ⅱ(NADP+)结合,形成还原型辅酶Ⅱ(NADPH)。还原型辅酶Ⅱ作为活泼的还原剂,参与暗反应阶段的化学反应,同时也储存部分能量供暗反应阶段利用;在有关酶的催化作用下,提供能量促使ADP与Pi反应形成ATP。
2、暗反应在叶绿体基质中进行,在特定酶的作用下,二氧化碳与五碳化合物结合,形成两个三碳化合物。在有关酶的催化作用下,三碳化合物接受ATP和NADPH释放的能量,并且被NADPH还原。一些接受能量并被还原的三碳化合物,在酶的作用下经过一系列的反应转化为糖类;另一些接受能量并被还原的三碳化合物,经过一系列变化,又形成五碳化合物。
【小问1详解】
图中所示的光系统I和光系统II中光合色素吸收、传递和转化光,应该位于叶绿体的类囊体薄膜上。在光合作用的暗反应阶段,ATP和NADPH为C3的还原提供能量和还原剂。
【小问2详解】
由图可知,植物细胞通过“苹果酸草酰乙酸穿梭”途径,将过多的NADPH合成苹果酸,转移出叶绿体,并最终通过AOX的作用,将其中大部分能量以热能形式散失。
【小问3详解】
目前尚未发现在植物细胞的表面或质膜上存在ATP合酶,说明eATP来源于能产生iATP的线粒体(有氧呼吸第二、三阶段)、叶绿体(光反应阶段)和细胞质基质(细胞呼吸的第一阶段)。AMP-PCP作为一种eATP抑制剂,能有效抑制eATP对细胞的调节作用,但却不改变细胞外的eATP浓度,且eATP可通过受体介导的方式,调节植物细胞的生长发育、抗病反应等生理活动,推测AMP-PCP阻止eATP与受体结合,使eATP不能发挥信息调节作用。
8. H+-K+-ATP酶位于胃壁细胞,是质子泵的一种,它通过自身的磷酸化与去磷酸化完成H+/K+跨膜转运,对胃的消化功能具有重要的生理意义。其作用机理如图所示“+”表示促进磷酸化。请据图回答下列问题。
(1)图中M1-R、H2-R、G-R是胃壁细胞膜上的____,其化学本质为____,表明细胞膜具有____功能,图中信息表明信号分子和M1-R、H2-R、G-R结合可通过____和____促进磷酸化,从而促进胃酸的分泌。
(2)图中①和②分别代表____和____,它们的运输方式为____。
(3)胃酸分泌过多是引起胃溃疡主要原因,药物奥美拉唑是一种质子泵抑制剂,能有效减缓胃溃疡症状,用奥美拉唑治疗胃溃疡理由是____。
【答案】8. ①. 受体 ②. 蛋白质 ③. 进行细胞间的信息交流 ④. cAMP ⑤. Ca2+
9. ①. K+ ②. H+ ③. 主动运输
10. 奥美拉唑抑制H+-K+-ATP酶的活性,减少胃壁细胞分泌胃酸
【解析】
【分析】细胞膜的功能:控制物质进出细胞,进行细胞间的信息交流,将细胞与外界环境分隔开。
主动运输:逆浓度梯度,需要能量,需要载体蛋白的协助。
【小问1详解】
信号分子a、b、c发挥作用,需要与细胞膜上相应受体结合,M1-R、H2-R、G-R是胃壁细胞膜上的受体,其化学本质是蛋白质,图中胃壁细胞上的三种不同受体能与特定的信息分子结合,体现了细胞膜能进行细胞间信息交流的功能,据图可知信号分子与受体结合后可通过cAMP和Ca2+促进磷酸化,从而促进胃酸的分泌;
【小问2详解】
据图可知,H+-K+-ATP酶既可以催化ATP水解为主动运输供能,又是转运氢离子和钾离子的载体,其运输方式都是主动运输,由于胃腔中有大量盐酸,氢离子浓度大于胃壁细胞内的氢离子浓度,H+通过主动运输被转运到细胞外,为逆浓度运输,故②代表H+,①代表K+。
【小问3详解】
氢离子过多的被转运到胃腔中导致胃酸分泌过多,引起胃溃疡。H+通过主动运输被转运到细胞外,药物奥美拉唑可以抑制H+-K+-ATP酶的活性,使氢离子的主动运输受到抑制,减少胃壁细胞分泌胃酸,达到治疗的目的。
9. 冬泳是指冬季在室外水域自然水温下进行的游泳活动,冬泳时17℃以下的水温给人以冷感,低于8℃则有强烈刺激感并会感觉身体麻木。请回答下列相关问题:
(1)人体刚接触冷水后会急促呼吸,呼吸暂停片刻后转为深呼气,然后维持均匀而深长有力的呼吸,调节该过程的主要神经中枢是____。CO2作为维持呼吸的信号分子所参与的调节属于____调节。
(2)冬泳时受到冷水刺激后,机体的血液循环和代谢速率会加强,此时血液中甲状腺激素和肾上腺素这两种激素的含量明显增加,机体在调节二者分泌的存在的差异是____。冬泳时机体需在寒冷的水中维持正常的体温,假设室温条件下机体的产热量为a,冬泳时机体的散热量为b,请分析室温条件下和冬泳时同一健康机体a和b的大小关系:____。
(3)冬泳一段时间后,随着机体内血糖的大量消耗,胰腺内____的分泌活动增强,其所分泌激素的作用机理是____。
【答案】9. ①. 脑干 ②. 体液
10. ①. 甲状腺激素的分泌受下丘脑和垂体所分泌激素的分级调节,肾上腺素的分泌受神经的直接支配 ②. a
相关试卷
这是一份四川省成都市七中2024届高三上学期12月一诊热身考试生物试题(Word版附解析),共13页。试卷主要包含了C-12等内容,欢迎下载使用。
这是一份四川省成都市第七中学2024届高三上学期12月一诊热身考试生物试题(Word版附解析),共13页。试卷主要包含了C-12等内容,欢迎下载使用。
这是一份四川省成都市成华区某校2024届高三上学期一诊模拟考试理综生物试题(Word版附解析),共13页。试卷主要包含了选择题等内容,欢迎下载使用。

