四川省成都市成华区某校2024届高三上学期一诊模拟考试理综试题(Word版附解析)
展开
这是一份四川省成都市成华区某校2024届高三上学期一诊模拟考试理综试题(Word版附解析),共18页。试卷主要包含了选择题,非选择题等内容,欢迎下载使用。
1. 在物理学发展过程中,许多物理学家做出了贡献,他们的科学发现和所采用的科学方法推动了人类社会的进步,以下说法正确的是( )
A. 牛顿利用轻重不同的物体捆绑在一起后下落与单个物体分别下落时快慢的比较推理,推翻了亚里士多德重的物体下落快、轻的物体下落慢的结论
B. 元电荷e的数值为,最早由法国物理学家汤姆逊通过实验测量得出
C. 卡文迪许用扭秤实验,测出了万有引力常量,这使用了微小作用放大法
D. 开普勒利用行星运动规律,并通过“月-地检验”,得出了万有引力定律
【答案】C
【解析】
【详解】A.伽利略利用轻重不同的物体捆绑在一起后下落与单个物体分别下落时快慢的比较推理,推翻了亚里士多德重的物体下落快、轻的物体下落慢的结论,故A错误;
B.元电荷e的数值为,最早由美国物理学家密立根通过油滴实验测量得出,故B错误;
C.卡文迪许用扭秤实验,测出了万有引力常量,这使用了微小作用放大法,故C正确;
D.牛顿利用行星运动的规律,并通过“月-地检验”,得出了万有引力定律,故D错误。
故选C.
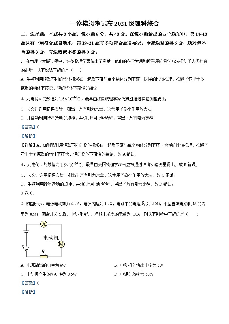
2. 如图所示,电源电动势为6.0V,电源内阻为1.0Ω,电路中的电阻为0.5Ω,小型直流电动机M的内阻为0.5Ω,闭合开关S后,电动机转动,理想电流表的示数为1.0A,则以下判断中正确的是( )
A. 电源输出的功率为6WB. 电动机的输出功率为5W
C. 电动机产生的热功率为0.5WD. 电源的效率为50%
【答案】C
【解析】
【详解】ABC.电动机两端电压
电动机的输入功率
电动机的热功率
电动机的输出功率
AB错误,C正确;
D.电源的输出功率
电源的总功率
电源的效率
D错误。
故选C。
3. 如图所示,物块A套在光滑水平杆上,连接物块A的轻质细线与水平杆间所成夹角为,细线跨过同一高度上的两光滑定滑轮与质量相等的物块B相连,定滑轮顶部离水平杆距离为h=0.2m,现将物块B由静止释放,物块A、B均可视为质点,重力加速度g=10m/s2,sin53°=0.8,不计空气阻力,则( )
A. 物块A与物块B速度大小始终相等
B. 物块B下降过程中,重力始终大于细线拉力
C. 当物块A经过左侧滑轮正下方时,物块B的速度最大
D. 物块A能达到的最大速度为1m/s
【答案】D
【解析】
【分析】
【详解】A.根据关联速度得
所以二者的速度大小不相等。A错误;
B.但细线与杆垂直时,则根据选项A可知,物块B的速度为零,所以B会经历减速过程,则重力会小于细线拉力。B错误;
C.当物块A经过左侧滑轮正下方时,细线与杆垂直,物块B的速度为零。C错误;
D.当物块A经过左侧滑轮正下方时,物块A的速度最大,根据系统机械能守恒得
解得
D正确。
故选D。
4. 如图所示,在水平天花板下方固定一光滑小定滑轮O,在定滑轮的正下方C处固定一带正电的点电荷,不带电的小球A与带正电的小球B通过跨过定滑轮的绝缘轻绳相连,开始时系统在图示位置静止,。若B球所带的电荷量缓慢减少(未减为零),在B球到达O点正下方前,下列说法正确的是( )
A. A球的质量等于B球的质量
B. 此过程中,A球始终保持静止状态
C. 此过程中,点电荷对B球的库仑力不变
D. 此过程中,滑轮受到轻绳的作用力逐渐减小
【答案】B
【解析】
【详解】A.开始时,B球受力如图所示,由几何关系知
而
则
A错误;
BC.假设此过程中A球保持静止状态,由于B球所带的电荷量缓慢减少,B球缓慢下摆,受力平衡,根据三角形相似原理有
由于、OC、T均不变,则OB不变,假设成立,BC逐渐减小,库仑力F逐渐减小,B正确,C错误;
D.由于轻绳拉力T不变,逐渐减小,轻绳OA,OB的拉力的合力逐渐增大,即滑轮受到轻绳的作用力逐渐增大,D错误。
故选B。
5. 如图所示,在匀速转动的电动机带动下,足够长的水平传送带以恒定速率v1匀速向右运动。一质量为m的滑块从传送带右端以水平向左的速率v2(v2>v1)滑上传送带,最终滑块又返回至传送带的右端。就上述过程,下列说法中正确的是( )
A. 滑块返回传送带右端的速率为v2
B. 此过程中传送带对滑块做功为
C. 此过程中电动机对传送带做功为
D. 此过程中滑块与传送带间摩擦产生的热量为
【答案】D
【解析】
【详解】A.传送带足够长,由于,滑块向左减速运动速度为零之后,先在滑动摩擦力的作用下向右加速,当速度增大到等于传送带速度时,与传送带一起向右匀速运动,有,故A错误;
B.此过程中只有传送带对滑块做功,根据动能定理得
故B错误;
D.设滑块向左运动的时间t1,位移大小为x1,则
摩擦力对滑块做功
又摩擦力做功等于滑块动能的减小,即
滑块向左运动过程中传送带的位移大小
摩擦力对传送带做功
联立以上式子解得
设滑块向右匀加速运动的时间t2,位移大小为x3,则
摩擦力对滑块做功
滑块向右匀加速过程中传送带的位移大小
滑块相对传送带的总路程
滑块与传送带间摩擦产生的热量大小
故D正确;
C.全过程中,电动机对传送带做的功
故C错误。
故选D。
6. 2021年5月15日,“天问一号”探测器成功着陆火星。图为“天问一号”探测器经过多次变轨后登陆火星的理想轨迹示意图,其中轨道I、III为椭圆,轨道II为圆,不计探测器变轨时质量的变化,万有引力常量为G,则( )
A. 探测器在轨道I的运行周期小于在轨道II的运行周期
B. 探测器在轨道II上的速度小于火星的“第一宇宙速度”
C. 若已知轨道II的周期和轨道半径,则可以求出火星质量
D. 探测器在轨道I上O点的速度小于轨道II上O点的速度
【答案】BC
【解析】
【详解】A.根据开普勒第三定律
所以
故A错误;
B.由于万有引力提供向心力,即
所以
故B正确;
C.由于万有引力提供向心力,即
所以
若已知轨道II的周期和轨道半径,则可以求出火星质量,故C正确;
D.探测器在轨道I上O点点火减速变轨到轨道II,所以探测器在轨道I上O点的速度大于轨道II上O点的速度,故D错误。
故选BC。
7. 一个带电粒子(不计重力)射入一点电荷的电场中,粒子运动的轨迹如图实线所示,图中虚线是同心圆弧,表示电场中的等势面,下列判断正确的是( )
A. 粒子在a点的电势能一定小于在b点的电势能
B. 粒子在b点的速率一定大于在a点的速率
C. 粒子在a点和c点的动能相等
D. 粒子在b点所受的电场力小于在a点所受的电场力
【答案】AC
【解析】
【详解】D.该电场为点电荷的电场,粒子在点距离点电荷更近,因此粒子在点所受的电场力大于在点所受的电场力,D错误;
AB.粒子运动轨迹为曲线,受力的方向指向轨迹凹侧,因此该粒子受到向外的斥力,从到的运动过程中,电场力做负功,电势能增加,动能减小,故粒子在a点的电势能一定小于在b点的电势能,粒子在b点的速率一定小于在a点的速率,A正确,B错误;
C.由于处于同一等势面上,从到过程中,电场力做功为零,因此粒子在点和点的动能相等,C正确。
故选AC。
8. 如图所示,竖直平面内有固定的光滑绝缘圆形轨道,匀强电场的方向平行于轨道平面水平向左,分别为轨道上的最高点和最低点,是轨道上与圆心等高的点。质量为、电荷量为的带正电的小球(可视为质点)在轨道内能做完整的圆周运动,已知重力加速度为,电场强度大小,则下列说法正确的是( )
A. 小球在轨道上运动时,动能最小位置在之间,且此处小球的电势能最大
B. 小球在轨道上运动时,机械能最小的位置在点
C. 小球经过两点时所受轨道弹力大小差值为
D. 小球经过两点时所受轨道弹力大小的差值为
【答案】BC
【解析】
【详解】本题考查带电物体在重力场和电场中的运动。对于竖直面内的圆周运动,当只处于重力场中时,最高点、最低点是比较好确定的,本题小球处于重力与电场力的复合场中,合力不沿竖直方向,所以“等效最高点”与“等效最低点”的位置就发生了变化,是平行于合力方向的直径与圆的两个交点,在最高点的动能最小,最低点的动能最大,要想恰好完成完整的圆周运动,在最高点必须恰好满足重力与电场力的合力提供向心力。
【解答】A.设小球所受重力与电场力的合力与方向的夹角为,则有
故等效最低点在之间,等效最高点在之间。根据圆周运动的规律,小球在等效最高点时动能最小,小球从运动的过程中电场力做正功,电势能减小,故小球电势能最大的位置在点,故A错误;
B.小球在轨道上运动的过程中,总能量守恒,小球在点的电势能最大,故小球在点时的机械能最小,故B正确;
CD.设圆形轨道的半径为,在点有
在点有
根据动能定理,小球从运动到有
联立解得
故C正确,D错误。
故选BC。
三、非选择题:共174分,第22~32题为必考题,每个试题考生都必须作答。第33~38题为选考题,考生根据要求作答。
(一)必考题:共129分。
9. 验证牛顿第二定律的实验装置如图甲所示.
(1)本实验中___________(填“需要”或“不需要”)满足砝码盘和砝码质量远小于小车质量.
(2)A组同学在实验中,保持小车的质量M不变,仅改变砝码盘中砝码的质量m,得到多组加速度大小a和对应力传感器的示数F,作出a-F图像如图乙所示,图像未过原点的原因是____________.
(3)B组同学在实验中,正确补偿阻力后,保持砝码盘中的砝码质量m0不变,仅改变小车的质量M,测得多组加速度大小a和对应的小车的质量M,作出图像如图丙所示,图像的纵截距为,则砝码盘和动滑轮的总质量为___________(用字母b、m0表示,滑轮均光滑,细绳质量不计).
【答案】 ①. 不需要 ②. 补偿阻力过度 ③.
【解析】
【详解】(1)[1]小车所受合外力为细绳拉力,由力传感器测出,故不需要满足砝码盘和砝码质量远小于小车的质量。
(2)[2]对小车有
作出a-F图像如题图乙所示,图像未过原点的原因是平衡摩擦力过度或木板抬得太高.
(3)[3]根据牛顿第二定律,对小车有
对砝码、砝码盘和动滑轮有
整理得
即
解得
.
10. 某款比亚迪新能源汽车,采用的是若干节磷酸铁锂电池组合而成。从相关资料查得,该电池的型号为18650,电动势在之间,且电池的内阻应该很小。为验证并测量一节18650磷酸铁锂电池的电动势和内电阻,小李同学找到一量程为3mA的电流表A和两个精密电阻箱、,以及一个阻值的定值电阻,设计了如图(a)的电路进行实验。
(1)测电流表A的内阻,断开S2,闭合S1,调节的阻值,使电流表A满偏;保持的阻值不变,闭合S2,调节,当的阻值20.00Ω时,A的示数为2.00mA;忽略S2闭合后电路中总电阻的变化,则A的内阻为 _____Ω。
(2)扩大电流表的量程,将与A并联组成电流表,其量程为A的100倍,则的阻值应调为 _____Ω。
(3)测电动势和内电阻。按(2)中的要求正确调节后保持S2闭合,再闭合S1,多次改变的阻值,记录A的示数与相应的值,作出图线如图(b)所示;由图可求得:_____V,_____Ω。(结果保留2位小数)
(4)器材选择,已知两精密电阻箱的最大阻值分别是:①99.99Ω、②9999.99Ω,则应选用的是 _____(选填“①”或“②”)。
【答案】 ①. 10.00 ②. 0.10 ③. 3.60 ④. 0.02 ⑤. ②
【解析】
【详解】(1)[1]由于忽略S2闭合后电路中总电阻的变化,则有
其中
,,
解得
(2)[2]扩大电流表的量程,将与A并联组成电流表,其量程为A的100倍,则有
解得
(3)[3][4]根据闭合电路欧姆定律可得
可得
结合图像可得
解得
把图像中数据
,
代入方程可解得
(4)[5]电流表满偏时,电路总电阻为
由于电源内阻、定值电阻、电流表内阻都比较小,故应选用的是②。
11. 如图所示,在平面直角坐标系xOy中,第I象限存在沿y轴负方向的水平匀强电场,在y轴负半轴上的某处固定着一点电荷(设匀强电场与点电荷电场以x轴为界互不影响)。一质量为m,电荷量为q的带正电的粒子从y轴正半轴上的M点以速度垂直于y轴射入电场,经x轴上的N点与x轴正方向成角射入第IV象限,此后在点电荷作用下做匀速圆周运动,最后从y轴负半轴上的P点垂直于y轴射出,OP=8R。不计粒子重力,静电力常量为k,已知,求:
(1)M、N两点间的电势差UMN;
(2)固定x轴下侧平面内的点电荷电量Q。
【答案】(1);(2)
【解析】
【详解】(1)设粒子过N点时的速度为v,有
解得
粒子从M点运动到N点的过程,由动能定理有
联立解得
(2)设带电粒在第四象限内的运动半径为r,由几何关系得:
解得:
由牛顿第二定律有
联立解得
12. 如图所示,一滑板的上表面由长度为的水平部分和半径为的四分之一光滑圆弧组成,滑板静止于光滑的水平地面上。物体(可视为质点)置于滑板上面的A点,物体与滑板水平部分的动摩擦因数为,一根长度、不可伸长的细线, 一端固定于点,另一端系一质量为的小球,小球位于最低点时与物体处于同一高度并恰好接触。现将小球拉至与同一高度(细线处于水平拉直状态), 然后由静止释放,小球向下摆动并与物体发生弹性碰撞(碰撞时间极短),设物体的质量为,滑板的质量为。
(1)求小球与物体碰撞前瞬间细线对小球拉力的大小;
(2) 若物体在滑板上向左运动从点飞出,求飞出后相对点的最大高度;
(3) 要使物体在相对滑板反向运动过程中,相对地面有向右运动的速度,求的取值范围。
【答案】(1);(2);(3)
【解析】
【详解】(1)小球Q在下落过程中机械能守恒,因此有
在最低点对小球Q由牛顿第二定律有
解得
(2)小球Q和物体P发生弹性碰撞,则由机械能守恒定律和动量守恒定律有
,
解得
物体和滑块组成系统在水平方向动量守恒,有
由能量守恒定律可得
解得
(3)要求物体P有相对地面向右的速度,说明物体P要滑到曲面上再返回运动,物体P相对滑板N反方向运动过程中,可以知道当再次回到B点时两者的速度最大,此时物体P有向右运动的速度即可,因此规定向左为正方向,再次回到B时水平方向动量守恒定律可得
由能量守恒定律可得
联立可得方程
因物体要经过B点,因此要求判别式大于零,速度向右说明要小于零,则有
即满足不等式
又有
联立可得
[选修3-4]
13. 一列简谐横波,某时刻的波形如图甲所示,P、Q、A为该横波上的三个质点,各自的纵坐标位置分别为,-2m,0m.从该时刻开始计时,波上A质点的振动图象如图乙所示,则下列说法正确的是___________.
A. 该波波速是25 m/s,传播方向沿x正方向
B. 若此波在同一介质中能与另一列简谐横波发生稳定干涉,则另一列波的频率为1.25Hz
C. 若该波能发生明显的衍射现象,则该波所遇到的障碍物尺寸一定比20m大很多
D. 从该时刻起,再经过0.7s质点P通过的路程为
E. 从该时刻起,质点Q将比质点P先回到平衡位置
【答案】ABD
【解析】
【分析】由振动图像和波的图像读出波长和周期,然后求解波速;根据A质点的振动图像判断波的传播方向;当两列波的频率相等时才能产生稳定干涉现象.当障碍物的尺寸与波长相差不多或比波长更小时才会发生明显的衍射现象.根据0.7s内波向右传播的距离确定P点的位置,从而确定P点通过的路程.
【详解】由振动图像可知,t=0时刻质点A向下振动,可知波传播方向沿x正方向,由图可知λ=20m,T=0.8s,则波速为 ,选项A正确;因该波的频率f=1/T=1.25Hz,若此波在同一介质中能与另一列简谐横波发生稳定干涉,则另一列波的频率为1.25Hz,选项B正确;若该波能发生明显的衍射现象,则该波所遇到的障碍物尺寸一定比20m小很多,选项C错误;由几何关系可知P质点的位置的横坐标为7.5m;t=0时刻质点P向上振动,因0.7s内波向右传播x=25×0.7m=17.5m,可知此时P点恰好运动到波谷位置,则经过0.7s质点P通过的路程为(3A+m)=(6+) m,选项D正确;因t=0时刻P向上振动,Q在波谷位置,则从该时刻起,质点Q将比质点P后回到平衡位置,选项E错误;故选ABD.
【点睛】此题用到质点的振动频率等于波的频率.简谐波传播的过程中,介质中质点做简谐运动,一个周期内通过的路程是四个振幅是经常用到的结论.
14. 如图,半径为R的半球形玻璃体置于水平桌面上,半球的上表面水平,球面与桌面相切于A点。一细束单色光经球心O从空气中摄入玻璃体内(入射面即纸面),入射角为45°,出射光线射在桌面上B点处。测得AB之间的距离为。现将入射光束在纸面内向左平移,求射入玻璃体的光线在球面上恰好发生全反射时,光束在上表面的入射点到O点的距离。不考虑光线在玻璃体内的多次反射。
【答案】
【解析】
【详解】当光线经球心O入射时,光路图如图(a)所示。设玻璃的折射率为n,由折射定律有
①
式中,入射角i=45°,γ为折射角。
△OAB为直角三角形,因此
②
发生全反射时,临界角C满足
sinC=③
在玻璃体球面上光线恰好发生全反射时,光路图如图(b)所示。设此时光线入射点为E,折射光线射到玻璃体球面的D点。由题意有
∠EDO=C④
在△EDO内,根据正弦定理有
⑤
联立以上各式并利用题给条件得
⑥
【点睛】本题是简单的几何光学问题,其基础是作出光路图,根据几何知识确定入射角与折射角,根据折射定律求解。
相关试卷
这是一份四川省成都市成华区某校2024届高三上学期一诊模拟考试理综试题(Word版附解析),共15页。试卷主要包含了5 C-59 U-238, 为阿伏加德罗常数的值, 常温下,用0等内容,欢迎下载使用。
这是一份四川省宜宾市第四中学2024届高三上学期一诊模拟考试理综试题(Word版附解析),共17页。试卷主要包含了考试时间50分钟,满分100分,5 K,5NA等内容,欢迎下载使用。
这是一份四川省兴文第二中学2024届高三上学期一诊模拟考试理综试题(Word版附解析),共17页。试卷主要包含了考试时间150分钟,满分300, NA代表阿伏加 德罗常数的值,1NA, 常温下,向10等内容,欢迎下载使用。

