所属成套资源:全套2023-2024学年高三上学期阶段考试生物含答案
2023-2024学年福建省宁德第一中学高三上学期第二次考试生物含解析
展开
这是一份2023-2024学年福建省宁德第一中学高三上学期第二次考试生物含解析,文件包含生物答案docx、生物试题docx等2份试卷配套教学资源,其中试卷共37页, 欢迎下载使用。
生物答案
一、单选题(共40分)
1. 阴性艾滋病事件引起了社会各界的关注,由此加重了人们的恐艾心理。关于艾滋病病毒(HIV),下列叙述正确的是()
A. HIV是一种单细胞生物,在分类上属于原核生物
B. 由于HIV体内只有一种细胞器,所以其营寄生生活
C. 获取大量HIV的方法是将其接种在营养物质齐全的培养基上培养
D. HIV不参与构成种群、群落、生态系统、生物圈等生命系统结构层次
【答案】D
【解析】
【分析】1、艾滋病病毒(HIV)没有细胞结构,没有细胞器;也不会参与构成种群、群落、生态系统、生物圈这些生命系统的结构层次。
2、HIV病毒进入人体后,与人体的T淋巴细胞结合,破坏T淋巴细胞,使免疫调节受到抑制,使人的免疫系统瘫痪,最后使人无法抵抗其他细菌、病毒的入侵,让人死亡。
【详解】A、HIV是一种RNA病毒,无细胞结构,既不属于原核生物,也不属于真核生物,A错误;
B、病毒没有细胞结构,也没有细胞器,B错误;
C、HIV是营寄生生活的生物,必需用活细胞进行培养,不能用普通的培养基进行培养,C错误;
D、细胞是最基本的生命系统,而HIV没有细胞结构,则不参与构成种群、群落、生态系统、生物圈等生命系统结构层次,D正确。
故选D。
2. 细胞含有多种多样的化合物,下列相关叙述正确的是( )
A. 蔗糖、麦芽糖、乳糖都可与斐林试剂反应生成砖红色沉淀
B. 胆固醇与蛋白质构成植物细胞膜的主要成分
C. 蛋白质功能多样,如具有信息传递、防御等功能
D. DNA和RNA属于核酸,都是细胞内遗传物质
【答案】C
【解析】
【分析】1、斐林试剂可用于鉴定还原糖,在水浴加热的条件下,溶液的颜色变化为砖红色(沉淀)。斐林试剂只能检验生物组织中还原糖(如葡萄糖、麦芽糖、果糖)存在与否,而不能鉴定非还原性糖(如淀粉、蔗糖)。
2、蛋白质的功能-生命活动的主要承担者:①构成细胞和生物体的重要物质,即结构蛋白,如羽毛、头发、蛛丝、肌动蛋白;②催化作用:如绝大多数酶;③传递信息,即调节作用:如胰岛素、生长激素;④免疫作用:如免疫球蛋白(抗体);⑤运输作用:如红细胞中的血红蛋白。
【详解】A、蔗糖不属于还原糖,不能与斐林试剂反应产生砖红色沉淀,A错误;
B、胆固醇是构成动物细胞膜的组成成分,B错误;
C、蛋白质是生命活动的主要承担者,蛋白质具有参与组成细胞结构、催化、运输、信息传递、防御等重要功能,C正确;
D、DNA和RNA属于核酸,DNA是细胞内的遗传物质,D错误。
故选C。
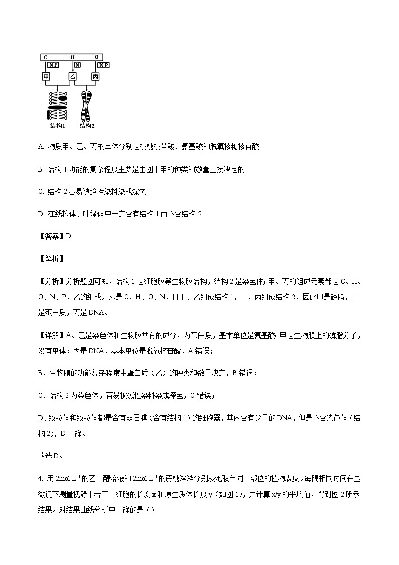
3. 下图表示真核细胞某些结构的主要组成成分(图中字母是元素符号),下列叙述正确的是()
A. 物质甲、乙、丙的单体分别是核糖核苷酸、氨基酸和脱氧核糖核苷酸
B. 结构1功能的复杂程度主要是由图中甲的种类和数量直接决定的
C. 结构2容易被酸性染料染成深色
D. 在线粒体、叶绿体中一定含有结构1而不含结构2
【答案】D
【解析】
【分析】分析题图可知,结构1是细胞膜等生物膜结构,结构2是染色体;甲、丙的组成元素都是C、H、O、N、P,乙的组成元素是C、H、O、N,且甲、乙组成结构1,乙、丙组成结构2,因此甲是磷脂,乙是蛋白质,丙是DNA。
【详解】A、乙是染色体和生物膜共有的成分,为蛋白质,基本单位是氨基酸;甲是生物膜上的磷脂分子,没有单体;丙是DNA,基本单位是脱氧核苷酸,A错误;
B、生物膜的功能复杂程度由蛋白质(乙)的种类和数量决定,B错误;
C、结构2为染色体,容易被碱性染料染成深色,C错误;
D、线粒体和线粒体都是含有双层膜(含有结构1)的细胞器,其内含有少量的DNA,但是不含染色体(结构2),D正确。
故选D。
4. 用2ml·L-1的乙二醇溶液和2ml·L-1的蔗糖溶液分别浸泡取自同一部位的植物表皮。每隔相同时间在显微镜下测量视野中若干个细胞的长度x和原生质体长度y(如图1),并计算x/y的平均值,得到图2所示结果。对结果曲线分析中正确的是()
A. 2ml·L-1的乙二醇溶液和2ml·L-1的蔗糖溶液的渗透压相等
B. a点之前比值不变说明表皮细胞水分子进出平衡
C. b点前表皮细胞的吸水能力逐渐减小
D. c点时乙二醇开始进入细胞,细胞开始发生质壁分离复原
【答案】A
【解析】
【分析】当细胞失水越多,y越小,x/y的平均值越大,反之,y越大,x/y的平均值越小。因此可以从x/y的平均值反映出细胞吸水失水的情况。
【详解】A、渗透压由单位体积内溶质微粒的含量决定,2ml·L-1的乙二醇溶液和2ml·L-1的蔗糖溶液的渗透压相等,A正确;
B、a点之前比值不变是因为失水较少,外界溶液浓度比细胞液高,水分子进出不平衡,B错误;
C、b点前表皮细胞失水增加,渗透压增大,吸水能力逐渐增大,C错误;
D、c点前乙二醇开始进入细胞,D错误。
故选A。
5. 温度会影响酶促反应速率,其作用机理可用坐标曲线表示(如图)。其中a表示底物分子具有的能量,b表示温度对酶空间结构的影响,c表示酶促反应速率与温度的关系。下列说法正确的是()
A. 随着温度的升高,底物分子具有的活化能增加
B. 处于曲线c中1、2位点酶分子活性是相同的
C. 酶促反应速率是底物分子的能量与酶空间结构共同作用的结果
D. 酶适于低温保存,原因是底物分子的能量低
【答案】C
【解析】
【分析】根据曲线分析,曲线a表示底物分子具有的能量,随着温度升高,底物分子具有的能量直线上升;曲线b表示温度对酶空间结构的影响,随着温度升高,酶空间结构由稳定变为空间结构被破坏(数值为0);曲线c表示酶促反应速率与温度的关系,随着温度升高,酶促反应速率先升高后降低,最后反应速率为0。
【详解】A、由图可知,随着温度的升高,底物分子具有的能量增加,A错误;
B、处于曲线c中1、2位点酶促反应速率相等,但酶分子活性不一定相同,B错误;
C、由图可知,底物分子的能量与酶空间结构都会影响酶促反应速率,C正确;
D、酶适于低温保存,原因是低温只是抑制酶活性,不会使酶变性失活,D错误。
故选C。
6. 将等量萌发的小麦种子放入如图所示的甲、乙两个装置中,观察液滴的移动情况。下列相关叙述错误的是( )
A. 若甲中液滴右移,乙中液滴左移,则该萌发种子只进行有氧呼吸
B. 甲中液滴右移,乙中液滴不动,则葡萄糖中C的转移途径可能为:葡萄糖→丙酮酸→酒精
C. 若换成萌发的花生种子,则可能出现甲、乙中液滴都左移的情况
D. 为了使实验更严密,可以增设等量的死小麦种子,其他装置与乙相同的一组实验
【答案】A
【解析】
【分析】1.有氧呼吸是在氧气充足的条件下,细胞彻底氧化分解有机物产生二氧化碳和水同时释放能量的过程,有氧呼吸的第一阶段是葡萄糖酵解产生丙酮酸和还原氢的过程,发生在细胞质基质中,第二阶段是丙酮酸和水反应形成二氧化碳和还原氢的过程,发生在线粒体基质中,第三阶段是还原氢与氧气结合形成水的过程,发生在线粒体内膜上;
2.无氧呼吸是在无氧条件下,有机物不彻底氧化分解,产生二氧化碳和酒精或者乳酸,同时释放少量能量的过程,第一阶段是葡萄糖酵解形成丙酮酸和还原氢,第二阶段是丙酮酸和还原氢在不同酶的作用下形成二氧化碳和酒精或者乳酸,两个阶段都发生在细胞质基质中。
【详解】A、若甲装置中的液滴向右移动,说明消耗O2的体积小于释放CO2的体积,说明萌发的种子进行无氧呼吸,而乙中液滴左移,说明密闭容器中氧气被消耗,萌发的种子进行有氧呼吸,因此可以说明萌发的种子同时进行有氧呼吸和无氧呼吸,A错误;
B、甲装置中的液滴向右移动,说明消耗O2的体积小于释放CO2的体积,说明萌发的种子一定进行了无氧呼吸,乙中液滴不动,说明没有消耗氧气,因而综合分析可知,萌发的种子只进行了无氧呼吸,因此此时葡萄糖中C的转移途径可以为:葡萄糖→丙酮酸→酒精,B正确;
C、若换成萌发的花生种子,由于花生种子中脂肪含量高,在氧化分解时会消耗更多的氧气,即消耗的氧气量大于产生的二氧化碳量,因此,甲装置中会发生左移,乙装置中因为氧气的消耗也会左移,C正确;
D、为了使实验更严密,可以增设等量的死小麦种子,其他装置与乙相同的一组实验,也可设置其他装置与甲相同的一组实验,D正确。
故选A。
7. 下列有关农谚的解释错误的是()
A. “锅底无柴难烧饭,田里无粪难增产”,农家肥分解后可以为农作物提供CO2和无机盐
B. “立秋无雨是空秋,万物(特指谷物)历来一半收”,光合作用需要较多水分
C. “疏禾有谷粜(tia),密禾捞柴烧”,提高种植密度有利于提高光合速率,从而提高产量
D. “白天热来夜间冷,一棵豆儿打一捧”,昼夜温差较大,有利于有机物积累,增加产量
【答案】C
【解析】
【分析】影响光合作用的环境因素有:光照强度、温度、二氧化碳浓度、含水量以及矿质元素的量。肥料主要提供无机盐松土主要是加强根部细胞有氧呼吸。
【详解】A、“锅底无柴难烧饭,田里无粪难增产”,说明有机物可以被土壤微生物和土壤小动物分解为二氧化碳和无机盐,从而提高光合作用速率,增加产量,A正确;
B、细胞代谢越旺盛,需要的水越多,“立秋无雨是空秋,万物(特指谷物)历来一半收”,说明立秋时谷物生长旺盛,需要的水较多,B正确;
C、“疏禾有谷粜(tia),密禾捞柴烧”,疏禾、密禾情况下收获不同,说明合理密植能提高光合速率,进而提高产量,而过度密植不会增加植物光合作用产物的积累,反而会导致呼吸作用对有机物的消耗,导致减产,C错误;
D、白天热来夜间冷,一棵豆儿打一捧,是说白天适当的提高温度,提高光合作用的速率,夜间降低温度,降低呼吸速率,所以增大昼夜温差,有利于有机物积累,增加产量,D正确。
故选C。
8. 模拟实验和模型建构是生物学研究常用的科学方法,下列有关叙述正确的是()
A. “性状分离比的模拟实验”中,每个小桶内两种颜色的小球数量可以不相等
B. “性状分离比的模拟实验”中,分别从两个小桶中随机抓取一个小球,组合在一起,模拟自由组合过程
C. “建立减数分裂中染色体变化的模型”活动中,若要制作3对同源染色体,则需3种颜色的橡皮泥
D. “建立减数分裂中染色体变化的模型”活动中,模拟非同源染色体的自由组合时至少需要2对染色体
【答案】D
【解析】
【分析】1.基因分离定律的实质:在杂合子的细胞中,位于一对同源染色体上的等位基因,具有一定的独立性;生物体在进行减数分裂形成配子时,等位基因会随着同源染色体的分开而分离,分别进入到两个配子中,独立地随配子遗传给后代。
2.基因自由组合定律的实质是:位于非同源染色体上的非等位基因的分离或自由组合是互不干扰的;在减数分裂过程中,同源染色体上的等位基因彼此分离的同时,非同源染色体上的非等位基因自由组合。
【详解】A、在性状分离比的模拟实验中,用甲、乙两个小桶分别代表雌雄生殖器官,甲、乙小桶内的彩球分别代表雌雄配子,每个小桶内的两种颜色小球,模拟的是雌或雄生殖器官产生的生殖细胞的种类,理论上相等,所以两种颜色的小球数量必须相等,A错误;
B、“性状分离比的模拟实验”中,分别从两个小桶中随机抓取一个小球,组合在一起,模拟雌雄配子的随机结合,B错误;
C、“建立减数分裂中染色体变化的模型”活动中,若要制作3对同源染色体,具有同源关系的两条染色体的颜色应该不同,则需2种颜色的橡皮泥,C错误;
D、“建立减数分裂中染色体变化的模型”活动中,模拟非同源染色体的自由组合时至少需要2对染色体,才能模拟出非同源染色体的自由组合过程,D正确。
故选D。
9. 基因型为AaBb的某二倍体(2n)高等动物细胞,其某时期的细胞分裂示意图(仅示意部分染色体)如图1所示,细胞分裂过程中染色体和核DNA的数量关系如图2所示。下列叙述正确的是()
A. 根据图1所示细胞可知该动物为雄性,①②产生的原因是基因突变
B. 图1对应图2中的V时期,此时细胞中染色体数与核DNA数目相等
C. 图2中的Ⅱ时期可表示有丝分裂的后期,此时细胞中有4个染色体组
D. 若图1所示细胞染色体都含32P,则其子细胞分裂至Ⅳ时期时有2条染色体含32P
【答案】C
【解析】
【分析】1、分析图1:细胞中无同源染色体,染色体的着丝点分裂,处于减数第二次分裂的后期;
2、分析图2:图中白色为染色体,阴影为核DNA。Ⅰ中染色体:核DNA=1:1,且染色体数目与体细胞相同,可表示分裂间期还未复制时,也可以表示有丝分裂末期、减数第二次分裂后期;Ⅱ中染色体:核DNA=1:1,且染色体数目是体细胞的两倍,表示有丝分裂后期;Ⅲ中染色体:核DNA=1:2,且染色体数目与体细胞相同,可表示有丝分裂前期和中期、减数第一次分裂;Ⅳ中染色体:核DNA=1:2,且染色体数目是体细胞的一半,可表示减数第二次分裂的前期和中期;Ⅳ中染色体:核DNA=1:1,且染色体数目是体细胞一半,可表示生殖细胞。
【详解】A、图1所示细胞为次级精母细胞或第一极体,故无法推断该动物为雄性个体还是雌性个体,①②产生的原因可能是基因突变,也可能是染色体片段的交叉互换,A错误;
B、图1对应图2中的I时期,此时细胞中染色体数与核DNA数目相等,且数目均为2n,B错误;
C、图2中的Ⅱ时期,染色体:核DNA=1:1,且染色体数目是体细胞的两倍,可表示有丝分裂的后期,细胞中有4个染色体组,C正确;
D、图1所示细胞为次级精母细胞或第一极体,其子细胞不再进行分裂,D错误。
故选C。
10. 下列有关果蝇精原细胞分裂的说法,正确的是()
A. 若正常分裂的细胞中不含Y染色体,则该细胞可能是初级精母细胞
B. 若正常分裂的细胞中含2条X染色体,则该细胞可能是次级精母细胞
C. 若正常分裂的细胞中含4种不同形态的染色体,则该细胞可能处于有丝分裂后期
D. 若正常分裂的细胞中含5种不同形态的染色体,则该细胞可能处于减数第二次分裂前期
【答案】B
【解析】
【分析】1、精子的形成过程:精原细胞经过减数第一次分裂前的间期(染色体的复制)→初级精母细胞;初级精母细胞经过减数第一次分裂(前期:联会,同源染色体上的非姐妹染色单体交叉互换;中期:同源染色体成对的排列在赤道板上;后期:同源染色体分离,非同源染色体自由组合)→两种次级精母细胞;次级精母细胞经过减数第二次分裂过程(类似于有丝分裂)→精细胞;精细胞经过变形→精子。
2、精原细胞也可进行有丝分裂产生更多的精原细胞。
3、果蝇的性别决定方式为XY型,其精原细胞含有一条X染色体,一条Y染色体,3对常染色体,染色体共5种形态。
【详解】A、若正常分裂的细胞中不含Y染色体,则该细胞已经完成减数第一次分裂,同源染色体已经分离进入不同子细胞,因此该细胞不可能是初级精母细胞,而可能是次级精母细胞,A错误;
B、若正常分裂细胞中含2条X染色体,则说明经过复制的X染色体已经完成姐妹染色单体分离,可能处于减数第二次分裂后期或有丝分裂后期,该细胞可能是次级精母细胞或体细胞,B正确;
C、若正常分裂的细胞中含4种不同形态的染色体,则该细胞含有3种常染色体,1种性染色体,可能处于减数第二次分裂,若处于有丝分裂后期,则应该含有5种不同形态的染色体,C错误;
D、若正常分裂的细胞中含5种不同形态的染色体,说明该细胞仍含有同源染色体,同时含有X和Y染色体,则该细胞可能处于减数第一次分裂或有丝分裂各时期,不可能处于减数第二次分裂,D错误。
故选B。
11. 孟德尔通过“假说-演绎法”研究了豌豆一对相对性状的杂交实验,以下有关说法正确的是()
A. 孟德尔在“纯种高茎与纯种矮茎豌豆杂交得到F1,F1测交”的实验基础上提出问题
B. “体细胞中遗传因子成对存在,并且位于同源染色体上”,是属于孟德尔的假说内容
C. 一种正确的假说仅能解释已有的实验结果是不够的,还应该能预测另一些实验的结果
D. 孟德尔推测出测交后代高茎豌豆与矮茎豌豆的数量比应该为1∶1,这属于实验验证
【答案】C
【解析】
【分析】1、孟德尔发现遗传定律用了假说—演绎法,其基本步骤:提出问题→作出假说→演绎推理→实验验证(测交实验)→得出结论。
2、孟德尔对一对相对性状的杂交实验的解释:(1)生物的性状是由细胞中的遗传因子决定的;(2)体细胞中的遗传因子成对存在;(3)配子中的遗传因子成单存在;(4)受精时雌雄配子随机结合。
【详解】A、孟德尔提出问题是在纯合亲本杂交和F1自交两组豌豆遗传实验基础上提出的,A错误;
B、体细胞中的遗传因子是成对存在的是孟德尔假说的内容之一,但孟德尔时代并未提出染色体这一概念,B错误;
C、一种正确的假说,仅能解释已有的实验结果是不够的,还应该能够预测另一些实验结果;孟德尔设计了测交实验,先根据以上假说预测了F1与隐性纯合子杂交的实验结果,再用杂种子一代与隐性纯合子豌豆杂交,他所做的实验结果与预测结果相符合,验证了他的假说,C正确;
D、孟德尔根据假说,推出测交后代高茎豌豆与矮茎的数量比为1∶1,即“F1高茎豌豆与矮茎豌豆杂交,其后代高茎与矮茎植株数量比应为1:1”属于演绎内容,D错误。
故选C。
12. 闭花授粉植物甲,其花的位置分为叶腋生和茎顶生两种,分别受T和t基因控制(完全显性);雌雄同体异花植物乙,其籽粒的颜色黄色与白色分别由Y和y基因控制(完全显性)。两者的遗传均遵循孟德尔定律。自然状态下,间行种植基因型为TT、Tt的植物甲(两者数量之比是2:1)和间行种植基因型为YY、Yy的植物乙(两者数量之比是2:1)。以下叙述错误的是()
A. 植物甲的中纯合花叶腋生的个体所占的比例为3/4
B. 植物甲和植物乙的中隐性纯合子所占的比例均为1/36
C. 若植物甲含有隐性基因的雄配子的存活率为1/2,则中花茎顶生个体所占的比例为1/18
D. 正常情况下植物乙的中籽粒黄色纯合子所占的比例为25/36
【答案】B
【解析】
【分析】闭花授粉植物甲在自然状态下进行自交,雌雄同体异花植物乙在自然状态下进行随机交配。
【详解】A、闭花授粉植物甲在自然状态下进行自交,即亲本TT=2/3,Tt=1/3,自交后F1中纯合花叶腋生的个体(基因型为TT)所占的比例为:2/3+1/3×1/4=3/4,A正确;
B、植物甲自交的F1中隐性纯合子所占的比例为:1/3×1/4=1/12,植物乙随机交配,亲本YY=2/3,Yy=1/3,产生配子的种类和比例为:Y配子=5/6,y配子=1/6,则植物乙的F1中隐性纯合子所占的比例为:1/6×1/6=1/36,B错误;
C、闭花授粉植物甲在自然状态下进行自交,即亲本TT=2/3,Tt=1/3,若植物甲含有隐性基因的雄配子的存活率为1/2,则Tt自交时,雄配子种类及比例为:T雄配子=2/3,t雄配子=1/3,雌配子种类和比例为:T雌配子=1/2,t雌配子=1/2,则F1 中花茎顶生个体(基因型为tt)所占的比例为:1/3×1/3×1/2=1/18,C正确;
D、植物乙随机交配,亲本YY=2/3,Yy=1/3,产生配子的种类和比例为:Y配子=5/6,y配子=1/6,其 F1 中籽粒黄色纯合子(基因型为YY)所占的比例为:5/6×5/6=25/36,D正确。
故选B。
13. 玉米的糯性和非糯性是一对相对性状,受一对等位基因控制。下列为实现目的所采用的方法,不合理的是()
A. 判断控制糯性和非糯性的基因是否位于细胞核中——正交和反交
B. 判断糯性和非糯性的显隐性———一株非糯性玉米进行自交
C. 判断某显性玉米个体是否为纯合子——让该玉米植株进行自交
D. 判断某杂合子玉米产生配子的种类及比例——将该玉米植株进行测交
【答案】B
【解析】
【分析】自交是指植物中自花受粉和同株异花受粉,可以是纯合子(显性纯合子或隐性纯合子)自交、杂合子自交。测交是指杂种子一代个体与隐性类型之间的交配,主要用于测定F1的基因型,也可以用来判断另一个个体是杂合子还是纯合子。
【详解】A、在实践中,正反交常用于判断某性状的遗传方式是细胞核遗传还是细胞质遗传,因此判断控制糯性和非糯性的基因是否位于细胞核中可用正交和反交,A正确;
B、一株非糯性玉米进行自交,如果后代不发生性状分离,只能知道他们是纯合子,不能判断是显性纯合子还是隐性纯合子,不能判断显隐性,B错误;
C、让该玉米植株进行自交,如果后代不发生性状分离,则为纯合子,如果发生性状分离,则为杂合子,因此可以判断某显性玉米个体是否为纯合子,C正确;
D、测交是指杂交产生的子一代个体与隐性个体交配的方式,由于隐性个体只能产生一种配子,因此根据测交后代的性状表现型及比例能直接反映F1的配子基因型及比例,因此判断某杂合子玉米产生配子的种类及比例可将该玉米植株进行测交,D正确。
故选B。
14. 在郫都四中一教楼与二教楼、二教楼与三教楼之间栽种了许多榕树(2n=26),它们枝繁叶茂、蔚然成林。榕树为雌雄同株,茎干上生有许多根须状的气生根,气生根有着很高的药用价值,具有清热解毒、活血散瘀、消肿止痛等功效,如图显示了榕树两对同源染色体上的3对等位基因的位置,下列叙述不正确的是()
A. 三对等位基因的遗传均遵循分离定律
B. 图中B、b和D、d的遗传遵循自由组合定律
C. 基因型为AaBb的个体自交,后代会出现3种表型且比例为1:2:1
D. 图示个体自交,后代会出现性状分离,且分离比是9:3:3:1
【答案】C
【解析】
【分析】基因分离定律的实质:在杂合子的细胞中,位于一对同源染色体上的等位基因,具有一定的独立性;生物体在进行减数分裂形成配子时,等位基因会随着同源染色体的分开而分离,分别进入到两个配子中,独立地随配子遗传给后代。
基因自由组合定律的实质是:位于非同源染色体上的非等位基因的分离或自由组合是互不干扰的;在减数分裂过程中,同源染色体上的等位基因彼此分离的同时,非同源染色体上的非等位基因自由组合。
【详解】A、三对等位基因均会在减数分裂过程中随着同源染色体分开而分离,因此在遗传时均遵循分离定律,A正确;
B、图中B、b和D、d分别位于两对同源染色体上,因此在遗传时遵循自由组合定律,B正确;
C、基因型为AaBb的个体自交,若等位基因之间表现为完全显性,且不考虑交叉互换,则后代会出现2种表型且比例为3∶1,C错误;
D、图示个体有三对等位基因,但其中两对位于一对同源染色体上,因而可以看做是含有两对等位基因的个体自交,后代会出现性状分离,且分离比是9∶3∶3∶1,D正确。
故选C。
15. 某植物的花色有白色、紫色、红色、粉红色四种,由A、a和B、b控制,这两对等位基因独立遗传。根据图示信息判断下列说法正确的是()
A. 基因型为AaBb的植株自交,后代性状分离比是9:3:3:1
B. 粉色植株自交后代可能出现3种花色的植株
C. 白色植株的基因型有3种
D. 粉色植株自交后代出现红色纯合子概率是1/2
【答案】C
【解析】
【分析】自由组合定律:控制不同性状的遗传因子的分离和组合是互不干扰的;在形成配子时,决定同一性状的成对的遗传因子彼此分离,决定不同性状的遗传因子自由组合。
题图分析,白色基因型为aa__,紫色为A_bb,红色为A_Bb,粉红色为A_BB。
【详解】A、基因型为AaBb的植株自交,所得到的F2中,白色(aaB_+aabb)∶紫色(A_bb)∶红色(A_Bb)∶粉红色(A_BB)=(3+1)∶3∶6∶3=4∶3∶6∶3,A错误;
B、粉色植株基因型为A_BB,其基因若为AaBB,则其自交会产生两种花色,若基因型为AABB,则只能产生一种基因型,表型为粉红花,可见粉色植株自交后代不可能出现3种花色,B错误;
C、白色植株的基因型为aa__,因此白色植株的基因型有3种,分别为aaBB、aaBb和aabb,C正确;
D、粉色植株基因型为A_BB,其基因型为AABB和AaBB,二者的比例为1∶2,粉色植株自交后代出现白色的比例为2/3×1/4=1/6,可见粉色植株自交后代的性状分离比为粉色∶白色=5∶1,不会出现红色个体,D错误。
故选C。
二、综合题(共60分)
16. Ⅰ、小麦的生长受无机盐、光照等诸多因素影响。为探究砷对小麦的影响,某研究团队用完全营养液培养小麦幼苗,加入不同浓度的As5+(以砷酸钠溶液形式加入),一段时间后检测小麦的地上部分和根系鲜重变化及净光合作用,结果如下表。回答下列问题:
(注:同一行不同字母表示差异显著,相同字母表示差异不显著)
(1)实验期间需每天向培养液通气,目的是_____________;实验控制自变量,用到的是__________(加法或减法)原理。
(2)据表分析砷首先毒害小麦的___________(“地上部分”或“根系”)鲜重,这将影响其的_________功能,从而影响光合作用。
Ⅱ、农业生产者常用间作的方法来提高农作物亩产量。某人将玉米和大豆间作,测定相同条件下,生长良好的玉米、大豆幼苗的P/R(P表示真正光合速率的值,R表示呼吸速率的值)随光照强度的变化,结果如图1;分别测定培养有生长良好的玉米、大豆幼苗的密闭容器中浓度的变化(实验处于图1所示的某光照强度下,其他条件相同且适宜),结果如图2。请回答下列问题:
(3)图1的两条曲线中,能代表大豆的是_________。图2中的光照强度对应图1中的_________。
(4)据图1分析,光照强度为a时,此时B植物叶肉细胞的真正光合速率_________(填“大于”、“小于”或“等于”)呼吸速率,原因是________________。
【答案】(1) ①. 补充氧气,促进根系有氧呼吸(促进对无机盐的吸收) ②. 加法
(2) ①. 根系 ②. 吸收水分和矿质营养
(3) ①. B ②. b
(4) ①. 大于 ②. 此时植物的中光合速率等于呼吸速率,但植物存在不能进行光合作用的细胞
【解析】
【分析】根据题意“为探究砷对小麦的影响,某研究团队用完全营养液培养小麦幼苗,加入不同浓度的As5+”可知,实验的自变量是施加了某些影响因素,所以用到了加法原理。
【小问1详解】
通气可补充氧气,促进根系有氧呼吸,以促进根对无机盐的吸收,所以实验期间需每天向培养液通气。根据题意“为探究砷对小麦的影响,某研究团队用完全营养液培养小麦幼苗,加入不同浓度的As5+”可知,实验的自变量是施加了某些影响因素,所以用到了加法原理。
【小问2详解】
据表分析可知,砷首先毒害小麦的根系鲜重,这将影响根系对水分的吸收和矿质营养的吸收功能,从而影响光合作用。
【小问3详解】
分析题意可知,玉米喜阳,大豆喜阴,玉米的光饱和点比大豆高,所以图1代表大豆的是B曲线;图2中C曲线CO2含量不变,说明该植物光合速率=呼吸速率,此时D曲线CO2含量下降,对应的植株光合速率大于呼吸速率,据此可推出图2对应的光照强度为图1中的b(A曲线P/R=1,B曲线P/R>1),C曲线对应玉米,D曲线对应大豆。
【小问4详解】
分析图1可知,当光照强度为a时,B植物达到光补偿点,植物整体的光合速率与呼吸速率相等,但由于植物存在不能进行光合作用的细胞,故叶肉细胞光合作用速率大于呼吸作用速率。
17. 下图1是某二倍体哺乳动物减数分裂过程中染色体数与核DNA数的比值变化,下图2是减数分裂过程中某些细胞的图像。请分析回答下列问题:
(1)图1中M的数值是________,若某细胞中有染色单体但没有同源染色体,则该细胞处于图1中_____段;图1中DE段对应的时期是______。
(2)图2中甲细胞所处时期对应图1中____段,乙细胞的名称为______。
(3)若该哺乳动物的基因型是AaBb,甲细胞最终产生的一个子细胞的基因型是AAb,则另三个子细胞的基因型分别是_______,甲细胞最终可以产生____个生殖细胞。
【答案】(1) ①. 1 ②. CD ③. 减数分裂Ⅱ后期(减数第二次分裂后期)
(2) ①. CD ②. 次级卵母细胞或极体
(3) ①. aB、aB、b ②. 1##一
【解析】
【分析】题图分析,图1中BC段形成的原因是DNA的复制;CD段表示有丝分裂前期和中期、减数第一次分裂、减数第二次分裂前期和中期;DE段形成的原因是着丝点(粒)分裂;EF段表示有丝分裂后期和末期、减数第二次分裂后期和末期。图2中甲细胞含有同源染色体,且同源染色体彼此分离,处于减数第一次分裂后期,该细胞表现为不均等分裂,因此甲细胞为初级卵母细胞;乙细胞中没有同源染色体,且染色体的着丝点(粒)排在细胞中央赤道板的部位,处于减数第二次分裂中期。
小问1详解】
图1中,AB段表示G1期,此时DNA还未复制,染色体数与核DNA数相等,M等于1。若某细胞中有染色单体但没有同源染色体,则该细胞处于减数第二次分裂过程中,且细胞中每条染色体含有两个DNA分子,对应于图1中CD段;图1中DE段之后染色体由含有2个DNA分子的状态变成了一条染色体含有1个DNA分子的状态,说明细胞中发生了着丝点(粒)分裂过程,由于图中表示的是减数分裂过程,因而DE段对应的时期是减数第二次分裂后期。
【小问2详解】
图2中甲细胞中含有同源染色体,且同源染色体彼此分离,因此该细胞所处时期为减数第一次分裂后期,对应图1中CD段,由甲可知,细胞质不均等分裂,所以该动物为雌性,乙细胞不含同源染色体,为次级卵母细胞或极体。
【小问3详解】
若该哺乳动物的基因型是AaBb,甲细胞最终产生的一个子细胞的基因型是AAb,则与该细胞同时产生的子细胞的基因型为b,由于通过减数第一次分裂产生的两个细胞中的染色体是互补的,因而可推测减数第一分裂后产生的两个子细胞的基因型为AAbb和aaBB,因此,另三个子细胞的基因型是aB、aB、b,由于卵细胞产生过程中初级卵母细胞和次级卵母细胞经过了细胞质的不均等分开,因而甲细胞最终可以产生1个生殖细胞--卵细胞。
18. 某一年生自花传粉植物的突变植株(aa)与野生植株(AA)的外形无明显差异,但利用它们进行杂交实验时结果如下表,请回答下列问题:
(1)该植物进行杂交实验时的操作步骤包括:________________→套袋→________________→套袋。
(2)分析表中数据可知,结实率的差异与________________(填“父本”或“母本”)的基因型有关。
(3)有人推测是不同基因型的花粉的存活率不同影响了结实率。为了验证不同基因型的花粉的存活率不同,有人提出可将杂交一中F1的花粉进行离体培养并统计萌发成幼苗的花粉数量,这样的思路提出后被认为存在不足,请指出其中的不足之处并给出修改意见。
不足之处:________________________________________________
修改意见:________________________________________________
(4)若实验证明确实是花粉的存活率影响了结实率,现将杂交二的F1给杂交一的F1授粉,推测其结实率为________________,所获得的F2植株的基因型及比例为________________。
(5)研究人员从该植物的纯合野生型红花品系中选育出了两株白花的隐性突变植株,分别标记为植株甲、植株乙。研究人员将植株甲和植株乙进行杂交,F1均为红花植株,据此可推测该植物花色与基因数量的关系为:________________________________________________。
【答案】(1) ①. 去雄 ②. 传粉
(2)父本 (3) ①. F1的花粉的基因型有A和a两种,(由于突变植株与野生植株的外形无明显差异,)无法判断幼苗是哪种基因型的花粉萌发形成 ②. 分别用野生植株和突变植株的花粉进行离体培养并统计萌发成幼苗的花粉数量
(4) ①. 40% ②. AA:Aa:aa=3:4:1
(5)该植株的花色(至少)受两对等位基因的控制
【解析】
【分析】根据表格信息可知,杂交一和三父本相同,结实率相同,杂交二和三的父本不同,结实率不同,说明结实率取决于父本的基因型,父本为aa时,结实率为20%,父本为AA时,结实率为60%。
【小问1详解】
该植物为自花传粉植物,因此杂交实验需要先对母本去雄,然后套袋处理,防止其它花粉落入,待到花粉成熟时进行人工传粉,然后再套袋,以保证子代为人工杂交的子代。
【小问2详解】
根据分析可知,结实率的差异与父本的基因型有关。
【小问3详解】
杂交一中F1(Aa)的花粉进行离体培养后形成A和a两种单倍体幼苗,由题意可知,一年生自花传粉植物的突变植株(aa)与野生植株(AA)的外形无明显差异,因此不能通过统计花粉形成的幼苗数量来验证不同基因型的花粉的存活率不同。可分别用野生植株(AA)和突变植株(aa)的花粉进行离体培养并统计萌发成幼苗的花粉数量,以验证不同基因型的花粉的存活率不同。
【小问4详解】
实验已证明确实是花粉的萌发率影响了结实率,从表中数据结实率可推知,含基因a的花粉有1/5能萌发,含基因A的花粉有3/5能萌发,利用杂交二的F1给杂交一的F1授粉,F2植株中AA占3/5×1/2×1/2=3/20,Aa占3/5×1/2×1/2+1/5×1/2×1/2=4/20,aa占1/5×1/2×1/2=1/20,因此结实率为3/20+4/20+120=2/5=40%,F2植株的基因型及比例为AA∶Aa∶aa=3∶4∶1。
【小问5详解】
植株甲、植株乙均为隐性突变植株,若两植株均为同一基因控制,则植株甲和植株乙进行杂交,子一代仍为白花,而实际将植株甲和植株乙进行杂交,F1均为红花植株,因此可推测该植株的花色(至少)受两对等位基因的控制,突变为植株甲和植株乙的隐性基因不是同一对基因。
【点睛】本题考查分离定律和自由组合定律的实质和应用,意在考查考生应用所学知识解决问题的能力。
19. 已知野生型果蝇为红眼正常翅,科研人员在野生型品系基础上培育出一个紫眼卷翅突变体品系。其中控制翅型的基因位于常染色体上,用A/a表示。为了研究该突变品系相关基因的传递规律,研究人员做了以下实验。
(1)翅型的显性性状为___________,判断依据是____________。
(2)综合实验一、实验二推测卷翅果蝇中存在___________现象,卷翅果蝇关于翅型基因型为____________。
(3)根据实验一的结果,研究人员分析还应存在另一对等位基因B/b,其中b为隐性致死基因,使得卷翅性状能够以杂合子的形式稳定遗传。请推测A/a和B/b基因在卷翅果蝇染色体上的分布情况,并在下图相应的染色体上进行标识。
(4)该卷翅品系永久杂合,能够稳定保存两个致死基因,称为平衡致死系。研究人员从某实验室获得另一卷翅果蝇平衡致死系,具有卷翅基因(A+)和隐性致死基因(b+)。A+和A均由a突变而来,b+和b均由B突变而来。两个卷翅品系果蝇杂交,子代中卷翅与正常翅的数量比约为2:1。
①分析实验,可判断b和b+___________(是/不是)同一基因,依据是:___________
②由实验结果推测,两个卷翅品系果蝇杂交子代中基因型为___________的个体不能存活。
【答案】(1) ①. 卷翅 ②. 实验二的F1卷翅自由交配后代出现性状分离
(2) ①. 显性纯合致死 ②. Aa
(3) (4) ①. 不是 ②. 子代出现正常翅型 ③. AA+BB
【解析】
【分析】析果蝇的眼色遗传,紫眼和红眼为一对相对性状。根据实验二可知,红眼果蝇与紫眼果蝇杂交,F1均为红眼,可推知红眼是显性性状。分析果蝇的翅型遗传,F1红眼卷翅自由交配后代中出现正常翅,说明正常翅为隐性性状,卷翅是显性性状。
【小问1详解】
分析果蝇的翅型遗传,实验二的F1红眼卷翅自由交配后代中出现正常翅,即实验二的F1卷翅自由交配后代出现性状分离,说明正常翅为隐性性状,即卷翅是显性性状。
【小问2详解】
根据F2表现型及比例可知,红眼:紫眼=3:1,卷翅:正常翅=2:1,由此可推测,决定卷翅性状的基因显性纯合致死,卷翅果蝇关于翅型的基因型为Aa。
【小问3详解】
与题干信息可知,另一对等位基因B/b(其中b为隐性致死基因)使得卷翅性状能够以杂合子的形式稳定遗传。即卷翅(AaBb)相互交配,后代表现均为卷翅,没有正常翅(aa)果蝇出现,说明正常翅果蝇的基因型均为aabb,表现为致死,由此可推知正常翅基因(a)与某隐性致死基因(b)连锁在同一条染色体上,则卷翅基因(A)与B基因连锁在同一条染色体上。如下图:
【小问4详解】
①紫眼卷翅突变体品系(AaBb)能产生AB和ab两种配子,另一卷翅果蝇平衡致死系(A+aB b+)果蝇能产生A+B和ab+两种配子,根据子代中出现了表现型为正常翅(aab b+)的果蝇,可判断b和b+不是同一基因。
②两品系果蝇杂交,子代中卷翅与正常翅的数量比约为2:1,说明基因型为AA+BB的个体不能存活。
【点睛】本题结合图形主要考查自由组合的相关知识,意在考查考生对所学知识的理解,把握知识间内在联系的能力。
20. 苹果树腐烂病是由黑腐皮壳菌引起的,是限制苹果产量的重要因素之一。生产上主要以化学药剂防治该病。为开发生物防治途径,科研人员拟从土壤中分离筛选出能抑制黑腐皮壳菌生长的枯草芽孢杆菌,实验流程图如下:
(1)①中木糖和硝酸钾的作用分别是_________。
(2)②→③中梯度稀释的目的是_________。
(3)常用的两种接种方法中,操作上的共同点是_________。从④到⑤的接种方法是_________。培养过程中,主要根据_________特征鉴别出枯草芽孢杆菌。
(4)现有经纯化后获得的4个枯草芽孢杆菌品系,为探究哪个品系对黑腐皮壳菌的抑制效果更好,科研人员在下图平板中的A处接种黑腐皮壳菌,在距离A处等距离的B1~B4处分别接种等量的4个枯草芽孢杆菌品系,在适宜条件下培养3-5天,通过_________就能筛选出抑菌更好的枯草芽孢杆菌菌株。
(5)在利用稀释涂布平板法统计土样中活菌的数目时,为了保证结果准确,一般选择菌落数在_________的平板进行计数。该方法所得结果往往比实际细菌的数目要_________(填“多”或“少”),原因是_________。
【答案】 ①. 提供碳源、氮源和无机盐 ②. 将聚集在一起的微生物分散成单个细胞,从而能在固体培养基表面形成单个菌落 ③. 在酒精灯火焰旁接种等 ④. 平板划线法 ⑤. 菌落 ⑥. 观测黑腐皮壳菌菌落的形状(黑腐皮壳菌菌落边缘与4个枯草芽孢杆菌菌落的距离) ⑦. 30~300 ⑧. 少 ⑨. 当两个或多个细菌连在一起时平板上观察到的只是一个菌落
【解析】
【分析】微生物的分离
①利用该分离对象对某一营养物质的“嗜好”,专门在培养基中加入该营养物质,使该微生物大量增殖.这些物质主要是一些特殊的碳源、氮源,如纤维素可用来富集纤维素分解微生物,尿素可用来富集尿素分解微生物。
②利用该分离对象对某种抑制物质的抗性,在混合培养物中加入该抑制物质,经培养后,由于原来占优势的它种微生物的生长受到抑制,而分离对象却可趁机大量增殖,使之在数量上占优势.如筛选酵母菌和霉菌,在培养基中加入青霉素,因青霉素可抑制细菌和放线菌的细胞壁的合成,从而抑制两类微生物的生长,而酵母菌和霉菌正常生长增殖。
【详解】(1)微生物的生长需要碳源、氮源、水和无机盐,①中木糖含有C、H、O元素,故能提供碳源,硝酸钾中含有N元素,可以提供氮源和无机盐。
(2)分离筛选枯草芽孢杆菌需要得到单菌落,②→③中梯度稀释的目的是将聚集在一起的微生物分散成单个细胞,从而能在固体培养基表面形成单个菌落。
(3)常用的两种接种方法是平板划线法和稀释涂布平板法,操作上为了防止杂菌污染,需要在酒精灯火焰旁接种等。从④到⑤的接种方法是平板划线法。不同菌种形成的菌落大小、形状等不同,故培养过程中,主要根据菌落特征鉴别出枯草芽孢杆菌。
(4)分析题意可知,A处接种黑腐皮壳菌,在距离A处等距离的B1~B4处分别接种等量的4个枯草芽孢杆菌品系,在适宜条件下培养3-5天,由于枯草芽孢杆菌能抑制黑腐皮壳菌生长,通过观测黑腐皮壳菌菌落的形状(黑腐皮壳菌菌落边缘与4个枯草芽孢杆菌菌落的距离),就能筛选出抑菌更好的枯草芽孢杆菌菌株。
(5)在利用稀释涂布平板法统计土样中活菌的数目时,为了保证结果准确,一般选择菌落数在30~300的平板进行计数。当两个或多个细菌连在一起时平板上观察到的只是一个菌落,故该方法所得结果往往比实际细菌的数目要少。
【点睛】本题考查微生物的分离和计数的相关知识,意在考查考生利用所学知识解决实际问题的能力,难度中等。
砷酸钠处理项目
0mg/L
5mg/L
10mg/L
30mg/L
60mg/L
地上部分鲜重(g/盆)
16.34a
15.61a
13.16b
5.43c
4.79c
根系鲜重(g/盆)
10.42a
8.08b
5.66c
2.26d
2.05d
净光合作用()
22.1a
18.7b
16.4c
6.3d
4.8d
杂交
亲本基因型
结实率
一
♀AA×♂aa
20%
二
♀aa×♂AA
60%
三
♀aa×♂aa
20%
相关试卷
这是一份2023-2024学年福建省宁德第一中学高三上学期第二次考试生物word版含答案,文件包含生物试题docx、生物答案docx等2份试卷配套教学资源,其中试卷共14页, 欢迎下载使用。
这是一份2023-2024学年福建省莆田第一中学高三上学期期中考试生物含解析,共40页。试卷主要包含了单选题,非选择题等内容,欢迎下载使用。
这是一份福建省宁德市部分达标学校2023-2024学年高三上学期期中生物试题,共7页。试卷主要包含了必修2,PEP等内容,欢迎下载使用。

