所属成套资源:全套2023-2024学年高三联考生物试题含答案
2023-2024学年湖北省荆州中学宜荆荆随高三上学期10月联考生物试题含解析
展开
这是一份2023-2024学年湖北省荆州中学宜荆荆随高三上学期10月联考生物试题含解析,共18页。试卷主要包含了选择题的作答,非选择题的作答,三体细胞,河鲀毒素等内容,欢迎下载使用。
命题学校:荆州中学 命题教师:欧阳一鸣 许琼 刘思宇 审题学校:宜昌一中
考试时间:2023年10月5月下午14:30-17:05 试卷满分:100分
注意事项:
1.答题前,先将自己的姓名、准考证号、考场号、座位号填写在试卷和答题卡上,并将准考证号条形码粘贴在答题卡上的指定位置。
2.选择题的作答:每小题选出答案后,用2B铅笔把答题卡上对应题目的答案标号涂黑。写在试卷、草稿纸和答题卡上的非答题区域均无放,
3.非选择题的作答:用黑色签字笔直接答在答题卡上对应的答题区域内。写在试卷、草稿纸和答题卡上的非答题区域均无放。
一、选择题
1.P物质是一种小分子蛋白质,脑神经释放的P物质能够使人产生痛觉,脑啡肽是一种神经递质,可以镇静、提高痛阈从而调节人体对痛的感觉。研究发现,脑啡肽作用于神经细胞后,神经细胞分泌其它蛋白质的功能不受影响,唯独不能分泌P物质,根据已有知识你认为最有可能的原因是( )
A.脑啡肽会和物质P反应,从而改变P物质的结构
B.脑啡肽会影响神经细胞内核糖体的功能
C.脑啡肽会影响神经细胞内高尔基体的功能
D.脑啡肽会阻止含有P物质的囊泡运向质膜
2.气孔开放的无机离子吸收学说认为:保卫细胞可以逆浓度梯度将H+运出细胞,从而驱动无机离子进入细胞,使细胞液渗透压升高,细胞吸水导致气孔张开。下列叙述正确的是( )
A.H+逆浓度梯度运出保卫细胞需要通道蛋白参与
B.由H+浓度形成的电化学势能驱动无机盐进入细胞时不直接消耗ATP,属于被动运输
C.保卫细胞渗透吸水至不再吸水时,细胞液浓度与细胞外溶液浓度相等
D.保卫细胞吸水后,叶肉细胞的叶绿体内C5的含量短时间内会降低
3.激酶一般是指催化磷酸基团转移至底物分子上的一类蛋白质,底物分子通过磷酸基团的转移获得能量而被激活,所以很多激酶需要从ATP中转移磷酸基团;最大的激酶族群是蛋白激酶,蛋白激酶作用于特定的蛋白质,使其参与各种化学反应。下列叙述错误的是( )
A.蛋白激酶与其底物分子的组成元素基本相同
B.蛋白激酶所催化的化学反应往往是放能反应
C.蛋白激酶不可以通过磷酸化为化学反应提供能量
D.底物分子被磷酸化后,空间结构发生变化,活性也被改变
4.DNA损伤时,核蛋白多聚腺苷二磷酸—核糖聚合酶(PARP)在核内积累,催化ADP核糖化,可引起细胞凋亡,具体过程如图所示。下列叙述错误的是( )
A.产物ADP-核糖的组成元素与磷脂分子相同
B.ADP核糖化抑制了有氧呼吸中[H]的形成
C.由于DNA损伤而引起的细胞死亡对机体来说是不利的
D.DNA损伤会使细胞内基因的表达发生改变
5.三体细胞(染色体比正常体细胞多1条)在有丝分裂时,三条染色体中的一条随机丢失,可产生染色体数目正常的体细胞,这种现象称为“三体自救”。某家庭中的男性为正常个体,女性患有进行性肌营养不良(伴X染色体隐性遗传病),这对夫妇生下一个染色体正常的患病女孩。下列说法错误的是( )
A.若发育为该女孩的受精卵发生“三体自救”,则丢失的染色体不可能来自父方
B.该女孩患病的原因可能是来自父方X染色体上的正常基因突变成致病基因
C.该患病女孩的两条X染色体上的进行性肌营养不良致病基因可能均来自母方
D.该女孩患病的原因可能是母亲在产生卵细胞的过程中,减数分裂Ⅱ后期发生异常
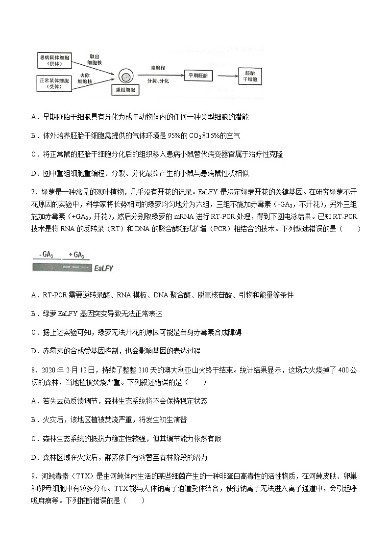
6.小鼠作为一种与人类基因组序列相似度较高的哺乳动物,常用于人类某些疾病的研究。小鼠胚胎干细胞的培养过程如图所示,下列叙述错误的是( )
A.早期胚胎干细胞具有分化为成年动物体内的任何一种类型细胞的潜能
B.体外培养胚胎干细胞需提供的气体环境是95%的CO2和5%的空气
C.将正常鼠的胚胎干细胞分化后的组织移入患病小鼠替代病变器官属于治疗性克隆
D.图中重组细胞重编程、分裂、分化最终产生的小鼠与患病鼠性状相似
7.绿萝是一种常见的观叶植物,几乎没有开花的记录。EaLFY是决定绿萝开花的关键基因。在研究绿萝不开花原因的实验中,科学家将长势相同的绿萝均匀地分为六组,三组不施加赤霉素(-GA3,不开花),另外三组施加赤霉素(+GA3,开花),然后分别取绿萝的mRNA进行RT-PCR处理,得到下图电泳结果。已知RT-PCR技术是将RNA的反转录(RT)和DNA的聚合酶链式扩增(PCR)相结合的技术。下列叙述错误的是( )
A.RT-PCR需要逆转录酶、RNA模板、DNA聚合酶、脱氧核苷酸、引物和能量等条件
B.绿萝EaLFY基因突变导致无法正常表达
C.据上述实验可知,绿萝无法开花的原因可能是自身赤霉素合成障碍
D.赤霉素的合成受基因控制,也会影响基因的表达过程
8.2020年2月12日,持续了整整210天的澳大利亚山火终于结束。统计结果显示,这场大火烧掉了400公顷的森林,当地植被焚烧严重。下列叙述错误的是( )
A.若失去负反馈调节,森林生态系统将不会保持稳定状态
B.火灾后,该地区植被焚烧严重,将发生初生演替
C.森林生态系统的抵抗力稳定性较强,但其调节能力依然有限
D.森林区域在火灾后,群落依旧有演替至森林阶段的潜力
9.河鲀毒素(TTX)是由河鲀体内生活的某些细菌产生的一种非蛋白高毒性的活性物质,在河鲀皮肤、卵巢和卵母细胞中有较多分布。TTX能与人体钠离子通道受体结合,使得钠离子无法进入离子通道中,会引起呼吸麻痹等。下列推断错误的是( )
A.用TTX处理人体神经细胞,给予适当刺激后膜两侧电位差低于正常兴奋神经细胞
B.河鲀的钠离子通道受体结构可能与人体的不同
C.产生TTX的细菌与河鲀是寄生关系
D.河鲀经高温加热处理后可能仍不适合食用
10.淋巴细胞能分泌免疫反应性生长激素,与垂体生长激素(GH)类似。为了探讨GH对T淋巴细胞功能的调节作用,研究构建了GHDNA表达质粒然后将其转染入T淋巴细胞中,观察过量表达的内源性GH对T淋巴细胞表达的白介素2受体(IL-2R)及分泌的白介素2(IL-2)、γ干扰素(IFN-Y)的影响,下图为实验结果,其中Cntrl(对照)组是加入了淋巴细胞激活剂的未转染T细胞。下列推测合理的是( )
A.X组的处理是在对照组基础上添加抗GH抗体
B.实验结果可通过细胞培养上清液检出
C.GH对特异性免疫有促进作用
D.临床使用外源GH,图示三项指标的相对值与使用量呈正相关
11.“黏液-碳酸氢盐屏障”是保证胃黏膜在高酸和胃蛋白酶的环境中不被消化的原因之一。黏液层的主要成分是糖蛋白,呈凝胶状,可在胃蛋白酶的作用下转变为溶胶状态进入胃液。当H+从胃腔向黏膜扩散时,在黏液层中与从上皮细胞分泌并向胃腔扩散的HCO3-相遇发生中和,使黏液层产生了pH梯度。下列说法不合理的是( )
A.黏液层可以减轻食物对胃的机械性损伤
B.胃的部分细胞可持续分泌黏液蛋白
C.胃分泌H+与HCO3-的速率相等
D.胃蛋白酶在到达黏膜时已基本失去活性
12.下列有关人体血糖平衡调节的叙述中,错误的是( )
A.血糖平衡的调节既有激素调节又有神经调节
B.垂体分泌促胰岛素,促进胰岛生长并调节相关激素的合成和分泌
C.胰岛素分泌增加会抑制胰高血糖素的分泌,胰高血糖素分泌增加促进胰岛素的分泌
D.下丘脑中既有血糖、水盐和体温调节的神经中枢,又有感受传导和合成分泌功能
13.DNA复制是在为细胞分裂进行必要的物质准备。据此判断下列表述中错误的是( )
A.DNA复制与染色体的复制是相互独立进行的
B.在细胞分裂间期中靠后的时期,每条染色体是由两条染色单体组成的,所以DNA复制是在这之前完成的。
C.DNA复制保证了亲子代间遗传信息的连续性。
D.通过阻断细胞DNA的复制,可以让多数细胞停留在某一时刻,实现细胞周期的同步化
14.根据基因的分离定律和自由组合定律,判断下列表述中正确的是( )
A.基因型相同的生物,表型一定相同
B.分离定律能用于分析两对等位基因的遗传
C.控制不同性状的基因的表达互不干扰
D.基因的自由组合发生在配子随机结合形成合子的过程中
15.基因的表达包括遗传信息的转录和翻译两个过程。下列表述正确的是( )
A.DNA转录形成的mRNA,与母链碱基组成、排列顺序都是相反的
B.一种密码子只能对应一种氨基酸,一种氨基酸必然对应多个密码子
C.转录以核糖核苷酸为原料,翻译以氨基酸为原料,且都遵循碱基互补配对原则
D.在真核生物中,基因的转录和翻译都是在细胞内的不同区室中进行的
16.生物多样性是协同进化的结果。下列关于进化和生物多样性的表述错误的是( )
A.进化的实质是种群基因频率在自然选择作用下定向改变
B.物种之间的协同进化可以通过物种之间的捕食、寄生和竞争等实现
C.生物多样性的形成是指新的物种不断形成的过程
D.人类的生存和发展始终受益于生物多样性,保护生物多样性就是保护人类自己
17.试管婴儿技术经历了三代发展,第一代试管婴儿技术是体外受精联合胚胎移植技术(IVF),该技术的主要特点是取出成熟的卵细胞进行体外自然受精,发育成早期胚胎后移植到母体子宫内;第二代试管婴儿技术是卵胞浆内单精子注射技术(ICSI),该技术的主要特点是采用显微操作技术对卵细胞进行单精子注射;第三代试管婴儿技术是着床前胚胎遗传诊断(PGD),该技术的主要特点是对体外受精发育成的胚胎进行遗传诊断和筛选。下列叙述错误的是( )
A.子宫对外来胚胎基本不存在免疫排斥是试管婴儿可行的现实基础
B.试管婴儿能解决输卵管堵塞或精子活性不足引起的不孕不育
C.试管婴儿需要使用促性腺激素来促使母体超数排卵获得卵细胞,采集精子后可以直接进行单精子注射,获得多个可育胚胎
D.试管婴儿在优生优育方向,借助着床前胚胎遗传诊断上可以筛选得到特定的胎儿,减少遗传病的遗传概率
18.蛋白质工程可以说是基因工程的延伸,下列叙述正确的是( )
A.蛋白质工程需要制备蛋白质晶体,然后通过X射线衍射技术,分析晶体结构,建立蛋白质三维模型后,才能设计预期蛋白质的功能
B.蛋白质工程和基因工程在分子水平对基因进行定点突变时,只能实现碱基对的替换
C.蛋白质工程和基因工程原则上都能生产自然界中不存在的,但是满足人类生产生活需要的蛋白质
D.蛋白质工程可以通过增加酶内部的二硫键数目,来提高酶的热稳定性
二、非选择题
19.(16分)在全球气候变化日益加剧的背景下,多重联合胁迫对作物生长发育及作物产量形成的不利影响日益显著。研究者设计了如图甲所示的实验,分析了在单一干旱、单一冷害以及二者联合胁迫条件下苗期玉米的光合生理差异,部分结果如图乙。
(1)图甲所示的实验设计中,“25天最适条件”培养的目的是_____________。
(2)在干旱胁迫下,玉米光合速率下降的原因有______________(答三点)。
(3)研究发现,实验组C大豆叶肉细胞在胁迫期间C3的生成明显减慢,其原因最可能是_____________。
(4)根据图乙可知:______________(“干旱”或“冷害”)对玉米光合和生长等造成的损伤更大。该研究显示:干旱能够明显缓解冷害胁迫对玉米光合和生长等造成的损伤。请结合图乙所示数据说明得出该结论的依据:_________________。
(5)检测发现冷害胁迫组细胞中蔗糖、淀粉积累,从而推测蔗糖、淀粉积累过多会抑制光合作用速率。检测蔗糖对离体叶绿体光合作用的影响结果如图丙,图丙中蔗糖介于______________ml·L-1浓度范围内的实验数据支持上述推测。
20.(18分)长时程增强作用(LTP)是发生在两个神经元信号传输中的一种持久的增强现象,能够同步刺激两个神经元,被普遍视为构成学习与记忆基础的主要分子机制之一。下图展示了海马体CA1区与CA3区记忆神经元之间突触的LTP机制。A受体可与谷氨酸正常结合并打开偶联的Na+通道。N受体与谷氨酸结合,在突触后膜产生动作电位后才打开偶联的Ca2+通道。
(1)突触后膜由静息状态转为兴奋状态时,N受体通道的____________发生了改变,Ca2+内流。
(2)高频刺激下,大量Ca2+内流并与钙调蛋白结合,激活钙调蛋白激酶、NO合成酶和PKC。钙调蛋白激酶可以使A受体通道磷酸化,提高对Na+的通透性;NO合成酶____________;PKC_____________。最终使突触后神经元持续兴奋较长时间。
(3)单次高频刺激导致早期LTP(E-LTP),多次间隔高频刺激可产生E-LTP和晚期LTP(L-LTP),从图示结果上看,L-LTP与E-LTP的主要区别是_____________;从记忆形成角度考虑,L-LTP的形成可能还涉及到_____________的建立。
(4)低频刺激下,进入后膜的钙离子浓度变低,促进突触后神经元对A受体的回收,最终导致突触后神经元___________,整个过程属于__________反馈调节,被称作长时程抑制(LTD)。
(5)上述知识对我们的学习过程有怎样的借鉴意义___________。
21.(14分)“竞争干扰假说”认为在食物有限的环境中,随着群体的增大,个体会增加取食速度以获得更多的食物;“群体警戒假说”指随着群体增大,群体发现天敌攻击的概率增加导致群体中成员的警戒水平下降。国家一级保护动物白鹤常集群活动,主要在我国鄱阳湖越冬,在西伯利亚地区繁殖。相关研究结果如图1、图2所示。
(1)白鹤从西伯利亚地区迁徙到我国鄱阳湖地区,体现了种群的数量特征是_____________,迁徙过程中,白鹤主要靠地磁场定位,地磁场属于生态系统的____________信息。
(2)据图1可知,幼鹤较成鹤花费更多时间觅食,从幼鹤的生长发育和对环境的适应角度分析,原因是:____________;____________。
(3)据图2可知,集群型白鹤较非集群型白鹤花费更多时间觅食,较少时间警戒,依据“竞争干扰假说”和“群体警戒假说”分析原因是___________。
(4)为了提高白鹤的种群密度,可以在鄱阳湖地区退耕还湖,营造更多适合白鹤生存的环境,从而提高白鹤种群的_____________。
22.(16分)水稻是中国主要的粮食作物,株高是水稻一个重要的农艺性状,水稻中的高秆品种极易倒伏,容易造成产量降低,适当矮化则有利于耐肥增产,提高稻米品质。某研究小组采用纯合野生型水稻x.Kit和纯合矮化突变体dsg1开展表型鉴定、遗传分析以及激素试验等研究,以明确水稻矮化的分子调控机制,为培育高产优质的水稻品种提供潜在的种质资源。以下是部分实验结果。
(1)由图甲可知,矮化突变体dsg1主要表型为:_____________。
(2)已知矮化是一种隐性性状,研究团队通过遗传学实验成功证明该矮化性状是由两对位于非同源染色体上的隐性基因控制的。请结合题干中的信息,利用已有实验材料设计一个实验,来验证上述实验结论(写出实验思路,预期结果和结论)
实验思路:___________________________
预期结果和结论:_______________________
(3)已知与植物激素相关的矮化突变体分为两种
I.激素敏感型矮化突变体,即突变体内源活性激素的生物合成途径被抑制甚至阻断,使其表达量减少;
Ⅱ.激素钝感型矮化突变体,即突变体信号转导途径被抑制。
为了明确水稻dsg1的矮化突变是否与GA的合成途径或信号转导途径有关,对野生型X.Kit和突变体dsg1的幼苗进行GA处理。处理结果如图乙:
①突变体dsg1属于______________(I或Ⅱ)理由:______________。
②为了进一步明确GA对矮化突变的分子调控,通过实时荧光逆转录PCR(RT-qPCR)分析野生型X.Kit和突变体dsgIGA合成途径或信号转导途径的关键基因表达情况。
RT-qPCR是以RNA为模板,利用聚合酶链式反应扩增其特定片段。在提取总RNA时,直接提取往往会失败,原因在于细胞中存在______________,能降解RNA。所以构建RT-qPCR反应体系时应加入_____________。
在RT-qPCR中常94℃处理5min的目的是_____________。
实验结果表明,与野生型X.Kit相比,突变体dsg1中关键基因表达均被显著抑制;GA处理后,野生型X.Kit和突变体dsg1中的关键基因表达量均比处理前显著升高,但是突变体dsg1中的关键基因表达量不能恢复到野生型处理之前。说明抑制关键基因表达是突变体dsg1出现的根本原因。据此,用柱形图完成下面实验结果的绘制
2023年宜荆荆随高三10月联考
高三生物参考答案
1.D【解析】
A、脑啡肽是一种神经递质,作用于突触后膜上的受体而发挥作用,不会进入到神经细胞内与物质P反应,A错误。
B、C、据题干信息“脑啡肽作用于神经细胞后,神经细胞分泌其它蛋白质的功能不受影响”,可见细胞中核糖体及高尔基体的功能没有受到影响,B和C错误。
D、细胞内合成的分泌蛋白需要经囊泡运输至细胞膜后再分泌出细胞外,题干信息“脑啡肽作用于神经细胞后,神经细胞分泌其它蛋白质的功能不受影响,唯独不能分泌P物质”,说明最有可能是包裹P蛋白的囊泡不能运输至细胞膜,D正确。
2.D【解析】
A、据信息“保卫细胞可逆浓度梯度将H+运出细胞”可知,将H+运出保卫细胞的方式为主动运输,需要载体蛋白参与,A错误。
B、据信息“保卫细胞可逆浓度梯度将H+运出细胞,从而驱动无机离子进入细胞”,说明无机盐进入细胞的动力是电势能,需要消耗能量,属于主动运输,B错误。
C、植物细胞存在细胞壁,所以保卫细胞吸水至不再吸水时,可能是因为细胞壁的限制,此时细胞液渗透压大于外界溶液的渗透压,C错误。
D、保卫细胞吸水后,气孔张开,叶肉吸收的CO2增多,消耗的C5增多,而C5的产生速率基本不变,故短期内C5的含量会降低,D正确。
3.B【解析】
A、蛋白激酶的本质是蛋白质,蛋白激酶作用的底物也是蛋白质,因此两者的组成元素基本相同,都是C、H、O、N等,A正确。
B、蛋白激酶催化的反应需要发生ATP水解供能,因此所催化的反应往往是吸能反应,B错误。
C、酶的作用原理是降低化学反应所需的活化能,而不是为反应提供能量,C正确。
D、ATP水解释放的磷酸基团使蛋白质等分子磷酸化,这些分子被磷酸化后,空间结构发生变化,活性也被改变,因而可以参与各种化学反应,D正确。
4.C【解析】
A、核糖的元素组成是C、H、O;ADP的组成元素包括C、H、O、N、P;磷脂的组成元素是C、H、O、N、P。故产物ADP-核糖与磷脂分子的组成元素相同,A正确。
B、由图可知,当DNA损伤,核蛋白多聚腺苷二磷酸—核糖聚合酶(PARP)在细胞核内积累,催化NAD+形成ADP-核糖,进而导致细胞质NAD+浓度下降,抑制有氧呼吸第一和第二阶段NADH的生成,B正确。
C、根据题干信息可知,DNA损伤可引起细胞凋亡,而细胞凋亡是由基因所决定的细胞自动结束生命的过程,对生物体是有利的,C错误。
D、根据题干信息可知,DNA损伤时会引起细胞凋亡,说明DNA损伤可能会激活凋亡基因的表达,因此DNA损伤会使细胞内基因的表达发生改变,D正确。
5.A【解析】
假设分别用A和a表示正常基因和致病基因,则根据题中信息来看,该患病女孩的基因型为XaXa,其母亲和父亲的基因型分别是XaXa和XAY。那么该患病女孩的产生有以下几种原因:①母亲正常减数分裂产生了含Xa的卵细胞,父亲产生了由于基因突变而含Xa的精子,精卵结合产生了含XaXa的受精卵,发育成了该患病女孩②母亲减数分裂Ⅰ后期,同源染色体未分离产生了含XaXa的卵细胞,父亲产生了含XA或Y的精子,精卵结合产生了含XAXaXa或XaXaY的受精卵,受精卵在有丝分裂过程中发生“三体自救”丢失了来自精子中的XA或Y,发育成了该患病女孩③母亲减数分裂Ⅱ后期,姐妹染色单体未分离产生了含XaXa的卵细胞,父亲产生了含XA或Y的精子,精卵结合产生了含XAXaXa或XaXaY的受精卵,受精卵在有丝分裂过程中发生“三体自救”丢失了来自精子中的XA或Y,发育成了该患病女孩。
A、若发育为该女孩的受精卵发生“三体自救”,其原因可能是上述分析中的②或③情况,则丢失的染色体来自父方,A错误。
B、该女孩的形成可能不属于“三体自救”类型,其原因属于上述分析中的①情况,B正确。
C、该女孩的形成可能属于“三体自救”类型,其原因可能是上述分析中的②或③情况,两个致病基因均来自母亲,C正确。
D、该女孩的形成可能属于“三体自救”类型,其原因可能是上述分析中的③情况,D正确。
6.B【解析】
A、胚胎干细胞具有分化为成年动物体内的任何一种类型的细胞,并进一步形成机体的所有组织和器官甚至个体的潜能,A正确。
B、动物细胞培养时,需要将细胞置于含有95%空气和5%CO2的混合气体的CO2培养箱中进行培养,B错误。
C、治疗性克隆是指利用克隆技术产生特定的细胞、组织和器官,用它们来修复或替代受损的细胞、组织和器官,从而达到治疗疾病的目的,C正确。
D、图中重组细胞的遗传物质主要存在于细胞核中,而细胞核由患病鼠提供,故重组细胞重编程、分裂、分化最终产生的小鼠与患病鼠性状相似,D正确。
7.B【解析】
A、学生需要对课本上的逆转录过程及PCR过程比较熟悉,在PCR过程中我们主要需要DNA聚合酶,DNA模板,能量,游离的脱氧核苷酸,引物,结合逆转录过程,需添加逆转录酶,以及模板应为RNA,A正确;
B、在弄清楚RT-PCR的基础上再分析电泳图,可知添加GA3后,三组绿萝都产生了EaLFY的mRNA,可以排除基因突变,B错误;
C、施加赤霉素可以诱导绿萝开花,可推测原绿萝无法开花的原因可能是植株体内无法产生赤霉素,C正确;
D、植物激素的合成受基因的控制,同时据实验可知,赤霉素调控基因表达过程,D正确。故选B。
8.B【解析】
A、负反馈调节是生态系统自我调节能力的基础,A正确;
B、火灾后,土壤中仍然有植物的种子或繁殖体,且土壤营养条件优越,属于次生演替,B错误;
C、生态系统的自我调节能力是有限的,C正确;
D、森林生态系统有恢复力稳定性,在环境条件适宜的情况下,依然可以演替至森林阶段,
D正确。故选B。
9.C【解析】
A、TTX处理的神经细胞在兴奋时钠离子内流减少,故膜两侧电位差应低于正常兴奋的神经细胞,A正确;
B、河鲀自身不会TTX中毒,说明有相应防御机制,据题中条件推测可能河鲀的钠离子通道受体结构可能与人体的不同,B正确;
C、对河鲀而言,TTX分布在皮肤、卵巢和卵母细胞,说明对其自身和下一代都有保护作用,对细菌而言,生活在河鲀体内,获取营养的机会更多,推测二者应该是互利共生,C错误;
D、TTX是一种非蛋白高毒性的活性物质,可能在高温加热后仍然具有毒性,D正确。故选C。
10.C【解析】
A、抗GH抗体的作用是结合GH,使其无法发挥作用。从“减法原理”出发对实验设置进行推测,X组的处理应该是在GHDNA组的基础上添加抗GH抗体,X组与对照组的实验结果对比(如X组IL2相对值更高)也可以支撑上述结论,A错误;
B、白介素2受体(IL-2R)位于细胞上,不能通过上清液检出,B错误;
C、从图中数据可知,过量表达的内源GH对三项指标表现促进作用,而细胞因子和细胞因子受体对特异性免疫有促进作用,结合题干“垂体GH与淋巴细胞内源GH相似”,可推知C正确;
D、题中无信息显示外源GH使用量与三项指标相对值呈正相关,D错误。故选C。
11.C【解析】
A、黏液层的化学成分主要是糖蛋白,糖蛋白具有润滑作用,可在一定程度上减轻食物对胃的机械性损伤,A正确;
B、黏液层可在胃蛋白酶的作用下转变为溶胶状态进入胃液,必然需要一直补充,故推测胃部分细胞可持续分泌黏液蛋白,B正确;
C、胃腔中整体ph呈酸性,因此胃部分泌H+应比HCO3-快,C错误;
D、胃蛋白酶在中性条件下失活,无法破坏粘膜细胞,D正确。故选C。
12.B【解析】
影响胰岛素(或胰高血糖素)合成与分泌的有三个方面:血糖升高(或降低)直接刺激胰岛B细胞(或胰岛A细胞)的合成分泌;血糖升高(或降低)通过相应神经传到下丘脑,经传出神经作用于胰岛B细胞(或胰岛A细胞)的合成分泌;胰高血糖素(或胰岛素)分泌增加促进胰岛B细胞(或抑制胰岛A细胞)的合成分泌;下丘脑具有感受和传导、合成与分泌、分析与综合的功能。垂体具有调节管理其他内分泌腺的作用,不分泌相应激素直接作用于胰岛。
13.A【解析】
A、染色体的复制包括DNA的复制,所以二者并不独立;
B、DNA的复制完成S期,所以在间期靠后的G2期DNA的复制已经完成;
C、DNA经过复制后精确分配给子细胞,维持了亲子代间连续性;
D、阻断DNA的复制,可以让细胞停留在S期,例如TdR两次处理后可以将多数细胞阻断到G1/S期分界线,实现细胞周期同步化。
14.B【解析】
A、表型还受到环境因素的影响,故基因型相同,表型不一定相同;
B、分离定律可以用于分析多对等位基因的遗传,自由组合定律的基础就是分离定律;
C、控制不同性状的基因的表达可能相互干扰,因为存在基因互作;
D、基因的自由组合定律发生在减数分裂I的后期。
15.C【解析】
A、DNA转录形成的mRNA与母链的碱基排序是互补的;
B、一种密码子可以对应两种氨基酸,例如GUG除了编码缬氨酸,在原核生物内可编码甲硫氨酸,一种氨基也可以只对应一个密码子,比如硒代半胱氨酸的密码子就是UGA;
C、转录的以DNA为模板合成RNA消耗核糖核苷酸,翻译以mRNA为模板合成氨基酸,二者均遵循碱基互补配对;
D、在真核生物的线粒体中,基因的转录和翻译都在线粒体基质进行。
16.C【解析】
A、进化的实质是种群基因频率的定向改变;
B、物种之间的协同进化可以发生在捕食者与猎物,寄生者与宿主,竞争物种之间等;
C、生物多样性的形成是不仅仅是新物种出现,还有新基因的出现,新的生态系统形成都是生物多样性;
D、生物多样性具有直接、间接和潜在价值,是人类社会发展和进步的基石。
17.C【解析】
子宫对外来胚胎基本不存在免疫排斥,这是外来胚胎移植存活的关键;B.试管婴儿可以进行体外受精可以解决输卵管堵塞,卵胞浆内单精子注射技术可以解决精子活性不足;C.收集精子后不可以直接进行单精子注射,需要获能处理;D.着床前胚胎遗传诊断可以对胚胎是否罹患遗传病进行检测,终止严重遗传病胚胎的妊娠,实现优生优育。
18.D【解析】
A、蛋白质工程常常先设计预期蛋白质功能,后设计预期蛋白质结构;
B、蛋白质和基因工程在分子水平对基因进行定点突变时,还可以实现碱基对的增添和缺失;
C、蛋白质工程和原则上都能生产自然界中不存在的,但是满足人类生产生活需要的蛋白质,基因工程一般生产已知的;
D、蛋白质工程可以通过增加二硫键数目来提高热稳定性,例如为了提高T4溶菌酶的耐热性,将3号位的异亮氨酸换成半胱氨酸,在3号和97号半胱氨酸之间形成一个二硫键,使得T4溶菌酶耐热性得到提高。
19.(共16分,除标注外,每空2分)
(1)保证各组玉米在胁迫干预前长势一致(生理状态基本相同),排除玉米本身的生理状态对实验结果的影响。
(2)①植物体缺水,气孔关闭,导致二氧化碳的吸收减少,暗反应速率下降使得光合速率下降;②细胞缺水,导致类囊体薄膜受损,光反应速率下降使得光合速率下降;③细胞缺水,参与光合作用的原料缺乏,使得光合速率下降;④土壤缺水,影响N、P的吸收,导致细胞中ADP,NAD+的含量不足,使得光合速率下降。(合理即可,共6分,答对一点给2分)
(3)温度低导致固定二氧化碳的相关酶的活性降低,C3的生成明显减慢。
(4)冷害在恢复期,单一冷害组的净光合速率相比对照组仍处于较低水平,但联合胁迫组的净光合速率要明显高于单一冷害,有机物合成不足的状态明显得到缓解。
(5)0.47—0.57
【分析】
(1)实验设计要遵循单一变量原则,保证因变量的不同仅仅是因为自变量的不同而造成的。“25天最适条件”培养的目的是保证各组玉米在胁迫干预前长势一致(生理状态基本相同),排除玉米本身的生理状态对实验结果的影响。
(2)干旱胁迫下,植物缺乏水分,会影响植物的光合作用,主要体现在以下几个方面:①植物体缺水,气孔关闭,导致二氧化碳的吸收减少,暗反应速率下降使得光合速率下降②细胞缺水,导致类囊体薄膜受损,光反应速率下降使得光合速率下降③细胞缺水,参与光合作用的原料缺乏,使得光合速率下降④土壤缺水,影响N、P的吸收,导致细胞中ADP,NAD+的含量不足,使得光合速率下降。
(3)实验组C为单一冷害,温度低导致固定二氧化碳的相关酶的活性降低,故大豆叶肉细胞在胁迫期间C3的生成明显减慢。
(4)据图乙可知,C组为单一冷害,D组为单一干旱,与对照组对比,C组与D组光合速率均低于对照组,且C组在胁迫期间光合速率比D组低。在冷害胁迫以及冷害、干旱联合胁迫的条件下,相比对照组玉米的净光合速率光合均明显下降,此时生长所需的有机物的合成大大减少;但在恢复期,单一冷害组的净光合速率相比对照组仍处于较低水平,但联合胁迫组的净光合速率要明显高于单一冷害,有机物合成不足的状态明显得到缓解。
(5)据图丙来看,蔗糖浓度介于0.47—0.57ml‧L-1范围时,离体叶绿体的光合速率低于无蔗糖时的光合速率,即支持上述推测。
20.(共18分,除标注外,每空2分)
(1)空间结构(2分)。
(2)催化NO合成,NO进入突触前膜,促进更多谷氨酸释放(2分);促进胞内A受体向突触后膜移动,增加突触后膜上A受体数量(2分)。
(3)L-LTP维持的时间更长(2分);新突触(2分)。
(4)更难以兴奋(2分);正(2分)。
(5)定期专注的复习可以有效地增强我们的记忆,而不用心的、不专注的学习可能使我们忘掉更多知识(合理即可)(4分)。
【解析】
(1)据“N受体在突触后膜产生动作电位后才打开偶联的Ca2+通道”可推知此时N受体通道发生了空间结构的改变,从而使Ca2+内流,考查结构与功能相统一的生命观念。
(2)读图可知,NO合酶催化NO合成,NO进入突触前膜后,促进更多谷氨酸释放;PKC促进胞内A受体向突触后膜移动,增加突触后膜上A受体数量。从而使得突触后神经元更容易兴奋,兴奋时间更长。
(3)读图可知,E-LTP消失后,L-LTP依然处于较高水平,可知后者维持时间更长,而长时记忆的产生涉及新突触的建立。
(4)钙离子内流减少促进突触后膜上的受体回收,突触后神经元会变得更难以兴奋,使得流入的钙离子更少,因此整个过程为正反馈。
(5)综合对低频刺激和高频刺激效应的学习可以推知,定期专注的复习可以有效地增强我们的记忆,而不用心的、不专注的学习可能使我们忘掉更多知识。
21.(共14分,除标注外,每空2分)
(1)迁入率和迁出率(2分)物理(2分)
(2)幼鹤处于生长发育期,需要更多的物质和能量(2分)幼鹤觅食经验不足,觅食成功率低,需要多次觅食来补偿食物的总获取量(2分)(其他合理答案也可酌情给分)。
(3)集群型白鹤个体数量多,对食物争夺更激烈,为了获得足够食物,会增加觅食时间,同时集群型白鹤发现天敌攻击的概率增加,花费在警戒的时间下降(4分)。
(4)环境容纳量(K值)(2分)
【解析】
(1)迁徙主要体现迁出率与迁入率这一种群数量特征;电磁信号属于物理信息。
(2)幼鹤正处于快速生长发育的时期,因此需要更多物质与能量,也需要花更多时间用于觅食,同时觅食经验不足导致幼鹤觅食所需时间变长。
(3)“竞争干扰假说”认为群体越大,个体会增加取食速度,表明此时对食物的竞争比较激烈,“群体警戒假说”认为群体越大,更容易发现天敌,不需要更多时间警戒。因此,集群型白鹤个体数量多,对食物争夺更激烈,为了获得足够食物,会增加觅食时间,同时集群型白鹤发现天敌攻击的概率增加,花费在警戒的时间下降。
(4)改善环境,可以提高环境容纳量。
22.(共16分,除标注之外,每空2分)
(1)株高变矮和分蘖减少
(2)实验思路:用野生型X.Kit与突变体dsg1杂交后得到F1,F1自交得到F2代群体,抽穗期统计F2群体中株高正常植株和矮秆植株数量。
预期结果与结论:F2中株高正常:矮秆=15:1,则受到位于非同源染色体上的两对隐性基因控制。
(3)①I(1分)用外源赤霉素溶液处理野生型X.Kit和突变体dsg1后发现,野生型X.Kit和突变体dsg1株高均增加,且突变体dsg1的株高恢复成野生型X.Kit激素处理前的株高。
②RNA酶RNA酶抑制剂(每个1分)
使DNA充分解螺旋形成单链(同时激活TaqDNA聚合酶)
(3分)
【解析】
(1)由图可知,矮化突变体株高和分蘖均低于野生型
(2)考察验证基因的自由组合定律,由题意可知是由两对位于非同源染色体上的隐性基因控制的,即可假设矮化突变体为aabb,则其他基因型均株高正常的野生型;所以用野生型X.Kit与突变体dsg1杂交后得到F1,F1自交得到F2代群体,抽穗期统计F2群体中株高正常植株和矮秆植株数量.亲本为AABB,aabb;F1为AaBb,F2中aabb占1/16,故株高正常比矮化等于15:1
(3)①由图可知激素敏感型个体是不能合成赤霉素;激素钝感型矮化突变体是受体缺乏;在施加外源赤霉素情况下,敏感型可恢复正常,而钝感型不行。
相关试卷
这是一份湖北省宜荆荆随恩2023-2024学年高三1月期末联考生物试题 Word版含解析,共23页。试卷主要包含了选择题的作答,非选择题的作答等内容,欢迎下载使用。
这是一份2024湖北省宜荆荆随恩高三上学期1月期末联考生物试题含解析,文件包含湖北省宜荆荆随恩2023-2024学年高三1月期末联考生物试题含解析docx、湖北省宜荆荆随恩2023-2024学年高三1月期末联考生物试题无答案docx等2份试卷配套教学资源,其中试卷共35页, 欢迎下载使用。
这是一份湖北省宜荆荆随恩2023-2024学年高三上学期12月联考生物试题(Word版附解析),共21页。试卷主要包含了选择题的作答,非选择题的作答等内容,欢迎下载使用。

