所属成套资源:【备考期末】2023-2024学年八年级物理上学期期末真题分类汇编
专题05 透镜及其应用-【备考期末】2023-2024学年八年级物理上学期期末真题分类汇编(人教版)
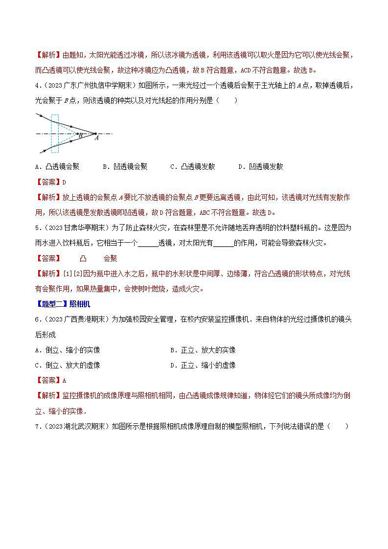
展开专题05 透镜及其应用 【题型一】透镜类型及及对光的作用1.(2023山东济南期末)小华在一家汽车美容店门口看到如图所示的“小贴士”,对此比较合理的解释是( )A.水滴相当于平面镜,车漆发生反射而失去光泽B.水滴相当于凹透镜,使光聚在车身局部产生高温C.水滴相当于凹面镜,使光聚在车身局部产生高温D.水滴相当于凸透镜,使光聚在车身局部产生高温2.(2023海南期末)我国出土的文物“水晶饼”为中部鼓起的透明实心圆饼,古籍记载“正午向日,以艾承之,即火燃”。“水晶饼”能够利用太阳光生火,主要因为( )A.“水晶饼”能反射光B.“水晶饼”能吸收光C.“水晶饼”对光有会聚作用D.“水晶饼”对光有发散作用3.(2023天津河西期末)在一千七百多年前,我国古人已能“削冰向日取火”,即用冰磨成一种冰镜,让太阳光透过它点燃柴草取火,这种冰镜应为( )A.凹透镜 B.凸透镜C.平面镜 D.玻璃板4.(2023广东广州执信中学期末)如图所示,一束光经过一个透镜后会聚于主光轴上的A点,取掉透镜后,光会聚于B点,则该透镜的种类以及对光线起的作用分别是( )A.凸透镜会聚 B.凹透镜会聚 C.凸透镜发散 D.凹透镜发散5.(2023甘肃华亭期末)为了防止森林火灾,在森林里是不允许随地丢弃透明的饮料塑料瓶的。这是因为雨水进入饮料瓶后,它相当于一个 透镜,对太阳光有 的作用,可能会导致森林火灾。【题型二】照相机6.(2023广西贵港期末)为加强校园安全管理,在校内安装监控摄像机.来自物体的光经过摄像机的镜头后形成A.倒立、缩小的实像 B.正立、放大的实像C.倒立、放大的虚像 D.正立、缩小的虚像7.(2023湖北武汉期末)如图所示是根据照相机成像原理自制的模型照相机,下列说法错误的是( )A.应使用半透明薄膜来承接像B.镜头离景物越远,薄膜上的像越小C.薄膜上承接到景物正立的像D.如果把薄膜换成感光胶片,就可以得到照相底片了8.(2023山西运城力行中学期末)近期流行的“自拍神器”给旅行者自拍带来了方便。如图所示,小明在用自拍杆照相时与直接拿手机自拍相比,利用自拍杆可以( )A.增大取景范围 B.增大像距C.增大人像的大小 D.减小物距9.(2023辽宁辽阳期末)人脸识别是基于人的脸部特征信息进行身份识别的一种生物识别技术。如图所示,它的原理是用摄像头采集人脸信息,自动在图象中检测人脸并进行识别。则下列说法正确的是( ) A.摄像头相当于凹透镜B.摄像头所拍摄的人脸的像是倒立、缩小的实像C.人脸应位于摄像头的一倍焦距和两倍焦距之间D.人靠近摄像头时,经摄像头成的像会变小10.(2023辽宁大连期末)如图所示,利用“红外发热人群检测”装置,每分钟可以对百余人快速地检测,同时监控主机中的摄像头可以对体温异常者进行人像采集,已知监控主机的摄像头焦距约为5cm,关于人像采集,其中正确的是( )A.摄像头镜头是凹透镜B.人群距摄像头距离应大于10cmC.装置可以通过发出红外线强度判断人的体温D.装置相当于投影仪11.(2023福建南平期末)如图是学校的门禁系统,“刷脸”时人脸面对摄像头,经系统自动拍照、扫描,确认相关信息后,即可完成身份认证进出校园。下列说法正确的是( )A.摄像头相当于凸透镜B.“刷脸”时人脸是光源C.人脸经摄像头成的是虚像D.摄像头成像原理与投影仪相同12.(2023江西宜春期末)如图为一款中国制造的无人机,航拍时为了拍摄更广阔画面,那么需要无人机飞得 (选填“高”或“低”)点,同时照相机内自动对焦装置控制镜头 (选填“前伸“或“后缩”)才能成像清晰。13.(2023福建福州期末)2022年11月8日中国国际航空航天博览会在广东珠海国际航展中心举行。如图甲、乙所示的两张照片是某军事爱好者用焦距不变的相机在同一位置先后两次拍摄的同一架歼﹣20战斗机在空中飞行的画面,战斗机在照相机内成倒立、缩小的 (选填“实”或“虚”)像,比较两图可知,战斗机在 (选填“靠近”或“远离”)照相机。【题型三】投影仪14.(2023湖北恩施期末)如果要自制一个简易的投影仪,除了暗箱、平行光源、距离调节螺杆等器件外,下列器材中必须要的组件是( )A.凸透镜 B.凹透镜 C.凸面镜 D.三棱镜15.(2023陕西高新一中期末)如图为投影式电子白板,它利用投影机将画面投影到屏幕上,投影机的镜头相当于一个凸透镜。下列说法正确的是( )A.屏幕上的丰富色彩由红、黄、蓝三种色光混合而成B.投影机的镜头到屏幕的距离应在镜头的一倍焦距和二倍焦距之间C.画面经投影机镜头成的是正立放大的虚像D.光经投影机的镜头成像利用的是光的折射16.(2023重庆江津期末)生活中我们经常可以看到的广告投影灯,其内部结构如图所示。其中广告片位于镜头 (选填“二倍焦距以外”、“一倍焦距和二倍焦距之间”或“一倍焦距以内”),为了在地面上得到更大的广告图像,应当使投影灯 (选填“靠近”或“远离”)地面。17.(2023陕西咸阳期末)显微镜镜筒的两端各由一组凸透镜组成,它的目镜的作用相当于 (填光学仪器名称),使物体成正立、 (选填“放大”或“缩小”)的虚像;幻灯机是利用 透镜工作的,为了使观众看到正立的像,幻灯片要 (选填“正着”或“倒着”)插入架上。18.(2023辽宁大连期末)小明调节如图所示的教学投影仪,使屏幕上出现了清楚的画面。这时,教室后排的同学请他将屏幕上的画面调得再大一些,则小明的操作应当是 (填“增大”或“减少”)投影仪与屏幕的距离,并将凸透镜向 (填“上”或“下”)移动。【题型四】放大镜19.(2023福建福州期末)为了能更清楚观察昆虫标本,小明用透明塑料盒设计了一个昆虫标本观察器,如图所示。盒底上的昆虫标本通过嵌在盒盖上的凸透镜成正立、放大的像,从而能更清楚地进行观察。则以下所选的凸透镜的焦距f与塑料盒高h合理的是( )A.f=5cm,h=6cm B.f=5cm,h=10cmC.f=10cm,h=5cm D.f=10cm,h=25cm20.(2023内蒙古通辽期末)老奶奶用放大镜看报纸时,为了使看到的字更大、更清晰,应使( )A.报纸与眼睛不动,放大镜离报纸近一些 B.报纸与眼睛不动,放大镜离报纸远一些C.报纸与放大镜不动,眼睛离报纸近一些 D.报纸与放大镜不动,眼睛离报纸远一些21.(2023广东茂名期末)一位集邮爱好者在拿着放大镜仔细查看一张邮票,下列情形符合实际的是( )A. B.C. D.22.(2021辽宁沈阳期末)某些手表上有一个圆滑的透明凸起,通过它看日期会觉得很清楚,这是因为这个圆滑的凸起相当于一个 ,我们看到的实际上是一个 (选填“放大”或“缩小”)的 (选填“实像”或“虚像”)。【题型五】凸透镜成像规律23.(2023江苏扬州期末)在探究凸透镜成像规律的实验中,当烛焰、凸透镜、光屏处于如图所示的位置时,恰能在光屏上得到一个清晰的像。利用这一成像原理的光学仪器是( )A.投影仪 B.照相机 C.放大镜 D.显微镜24.(2023湖北襄阳期末)图中烛焰在光屏上成清晰放大的像,下列哪一操作可能使烛焰在光屏上成清晰缩小的像( )A.蜡烛、光屏都不动,透镜靠近光屏 B.透镜不动,蜡烛、光屏向右移动C.透镜、光屏都不动,蜡烛向右移动 D.透镜不动,蜡烛、光屏靠近透镜25.(多选)(2023河南许昌期末)在“探究凸透镜成像规律”的实验中,当位置如图所示时,光屏上得到清晰的像。则下列分析正确的是( )A.透镜焦距一定在10cm到15cm之间B.透镜焦距一定在15cm到20cm之间C.把蜡烛向左移动少许,光屏适当向左移动可得到小些清晰的实像D.把蜡烛向右移动少许,光屏适当向左移动可得到小些清晰的实像26.(多选)(2023云南大理期末)在探究凸透镜成像规律的实验中,当点燃的蜡烛、凸透镜及光屏处于如图所示的位置时,在光屏上得到烛焰清晰的像。下列说法中正确的( ) A.透镜不动,将蜡烛和光屏换位置,光屏上仍能得到清晰的像B.光屏上成倒立、缩小的实像C.透镜不动,将蜡烛向右移动,光屏向左移动,可再次得到清晰的像D.实验一段时间后,光屏上的像会向上移27.(多选)(2023江西宜春期末)如图所示,烛焰在图示位置时恰能在光屏上成清晰的像。下列说法正确的是( )A.此成像特点与眼睛的成像原理相同B.保持透镜和光屏不动,若只将蜡烛向左移动,要使烛焰在光屏上再次成清晰的像,可在原透镜左侧放一个合适的近视眼镜C.保持透镜位置不动,若将蜡烛向左移动一段距离,移动蜡烛同时移动光屏,使烛焰能在光屏上成清晰的像,则像的大小将一直变小D.保持蜡烛和光屏的位置不变,仅向右移动透镜,光屏上能再次呈现清晰的像28.(多选)(2023河北石家庄期末)探究凸透镜成像实验中,小明调节蜡烛,凸透镜和光屏的位置,在光屏上成清晰的像,如图所示。下列说法正确的是( )A.照相机是利用了图中的成像规律B.如果把蜡烛与光屏对调,光屏上将会出现清晰的像C.如果使蜡烛向左移动,光屏需要向右移动才能接收到晰的像D.换上焦距小一些的凸透镜,只将光屏向左适当移动就能在光屏上接收到清晰的像29.(2023四川凉山期末)在“探究凸透镜成像的规律”的实验中,把蜡烛和光屏固定在光具座上,当移动透镜分别距光屏8cm和30cm均可在光屏上得到清晰像,当透镜距光屏8cm时成倒立、 的实像(选填“放大”“等大”或“缩小”),凸透镜焦距的范围 。30.(2023四川达州期末)小涵同学在“探究凸透镜成像规律”的实验中,绘制了如图所示的图像(v表示像距,u表示物距),则该凸透镜的焦距为 cm;把物体从距凸透镜24cm处移动到距凸透镜8cm处的过程中,像的大小将 (选填“变大”、“变小”、“先变小再变大”、“先变大再变小”)。 31.(2023云南楚雄期末)在探究“凸透镜成像规律”的实验中,将点燃的蜡烛及焦距为15cm的凸透镜固定在光具座上,如图所示,要在光屏上承接到烛焰清晰的像,需将光屏向 (填“左”或“右”)移动适当的距离,这一成像性质在日常生活中的应用是 (填“照相机”、“投影仪”或“放大镜”)。32.(2023上江苏徐州八年级期末)小明用焦距为10cm的透镜来探究凸透镜成像规律。组装器材时,要使烛焰和 的中心位于凸透镜的主光轴上。实验中,小明保持凸透镜在光具座上的位置不变,把点燃的蜡烛放在“20cm”刻度线处,移动光屏,烛焰可在光屏上成倒立、 的像(填“放大”“等大”或“缩小”);生活中的 就是利用这一原理。33.(2023江苏期末)在“探究凸透镜成像规律”实验时,凸透镜位置固定。如图甲,烛焰恰好在光屏上成清晰的像。则凸透镜焦距范围是 。接下来互换蜡烛和光屏位置,光屏上 (选填“能”或“不能”)成清晰的像,因为 。将烛焰置于凸透镜一倍焦距以内,在透镜另一侧可以观察到放大虚像。若将一不透明光屏置于如图乙中虚线处,则此时人眼 (选填“能”或“不能”)看到烛焰的像。34.(2023湖南怀化期末)小明做“探究凸透镜成像规律”的实验,所用凸透镜焦距为10cm。实验过程中,如图所示,光屏上可得一个清晰的像,这个像是 (选填“倒立”或“立”), (选填“放大”、“等大”或“缩小”)的实像。生活中 就是利用这个原理制成的。图中若固定凸透镜,将蜡烛移到20cm刻线处,再向 (选填“左”或“右”)移动光屏到适当位置,又可在屏上得到一个清晰的像。【题型六】眼睛和眼镜35.(2023湖北恩施期末)如图所示,远处的光射入眼球后,不能成像到视网膜上。此眼球晶状体会聚光的能力比正常人眼的会聚作用要( ) A.弱 B.强 C.差不多 D.不确定36.(2023山东德州期末)小华视物时成像情况如图所示,医生向她介绍激光手术:通过激光烧蚀厚度均匀的透明眼角膜,使之改变形状,实现视力矫正.手术后的眼角膜形状应为下列图中的A. B. C. D.37.(2022江苏南京期末)小云由于某种原因导致两眼的视力分别是远视和近视,她将一只2B铅笔放在她的眼镜的后面1cm处时,透过眼镜看到铅笔的形状如图所示,则图中左侧的镜片是 (选填“凸透镜”或“凹透镜”),该镜片所矫正的是 (选填“近视”或“远视”)眼。38.(2023陕西咸阳期末)“小眼镜”应成为社会的“大关切”,青少年视力健康不容忽视。人眼睛的成像规律与 (选填“照相机”“投影仪”或“放大镜”)相同。图中表示近视眼的光路示意图的是 图,矫正近视眼应配 (选填“凸”或“凹”)透镜制成的眼镜片。 【题型七】望远镜和显微镜39.(2023山东枣庄期末)分析如图所示天文爱好者用的望远镜的光路图可知( )A.它的物镜是平面镜B.它的目镜是凹透镜C.它的物镜是凸透镜D.远处景物通过物镜成放大的像40.(2023陕西咸阳期末)如图所示为显微镜和天文望远镜的示意图,关于两种仪器下列说法错误的是( ) A.显微镜的物镜相当于投影仪 B.天文望远镜的物镜相当于照相机C.显微镜的目镜是凹透镜 D.天文望远镜的目镜是凸透镜41.(2023四川乐山期末)如图是通过显微镜观察到的植物叶片上的气孔,气孔经过物镜成的是放大的 (选填“实”或“虚”)像,此时被观察的叶片到物镜的距离u与焦距f的关系是 。【题型八】透镜作图42.(2023广东惠州期末)请完成光线通过透镜后的光路。43.(2023山东威海期末)如图所示,平行光束射向透镜,请完成光路图。44.(2023湖南怀化期末)在图中画出折射光线。1.(2023江苏淮安期末)烈日下,一辆小客车车主因将矿泉水随手放在仪表盘上方的防滑垫上,导致防滑垫起火。这瓶矿泉水所起的作用相当于( )A.平面镜 B.三棱镜C.凸透镜 D.凹透镜2.(2023河北沧州期末)关于透镜,下列说法正确的是( )A.凸透镜可以做成近视眼镜B.凸透镜有两个焦点C.经过凸透镜的光一定相交于一点D.凹透镜没有焦点,它不能使光相交于一点3.(2023湖北武汉期末)如图所示,AB为一条经过透镜折射后的光线,MN为透镜的主光轴,方框L内为透镜。下列说法错误的是( )A.该透镜不一定是凸透镜B.该透镜对光线一定起会聚作用C.B点可能是透镜的焦点D.入射光线不一定平行于MN4.(2023江西南昌师范大学附属外国语学校期末)我们常提到各种像,如①小孔成像;②平面镜成像;③放大镜成像;④照相机成像,其中( )A.属于实像的是①②③ B.属于虚像的是②③④C.由于光的反射而成像的是②③ D.由于光的折射而成像的是③④5.(2023重庆期末)下列有关透镜的说法正确的是( )A.凸透镜只对平行光有会聚作用B.冰透镜能取火是由于凸透镜对光有会聚作用C.远视眼镜利用了凹透镜对光的发散作用D.用放大镜看地图时,地图到放大镜的距离应大于一倍焦距6.(2023山西临汾期末)如图是学校测温棚里的红外线测温仪,它既能测温,也能摄像,其镜头相当于凸透镜,它正常工作时所成像的性质是( )A.正立放大的虚像 B.倒立缩小的实像C.倒立放大的实像 D.正立缩小的实像7.(2023山东枣庄期末)图是小强用手机、透镜和纸盒自制简易“投影仪”,它能将手机上的画面放大投射到白墙上.下列说法不正确的是A.手机屏幕到透镜的距离应在透镜的一倍焦距和二倍焦距之间B.白墙上呈现的是手机画面倒立、放大的实像C.若用不透明的硬纸板遮住透镜的一部分,白墙上的画面将不再完整D.从各个角度都能清楚的看到白墙上的像,是因为白墙对照射到其上面的光产生漫反射8.(2022广东深圳期末)购物支付已进入“刷脸”时代。如图是消费者在结账时通过摄像头“刷脸”支付的情景。下列有关说法正确的是( )A.摄像头相当于一个凹透镜B.摄像头成像利用的是光的反射C.“刷脸”时,摄像头成像特点与投影仪相同D.“刷脸”时,摄像头成像原理相当于照相机9.(2023湖北孝感期末)小京通过焦距为10cm的凸透镜看到了提示牌上“关灯”两字放大的像,如图所示。下列说法正确的是( )A.“关灯”两字放大的像是实像B.提示牌上“关灯”两字在凸透镜的焦点上C.提示牌上“关灯”两字到凸透镜的距离小于10cmD.提示牌上“关灯”两字到凸透镜的距离大于20cm10.(2023重庆江津期末)小李的爷爷用放大镜看报纸,如图所示,他看到的是( )A.正立、放大的实像B.正立、放大的虚像C.倒立、等大的虚像D.倒立、放大的实像11.(2023陕西咸阳期末)购物支付已进入“刷脸”时代,消费者结账时只需面对摄像头,经系统自动拍照(利用电子技术进行倒转正处理)、扫描等,确认相关信息后,即可迅速完成交易。下列有关说法正确的是 ( )A.摄像头相当于一个凹透镜 B.面部应位于镜头两倍焦距之外C.面部经过摄像头成像利用的是光的反射 D.面部经摄像头成的是正立放大的像12.(2023湖北武汉期末)如图所示,是生活中随处可见的透镜。下列关于透镜的说法正确的是( )A.A B.B C.C D.D13.(2023河北沧州期末)小高探究“凸透镜成像规律”,当蜡烛到透镜的距离是26cm时,调节透镜另一侧的光屏,屏上得到清晰放大的像。下列判断正确的是( )A.该透镜的焦距是13cmB.此时的像是正立放大的虚像C.当蜡烛到透镜的距离是52cm时,调节光屏,屏上可得缩小的像D.当蜡烛到透镜的距离是13cm时,调节光屏,屏上可得放大的像14.(2023陕西汉中期末)如图甲所示,用照相机拍了一张中国探月航天工程吉祥物“兔星星”的半身照片后,又想拍一张图乙所示的全身照,此时应该( ) A.照相机离“兔星星”远些,镜头缩进一些B.照相机离“兔星星”近些,镜头伸出一些C.照相机离“兔星星”近些,镜头缩进一些D.照相机离“兔星星”远些,镜头伸出一些15.(2023安徽阜阳考期末)将物体放在凸透镜前16cm处,成一个倒立放大的像;放在凸透镜前24cm处,成一个倒立缩小的像。该透镜的焦距可能是( )A.8cm B.10cm C.12cm D.16cm16.(2023陕西咸阳期末)初秋的清晨,树叶上凝结着一颗颗小露珠,露珠下的叶脉十分清晰,如图甲所示。此时的露珠相当于一个凸透镜,其叶脉应位于图乙中的( ) A.A点 B.B点 C.C点 D.D点17.(2023山东泰安期末)在“探究凸透镜成像的规律”实验中,小明将蜡烛、凸透镜、光屏正确安放在光具座上,如图所示,此时光屏上出现了清晰的像。下列说法中( )①图中所成像的原理与照相机相同②将蜡烛向右移动10cm,若光屏仍得到清晰的像,需将光屏也向右移动,像会变的更小③保持蜡烛和光屏的位置不变,只移动凸透镜,可以在光屏上再次出现清晰的倒立放大的像④蜡烛燃烧变短,若要成像仍在光屏中心,可以将凸透镜向下移动或将光屏向上移动 A.只有①②③正确 B.只有①③④正确C.只有①②④正确 D.①②③④都正确18.(2023海南海口期末)如图所示,烛焰在光屏上刚好成清晰的像。透镜不动,将蜡烛移至30cm刻度处后移动光屏,在光屏上能观察到( ) A.倒立、缩小的实像 B.倒立、放大的实像C.正立、放大的虚像 D.正立、等大的虚像19.(2023安徽期末)在探究凸透镜成像规律时,光屏上正好呈现烛焰清晰的像,如图所示,则下列说法中正确的是( ) A.此时成像原理和投影仪相同B.如果将蜡烛和光屏位置互换,光屏上仍能成清晰的像,且像的性质不变C.用黑布将凸透镜遮住一半,烛焰不能在光屏上成完整的像D.保持蜡烛和光屏位置不变,向左移动凸透镜至某位置时,光屏上可以成清晰的像20.(2023上海青浦期末)当物体距离凸透镜30厘米时,在透镜的另一侧离透镜20厘米的光屏上得到一个清晰的像。若把物体移到离透镜20厘米处,则此时成( )A.倒立缩小的实像 B.倒立等大的实像C.倒立放大的实像 D.正立放大的虚像21.(2023陕西宝鸡期末)将凸透镜正对太阳,可在距凸透镜15cm处得到一个最小、最亮的光斑。现将该凸透镜和蜡烛、光屏安装到光具座上,位置如图所示,下列说法正确的是( ) A.不移动任何器材,此时可以在光屏上观察到清晰缩小的像B.此时只移动蜡烛,可在光屏上得到一个清晰倒立放大的像C.将蜡烛移到30cm刻度处,移动光屏可在屏上得到清晰等大的像D.将蜡烛移到45cm刻度处,移动光屏可在光屏上得到清晰放大的像22.(2022湖北黄石期末)实验操作考试临近,同学们上实验室动手实验,通过训练提高操作技能。如图,小明正在做凸透镜成像实验,此时光屏上出现了清晰的像。下列说法正确的是( )A.当蜡烛移到34cm刻度处时,在光屏上可以看到一个放大的像B.该透镜的焦距是30cmC.此时成的是倒立、等大的实像D.如果将蜡烛向左移,光屏需要适当右移才能再次形成清晰的像23.(2023山东泰安期末)甲乙两图为眼睛成像情况示意图,下列说法中( )①甲图为近视眼成像情况示意图,应用凹透镜矫正②甲图为远视眼成像情况示意图,应用凸透镜矫正③乙图为近视眼成像情况示意图,应用凹透镜矫正④乙图为远视眼成像情况示意图,应用凸透镜矫正 A.只有①③正确 B.只有①④正确C.只有②③正确 D.只有②④正确24.(2023湖南株洲期末)如图是天文爱好者所使用的望远镜,以下有关说法正确的是( )A.目镜是凹透镜,物镜是凸透镜B.太空中的星体通过物镜成的是虚像C.望远镜的物镜相当于投影仪D.望远镜的目镜相当于一个放大镜25.(2023河北保定期末)如图关于透镜的应用,下列说法中正确的是( )A.凹透镜对光有会聚作用 B.凸透镜可以矫正近视眼C.望远镜的目镜成正立放大的实像 D.水球成像是凸透镜成像原理26.(2023广东深圳期末)关于光学显微镜和光学望远镜,以下说法正确的是( )A.显微镜的目镜及物镜都是凹透镜B.显微镜的载物片应置于物镜的一倍焦距与二倍焦距之间C.望远镜的物镜和目镜都相当于放大镜D.通过望远镜看到天体的像比实际的天体大27.(多选)(2023山东济南期末)如图所示,将一个透镜置于太阳光下,在另一侧的纸上会形成光斑,下列说法正确的是( )A.该光斑是由光的折射形成的B.该光斑就是该透镜的焦点C.各种透镜均可完成上述实验D.该透镜对光有会聚作用28.(多选)(2023河北廊坊期末)小安做“探究凸透镜成像规律”的实验时,将一焦距为20cm的薄凸透镜、点燃的蜡烛、光屏固定在光具座上,如图所示.此时蜡烛在光屏上成了一个清晰的像,正确的说法是( ) A.光屏上像的性质为倒立放大的实像B.当透镜向右移动时,所成的像会逐渐放大C.当蜡烛和光屏互换位置时,光屏上出现放大的像D.用手挡住透镜的上半部分时,光屏上的像大小不变29.(多选)(2023辽宁沈阳四十三中期末)如图所示,F1、F2是凸透镜的焦点,S是放在凸透镜前的点光源,S'为S经凸透镜所成的像。当光源S沿平行主轴的方向向透镜移动时(始终保持),像S'的移动情况是( ) A.沿F2与S'连线方向远离透镜移动 B.沿O与S'连线方向远离透镜移动C.像的速度逐渐变小 D.像的速度逐渐变大30.(多选)(2023河南驻马店期末)如图所示,甲、乙两图分别是人眼看近处物体和看远处物体的示意图。则( ) A.甲图可以表示远视眼看近处的物体 B.甲图可以表示近视眼看近处的物体C.乙图可以表示近视眼看远处的物体 D.乙图可以表示正常的眼睛看远处的物体31.(2023陕西榆林期末)手拿一块透镜正对太阳光,地上的阴影如图所示,由此可判断此透镜是 透镜,它的中间 (填“薄”或“厚”),对光有 作用。 32.(2023河南新乡期末)如图所示,晋代张华《博物志》记载:“削冰令圆,举以向日,以草承之,则得火”。“削冰令圆”就是把冰块削成 透镜,因为它对光线有 作用。 33.(2023贵州毕节期末)丁丁在周末看了一部电影《兵临城下》,里面苏德双方狙击手的对决十分精彩。其中狙击枪的瞄准镜是由 (选填“凸透镜”或“凹透镜”)制成的,瓦西里躲在掩体后,用一块平面镜寻找康尼上校的踪迹,利用了光的 原理。34.(2023黑龙江七台河期末)把一滴水滴在玻璃板上,在玻璃板下面放置一个用眼睛看不清楚的小物体,这时水滴相当于一个 镜,再拿一个放大镜位于水滴的上方,慢慢调节这个镜子与水滴之间的距离,你就更能看清玻璃板下的微小物体,这时它们的作用相当于一个 (选填“望远镜”或“显微镜”).35.(2023广东湛江期末)如图是张老师利用手机直播网课的情景。手机的镜头相当于 。当手机取景框内只看到电子白板时,为了让同学们同时看到两边黑板上板书的文字,手机应该 (选填远离”或“靠近”)黑板,黑板上文字所成的像是 (选填“放大”或“缩小”)的像。36.(2023江苏南京期末)为了加强管理,某些公司对员工实行刷脸考勤制度。如图所示,当人靠近摄像头时,光源自动打开,照亮 (选填“人脸”或“显示屏”),人脸通过摄像头成一个倒立 的像(选填“放大”或“缩小”),与录入信息进行对比,从而记录考勤。若镜头焦距为10cm,为了能成清晰的像,人到镜头的距离应满足的条件是 (选填“小于10cm”、“大于10cm且小于20cm”、“大于20cm”)37.(2023河南新乡十中期末)小玉同学研究凸透镜成像规律,发现蜡烛、凸透镜和光屏如图所示放置时,蜡烛通过凸透镜在光屏上形成一个清晰的像,这个像是 (“放大”或“缩小)的实像, (填“照相机”或“投影仪”)就是利用凸透镜的这个特点制成的。现保持凸透镜的位置不变,将光屏与蜡烛的位置对调,则光屏上 (填“能”或“不能”)形成一个清晰的像。38.(2023河南驻马店期末)如图所示,凸透镜的焦距为10cm,光屏上所成清晰的像应是倒立 的实像(选填“缩小”、“等大”或“放大”)。保持透镜位置不变,当蜡烛向左移动时,应将光屏向 移动才能再次得到清晰的像(选填“左”或“右”)。 39.(2023湖北咸宁期末)如图所示是某同学做凸透镜成像实验的情景,此时在光屏上得到了倒立、等大、清晰的实像。接下来他把蜡烛移动到25cm刻度处,则应将光屏向 (选填“左”或“右”)移动,光屏上才可以得到倒立、 、清晰的实像, (选填“照相机”“投影仪”或“放大镜”)就是利用这个成像原理制成的。 40.(2023陕西汉中期末)长时间使用手机容易导致视力下降,患上近视眼。近视眼形成原因是晶状体太 (选填“厚”或“薄”)或眼球前后方向太长,成的像落在视网膜之 (选填“前”或“后”);图中属于矫正近视眼的原理图是 (选填“甲”或“乙”)。 41.(2023陕西榆林期末)如图1和图2所示,人眼的功能类似于照相机。来自物体的光在视网膜上形成一个倒立、 (选填“放大”或“缩小”)的实像;当眼睛患有近视时,近视眼镜对光起 (选填“会聚”或“发散”)作用,可将像的位置矫正到视网膜上。要使照相机拍摄的苹果的像小一些,应将镜头 (选填“靠近”或“远离”)苹果。 42.(2023上海青浦期末)在“探究平面镜成像的特点”实验中,玻璃板应 放置在水平桌面上,这样做的目的是为了便于 ;为得到像与物体到镜面的距离关系,物体需放在 位置多次实验(选填“同一”或“不同”)。在“探究凸透镜成像的规律”实验中,发光物中心和凸透镜、光屏的中心大致在 上;已知凸透镜的焦距为10厘米,将凸透镜置于光具座上如图所示位置,发光物位于光具座的A点时,为了在光屏上找到清晰的像,应将光屏在 厘米两条刻度线之间移动(选填“50∼60”“60∼70”或“70∼100”)。 43.(2023广东东莞期末)如图甲、乙所示,画出图中入射光线经透镜折射后的折射光线。 44.(2023辽宁沈阳四十三中期末)S是发光点,S'经凸透镜所成的实像。(1)画出入射光线SA的折射光线的位置;(2)作图确定此透镜右侧的焦点。 A.电影影片经投影仪成正立等大的像B.人脸经摄像头成倒立缩小的像C.透过鱼缸看见的鱼是正立缩小的像D.通过照相机看远处的树是倒立放大的像

